Introduction
In the past decades, there has been a change of paradigm on education in which learning processes have moved to more student-centered approaches. In consequence, students have been given control over their learning pathways and so they are required to be active agents throughout the educational process. In order to accomplish this type of education, students must develop skills such as self-regulation, autonomy, and agency (Salinas & De-Benito 2020: 32).
According to Zimmerman (1990) self-regulated learners are able to perform their learning assignments carefully, creatively and reliably. It’s also believed that this type of learner uses different strategies (metacognitive, motivational and behavioral) in order to achieve their goals (Zimmerman 1990). Also, self-regulation is a cyclical process which includes three phases: Forethought, Performance and Self-reflection (Zimmerman 2002). The first of these refers to the mental processes and beliefs that happen before learning such as ‘Task Analysis’ (‘goal setting’ and ‘strategic planning’) and ‘Self-Motivation Beliefs’ (‘self-efficacy’, ‘outcome expectations’, ‘intrinsic interest’ and ‘learning goal orientation’). The second refers to those mental processes and beliefs that arise during learning as ‘Self-Control’ (imagery, self-instruction, attention focusing and task strategies) and ‘Self-Observation’ (‘self-recording’ and ‘self-experimentation’), and the third refers to those processes that occur after learning such as ‘Self-Judgement’ (‘self-evaluation and causal attribution’) and ‘Self-Reaction’ (‘self-satisfaction’ and ‘adaptive’ or ‘defensive’) (Zimmerman 2002).
Likewise, students’ agency refers to both internal and external factors involved in assuming responsibility for their own learning as well as the opportunities of making choices over it (Marin, De Benito & Darder 2020). Jääskelä et al. (2017) summarize students’ agency at university level into three dimensions: individual, relational and contextual. The first is related to ‘meaning-oriented studying’, ‘self-efficacy’, ‘competence beliefs’ and ‘participation activity’. The second to ‘power relationships’, ‘peers as resources for learning’ and ‘emotional atmosphere’ and the third to ‘opportunities for active participation’, to influence and to make choices.
Given student needs in the 21st century, different pedagogical approaches have been arising in order to empower students in their own learning processes, and learning co-design is one of them. To understand this approach, we shall date it back to the 1970s when participatory design started involving users in the design and development of products and services (Sanders & Stappers 2008: 7).
Additionally, we could say that participatory design is the core of collective creativity in design. Co-design and co-creation are terms that are often used interchangeably. However, some authors understand that there are differences between the concepts. For instance, Healey, Flint & Harrington (2014: 24), show four tendencies of developing a partnership in learning and teaching ((1) “learning, teaching and assessment”, (2) “curriculum design, and pedagogic consultancy”, (3) “subject-based research and inquiry”, and (4) “scholarship of teaching and learning”) depending on four spectrums: “co-learning, co-designing and co-developing”, “co-researching and co-inquiring”, “learning, teaching and research” and “quality enhancement of learning and teaching”. Whereas Bovill et al., (2016: 196) believe that for teachers and students to co-create learning, it is necessary to work collaboratively to create components of curricula or pedagogical approaches. Also, Bovill and Woolmer (2019) differentiate between co-creation of the curriculum and co-creation in the curriculum. The former is related to the co-creation of learning and teaching within a subject and the latter aims to co-design an entire program (Bovill et al., 2016).
According to Kaminskiene et al., (2020: 340), there are nine characteristics of the co-creation concept: “(1) collaborative process, (2) “collaborative output”, (3) “transformative interaction and teacher position”, (4) “learner’s agency”, (5) “new space for learning”, (6)”self-authorship”, (7) “learning community and partnership in learning”, (8) “metacognitive practices” and (9) “value co-creation”.
As for learning co-design enhanced by ICTs, there is still limited literature on how these processes have been enriched by their use (Santana-Martel & Perez-i-Garcías 2020). Nonetheless a number of elements have recently been used to co-design in the curriculum:
Virtual Learning Environments (VLEs) (Doyle, Buckley & Whelan 2019; Blau & Shamir-Inbal 2018; Gros & López 2016; Haraldseid, Friberg & Aase 2016);
e-mails (Doyle, Buckley & Whelan 2019; Deeley & Bovill 2017; Haraldseid, Friberg & Aase 2016);
videoconference systems such as ZOOM or Skype (Blau & Shamir-Inbal 2018; Gros & López 2016; Dorta, Kinayoglu & Boudhraâ 2016;),
Aropä (Deeley & Bovill 2017);
wiki, Facebook (Gros & López 2016);
tablets (Dorta, Kinayoglu & Boudhraâ 2016; Haraldseid, Friberg & Aase 2016);
forum (Haraldseid, Friberg & Aase 2016);
augmented reality (Dorta, Kinayoglu & Boudhraâ 2016).
Furthermore, Villatoro Moral and de Benito (2021: 246) identified different “tools related with self-regulation processes in learning co-design”. They organized them into three groups: planning, execution and reflection. Calendar, infographic and message forum have been used to plan the co-design process. Learning Management Systems, Storyboard, e-mail, Google Docs, WebQuests, Questionaries, Videos, concept maps, social bookmarks, Internet browser and computer-supported collaborative learning have been used to execute it and Google Docs, Wiki, message forum, concept maps and infographic to reflect on it (Villatoro Moral & de Benito 2021).
As regards students’ perspectives on co-creation, different studies have shown students’ points of view on learning co-creation. On the one hand, students believe their learning processes improve through co-creation as well as the quality of their assignments (Blau & Shamir-Inbal 2018). They also acknowledge the importance of the role each agent has in this process (Haraldseid, Friberg & Aase 2016). Besides this, students value professors’ adaptability (Deeley & Bovill 2017) and the opportunity to be listened to (Deeley & Bovill 2017; Dorta, Kinayoglu & Boudhraâ 2016) as well as the chance to be able to take control over their own learning processes (Deeley & Bovill 2017; Gros & López 2016).
Moreover, students’ active participation makes them feel that their learning was significant (Blau & Shamir-Inbal 2018; Deeley & Bovill 2017), and the collaborative process required to co-create allows students to learn from others and to self-assess their own practices (Deeley & Bovill 2017), as well as to generate a sense of community (Deeley & Bovill 2017; Dorta, Kinayoglu & Boudhraâ 2016). Other benefits generated from co-creating are related to the skills acquired throughout the process (Blau & Shamir-Inbal 2018; Haraldseid, Friberg & Aase 2016), the capacity to understand the subject better (Doyle, Buckley & Whelan 2019; Gros & López 2016; Haraldseid, Friberg & Aase 2016), and the positive consequences students believe it will bring to their future professional development (Blau & Shamir-Inbal, 2018; Dorta, Kinayoglu & Boudhraâ 2016).
On the other hand, co-creation is quite new and not all students are prepared to take part in the required switch of learning paradigms (Blau & Shamir-Inbal, 2018). Some students showed discomfort or incertitude associated with their new roles while co-designing with their professor (Deeley & Bovill, 2017; Haraldseid, Friberg & Aase 2016). Others thought they should have worked more on certain areas of the subject while they co-designed (Gros & López 2016). In addition, the fact that students have to become active participants is seen as a major challenge since this produces overload and stress (Blau & Shamir-Inbal 2018). Some students also find co-creation difficult considering that they believe they do not have collaboration strategies and they see this as a challenge of interdependence (Blau & Shamir-Inbal 2018). Furthermore, students’ lack of tools might also be seen as a deficiency that causes frustration in the co-creation process (Haraldseid, Friberg & Aase 2016). All in all, Santana-Martel & Pérez-i-Garcias (2020) concluded that students’ perspectives were controversial since what some students perceived as challenges were the very things that made the learning co-design process rich to other students.
Assessment co-creation
According to Doyle, Buckley & Whelan (2019), the co-creation of learning is in its core constructivist, and it requires both, students and educators, to be active to achieve collaborative co-design. It seems that even though co-creation research and practice in higher education have increased recently, there are few examples with a focus on assessment in the literature (Deeley & Bovill 2017).Therefore, it has been difficult to establish a balance between guidance and self-regulation on assessment co-creation.
Nonetheless, from the scarce literature available, it is possible to identify different ways of assessment co-creation in professors’ attempts to empower students’ voice, agency and self-regulation. In particular, Walters, Silva & Nikolai (2017), based on Self-Determination Theory, co-created students’ exams in their Sociology and Coaching classes through ‘assessment design workshops’ where students decided deadlines, the nature of assessment and its grids. Likewise, Doyle, Buckley & Whelan (2019) and Doyle & Buckley (2020) co-designed a bank of multiple-choice questions that would later be selected and integrated with the students’ final exam. In order to do so students were divided into 13 groups and each group was assigned to create 10–12 questions of a specific topic that were submitted to the teacher who would later post the good multiple choice questions and give feedback on common mistakes on the VLE.
Furthermore, Triantafyllakos, Palaigeorgiou & Tsoukalas (2011) worked collaboratively with 28 students of a Technological Educational Institution in Greece to create an electronic assessment application using game-based learning methodology. Moreover, Deeley & Bovill (2017), co-created students’ essay titles, their marking criteria as well as their formative and summative examination marking criteria with 24 students from two different papers: Sociology and Coaching. Besides this, Quesada et al. (2019) co-created students’ grades based on a negotiated dialogue to co-assess students’ educational processes by mutual agreement. Similarly, Thompson, Couzner & Houston (2020) co-created students’ grades by using ‘the student-tutor consensus assessment design’ in a Fundamentals of Paramedic Practice course in an Australian university.
Another example of assessment co-creation is that given by Hussain et al. (2019), who co-designed a rubric with a group of ‘ex-students’ of the course that would later use the co-created rubric to evaluate ‘new’ students. In a recent study, professor and students co-created in small groups (3–5 peers) a creative project and its own marking criteria for a Genes and Disease online course during the pandemic in an Australian University (Colson, Shuker & Maddock, 2021).
Methodology
In the light of the above and motivated by the results and potential benefits for students’ self-regulation and agency of assessment co-creation, we present a multi-case study that attempted to gain information related to students’ perspectives after experiencing the process of assessment co-creation. In this paper, we present the partial results of our research, regarding students’ perception of participating in their assessment process and their beliefs on the learning and skills acquired from the co-creation process in post-pandemic settings.
Thus, this is qualitative research with two different approaches: multiple-case study and the phenomenology approach. On the one hand, it is a multiple-case study, since we aim to “examine how the phenomenon performs in different environments” (Stake 2006: 23) collecting data from three different cases, which ‘quintain’ focused on assessment co-creation in higher education. On the other hand, it is phenomenology as it “seeks to describe the essence of a phenomenon by exploring it from the perspective of those who have experienced it” (Neubauer, Witkop & Varpio 2019: 91).
Therefore, we have conducted mixed-method research that uses approaches of both quantitative and qualitative analysis to gather the information. Thus, we created a survey that includes close-ended questions, Likert scale questions, and open questions. A panel of five experts validated the instrument to be used in this study. As a result, the survey has seven sections: the first one for general information and the rest associated with one dimension (See Figure 1).

Figure 1
Dimensions related to each section of the survey.
The survey contained 16 questions, in each section we see both open-ended questions and Likert scale questions, except for the first section which included closed and open questions instead. As we are presenting partial results of a broader study, in this paper we will only explore the first and third dimensions. We used Excel to analyze the quantitative data collected and Atlas.ti for the qualitative data. For the former, we first used the “COUNTIFS” function and then calculated the percentages of each item to evaluate the results. For the latter, we used inductive-deductive criteria where we had previously established general categories (participation perceptions and learnings and skills acquired) to assign codes to each category through the inductive methodology.
This study presents three cases that took place at a public university in the Balearic Islands (Spain). All cases are contextualized in subjects that teach different educational technology skills and it is important to mention that two of them work with learning pathways, among other methodologies.
As shown in Figure 2, in the first case, six students co-created a rubric to evaluate their final task within the “Design of a didactic sequence enriched by ICTs” itinerary in the subject “Technological means and resources for teaching-learning in primary education”. In the second case, two students co-created the percentages related to the grade of the itinerary “Research and present good teaching practices” within the same subject from another campus. They also co-designed the criteria and the weight each item should have so that they could later use it to grade their main assignment within this pathway. In the third case, fourteen students co-created the criteria to be used in the principal activities in the subject “Audio-visual and multimedia communication in Early Childhood Education”.

Figure 2
General information of the multi-case study.
Additionally, it is important to mention that, in the first and second case, each professor chose only one of the itineraries that are proposed within the subject to implement assessment co-creation. Accordingly, each professor co-created a rubric with their students to assess their main task within their itineraries. On the former, 100% of the students who chose the “Design of a didactic sequence enriched by ICTs” itinerary participated in the co-creation, while on the latter, only 40% of students who chose the “Research and present good teaching practices” itinerary decided to participate in the co-design process. However, it is relevant to point out that all students within the pathway selected benefited from the product co-created. Finally, in the third case, 100% of the students co-created the criteria that they would use to be graded in the two main activities that are developed in the subject.
Furthermore, it is worth noting that from the twenty-two students who participated in the co-creation process, fourteen of them answered the survey. The students who answered the survey (63.6% of the participants) were all females aged from twenty to twenty-five years old, except for one student who was forty-four years old. In addition, we would like to highlight that only one student, from the second case, stated that she had had the opportunity to co-create with other classmates in another subject at the university level.
Another critical aspect to bear in mind is the fact that, in the first two cases, learning was set in a traditional classroom but to adapt to the pandemic situation both courses were taught 100% online. Whereas in the third case, blended learning had been used for a while but only 25% of the learning was online and, in order to adapt to COVID-19 circumstances, the percentage of online learning increased to 50%. Accordingly, the use of ICT was implicit within the course as it was set in a virtual learning environment. Specifically, in the co-creation process mainly tools that allow participants to communicate and to co-create were used (see Figure 2).
Results
In this paper, we will first present the results related to students’ perception of participating in their assessment process as well as their perceptions of the learning and skills acquired from the co-creation process. Then, from these results we will analyze students’ agency and self-regulation through the assessment co-creation process and its relation with ICTs.
Students’ perception of participating in their assessment process
On the one hand, students were asked to share their perceptions of participating in their own learning process. As shown in Figure 3, almost 80% of students strongly agreed that it is important to have the opportunity to contribute to their assessment process. Similarly, 71% of students enjoyed having the opportunity to participate in their own assessment and would like to co-design in all subjects. Approximately 60% of students strongly agree with the fact that they felt ready to participate on assessment co-creation. They also felt this process gave them more responsibility on their learning process and allowed them to be involved in it. Furthermore, 86% had a positive answer on the propitious change of perception as they co-created and 71% felt empowered about their own learning, although 14% of them strongly disagreed or remained neutral (14%).

Figure 3
Students’ perception of participating in their assessment process.
Within this dimension we also asked students about the teachers’ role throughout the process, most students (87%) valued positively the guidance offered by the teacher as well as the dynamics developed to co-create the rubrics or the criteria (see Figure 4). Additionally, 80% agreed with the fact that they were listened to by their professor within the process. Concerning professors’ guidance, 67% of students thought it was permanent and that the phases were well established which helped them to participate effectively. Nonetheless, it is important to highlight that 20% of the students remained neutral on this matter (items 3 and 4). Finally, 60% of students perceived that this process had helped them to put themselves in the professor’s shoes when it comes to evaluation. However, 33% of them remained neutral.

Figure 4
Students’ perception of the teacher’s role during the co-creation process.
Regarding the open question about students’ perception of their participation in their assessment process throughout co-creation (see Figure 5), 93.3% of the students felt that this was a positive initiative. In fact, one student confessed that “she was surprised about the fact that the professor asked them to participate”. In contrast, only one student said, “I don’t think that assessment co-creation was very useful”. However, she mentioned that this process would help her to improve her assignments as well as pointing out that “co-creation was a great strategy to be used in other aspects of the subjects, such as creating a teaching unit”.

Figure 5
ICTs for Assessment Co-creation that facilitate students’ agency and self-regulation skills.
Moreover, other students find assessment co-creation a fair, pertinent, useful, enriching, and effective process. For instance, one student said “I consider this process is pertinent as it is fairer for the students” and another one stated “I find it very enriching to have the opportunity to participate in your own assessment process”. Furthermore, they felt the professor listened to them which they found very important as one student pointed out “the lecturer listened to us about what we consider to be more important or what we would like to make more important considering the work that is behind the assignments”. Therefore, they appreciated the opportunity of deciding as an equal to their professor. A participant highlighted “I think it is a very practical and positive initiative for both students and teachers, as it allows both to give their own opinion and reach a consensus in which both parties are in agreement. This way everyone is involved and, although it takes more work, in the end, it is a cooperative and positive work”. Nevertheless, some of them felt it was difficult because they didn’t know what or how to co-create assessment. A student concluded “being a participant is a very important aspect of our process to make us more aware of what it entails, but I don’t think we were ready to do it yet. Now that we have done it for the first time, I think we have more knowledge to carry it out in a better way.”
Finally, some of them agreed on the importance of participating in assessment co-creation, since they gained awareness on how to do their task properly and better. A student stated “I think participating in the assessment process is appropriate since it makes us more aware of the aspects to be evaluated. Therefore, it makes us more thorough when it comes to making reflections. It also makes me feel more involved in the assessment process, as it makes us argue and understand the assignments, instead of being a passive entity that receives a grade without understanding why or being able to give an opinion on it”. Co-creating the criteria to be graded in their subjects, or in other cases a rubric, gave them the perception that they could reflect thoroughly on their assessment process. Accordingly, a student concluded “with this methodology, we have the opportunity to know in detail the aspects of the assessment and thus avoid “conflicts” when evaluating ourselves”.
Students’ perceptions of the learning and skills acquired from the co-creation process
In respect of students’ perceptions of the learning and skills acquired from the co-creation process (see Figure 6), almost 90% of students were in agreement with the first five statements. Nonetheless, there is a significant difference as to whether they strongly agreed or agreed with the statements. For instance, 57% strongly agreed and more than 20% agreed with the fact that they better understand the assessment process as well as how to do their course work. Whereas 50% strongly agreed and 35% only agreed that they had learned to evaluate their own work through assessment co-creation. In addition, the same amount of students strongly agreed (43%) and agreed (43%) with “I have developed the ability to make decisions through the process of co-creation”.

Figure 6
Learning and skills acquired from the co-creation process from students’ perspective.
In addition, the opinion of 79% of the students was divided between strongly agree (57%) and agree (21%) that they had been more proactive in their own teaching-learning process through the co-creation process. Similarly, almost 80% of students’ responses ranged from strongly agree (36%–43%) to agree (36%–43%) with the fact that assessment co-creation had allowed them, on the one hand, to develop skills that they will use in their professional life as well as metacognition skills, and on the other hand, to improve their autonomy, their confidence about the knowledge they acquired in the course and their belief that they had used the knowledge acquired in the course during the co-creation process.
Finally, approximately 60% of the answers fluctuated between strongly agree (21%–29%) and agree (29%–43%) on the statements: “assessment co-creation has allowed me to develop leadership skills” and “contributing to the assessment process has made me improve as a student” whereas more than 20% of students remained neutral in their opinions.
On the contrary, 14% of students strongly disagreed with the statement that they had developed leadership skills and 7% of students strongly disagreed with the rest of the statements except for items 2, 9 and 11 with which 7% of students only disagreed.
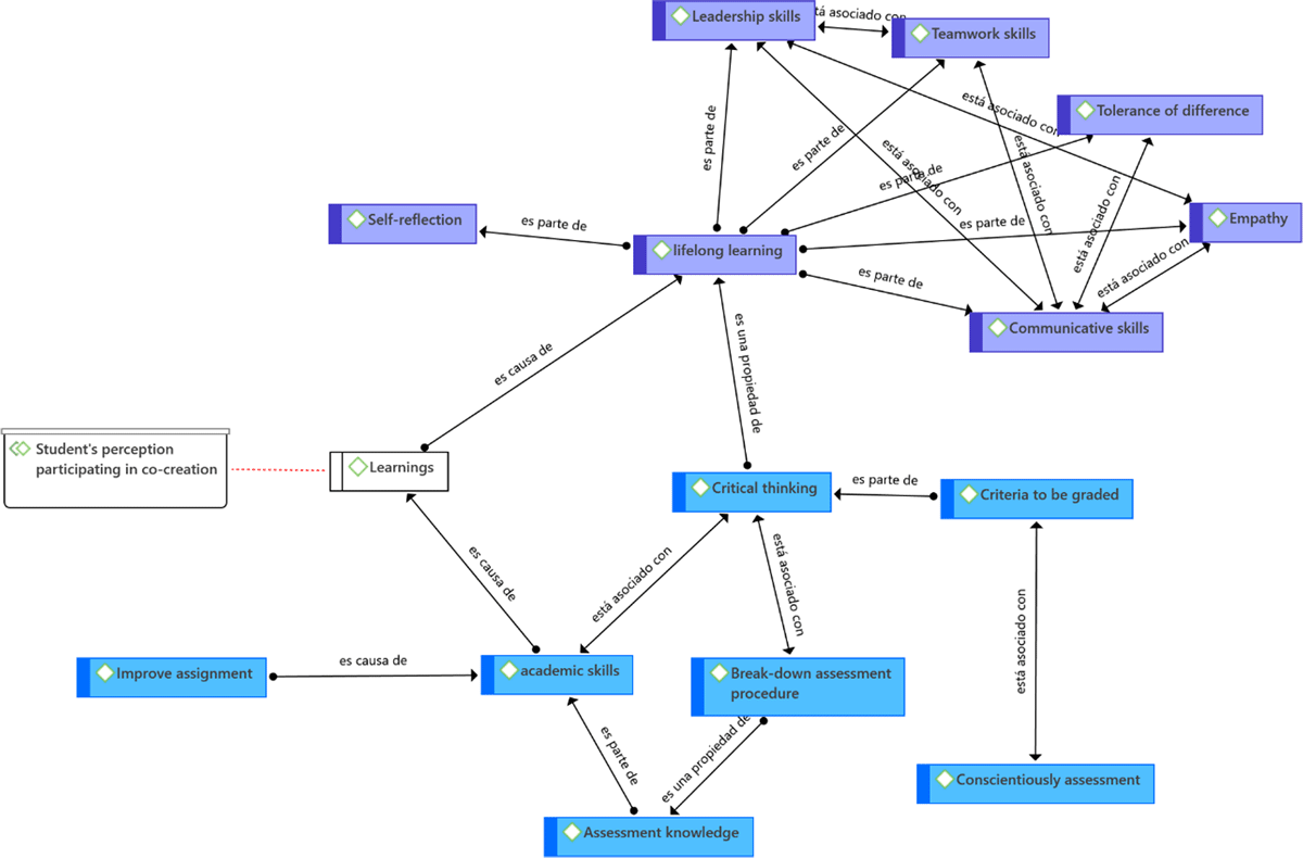
Furthermore, analyzing students’ open-ended answers to the question related to their perceptions of the learning and skills acquired from the co-creation process (see Figure 7), it can be stated that they have acquired different kinds of learning, from academic skills to lifelong learning skills. On the one hand, students believe they have learned and better interiorized their knowledge of assessment processes. Therefore, they think they have become more critical about the criteria on which they should be graded as well as how and on what it is important to be graded. One of the students claimed that “through assessment co-creation, we learned to narrow down more critically the aspects that we believe should be evaluated and how they should be evaluated”. Following this idea, some students stated that they had learned how assessment should take place and how to break down the different aspects that the assessment process required. A participant reflected “I think it helps you to see all parts of the work, as they can be assessed separately (introduction, objectives and competencies, sessions, etc.), and you have to think about what you would assess from each part”. Similarly, another student said “I have learned to prioritize when evaluating and breaking down evaluable aspects”. Moreover, they consider that their knowledge on how to use the product they co-created helps them improve their own assignments. One student said that while co-designing the rubric she had realized that she needed to improve her work.

Figure 7
Categories and subcategories of students’ perceptions of the learning and skills acquired from the co-creation process.
On the other hand, students stated that they had learned diferent lifelong learning skills. Some of them said that they had learned to express themselves appropriately and, at the same time, they had become active listeners, so they had learned how to listen carefully, developing this way more empathy. A student, specifically explained, “It is about agreeing with others and expressing what you think. I consider it allows you to put yourself in someone else’s shoes and take their position into account”. Also, some students expressed that they had learned to understand and accept different points of view. For instance, one student stated “You learn to listen to the different points of view from your classmates or the teacher, to explain yours and to be listened to. Thus, understanding increases and you learn to better understand the assessment process”. Likewise, some of them said that they had learned to reflect on their own contributions as well as their classmates’. Other students considered that the co-creation process had allowed them to gain skills such as leadership and teamwork. Finally, they mostly agreed on the fact that they could improve skills they already had, such as communicative skills, especially with the professor. To sum up what some of the students believed they had learned, we have chosen a student reflection: “I have learned to work collaboratively in teams, to communicate openly with the teacher and classmates, and to be more empathetic”.
Students’ agency and self-regulation through the assessment co-creation process
To analyze students’ agency within the co-creation process, we have adapted the “dimensions of agency in three resource domains” from Jääskelä et al. (2017). As shown in Figure 8, through the assessment co-creation students perceived that they had developed in different levels in the three dimensions. In this multiple-case study we have collected data that infers that, through this type of methodological approach, students tend to work more on their individual dimension of agency. Nonetheless, it seems that they have developed diverse aspects from the relational and contextual dimensions as well.

Figure 8
Manifestation of students’ agency in assessment co-creation.
As for self-regulated learning we have taking into account Schunk and Zimmerman’s (1998) “academic learning cycle phases” to summarize students’ self-regulation evidence within the assessment co-creation process of these three cases. As indicated in Table 1, through this type of staff-student partnership, task analysis and self-motivation are activated in the forethought phase, whereas in the performance phase, self-control and self-observation are patent. Finally, there is evidence of self-judgement and self-reaction in the self-reflection phase.
Table 1
Phases and subprocess of self-regulation in assessment co-creation.
| Phase forethought | Task analysis
Self-motivation beliefs
|
| Phase performance | Self-control
Self-observation
|
| Phase self-reflection | Self-judgment
Self-reaction
|
Furthermore, considering the students’ responses, other aspects of self-regulated learning are also revealed. For instance, students accept greater responsibility since they are willing to perform this type of methodological approach in other courses. Students believe that they have become more aware of the things that they know (content and assessment knowledge) and how they should do them. Finally, they also claim to have acquired metacognitive and behavioral skills.
Moreover, it is necessary to mention the importance of the role of ICT to guide the co-creation process in this post-pandemic scenario and how these have helped facilitate the development of students’ agency and self-regulation. As stated before, the tools that professors selected to guide the co-creation process were mainly used to communicate or to create the prototypes. For example, as shown in Figure 9, ZOOM was used to communicate orally, whereas Forum in the VLE was chosen for written communication. Only in the second case did the professor add Message from MOODLE to maintain smooth communications. These three tools facilitated the development of the individual, relational and contextual dimensions of agency of both teachers and students, as both were active participants in the process and had to discuss, negotiate and reach agreements on the evaluation procedure. They also allowed them to self-regulate through the development of strategic planning for co-design in the forethought phase and the building of communication and empathy skills in the performance phase.

Figure 9
ICTs that facilitate the development of students’ agency and self-regulation skills in the assessment co-creation process.
Furthermore, Google Docs was selected to create the prototype in all cases and Jamboard was used to initiate the co-creation process only in one case. The former set an environment that encouraged students’ agency in the relational dimension as well as self-regulation specifically in the performance phase. And the latter enhanced self-regulation strategies such as task analysis and self-motivation and students’ agency in the individual dimension. Also, Forums were used in the third case for self-judgment so this facilitated the self-reflection phase. Finally, it is worth mentioning that ICT tools were used to work collaboratively both synchronously, when teacher and students negotiated their prototypes, and asynchronously when both participants worked either individually or in small groups.
Discussion
This study provided us with valuable insights into students’ perceptions of participating in their assessment process and their perceptions of the learning and skills acquired from the co-creation process as well as showing the relation between students’ agency and self-regulation in assessment through the use of ICTs.
On the one hand, most students considered that participating in their assessment process was important and they valued the opportunity to do so. So, one could say that assessment co-creation “encourages students to feel a sense of ownership over their own learning” (Walters, Silva & Nikolai 2017: 1164), motivating them since they also mostly agreed with the fact that this experience was positive and that they would like to do this type of exercise in other subjects.
Besides, Nicol (2010: 4) claimed that self-regulation and autonomy in learning happen when students are given substantial responsibility. So, we would like to point out that half of the students agreed with the fact that assessment co-creation had given them more responsibility, allowing them to be involved in their learning process. Similarly, Walters, Silva and Nikolai stated that “students clearly valued the opportunity to take ownership of their learning experience” (2017: 1164) in agreement with our own results since students felt empowered about their learning process through co-creation.
Moreover, all students felt ready to co-create either the rubric or the criteria. They also felt that their professor listened to them in the process of co-creation as in other studies (Deeley & Bovill 2017: 471; Dorta, Kinayoglu & Boudhraâ 2016: 168–171) and they enjoyed interacting as an equal with them. Therefore, we would like to emphasize, on the one hand, the need “of listening to students’ reflections in order to understand whether and how teaching–learning-assessment processes meet their needs” (Blau & Shamir-Inbal 2018: 330) and on the other, “the importance of the teacher’s role in offering guidance on the scope of students’ proposed work” (Deeley & Bovill 2017: 6) as we believe that might be the reason why students also stated that they had changed their perception of the process favorably as they co-created. We argue, too, that this might also have been influenced by their beliefs that they could deeply reflect on their assessment process within this experience and therefore, that students could prevent conflicts when co-evaluating with their professor. All of the above might come as a result of co-creating their rubric or criteria since both students and professors “shared understanding of the learning task and the assessment criteria” (Stefani 1998: 346). Nonetheless, it is relevant to highlight that throughout the process of co-creation, as in co-assessment experiences, “conflict” should be understood as “a component of the construction of joint learning and as an opportunity for the intra- and interpersonal development of the student” (Quesada et al. 2019: 999).
In line with the above and turning to the students’ perspective of the learning and skills acquired from the co-creation process, 80% of them thought that co-creating their assessment gave them a better understanding of the assessment process, how to do their assignments better and how to self-assess themselves. Similar to Deeley & Bovill’s (2017) study, participants stated that through the co-creation process they had learned from each other through collaborative work.
Furthermore, it is imperative to emphasize that “co-creation is a more suitable approach if the aim is to improve active student engagement, student experience and effectiveness of the learning environment” (Martens et al. 2019: 3). In our study, the professors involved achieved this goal since more than 70% of the students agreed on the fact that they had participated more and had become more active in their learning process as well as feeling more confident about the learning they had acquired throughout the course. All of this gives us another hint on how assessment co-creation has helped students’ self-regulation as “self-generated thoughts, feelings, and behaviors” (Zimmerman 2002: 65).
According to Frost (2006: 21), human agency is a necessary condition for the exercise of leadership and can be enhanced by leadership. In this order of ideas, 50% of students agreed that their leadership skills had been developed by participating in assessment co-creation. Therefore, we argue that this experience has allowed students to have “greater roles” and “agency” (Blau & Shamir-Inbal 2018: 319).
Further evidence that students’ self-regulation and agency were affected by the co-creation process is given, on the one hand, by the 80% of students who claimed that they had developed decision-making skills that allowed them to take control over their own learning processes (Deeley & Bovill 2017: 478; Gros & López 2016: 11). And, on the other hand, by the 70% of students who agreed that they had developed metacognitive and autonomy skills as well as others that they would use in their professional development, which is similar to other studies (Blau & Shamir-Inbal 2018: 328; Dorta, Kinayoglu & Boudhraâ 2016: 168–171). Accordingly, Mercer-Mapstone et al. (2017: 11) pointed out that this type of staff-student partnership gives several positive outcomes such as “increased student ownership for learning”, “increased student confidence”, “students learning about their own learning” and “improved academic performance” among others. Correspondingly, our findings also show that 50% of students thought that they had used the course learning while co-creating and they also felt that they had improved as students by participating in their assessments, giving them more confidence in their knowledge (Thompson, Couzner & Houston 2020).
According to Zimmerman (2002: 66), “Self-regulation is important because a major function of education is the development of life-long learning skills”. In this study students have pointed out that through co-creation they have been able to acquire both academic skills but also life-long learning skills such as critical thinking, metacognitive and behavioral ones (i.e., empathy) in agreement with Zimmerman (1990: 4) who believes that self-regulated students are “metacognitively, motivationally and behaviorally active participants in their own learning”. Likewise, as in other studies (Blau & Shamir-Inbal 2018: 328; Haraldseid, Friberg & Aase 2016: 7), students gaining these skills see them as beneficial. For instance, being able to express themselves properly, to listen actively, to accept differences, and to be more emphatic.
In addition, students believed that they had learned and better interiorized the way in which the assessment process takes place, so we argue that this process made their learning significant (Blau & Shamir-Inbal 2018: 328; Deeley & Bovill 2017: 469) and made them feel prepared to do their task as students who felt “more confident in my knowledge and practice” (Thompson 2020: 5). They also believed that assessment co-creation had helped them to improve their own work (Blau & Shamir-Inbal 2018: 329–330), to be more critical about their own practices as well as those of others, and to self-assess their own assignments (Deeley & Bovill 2017: 468–470).
Finally, we would also like to highlight the similarities between the tools related to self-regulation processes that were used to co-create assessment in these three cases and those identified by Villatoro Moral and de Benito (2021) to co-design learning. Forum was used in both cases to plan the co-design process, VLE, Google Docs and videos were used to create prototypes whereas Forum was used in both cases for reflection.
Conclusions
This multi-case study has given us an overview of students’ perceptions of participating in their assessment process as well as their perceptions of the learning and skills acquired from that participation. It has also provided us with a glimpse of how assessment co-creation could enhance self-regulation skills and students’ agency. Hence, we have discovered that students appreciated and enjoyed the opportunity to have a word in their assessment process. Consequently, they stated that they would like to co-create their assessment in other subjects. They also believed that greater responsibility was required in order to co-create and so they felt this process had empowered them in their learning process (Santana-Martel & Perez-i-Garcias 2020: 45). Bearing in mind students’ perceptions, the balance between guidance and self-regulated learning in online and blended education in post-COVID-19 settings may rely firstly on giving students opportunities to participate in their own learning processes and, secondly, on helping students scaffold their own strategies. Considering the importance of listening to students’ and teachers’ voices, as well as establishing good communication, is another key factor if we want to achieve self-regulated learning.
Additionally, we have discovered through this multi-case study that almost 90% of students surveyed believe that assessment co-creation had helped them, on the one hand, to better understand the assessment process, how to improve their course work and how to self-assess it, giving us a hint on how students might have gone through the self-reflection phase. On the other hand, students considered that through this process they had learned from others and become proactive learners who improved their decision-making skills, showing us evidence of students’ agency enhancement. Furthermore, almost 80% of them, thought that the co-creation process had helped them develop self-regulated skills such as self-confidence, regarding the knowledge they had acquired, and skills that they could use in their professional lives, specifically, metacognition and autonomy skills. It is important to highlight that, even though some students (20%) remained neutral, almost 60% of them thought that this innovative process had, on the one hand, helped them improve in their students’ role, and on the other, allowed them to develop leadership skills.
Therefore, we agree on the fact that through this type of innovative process, students “valued the opportunity to take ownership of their learning experience and this appeared to support their needs for autonomy and competence” (Walters, Silva & Nikolai 2017: 1164). We also believe that by democratizing the assessment process, students gained more self-regulated skills and agency as well as improving their “assessment literacy” (Deeley & Bovill 2017: 1). We also found in this study that students became more self-regulated and autonomous since assessment co-creation helped them enhance their “ability to think for themselves, to be self-reliant and to able to evaluate and make judgments about their own thinking and actions” (Nicol 2010: 3). It is important to highlight that all of these processes were achievable through the use of ICT that facilitated self-regulated learning as well as students’ agency.
All in all, we believe co-creation in the curriculum, specifically of assessment, gives both professors and students a great opportunity to design assessment democratically and creatively, turning this process into a motivational tool instead of purely a measurement tool (Walters, Silva & Nikolai 2017: 1165) since both participants would be constantly active within the process (Santana-Martel & Perez-i-Garcias 2020: 45) giving students some guidance as well as providing balance within the process.
In conclusion, we believe that assessment co-creation can be seen as a positive initiative as regards staff-student partnership as students stated they had learned both academic and life-long learning skills throughout the process. However, we are aware of the limitations of our research, as this multi-case study seeks an in-depth understanding of the three cases rather than generalizing the results. Nonetheless, our results can be seen as a step forward in assessment co-creation literature since it has shown positive feedback leading us to promising possibilities regarding self-regulated, autonomous and motivated learners. Finally, we are currently working on two other cases to continue studying students’ and professors’ overall perspectives of the assessment co-creation process as we continue looking for guidance and balance in self-regulated learning in higher education.
Funding Information
This study has been supported by the Project PID2020-113101RB-I00 “Codiseño de itinerarios personales de aprendizaje en entornos conectados en educacion superior”, funded under the State Programme for R&D&I Oriented to the Challenges of Society, from the State Plan for Scientific and Technical Research and Innovation 2017-2020 of the Spanish Ministry of Science and Innovation. State Research Agency.
Competing Interests
The authors have no competing interests to declare.
