Melanoma is an aggressive and heterogeneous skin cancer that originates in melanocytes and is characterized by high metastatic potential and resistance to conventional therapies (Ng et al. 2022). Despite advances in targeted treatments and immunotherapies, treatment-related challenges remain, and further research on novel therapeutic strategies, including small-molecule compounds that target survival and death pathways in melanoma cells is needed. In recent years, advances in immunotherapy, such as the development of immune checkpoint inhibitors, have significantly improved the outcomes of melanoma treatment (Hodi et al. 2022; Long et al. 2023). However, not all patients respond to immunotherapy and resistance can develop over time, limiting the long-term efficacy of this approach (Hodi et al. 2022). Consequently, chemotherapy remains an important therapeutic option, either as a standalone treatment or in combination with other modalities. Despite challenges such as chemoresistance, further research on optimizing chemotherapy regimens and overcoming resistance mechanisms is crucial for expanding options for treating melanoma.
Early cancer treatments primarily aim to induce apoptosis in malignant cells. However, cancer cells often develop resistance to apoptosis, which contributes to drug resistance and treatment failure. For example, ROR2 is a tyrosine kinase receptor that mediates chemoresistance by modulating the expression of Bcl2 family members, specifically increasing the expression of antiapoptotic proteins (Mcl-1 and Bcl2-xL) and decreasing the expression of proapoptotic proteins (Bax and Bid) (Castro et al. 2022). As a result, alternative forms of programmed cell death, such as ferroptosis or autophagy-related cell death (Kocaturk et al. 2019; Xiao et al. 2021), have emerged as promising targets for overcoming resistance and increasing the efficacy of cancer treatments.
Melanoma is characterized by dynamic phenotypic plasticity during disease progression, and melanoma cells often undergo dedifferentiation, leading to reduced expression of tumor-associated antigens. This loss of antigen presentation impairs recognition by cytotoxic T cells, thereby enabling immune evasion (Landsberg et al. 2012). Consequently, dedifferentiation represents a key mechanism underlying resistance to immune checkpoint therapies. Interestingly, recent studies have shown that dedifferentiated melanoma cells exhibit increased sensitivity to ferroptosis-inducing agents (Tsoi et al. 2018). This paradoxical vulnerability suggests a therapeutic opportunity: exploiting the susceptibility of dedifferentiated melanoma cells to ferroptosis may be an effective strategy for overcoming immune resistance and enhancing treatment efficacy.
Diphenyl disulfide (DPDS), which is a small molecule that is composed of two phenyl rings linked by a disulfide bond, has been reported to have antioxidant, cytotoxic, and anticancer effects on multiple cancer types, including melanoma, and is a primary focus of our laboratory research. Our previous research also revealed the inhibitory effects of DPDS on breast cancer (Chen et al. 2023). The disulfide bond in DPDS serves as a functional linker, similar to that used in antibody‒drug conjugates, facilitating the targeted release of chemotherapeutic agents, reducing off-target effects, and increasing treatment efficacy (Wang et al. 2012; Zhang et al. 2018). Moreover, disulfide bonds that are conjugated to simple organic groups, as observed in structurally related compounds such as diallyl disulfide, ajoene, and bis[2-(acylamino) phenyl] disulfide, have been demonstrated to have antitumor activity (Li et al. 2002; Yamakawa et al. 2008; Almatroodi et al. 2019). Given these structural characteristics, we aimed to further investigate the mechanisms by which DPDS induces ferroptosis and apoptosis in melanoma cells.
Murine B16F10 and human A375 melanoma cell lines were obtained from the Bioresource Collection and Research Center (Hsinchu, Taiwan) and cultured in a 3:2 mixture of DMEM and F12 supplemented with 10% fetal bovine serum, 100 U/mL penicillin, 100 μg/mL streptomycin, and 2 mM glutamine at 37°C in a humidified atmosphere containing 5% CO2.
Cell viability was determined with cell counting kit-8 (CCK-8; IMT Formosa New Materials Co., Ltd., Kaohsiung, Taiwan) following the manufacturer’s protocol. B16F10 and A375 cells were seeded in 96-well plates at a density of 2 × 103 cells per well and incubated overnight to allow adherence. The cells were subsequently exposed to different concentrations of DPDS for the specified periods. After treatment, 10 μL of CCK-8 reagent was added to each well, and the plates were incubated at 37°C for 1 h. The absorbance was measured at 450 nm via a microplate reader Agilent BioTek Epoch Microplate Spectrophotometer (Agilent Technologies, Santa Clara, CA, United States), and the cell viability is expressed as a percentage of the cell viability in the untreated control group. All the assays were conducted in triplicate.
Phosphatidylserine externalization, an indicator of apoptosis, was assessed using Annexin-V conjugated to FITC. The DPDS-treated cells were stained with an Annexin-V/7-AAD apoptosis detection kit Strong Biotech (New Taipei City, Taiwan) according to the manufacturer’s protocol. Flow cytometric analysis was performed using a FACSLyric system (BD Biosciences, San Jose, CA, USA), and the data were analyzed with FlowJo software version 7.5.5 (Tree Star, Inc., BD Biosciences, San Jose, CA, USA).
Protein concentrations were quantified via the Dual-Range™ BCA Protein Assay Kit (Visual Protein, Taipei, Taiwan). Equal amounts of total protein were subjected to SDS–PAGE and subsequently transferred to polyvinylidene difluoride (PVDF) membranes (Pall, Ann Arbor, MI, USA). The membranes were blocked with 5% non-fat milk in Tris-buffered saline supplemented with 0.1% Tween-20 (TBST), followed by incubation with specific primary antibodies against p-Nrf2 (S40) (1:2000, #AP1133, ABclonal, Woburn, MA, USA), beta-actin (1:5000, #SC-47778, Santa Cruz Biotechnology, Dallas, TX, USA), GPX4 (1:2000, SC-166570, Santa Cruz Biotechnology), 4-HNE (1:2000, #Ab46545, Abcam, Cambridge, UK), GAPDH (1:10000, #AF7021, Affinity Biosciences, Zhenjiang City, Jiangsu, China), xCT (1:2000, #26864-1-AP, Proteintech, Wuhan, Hubei, China), GSDME (1:2000, #A7432, ABclonal), p-MLKL (1:2000, #ab187091, Abcam), LC3B (1:2000, #2775s, Cell Signaling Technology, Danvers, MA, USA), LAMP2 (1:2000, #A14017, ABclonal), P62 (1:2000, #66184-1-Ig, Proteintech), p-Akt1/2/3 (S473) (1:2000, #SC-7985, Santa Cruz), and mTOR (1:2000, #2983T, Cell Signaling Technology) at 4°C overnight. After being washed, the membranes were incubated with HRP-conjugated secondary antibodies (1:10,000, #20102 for goat anti-mouse IgG, Leadgene Biomedical, Inc., Tainan, Taiwan; 1:10,000, #7074 for goat anti-rabbit IgG, Cell Signaling Technology). The protein bands were visualized using an enhanced chemiluminescence detection kit (Revvity, Inc., Waltham, MA, USA).
Autophagy was assessed by detecting AVOs via acridine orange (AO) staining. The cells were treated with DPDS at concentrations ranging from 10–30 μM for 24 h. Chloroquine (100 μM; Sigma-Aldrich), which is an autophagosome‒lysosome fusion inhibitor, was used as a positive control. After treatment, the cells were incubated with 1 μg/mL AO. After staining, the cells were washed with phosphate-buffered saline (PBS) and analyzed with a FACSLyric flow cytometer (BD Biosciences) equipped with 488-nm excitation and 515-nm (green) and 650-nm (red) emission filters at the Center of Resources and Research for Development, Kaohsiung Medical University (Taiwan).
B16F10 cells were seeded in 12-well plates at a density of 1 × 104 cells per well and allowed to adhere overnight. The cells were subsequently treated with DPDS at the specified concentrations for 4 h. After treatment, the cells were incubated with 1 μM Liperfluo in serum-free medium at 37°C for 30 min. After incubation, the cells were washed with PBS and examined with an iRiSTM Digital Cell Image System (Logos Biosystems Inc., Gyeonggi-do, South Korea) at an excitation wavelength of 488 nm and an emission wavelength between 500 nm and 550 nm.
All the data are expressed as the means ± standard deviations (SDs) of at least three independent experiments. Statistical comparisons were performed via unpaired 2-tailed Student’s t-tests. A p-value of <0.05 was considered to indicate a statistically significant difference.
Given the known chemical structure of DPDS and its potential pro-oxidant activity, we first examined the effect of DPDS on melanoma cells by conducting experiments with two melanoma cell lines, namely, B16F10 cells (a mouse cell line) and A375 cells (a human cell line). Morphological analysis (Figures 1A, B), colony formation assays (Figure S1), and CCK-8 assays (Figures 1C, D) demonstrated that DPDS suppressed cell proliferation and reduced cell viability in a dose-dependent manner. Notably, treatment with the highest concentration of DPDS for 24 h resulted in a ballooning phenotype at the periphery of the cell membrane (Figures 1A and B), which is a characteristic feature of nonapoptotic cell death.

DPDS induced changes in the viability and morphology of melanoma cells. Morphological changes in B16F10 cells (A) and A375 cells (B) treated with DPDS for 24 and 48 h were observed with a microscope. The red arrow indicates the ballooning phenotype. The viability of B16F10 and A375 cells was determined via a CCK-8 assay 24 and 48 h after DPDS treatment (C, D), respectively. * Indicates a significant difference from the controls. *p <0.05, **p <0.01. VC indicates the vehicle control.
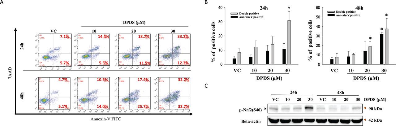
To assess the potential apoptotic effect of DPDS on melanoma cells, B16F10 cells were exposed to various concentrations of DPDS (0–30 μM) for 24 h and 48 h. After treatment, the cells were subjected to Annexin V-FITC/7-AAD double staining and analyzed by flow cytometry (Figure 2). The findings (Figure 2a) indicated that as the DPDS concentration increased, the percentage of B16F10 melanoma cells in the first quadrant (Annexin-V/7-AAD double positive; indicating late-stage apoptosis or non-apoptotic cell death) at 24 h and in the fourth quadrant (Annexin-V positive/7-AAD negative; indicating early-stage apoptosis) at 48 h increased in a dose-dependent manner. The data in Figure 1a also reveal a ballooning phenotype at 24 h, which is a phenomenon of non-apoptotic cell death such as ferroptosis (Battaglia et al. 2022). These results suggest that treatment of melanoma cells with DPDS could induce non-apoptotic cell death at 24 h and promote apoptosis at 48 h. Figure 2b shows the statistical analysis of the data in Figure 2a. To determine the factors responsible for the differences in cell death observed at 24 h and 48 h, we examined the levels of phosphorylated NRF2, which is a protein that promotes cell survival. After the experiment, we found that phosphorylated NRF2 levels increased at 24 h but disappeared at 48 h (Figure 2c).

DPDS induced both apoptotic and non-apoptotic cell death in B16F10 melanoma cells. (A) Annexin-V-FITC/7-AAD dual-staining flow cytometry was used to distinguish between apoptotic and non-apoptotic cells. (B) Statistical analysis of the data in (A). The cells were treated with DPDS for the indicated durations, and the proportions of cells in the first and fourth quadrants were quantified. The effects of DPDS on both the Annexin-V-positive and the Annexin-V/7-AAD double-positive melanoma cell populations were subsequently analyzed. Western blotting was conducted to evaluate the levels of phosphorylated NRF2 at 24 h and 48 h posttreatment (C). The asterisk * indicates a significant difference from the controls. *p < 0.05, **p < 0.01, ***p < 0.001. DPDS, diphenyl disulfide; VC, vehicle control.
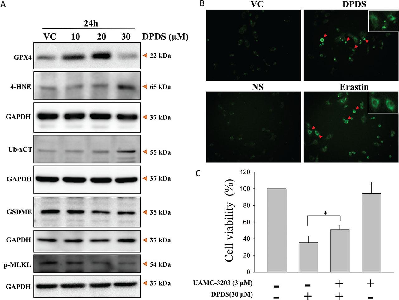
On the basis of the previous results (Figures 1 and 2), we found that DPDS treatment may induce other forms of programmed cell death at 24 h. Therefore, we assessed the levels of the ferroptosis marker GPX4, the pyroptosis marker GSDME, and the necroptosis marker p-MLKL (Figure 3a). The expression level of GPX4 in the cells significantly decreased, whereas the levels of the other death markers, namely, GSDME and p-MLKL, did not significantly change. In addition to GPX4, other ferroptosis-related molecules or proteins also support ferroptosis in cells (Figure 3a). Therefore, a Liperfluo assay was performed, and the results revealed that 30 μM DPDS caused lipid peroxidation (Figure 3b). Treatment with the ferroptosis inhibitor UAMC-3203 partially restored cell viability but did not fully restore it, indicating that ferroptosis contributed to the cell death induced by DPDS.

DPDS induces ferroptosis in melanoma cells. (A) Western blotting was used to measure the levels of ferroptosis-, pyroptosis-, and necroptosis-related proteins. (B) Liperfluo was used to detect lipid peroxidation. The red arrows indicate lipid peroxidation (green fluorescence). NS without Liperfluo staining was used as the negative control. Erastin was used as a positive control. (C) Cell viability was assessed with a CCK-8 assay. CCK-8, cell counting kit-8; DPDS, diphenyl disulfide; VC, vehicle control.
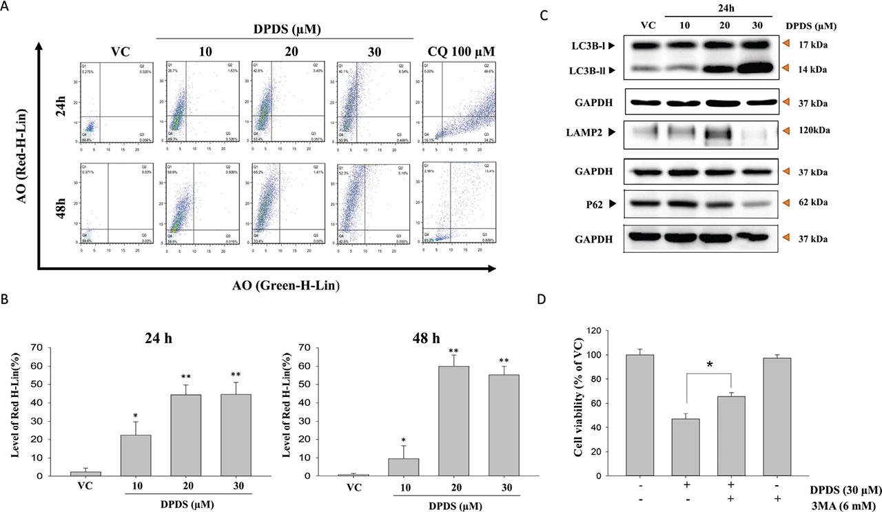
The accumulation of AVOs is a hallmark of autophagy. These findings prompted us to investigate whether DPDS also induces cell death through autophagy. B16F10 cells (Figures 4a and 4b) were stained with AO to assess autophagy. AO staining was used to detect the formation of acidic organelles during autophagy, which was analyzed via flow cytometry (Figures 4a and 4b). The results showed that DPDS increased the proportion of AO-positive cells (red fluorescence) in a concentration-dependent manner (10–30 μM) (Figures 4a and 4b).

DPDS induces autophagy in the B16F10 melanoma cell line. (A) Flow cytometry analysis revealed that DPDS increased the number of AO-positive B16F10 cells (red fluorescence) at 24 h and 48 h. (B) Statistical analysis of the data in (A). (C) Western blotting analysis of the expression of the autophagy-related proteins LC3B-II, LAMP2, and P62 in B16F10 cells. (D) Cotreatment with DPDS and the autophagy inhibitor 3-MA. After 24 h of treatment, cell viability was determined via a CCK-8 assay. *p < 0.05 and **p < 0.01. 3-MA, 3-methyladenine; AO, acridine orange; CCK-8, cell counting kit-8; DPDS, diphenyl disulfide; VC, vehicle control.
To further confirm the induction of autophagy, the protein levels of the autophagy marker LC3B were measured via Western blotting. The results revealed an increase in LC3B-II levels and a decrease in LAMP2 and P62 levels (Figure 4c), indicating the induction of autophagy. Furthermore, treatment with the autophagy inhibitor 3-methyladenine (3-MA) restored cell survival at 24 h, suggesting that DPDS-induced autophagy promoted ferroptosis (Figure 4d).
The PI3K/AKT/mTOR pathway is involved in a conserved signaling cascade in eukaryotic cells that regulates cell survival, growth, and cell cycle progression. PI3-AKT pathway activation has been observed in melanoma (Davies 2012). mTOR is an important downstream effector of the PI3-AKT pathway that regulates autophagy. WB data revealed that AKT/mTOR was inhibited in B16F10 cells after DPDS treatment, suggesting that DPDS inhibits melanoma cell growth by inhibiting the PI3K/AKT/mTOR signaling pathway (Figure 5).

DPDS inhibited the PI3K/AKT/mTOR signaling pathway in melanoma cells. B16F10 cells were treated with the indicated concentrations of DPDS for 24 h, after which the levels of phosphorylated AKT1/2/3 (Ser473) and mTOR were measured via Western blotting. DPDS, diphenyl disulfide; VC, vehicle control.
Melanoma is the deadliest type of skin cancer. Despite significant advances in treatment options, therapeutic resistance remains a major challenge. Melanoma cells often exhibit limited or no induction of apoptosis in response to treatment with BRAF inhibitors (Zhong et al. 2022) or MEK inhibitors (Dinter et al. 2024), and melanoma cells can evade immune therapy (Huang and Zappasodi 2022), leading to disease relapse. Given these challenges, investigating alternative programmed cell death pathways beyond apoptosis is of considerable interest.
Our recent study demonstrated that the small molecule DPDS effectively suppresses the growth of breast cancer cells by inducing apoptosis (Chen et al. 2023). In the present study, our findings further demonstrated that DPDS exerts significant cytotoxic effects on both murine B16F10 and human A375 melanoma cell lines (Figure 1), inhibiting their proliferation (Figure S1 in Supplementary Materials) and reducing their viability (Figure 1) in a dose-dependent manner. These findings are consistent with those of previous reports on the anticancer effects of DPDS in breast cancer (Chen et al. 2023). Notably, DPDS induced ferroptosis at 24 h (Figure 3) and apoptosis at 48 h (Figure 2), suggesting a dual mechanism of action. This dual mechanism of DPDS-mediated cell death has significant therapeutic potential, particularly in overcoming chemoresistance, including resistance to apoptosis-inducing therapies.
Targeting non-apoptotic programmed cell death pathways, such as ferroptosis, has emerged as a promising strategy (Khorsandi et al. 2023; Ta et al. 2023; Meng et al. 2025). The characteristic ballooning morphological changes that were observed in our study are consistent with non-apoptotic forms of cell death, such as ferroptosis (Battaglia et al. 2022). Additionally, multiple studies have reported that ferroptosis can be induced in melanoma cells (Khorsandi et al. 2023; Ta et al. 2023; Meng et al. 2025). In our study, treatment with DPDS for 24 h significantly increased the levels of key ferroptosis hallmarks (Figure 3), including lipid peroxidation (Yang and Stockwell 2016), 4-HNE accumulation (a marker of lipid peroxidation (Do et al. 2023)), xCT ubiquitination (Wang et al. 2024), and GPX4 downregulation (Chen et al. 2021). The transient increase in GPX4 expression observed at low concentrations of DPDS is likely an adaptive response, whereby melanoma cells upregulate the expression of antioxidant defenses, including GPX4 (Ursini and Maiorino 2020), to mitigate oxidative stress. However, at higher concentrations (30 μM), this compensatory mechanism is overwhelmed, resulting in the suppression of GPX4 expression, the accumulation of lipid peroxides, and the subsequent induction of ferroptosis. This biphasic response, with initial upregulation of stress-related proteins followed by their decline once cellular damage exceeds adaptive capacity, has been described previously (Stockwell and Jiang 2020). Furthermore, treatment with the ferroptosis inhibitor UAMC-3203 partially restored cell viability, confirming the involvement of ferroptosis in DPDS-induced cytotoxicity (Figure 3). This ability of DPDS to trigger ferroptosis could be particularly valuable for treating melanoma cells that have developed resistance to traditional apoptosis-inducing therapies. Although inhibition of ferroptosis by UAMC-3203 only partially restored cell viability in DPDS-treated melanoma cells, reflecting the complex response of heterogeneous melanoma cells to treatment and the involvement of additional cell death mechanisms, our results indicate that ferroptosis remains a critical pathway mediating DPDS-induced cytotoxicity. In particular, the coordinated induction of ferroptosis and apoptosis may provide a synergistic strategy to suppress melanoma cells, including those resistant to conventional apoptosis-based clinical treatments. Therefore, the ability of DPDS to trigger ferroptosis could benefit melanoma patients who have developed resistance to traditional apoptosis-inducing therapeutics. Interestingly, our study also revealed that DPDS induces apoptosis at a later stage (48 h). The initial resistance observed within 24 h may be attributed to the phosphorylation of NRF2 (Figure 2), which is a transcription factor that is known to play a role in cellular defense against oxidative stress (Pillai et al. 2022). However, upon prolonged DPDS treatment (48 h), this protective effect decreased, leading to an increase in the number of Annexin V-positive/7-AAD-negative cells (Figure 2). These findings suggest that DPDS triggers both early ferroptosis and delayed apoptosis, a phenomenon that could sensitize melanoma cells to treatment and increase therapeutic efficacy.
Given the well-established role of autophagy in regulating ferroptosis, we investigated its involvement in DPDS-induced cell death. Autophagy is involved in ferroptosis through the degradation of key proteins, such as GPX4 and ferritin (Liu et al. 2020; Chen et al. 2024). In our study, the accumulation of AVOs, the increase in LC3B-II levels, and the decrease in LAMP2 and P62 expression confirmed the activation of autophagy (Figure 4). Notably, the inhibition of autophagy partially restored cell viability at 24 h (Figure 4), suggesting that DPDS-induced autophagic stress contributes to cell death, potentially through the promotion of ferroptosis.
Moreover, our results indicate that DPDS inhibits the PI3K/AKT/mTOR signaling pathway (Figure 5), which is a key regulator of cell survival and growth, and that inhibition of this pathway may play a role in promoting autophagy (Xu et al. 2020) and ferroptosis (Su et al. 2024) in melanoma cells. The inhibition of the PI3K/AKT/mTOR pathway has been implicated in both the regulation of autophagy and the survival of cancer cells. Similarly, Zheng et al. (2024) demonstrated that curcumin-mediated suppression of PI3K/AKT/mTOR signaling in gastric cancer cells (AGS and HGC-27) induced autophagy and ferroptosis, leading to reduced cell viability; thus, that study highlighted the therapeutic potential of targeting this pathway in apoptosis-resistant cancers. Therefore, DPDS-mediated modulation of autophagy and inhibition of the PI3K/AKT/mTOR pathway further contribute to the antimelanoma effects of DPDS.
In conclusion, our findings demonstrate that DPDS induces a sequential mode of programmed cell death in melanoma, with partial induction of ferroptosis occurring at the early stage and a greater population of apoptotic cells emerging at later stages. This dual mechanism may provide an advantage in targeting heterogeneous melanoma populations, particularly those resistant to apoptosis-based therapies. Moreover, the involvement of autophagy and the suppression of the PI3K/AKT/mTOR pathway suggest that DPDS perturbs multiple survival mechanisms, thereby increasing its cytotoxic efficacy (Figure 6). These results highlight the potential of DPDS as a therapeutic strategy for overcoming chemoresistance in melanoma. Future investigations will focus on validating its efficacy and safety in in vivo melanoma models and evaluating possible combination regimens to improve clinical outcomes.

The proposed model of DPDS-induced ferroptosis and apoptosis in heterogeneous melanoma cells. Melanoma cells exhibit heterogeneous sensitivity to ferroptosis and apoptosis. DPDS treatment induces distinct cell death pathways depending on cellular susceptibility. In ferroptosis-sensitive melanoma cells (left, pink background), DPDS promotes xCT ubiquitination, downregulates GPX4, and induces lipid peroxidation, ultimately leading to ferroptosis. Additionally, DPDS inhibits the PI3K/AKT/mTOR signaling pathway, triggering autophagy, which further contributes to ferroptotic cell death. In apoptosis-sensitive melanoma cells (right, green background), NRF2 activation initially exerts a cytoprotective effect, preventing ferroptosis and apoptosis. However, after 48 h of DPDS treatment, NRF2 phosphorylation was inhibited, leading to the loss of its protective function and the subsequent induction of apoptosis. Therefore, DPDS induces both ferroptosis and apoptosis, which may improve treatment outcomes for patients with treatment-resistant melanoma. DPDS, diphenyl disulfide.