
Figure 1
Representation of Whitchurch’s concept of ‘third space’ activity in HE (Whitchurch & Law, 2010).

Figure 2
Simplified STIN diagram of MOOC development activity at University A.

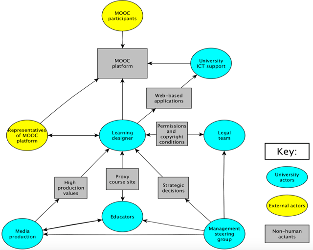
Figure 3
MOOCs development as third space activity at University A.
Table 1
Third space processes of contestation, reconciliation and reconstruction in MOOC development.
| Contestation | Reconciliation | Reconstruction | |
|---|---|---|---|
| MOOC design | Reactions against ‘content’ push approach Reactions against limitations of platform Limitations / absence of institutional procedures Emerging complexity of learning designer role Conflict over content, approach, control | Need for cooperation across departments emerges Negotiation of activities, resources, procedures within the institution and with FL Reflection on / response to MOOC participant behaviour and feedback | LDs redefine own roles and those of others LDs constrain creativity, content and activity types in relation to pressures on resources, time and reputational risk |
| MOOC development | Uncertainty and tension regarding development roles, processes and allocation of resources Diverse approaches to MOOC projects (among different MOOC teams) Conflict over power relations between Educators, LDs, legal and marketing teams | Negotiation of roles and decision-making in development processes Need for a problem solving approach is realized Recognition/understanding of perceptions of reputational and legal risks | LDs and management establish new organizational and decision making processes for MOOCs (limited educator input) Consolidation of a problem solving approach – LDs as relationship builders and brokers Limitations on educator access to content and resources Quality assurance procedures reformulated and standardized |
| Funding/resources | Top down funding announced Need for substantial ‘goodwill’ of contributors emerges Ambiguity, tensions and conflict over funding allocation (for mentoring, support, media production) | Less funding available for course re-runs / course development Negotiation of cost burden between Learning Support Unit and departments Exploration of different business models (recruitment, partnerships, third party funding) |
