The number of students in higher distance education is estimated to be about three million in Europe (Schneller & Holmberg, 2014). Distance universities provide more temporal and spatial flexibility for students than traditional universities (Schneller & Holmberg, 2014). Thus, the student body in higher distance education is more diverse than in traditional higher education including many non-traditional students (i.e., students working full-time, of higher age, students from historically underrepresented social/cultural groups; Schneller & Holmberg, 2014; Stoessel et al., 2015). However, non-traditional student groups are particularly at risk for academic underperformance, a lower sense of belonging to academia, and having fewer social relationships at university (Martiny & Nikitin, 2019; Stoessel et al., 2015). Previous research identified predisposing characteristics, critical events, and institutional factors as predictors of non-traditional students’ underperformance (Stoessel et al., 2015). The present study investigates an additional factor shown to contribute to academic underperformance: negative stereotypes.
Stereotypes are ‘beliefs about the characteristics, attributes, and behaviors of members of certain groups’ (Hilton & von Hippel, 1996: 240). The Social Identity Model of Deindividuation Effects (SIDE) proposes that in online settings in which individuating information about others is scarce, group membership cues are more salient than in face-to-face settings. This anonymity in computer-mediated communication leads to depersonalization in that others are likely not perceived as individuals, but as representatives of social groups (Postmes et al., 2002; Spears et al., 2002). The salience of social group membership makes the activation of stereotypes more likely (e.g., Fiske & Taylor, 1991). In turn, stereotypes can shape perceivers’ intergroup emotions and behavior (e.g., Cuddy et al., 2007). Especially when students are collaborating in virtual study groups stereotypes likely predict which student groups are supported and which are discriminated against or excluded. When a student group is the target of negative stereotypes, perceivers’ negative intergroup emotions and behavior increase the likelihood of target group members experiencing stereotype threat. Stereotype threat (i.e., worrying about confirming negative expectations about one’s ingroup in the stereotyped domain) in turn is associated with reduced academic performance and fewer peer relationships (Martiny & Nikitin, 2019; Spencer et al., 2016; Steele & Aronson, 1995). Compared to traditional students, non-traditional students might be more likely to identify with negatively stereotyped groups in the academic domain.
We argue that it is relevant to investigate stereotype content in the context of higher distance education because stereotypes are more likely to be activated in these online learning contexts. Additionally, non-traditional students of which some groups are more prone to negative stereotypes are overrepresented in this context. To identify student groups at risk of being the target of negative stereotypes, the current research investigates stereotype content about student groups in higher distance education from the perceivers’ perspective.
In addition to the novel investigation of stereotype content in distance education, we aim to contribute to current theoretical and methodological debates surrounding stereotype content research. The Big Two of social perception (Abele et al., 2021) recently integrated five approaches to stereotype content varying the number and order of dimensions, and the number of evaluated targets (i.e., single persons, few groups, many groups). Abele et al. (2021) proposed a two-factor model with two facets, respectively. The Horizontal dimension, comparable with warmth or ‘getting along’, includes the facets morality and friendliness. The Vertical dimension, comparable to competence or ‘getting ahead’, includes assertiveness and ability. Additionally, Stanciu (2015) identified conscientiousness as a facet of competence, which is also relevant in the academic domain (Conrad & Patry, 2012). When evaluating a moderate number of social groups (approx. 15) which corresponds with the number of distinct and salient student groups in higher distance education, Abele and colleagues (2021) state that the framework of the stereotype content model (SCM, Fiske et al., 2002) is most suitable.
The SCM postulates that warmth and competence map stereotype content in various domains (e.g., Fiske, 2015). SCM research has revealed that groups are differentially perceived on the warmth-competence-spectrum. While societal reference groups are usually perceived as high on both dimensions, some groups are perceived as low on one or both dimensions (e.g., immigrants). Additionally, the SCM makes direct predictions about how stereotypes impact emotions and behavioral intentions toward evaluated groups (BIAS map; Cuddy et al., 2007; Fiske et al., 2002). However, research on different facets of stereotype content and the associated emotions and behavioral intentions is currently lacking. Therefore, we combine different facets of stereotype content with the methods of the BIAS map by investigating how stereotype content dimensions and facets predict intergroup emotions and behavioral intentions toward student groups in higher distance education.
To advance methodological practices in investigating the SCM, recent data-analytical techniques were recommended, such as Structural Equation Modeling (SEM; Friehs et al., 2022) which accounts for measurement error and model dimensionality. SCM research always includes multiple group comparisons. Measurement invariance testing ensures comparability between groups leading to a valid interpretation of the results. To date, however, only a few studies have investigated stereotype content with measurement invariance testing and SEM (e.g., Friehs et al., 2022). Therefore, the present study adheres to these methodological recommendations.
We tested three pre-registered hypotheses. First, we expected two-factor models (warmth, competence) to show adequate fit for student groups in higher distance education, and aimed to explore additional models for the stereotype content facets with up to five factors (friendliness, morality, assertiveness, ability, conscientiousness; Hypothesis 1). We also expected (partial) measurement invariance for the baseline model as part of this hypothesis. Second, we expected latent mean differences in perceived warmth and competence between the student groups (Hypothesis 2). Third, based on the BIAS map we expected stereotype content dimensions to predict intergroup emotions and behavioral intentions (Hypothesis 3) and aimed to explore those predictions with stereotype content facets.
Methods
Data, pre-registration, codebook, and analysis scripts are available on the Open Science Framework (OSF; https://osf.io/xhjny/).
Selection of Student Groups
We aimed to select student groups most relevant and salient in higher distance education. We first reviewed student demographics at different European distance universities. After this preselection of student groups, we conducted a pilot study with N = 44 distance university students who were compensated with partial course credit. In line with the common method for identifying relevant context-specific groups (e.g., Fiske et al., 2002), participants were asked: ‘Please think of your studies at the FernUniversität in Hagen. Which groups of students do spontaneously come to your mind?’, followed by the explanation: ‘Groups of students are several students sharing a social characteristic’. We excluded groups that did not meet our definition of a social group (e.g., students of the same major). The final selection included 15 groups (see Table 1).
Table 1
Single-group confirmatory factor analysis model fit.
| # | GROUP | N | FACTORS | χ2 | df | p | χ2/df | RMSEA | SRMR | CFI | TLI |
|---|---|---|---|---|---|---|---|---|---|---|---|
| 1 | Female studentsa | 179 | 2 4 | 268.56 62.17 | 52 47 | <.001 .068 | 5.16 1.32 | .15 .04 | .14 .04 | .75 .98 | .68 .98 |
| 2 | Male studentsa | 169 | 2 4 | 299.37 63.51 | 52 47 | <.001 .054 | 5.76 1.35 | .17 .05 | .08 .04 | .69 .98 | .60 .97 |
| 3 | Students with chronic illnessa | 156 | 2 4 | 80.48 57.61 | 52 47 | .007 .138 | 1.55 1.23 | .06 .04 | .05 .04 | .95 .98 | .94 .97 |
| 4 | Students with disabilitya | 169 | 2 4 | 109.41 62.12 | 52 47 | <.001 .068 | 2.10 1.32 | .08 .04 | .08 .05 | .92 .98 | .90 .97 |
| 5 | Students with childrena, b | 166 | 2 4 | 73.68 58.33 | 52 47 | .026 .124 | 1.42 1.24 | .05 .04 | .05 .04 | .97 .98 | .96 .98 |
| 6 | Full-time employed studentsa, b | 163 | 2 4 | 86.13 57.43 | 52 47 | .002 .141 | 1.66 1.22 | .06 .04 | .06 .06 | .96 .98 | .95 .98 |
| 7 | Part-time employed students | 170 | 2 4 | 122.18 96.34 | 52 47 | <.001 <.001 | 2.35 2.05 | .09 .08 | .09 .10 | .92 .94 | .90 .92 |
| 8 | Older studentsa,b | 165 | 2 4 | 82.54 69.53 | 52 47 | .005 .018 | 1.59 1.48 | .06 .05 | .07 .06 | .96 .97 | .95 .96 |
| 9 | Younger studentsa | 160 | 2 4 | 104.29 68.05 | 52 47 | <.001 .024 | 2.01 1.45 | .08 .05 | .07 .05 | .90 .96 | .88 .95 |
| 10 | Students qualified by an apprenticeship/joba | 155 | 2 4 | 94.19 74.13 | 52 47 | <.001 .007 | 1.81 1.58 | .07 .06 | .07 .06 | .95 .97 | .93 .95 |
| 11 | Students with migration backgrounda, b | 186 | 2 4 | 82.04 66.91 | 52 47 | .005 .030 | 1.58 1.42 | .06 .05 | .03 .03 | .98 .98 | .97 .98 |
| 12 | Students without migration backgrounda, b | 151 | 2 4 | 85.35 71.48 | 52 47 | .002 .012 | 1.64 1.82 | .07 .06 | .03 .03 | .96 .97 | .95 .96 |
| 13 | Students with non-German native languagea, b | 170 | 2 4 | 87.53 68.65 | 52 47 | .002 .021 | 1.68 1.46 | .06 .05 | .04 .04 | .96 .98 | .95 .96 |
| 14 | First-degree students | 185 | 2 4 | 162.67 119.73 | 52 47 | <.001 <.001 | 3.13 2.55 | .11 .09 | .07 .07 | .89 .92 | .85 .89 |
| 15 | Second-degree students | 160 | 2 4 | 203.13 161.65 | 52 47 | <.001 <.001 | 3.91 3.44 | .14 .12 | .07 .06 | .85 .89 | .81 .84 |
[i] Note: Factor structures of the two- and four-factor model are depicted in Figure 1 and Figure S2. Letters in superscript denote groups included in further analyses with the four-factora or two-factorb model, respectively.
Participants and Procedure
A Monte-Carlo simulation-based a-priori power analysis (Wang & Rhemtulla, 2021) with 1,000 simulations, α = .05, revealed a required sample size of n = 160 per evaluated student group resulting in a test power ≥.94 for all effect sizes (see OSF). Every participant was randomly assigned to rate four groups, which resulted in an estimated required total sample size of N = 600. Hypotheses on means and interrelations of variables were investigated across groups (total sample size N = 600, total observations: 15*160 = 2400), a respective power analysis also showed sufficient test power (≥ .97).
Data were collected in fall 2021 at a large German distance university. Participants’ mean age was 35 years (17–78 years, 73.68% female, 0.01% other). After excluding participants who did not consent to use of their data (n = 19) or did not respond to any of the main items (n = 3), we additionally excluded participants who were not affiliated to the distance university (n = 18).1 The final sample consisted of 626 participants and the estimated required sample size was reached for all but three groups (i.e., students with chronic illness, n = 156; students qualified by an apprenticeship/job, n = 155; students without migration background, n = 151).
The online study took approximately 22 minutes to complete. Participants were compensated with course credit and provided informed consent. The study abided to the ethical guidelines of the American Psychological Association and the EU General Data Protection Regulation. Participants rated four student groups regarding stereotype content, intergroup emotions, and behavioral intentions. Afterwards, participants indicated whether they identified with each of the groups. Brief definitions of all groups were displayed when asking for group identification to ensure a correct understanding of groups. Finally, demographics (age, gender, university affiliation, an attention check, and participants’ seriousness during participation) were assessed and participants were debriefed.2
Measures
Following the recommendations of Friehs et al. (2022), we included four items for each stereotype content facet to allow for some flexibility when establishing measurement models. All items were selected based on performance in previous research (Friehs et al., 2022) and expert discussions with SCM researchers for another study (Friehs et al., 2022). All answers were assessed on a seven-point Likert-scale from ‘not at all’ to ‘extremely’ (Cuddy et al., 2007). Participants were asked: ‘To what extent do the following statements apply? [Group] is [Trait]’. The items were assertive, influential, persistent, determined (assertiveness), capable, competent, efficient, intelligent (ability), conscientious, reliable, well-organized, hardworking (conscientiousness), good-natured, cooperative, likeable, friendly (friendliness), honest, trustworthy, well-intentioned, and sincere (morality). In line with Cuddy et al. (2007), we instructed participants not to indicate their personal opinion, but how students in general viewed the student groups.
We assessed emotions by asking, ‘To what extent do most students tend to experience the following emotions toward [Group]?’. The emotions were contempt, admiration, pity, and envy (Cuddy et al., 2007).
Items for behavioral intentions toward the student groups were generated in the pilot study. Since items used in previous research were quite general (e.g., ‘support’ or ‘exclude’; Cuddy et al., 2007), we developed items adapted to the distance learning context. Participants received a description of the four behavioral intentions (i.e., active/passive harm/facilitation; Cuddy et al., 2007) and were asked which behaviors meeting the descriptions they had previously observed, experienced, or could imagine in the distance learning context. We selected three items for each behavioral intention for the main study (e.g., active facilitation: ‘students share their notes and old exam sheets with them’, active harm: ‘students bully them’, passive facilitation: ‘students form study groups with them’, passive harm: ‘students do not pass along information to them’, for all items, see OSF).
Results
Data preparation and preliminary analyses were conducted with IBM-SPSS Statistics 27; confirmatory factor analyses (CFA), alignment optimization, and SEM were conducted with Mplus 8.
Factorial Structure of Stereotype Dimensions: Baseline Model Fit
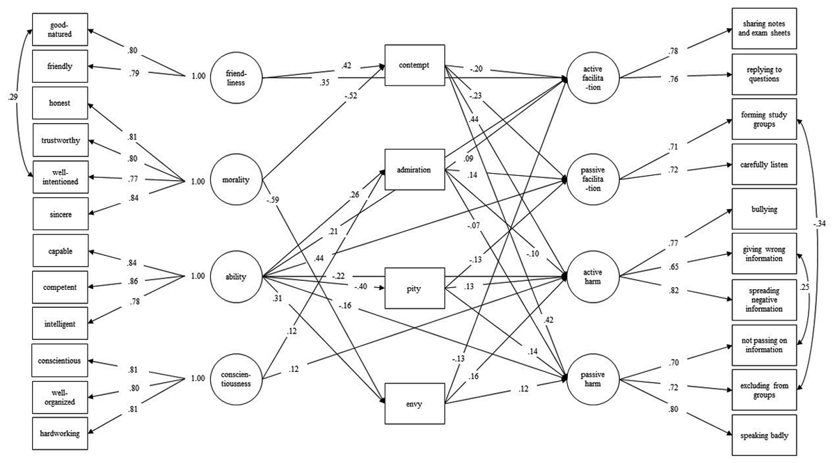
Testing Hypothesis 1, we investigated the general baseline model fit of stereotype content for all 15 student groups using CFA. We determined adequate model fit based on the following pre-registered criteria: RSMEA < .08, SRMR < .10, CFI/TLI > .95 (Brown, 2015). Single items were deleted due to low factor loadings and/or high cross-loadings guided by modification indices. One residual correlation was included (i.e., well-intentioned with good-natured) due to similar meanings of the translated items in German. Baseline models including indicators for assertiveness showed insufficient fit (Table S1; further information on the OSF). The remaining items were specified to load as shown in Figure 1.

Figure 1
SEM of the four-factor model including all indicators and significant standardized estimates.
The fit of a two-factor baseline model (warmth, competence) was adequate in six out of 15 groups. A model with four factors (friendliness, morality, conscientiousness, ability), fitted sufficiently for 12 out of 15 groups (Table 1).3 We decided to focus on the four-factor model due to two reasons. First, we aimed to comprehensively investigate distance university students. Second, the groups which had to be excluded in the pre-registered two-factor model were groups of high interest for our study and stereotype content research in general (see Table 1). For detailed results of the two-factor model which mainly replicated the SCM and the BIAS map, see Figures S2, S3, and the OSF.
Alignment Optimization: Measurement Invariance Between Groups
Following Asparouhov & Muthén (2014), we entered 12 groups into the configural measurement model, which showed good fit, χ2 (564) = 782.84, RMSEA = .05, CFI = .98, TLI = .97, SRMR = .05. The fixed alignment optimization procedure showed nine out of 288 parameters (one factor loading, eight indicator intercepts; < 3% of all parameters) to be non-invariant.4 Consequently, a trustworthy estimation and comparison of latent means of the facets was possible (Muthén & Asparouhov, 2014). We thus assumed partial metric invariance and proceeded with main analyses.
Latent Mean Comparisons: Social Perception of Student Groups
Addressing Hypothesis 2, we found significant latent mean differences between student groups for all facets (Table 2). Latent means ranked by group are depicted in Figure 2. Female students, older students, and students with children were perceived as comparatively high, while migrant and younger students were perceived as comparatively low on all facets. Relatively ambivalent patterns of stereotype content were found for students with chronic illness or disability and full-time employed students of which the last group was evaluated as comparatively low on friendliness and morality but high on ability and conscientiousness. For students with chronic illness or disability, results indicated the reverse pattern. Male students were perceived as low on all facets except ability. In sum, younger and migrant/non-German students were consistently stereotyped as rather negative, whereas female, parent, and older students were stereotyped rather positively.
Table 2
Rank order of latent mean values across social groups.
| RANK | FRIENDLINESS | MORALITY | CONSCIENTIOUSNESS | ABILITY | ||||||||||||
|---|---|---|---|---|---|---|---|---|---|---|---|---|---|---|---|---|
| # | GROUP | LATENT MEAN VALUES | GROUPS WITH SIGNIFICANTLY SMALLER FACTOR MEANS | # | GROUP | LATENT MEAN VALUES | GROUPS WITH SIGNIFICANTLY SMALLER FACTOR MEANS | # | GROUP | LATENT MEAN VALUES | GROUPS WITH SIGNIFICANTLY SMALLER FACTOR MEANS | # | GROUP | LATENT MEAN VALUES | GROUPS WITH SIGNIFICANTLY SMALLER FACTOR MEANS | |
| 1 | 1 | Female students | 0.00 | 8, 11, 3, 13, 9, 10, 2, 12, 6 | 4 | Students with disability | 0.15 | 3, 6, 10, 11, 12, 13, 2, 9 | 1 | Female students | 0.00 | 6, 8, 5, 10, 4, 11, 12, 13, 3, 9, 2 | 6 | Full-time employed students | 0.15 | 2, 8, 5, 10, 12, 11, 3, 13, 4, 9 |
| 2 | 4 | Students with disability | –0.23 | 8, 11, 3, 13, 9, 10, 2, 12, 6 | 5 | Students with children | 0.08 | 3, 6, 10, 11, 12, 13, 2, 9 | 6 | Full-time employed students | –0.39 | 8, 5, 10, 4, 11, 12, 13, 3, 9, 2 | 1 | Female students | 0.00 | 5, 10, 12, 11, 3, 13, 4, 9 |
| 3 | 5 | Students with children | –0.25 | 11, 3, 13, 9, 10, 2, 12, 6 | 7 | Older students | 0.02 | 3, 6, 10, 11, 12, 13, 2, 9 | 7 | Older students | –0.93 | 4, 11, 12, 13, 3, 9, 2 | 2 | Male students | –0.14 | 5, 10, 12, 11, 3, 13, 4, 9 |
| 4 | 7 | Older students | –0.50 | 10, 2, 12, 6 | 1 | Female students | 0.00 | 3, 6, 10, 11, 12, 13, 2, 9 | 5 | Students with children | –0.99 | 4, 11, 12, 13, 3, 9, 2 | 7 | Older students | –0.19 | 5, 10, 12, 11, 3, 13, 4, 9 |
| 5 | 10 | Students with migration background | –0.67 | 12, 6 | 3 | Students with chronic illness | –0.36 | 9 | 9 | Students qualified by an apprenticeship/job | –1.12 | 4, 11, 12, 13, 3, 9, 2 | 5 | Students with children | –0.45 | 9 |
| 6 | 3 | Students with chronic illness | –0.73 | 6 | 6 | Full-time employed students | –0.36 | 9 | 4 | Students with disability | –1.45 | 9, 2 | 9 | Students qualified by an apprenticeship/job | –0.46 | |
| 7 | 12 | Students with non-German native language | –0.74 | 6 | 9 | Students qualified by an apprenticeship/job | –0.38 | 9 | 10 | Students with migration background | –1.55 | 9, 2 | 11 | Students without migration background | –0.47 | |
| 8 | 8 | Younger students | –0.78 | 6 | 10 | Students with migration background | –0.51 | 11 | Students without migration background | –1.57 | 9, 2 | 10 | Students with migration background | –0.48 | ||
| 9 | 9 | Students qualified by an apprenticeship/job | –0.80 | 6 | 11 | Students without migration background | –0.52 | 12 | Students with non-German native language | –1.62 | 9, 2 | 3 | Students with chronic illness | –0.65 | ||
| 10 | 2 | Male students | –0.93 | 12 | Students with non-German native language | –0.52 | 3 | Students with chronic illness | –1.65 | 9, 2 | 12 | Students with non-German native language | –0.65 | |||
| 11 | 11 | Students without migration background | –1.00 | 2 | Male students | –0.59 | 8 | Younger students | –2.23 | 4 | Students with disability | –0.66 | ||||
| 12 | 6 | Full-time employed students | –1.08 | 8 | Younger students | –0.67 | 2 | Male students | –2.56 | 8 | Younger students | –0.74 | ||||
[i] Note: Significance testing was conducted at a 5% significance level (two-sided). Due to the fixed alignment optimization model, the mean value of female students was fixed to zero. The two italic groups’ values should not be interpreted on morality due to Heywood cases.

Figure 2
Latent mean values of friendiness, morality, and conscientiousness for student groups.
Note: Scaling was achieved by constraining latent mean values of female students to zero. *Denotes warnings indicating Heywood cases.
SEM: Intergroup Emotions and Behavioral Intentions
The SEM addressing Hypothesis 3 included the measurement models for stereotype content facets and behavioral intentions, and a structural model in which stereotype content facets predicted emotions (manifest variables due to single-item measurement) and behavioral intentions (Figure 1). In accordance with the BIAS map, emotions were modelled as mediators between stereotype content facets and behavioral intentions. Bivariate correlations of all constructs included in the SEM are reported in Table S4. We accounted for the nested data structure (measurements clustered in participants) using type = complex in Mplus. The measurement model for behavioral intentions is depicted in Figure 1 (for complete items, see OSF). No cross-loadings but two additional indicator residual correlations (see Figure 1) were allowed.
Stereotype content facets differentially predicted emotions and behavioral intentions (Table 3). Ability predicted higher facilitation and lower harm intentions. Conscientiousness predicted higher active harm. Envy and contempt predicted higher active and passive harm intentions, while admiration predicted higher active and passive facilitation intentions. Ability predicted higher admiration and envy, while conscientiousness only predicted higher admiration. Morality predicted lower envy and contempt. Friendliness predicted higher contempt. Exploratory results include indirect effects of stereotype content facets on behavioral intentions via intergroup emotions (Table 3).
Table 3
Results of the SEM.
| CONTEMPT | ADMIRATION | PITY | ENVY | |||||||||
|---|---|---|---|---|---|---|---|---|---|---|---|---|
| β[95% CI] | SE | p | β [95% CI] | SE | p | β [95% CI] | SE | p | β [95% CI] | SE | p | |
| Friendliness | .42 [.10; .73] | 0.16 | .010 | –.09 [–.37; .19] | 0.14 | .525 | .11 [–.14; .37] | 0.13 | .395 | .22 [–.07; .52] | 0.15 | .137 |
| Morality | –.52 [–.87; –.16] | 0.18 | .004 | .10 [–.21; .41] | 0.16 | .516 | .18 [–.11; .46] | 0.15 | .226 | –.59 [–.92; –.26] | 0.17 | .001 |
| Ability | –.08 [–.19; .04] | 0.06 | .189 | .26 [.15; .36] | 0.05 | <.001 | –.40 [–.49; –.31] | 0.05 | <.001 | .31 [.20; .43] | 0.06 | <.001 |
| Conscientiousness | –.04 [–.14; .06] | 0.05 | .459 | .12 [.02; .21] | 0.05 | .021 | .09 [–.00; .18] | 0.05 | .056 | .10 [–.00; .20] | 0.05 | .057 |
| ACTIVE FACILITATION | ACTIVE HARM | PASSIVE FACILITATION | PASSIVE HARM | |||||||||
| β[95% CI] | SE | p | β [95% CI] | SE | p | β [95% CI] | SE | p | β [95% CI] | SE | p | |
| Friendliness | .35 [.02; .68] | 0.17 | .038 | –.17 [–.44; .09] | 0.13 | .194 | .28 [–.02; .59] | 0.15 | .066 | .03 [–.29; .35] | 0.16 | .839 |
| Morality | –.13 [–.51; .25] | 0.19 | .497 | .07 [–.24; .38] | 0.16 | .656 | –.14 [–.48; .20] | 0.17 | .426 | –.11 [–.47; .25] | 0.19 | .558 |
| Ability | .21 [.08; .35] | 0.07 | .002 | –.22 [–.33; –.12] | 0.06 | <.001 | .44 [.32; .56] | 0.06 | <.001 | –.16 [–.28; –.04] | 0.06 | .011 |
| Conscientiousness | .06 [–.05; .16] | 0.05 | .273 | .12 [.04; .21] | 0.04 | .005 | –.01 [–.11; .09] | 0.05 | .836 | .04 [–.06; .14] | 0.05 | .445 |
| Contempt | –.20 [–.26; –.14] | 0.03 | <.001 | .44 [.39; .50] | 0.03 | <.001 | –.23 [–.30; –.17] | 0.03 | <.001 | .42 [.36; .47] | 0.03 | <.001 |
| Admiration | .09 [.03; .14] | 0.03 | .003 | –.10 [–.14; –.05] | 0.03 | <.001 | .14 [.08; .19] | 0.03 | <.001 | –.07 [–.12; –.02] | 0.03 | .006 |
| Pity | –.02 [–.08; .03] | 0.03 | .452 | .13 [.08; .18] | 0.03 | <.001 | –.13 [–.19; –.08] | 0.03 | <.001 | .14 [.09; .19] | 0.03 | <.001 |
| Envy | –.13 [–.19; –.07] | 0.03 | <.001 | .16 [.11; .22] | 0.03 | <.001 | –.01 [–.07; .05] | 0.03 | .756 | .12 [.07; .18] | 0.03 | <.001 |
| SPECIFIC INDIRECT EFFECTS ON ACTIVE FACILITATION | ||||||||||||
| VIA CONTEMPT | VIA ADMIRATION | VIA PITY | VIA ENVY | |||||||||
| β[95% CI] | SE | p | β [95% CI] | SE | p | β [95% CI] | SE | p | β [95% CI] | SE | p | |
| Friendliness | –.08 [–.15; –.01] | 0.04 | .022 | –.01 [–.03; .02] | 0.01 | .538 | –.00 [–.01; .01] | 0.00 | .584 | –.03 [–.07; .01] | 0.02 | .185 |
| Morality | .10 [.02; .18] | 0.04 | .012 | .01 [–.02; .04] | 0.01 | .529 | –.00 [–.02; .01] | 0.01 | .513 | .08 [.02; .13] | 0.03 | .014 |
| Ability | .02 [–.01; .04] | 0.01 | .189 | .02 [.01; .04] | 0.01 | .013 | .01 [–.01; .03] | 0.01 | .454 | –.04 [–.06; –.02] | 0.01 | .002 |
| Conscientiousness | .01 [–.01; .03] | 0.01 | .467 | .01 [–.00; .02] | 0.01 | .063 | –.00 [–.01; .00] | 0.00 | .483 | –.01 [–.03; .00] | 0.01 | .088 |
| SPECIFIC INDIRECT EFFECTS ON ACTIVE HARM | ||||||||||||
| VIA CONTEMPT | VIA ADMIRATION | VIA PITY | VIA ENVY | |||||||||
| β[95% CI] | SE | p | β [95% CI] | SE | p | β [95% CI] | SE | p | β [95% CI] | SE | p | |
| Friendliness | .18 [.04; .33] | 0.07 | .013 | .01 [–.02; .04] | 0.01 | .538 | .01 [–.02; .05] | 0.02 | .405 | .04 [–.02; .09] | 0.03 | .162 |
| Morality | –.23 [–.39; –.07] | 0.08 | .005 | –.01 [–.04; .02] | 0.02 | .529 | .02 [–.02; .06] | 0.02 | .236 | –.10 [–.16; –.03] | 0.03 | .005 |
| Ability | –.03 [–.08; .02] | 0.03 | .185 | –.02 [–.04; –.01] | 0.01 | .002 | –.05 [–.08; –.03] | 0.01 | <.001 | .05 [.03; .08] | 0.01 | <.001 |
| Conscientiousness | –.02 [–.06; .03] | 0.02 | .462 | –.01 [–.02; .00] | 0.01 | .053 | .01 [–.00; .02] | 0.01 | .080 | .02 [–.02; .03] | 0.01 | .077 |
| SPECIFIC INDIRECT EFFECTS ON PASSIVE FACILITATION | ||||||||||||
| VIA CONTEMPT | VIA ADMIRATION | VIA PITY | VIA ENVY | |||||||||
| β[95% CI] | SE | p | β [95% CI] | SE | p | β [95% CI] | SE | p | β [95% CI] | SE | p | |
| Friendliness | –.10 [–.18; –.02] | 0.04 | .019 | –.01 [–.05; .03] | 0.02 | .529 | –.01 [–.05; .02] | 0.02 | .404 | –.00 [–.02; .01] | 0.01 | .768 |
| Morality | .12 [.03; .21] | 0.05 | .009 | .01 [–.03; .06] | 0.02 | .521 | –.02 [–.06; .02] | 0.02 | .242 | .01 [–.03; .04] | 0.02 | .761 |
| Ability | .02 [–.01; .05] | 0.01 | .187 | .04 [.02; .05] | 0.01 | .001 | .05 [.03; .08] | 0.01 | <.001 | –.00 [–.02; .02] | 0.01 | .757 |
| Conscientiousness | .01 [–.02; .03] | 0.01 | .467 | .02 [.00; .03] | 0.01 | .041 | –.01 [–.02; .00] | 0.01 | .068 | –.00 [–.01; .01] | 0.00 | .762 |
| SPECIFIC INDIRECT EFFECTS ON PASSIVE HARM | ||||||||||||
| VIA CONTEMPT | VIA ADMIRATION | VIA PITY | VIA ENVY | |||||||||
| β[95% CI] | SE | p | β [95% CI] | SE | p | β [95% CI] | SE | p | β [95% CI] | SE | p | |
| Friendliness | .17 [.04; .31] | 0.07 | .011 | .01 [–.01; .03] | 0.01 | .537 | .02 [–.02; .05] | 0.02 | .396 | .03 [–.01; .07] | 0.02 | .165 |
| Morality | –.22 [–.37; –.07] | 0.08 | .005 | –.01 [–.03; .02] | 0.01 | .527 | .02 [–.02; .07] | 0.02 | .246 | –.07 [–.13; –.02] | 0.03 | .008 |
| Ability | –.03 [–.08; .02] | 0.02 | .189 | –.02 [–.03; –.00] | 0.01 | .021 | –.06 [–.08; –.03] | 0.01 | <.001 | .04 [.02; .06] | 0.01 | .001 |
| Conscientiousness | –.02 [–.06; .03] | 0.02 | .461 | –.01 [–.02; .00] | 0.01 | .079 | .01 [–.00; .03] | 0.01 | .074 | .01 [–.00; .03] | 0.01 | .088 |
[i] Note: N = 626 participants, N = 1989 observations.
Discussion
Distance universities provide opportunities for flexible education and are increasingly popular among people from heterogeneous socio-demographic backgrounds. The present study offers a promising route to understanding perceivers’ stereotypes about student groups which may serve as a basis for understanding and addressing targeted student groups’ academic underperformance in the emerging, yet understudied context of higher distance education. Furthermore, the present study adheres to current methodological recommendations (Friehs et al., 2022) and provides support for the facets of stereotype content.
Results revealed that stereotypes about student groups in higher distance education can be represented both on the widespread two-factor model and on a four-factor model including stereotype content facets. However, the four-factor model showed sufficient fit for 12 and the two-factor model for six groups. Firstly, we conclude that the differential predictions of the warmth-related facets on emotions and behavioral intentions indicate that a separate consideration of friendliness and morality allows a more comprehensive evaluation of groups (see also Brambilla et al., 2011). Secondly, the groups excluded from both analyses (i.e., first- and second-degree students, part-time employed students) lacked configural model fit, suggesting that these groups were not reliably evaluated on stereotype content dimensions and facets. Part-time employed students might not be perceived as a distinct group since the majority of German students work at least part-time (73%; forsa Politik- und Sozialforschung GmbH, 2020). Additionally, the distinction between first- and second-degree students (i.e., students without any previous degree and students already holding a degree in another major) might not be perceived as cohesive since first-degree students are very heterogeneous and second-degree students might also come from very different academic backgrounds.
Younger students and migrant/non-German students were stereotyped as rather negative while female, parent, and older students were positively stereotyped. This suggests that stereotypes about some student groups are comparable to general stereotypes in a broader societal context (e.g., migrant students; Froehlich & Schulte, 2019), whereas other stereotypes seem to be specific to distance education (e.g., older students; Fiske et al., 2002).
Although research suggests that the stereotype content facets are associated with the respective higher-order dimension (Abele et al., 2021; Stanciu, 2015) and we found comparable predictions of emotions and behavioral intentions for ability and conscientiousness, predictions differed between the facets friendliness and morality when both were simultaneously considered. In line with research on the higher-order dimension warmth (e.g., Cuddy et al., 2007), the more moral a group was perceived, the less participants felt contempt and envy toward this group. In contrast to previous research with warmth and competence, friendliness positively predicted contempt while morality negatively predicted contempt. While friendliness alone is usually perceived as positive (Kitayama et al., 2000), we thereby support previous research about the dependency of the positivity of friendliness on morality (Landy et al., 2016). Considering the predominant role of morality (Brambilla et al., 2011) and the high correlation between morality and friendliness, we assume that the negative associations with friendliness are due to partialing out the (positive) share of morality. Therefore, research including both facets of warmth is especially important as these facets seem to have counteractive effects on social group perception when they are simultaneously considered.
Our study also contributes to results regarding the inconsistency of competence-related facets (e.g., Abele et al., 2016; Stanciu, 2015) as it showed that in higher distance education, conscientiousness was an essential facet, but assertiveness was not. Conscientiousness reflects effort, which is a central predictor of academic success besides ability (e.g., Hwang et al., 2018). In contrast, assertiveness covers the aspects of confidence and decisiveness, which are of less pertinence for academic success (Dinçyürek et al., 2012). Additionally, assertiveness may have less relevance in higher distance education as it has no consequences for other students. When students are dependent on each other in e.g., collaborative learning tasks, ability, conscientiousness, friendliness, and morality of other students might have an impact on the other students’ performance (e.g., by high- or low-quality contributions, [not] meeting deadlines, con-/destructive communication, or [not] adhering to good research practices). In contrast, assertiveness has only weak impact, possibly by dominating the group, and might therefore not be primarily important for social evaluation in the academic context. However, future research might profit from further investigation of both facets in different contexts.
Limitations and Future Directions
The present research on stereotype content in higher distance education from the perceivers’ perspective is an important first step in addressing educational disparities in higher distance education. In a second step, future research should investigate the potential consequences of negative stereotypes in higher distance education from the target groups’ perspective (i.e., stereotype threat, decreased social approach motivation, sense of belonging, and academic performance; Martiny & Nikitin, 2019; Schmader & Hall, 2014; Walton & Cohen, 2007).
When addressing negative consequences of stereotypes in higher distance education, multiple social identities must be differentially considered. Strategies for reducing the negative impact of stereotypes must match the individual student’s pattern of group identification. Therefore, pre- or intervention strategies for distance universities could be developed, especially targeting stereotypes toward groups which are negatively evaluated on the facets of stereotype content.
It is noteworthy that female students were evaluated positively and also constitute the ingroup of 70% of the participants. Despite our attempt to recruit a sample with heterogeneous study majors, our sample predominantly consisted of psychology students (91%). At the FernUniversität in Hagen, about 70% of all psychology students are female (Stürmer et al., 2018). Since this number closely corresponds to the share of female participants in our sample, the positive evaluation of female students might be a finding specific to the current sample. The complex study design and model, in combination with the small subsample of male participants (n = 156), did not allow us to statistically control for participants’ gender. Nevertheless, we argue that given our measures asking for the population’s evaluation of student groups (Fiske et al., 2002), and comparable shares of female participants in numerous other studies about stereotype content (e.g., Abele et al., 2016; Cuddy et al., 2007; Fiske et al., 2002), our results are robust and comparable. However, future studies could overcome this limitation by conducting research with a more gender-balanced sample of distance university students.
In contrast to previous work on the SCM, we assessed emotions with only one item which has to be critically considered due to our aim to apply SEM in the present research. We decided for single-item measurement due to two main reasons. The implementation of an emotion scale with at least three or four items established in SCM research (i.e., Fiske et al., 2002) would have a) significantly extended participation time due to our study design and thereby increase participant fatigue and b) made the SEM even more complex and thereby required a larger sample size. We nevertheless consider the single-item measurement of emotions as valid measurement of emotions since we predominantly replicated the predictions from intergroup emotions on behavioral intentions. In sum, we therefore recommend future studies to assess emotions with at least three items in order to apply latent modeling (Friehs et al., 2022) while being convinced that our research still contributes to stereotype content research in higher distance education.
Since we followed recent recommendations to establish well-fitting measurement models (Friehs et al., 2022), not finding the expected factor structures in some cases should be discussed. First, high correlations between stereotype content facets, especially of morality and friendliness, might weaken the predictions made in the SEM (Table S4). We argue that the findings of our study are nevertheless insightful because morality and friendliness predicted different emotions and behavioral intentions despite their high correlation. Furthermore, the differentiation of morality and friendliness is based on theory and supported by empirical evidence (Brambilla et al., 2011) as is the distinction between competence facets (Stanciu, 2015). However, this study is among the first to apply this to investigate stereotype content in higher distance education, and to use facets as predictors of emotions and behavioral intentions. Second, in 12 groups across four facets, we found two Heywood cases (i.e., parameters with out of range values) which could indicate insufficient sample sizes or model misspecification (Kolenikov & Bollen, 2012). Since sample size considerations were based on a-priori power analyses, model misspecification might be more plausible, especially given the novelty of applying SEM in stereotype content research. Further research on stereotype content facets is needed to clarify the reason for these methodological issues.
Conclusion
The current study covers several aspects of recent and substantial issues in stereotype content research. On the perceivers’ side, negative stereotypes can elicit negative emotions and behavioral intentions toward stereotyped target groups (Cuddy et al., 2007). Thus, the investigation of stereotypes and their facets in higher distance education is highly relevant. Our study extends research by applying recent methodological standards when investigating perceivers’ stereotype content about student groups in higher distance education. It identifies stereotypes about different (non-traditional) student groups as well as their association with specific emotions and behavioral intentions. These findings contribute to the understanding of helping and harming intentions in distance university students’ interactions from the perceivers’ perspective and is a promising way toward investigating stereotypes and their consequences from the target groups’ perspective.
Data Accessibility Statement
Data is publicly available on https://osf.io/xhjny/.
Additional Files
The additional files for this article can be found as follows:
Supplementary File 1
Table including model fit statistics of two exemplary modification steps. DOI: https://doi.org/10.5334/irsp.686.s1
Supplementary File 3
Figure of latent means in the two-factor model. DOI: https://doi.org/10.5334/irsp.686.s3
Supplementary File 4
Table including bivariate correlations of facets, emotions, and behavioral intentions. DOI: https://doi.org/10.5334/irsp.686.s4
Notes
[4] The last exclusion criterion was not pre-registered. We opted for this exclusion because our research focuses on higher distance education and we assumed that these participants were not able to adequately evaluate how student groups are generally perceived at distance universities.
[5] We additionally assessed the following variables not in focus of the present manuscript: further demographics, causal attributions, two additional emotions (i.e., fear and anger), and positive and negative intergroup contact.
[6] Although we collected the pre-registered number of participants, we received two warnings indicating Heywood cases. The messages concerned morality in job-qualified and non-migrant students so we refrained from interpreting the latent means of these groups on this facet.
[7] Non-invariant indicator intercepts were: female students: intelligent, trustworthy; male students: good-natured; students with children: trustworthy; full-time employed students: conscientious, trustworthy; older students: trustworthy, non-migrant students: trustworthy. The non-invariant factor loading was: students with non-German native language: good-natured.
Ethics and Consent
Participants provided written consent in accordance with the guidelines of the American Psychological Association and the Declaration of Helsinki. As ethics approval is not mandatory in Germany, the current study was not presented to an institutional review board, as it did not elicit particular stress for the participants and did not target sensitive populations.
Acknowledgements
We thank Melanie Mroz for her help in collecting the data and formatting the manuscript as well as Jami Anderson-Smith and Lucy Docherty for language editing.
Competing Interests
The authors have no competing interests to declare.
Author Contributions
NB and LF designed the study with contributions from MTF, PFK, and HL. NB and LF collected the data, NB analyzed the data with contributions from LF, MTF, and PFK. NB wrote the manuscript with revisions and contributions from LF, MTF, PFK, and HL.
