Publisher’s Note: A correction article relating to this paper has been published and can be found at https://thecommonsjournal.org/articles/10.5334/ijc.1654.
1. Introduction
Complicating environmental governance is the uncertainty and risk characteristics of many environmental disasters, such as contaminant leaks, disease outbreaks, natural hazards, and climate change (Dewulf & Biesbroeck, 2018; Torfing et al., 2012). These disasters and the negative externalities they generate can occur unpredictably or unfold in unknown ways while at the same time posing large-scale social and environmental impacts. Floods are one example of an uncertain and risky environmental disaster. Given their potential to generate significant social and environmental costs, governments facing flood risk have dedicated substantial effort to investigating ways to mitigate, plan for, respond to, and recover from flood events (Aznar-Crespo et al., 2021).
Efforts to control flood risk often involve the adoption of institutions that can minimize the risks or effectively manage potential disasters (Hoang et al., 2018; Vitale et al., 2023). Institutions designed to manage flood risk typically focus primarily on stipulating building restrictions, construction of infrastructure to reduce the impacts of flooding, and financial instruments (e.g., insurance) to control the private costts of flooding (Samuels et al., 2006). These institutions possess significant potential for regulating flood risk; however, like in other domains, their effectiveness hinges on both the compliance of those whose actions they aim to influence and the dedication of those tasked with enforcing them. (Hoang et al. 2018; Katsuhama & Grigg 2010; Vitale et al., 2023).
Conforming to formal institutions in the context of flood risk management (FRM) can be complicated by several factors. Among them is that local stakeholders may be slow or unwilling to respond to flood-related threats to their communities due to the complicatedness of institutional processes put in place to implement flood measures or discrepancies between the formal regulations and their common FRM practices (Witting, 2017; Vitale et al., 2023). Furthermore, inhabitants may not be strongly compelled to modify behaviors that have a latent impact, are unpredictable, or are in unknown contexts (Boer et al., 2016). The potentially costly nature of adopting flood prevention strategies and institutional hurdles and bureaucracies (e.g., asking for construction permits) can also dissuade them from adjusting their behaviors according to institutional directives (Vitale et al., 2023). These same factors also may discourage administrators from adopting or modifying flood prevention or mitigation strategies (Naess et al., 2005; Mees et al., 2016).
To understand the extent to which institutions are practiced in an FRM setting and what potential barriers to successful risk mitigation might be, we assess the institutional environment of FRM through an in-depth case study in the Caribbean island of Sint Maarten. Like all island nations, Sint Maarten is vulnerable to flooding linked to hurricanes, rising sea levels, changes in precipitation, more frequent storm events, and other weather-related phenomena linked to global climate change. The island government has a well-established set of institutions for managing flood risk in recognition of the substantial negative impacts that flooding can pose for buildings (e.g., homes) and inhabitants, as well as the island industry (i.e., tourism). However, the increased rate and severity of floods and the ineffectiveness of current policies have increased the risk of such events on the island nation.
Our assessment is specifically motivated by the following objectives: 1) To compare institutions-in-form and institutions-in-use to pinpoint potential discrepancies between them. In our study, institutions-in-form are the policies designed to regulate flood risk in different phases of FRM. Institutions-in-use are the actual practices of administrators and inhabitants related to those policies, which essentially convey how formal institutional directives are being interpreted and carried out in practice (Ostrom, 2005). 2) To systematically analyze various linkages between institutional directives within FRM, aiming to identify and address potential bottlenecks and hurdles that impede the implementation of formal institutions.1 3) To investigate the context-specific factors that contribute to the lack of implementation of institutions-in-form, specifically in relation to the different phases of FRM.
Our institutional analysis involves coding institutions-in-form and institutions-in-use across a set of common features that allows one-to-one comparisons of institutional directives by design and institutional directives in practice, respectively. For this exercise, we use an increasingly prominent approach for analyzing institutional information called Institutional Grammar (IG) (Crawford & Ostrom, 1995; Frantz & Siddiki, 2021). The IG has long been applied to study the relationship between institutions-in-form and institutions-in-use (Garcia et al., 2019), and institutional compliance (Cole, 2017; Basurto et al., 2009; Siddiki et al., 2012; Pache & Santos, 2010). To complement our institutional analysis, we use the Institutional Network Analysis (INA) approach that explicitly builds on the IG. INA will support us in addressing all three objectives. The approach we employ for using IG within network analysis is inspired by existing research that showcases the value of linking IG and network analysis (Olivier, 2018; Mesdaghi et al., 2022). The revised INA approach explained in this paper builds networks of institutions by incorporating the latest version of IG, called the Institutional Grammar 2.0, or IG 2.0 (Frantz & Siddiki, 2021). This new network structure differentiates between animate and inanimate objects to refine relationships between institutions further. Building on the new specification of the “condition” component in IG2.0, the new network architecture allows for better analysis of the contextual dynamics in addition to the identification of discrepancies among institutions.
The rest of the paper is structured as follows. Section 2 provides the theoretical background on institutional analysis in climate governance, which this research builds on. In Section 3, we introduce our methodological approach. In Section 4, we present the results, and finally, in Section 5, we conclude and reflect on the findings of this research.
2. Exploring institutional discrepancies in environmental governance
Environmental governance encompasses deliberate measures to prevent, reduce, and mitigate harmful environmental effects (Driessen et al., 2012). Institutions, defined as rules governing human behavior or constituting features of social systems, play a crucial role in managing environmental issues (Crawford & Ostrom, 1995; Frantz & Siddiki, 2021). These institutions, whether embodied formally (e.g., treaties, laws, and regulations) or informally (e.g., socially conveyed conventions), incentivize behaviors that attenuate environmental issues, establish monitoring and enforcement mechanisms, and minimize transaction costs of cooperation in environmental management (Dietz et al., 2003). Institutions facilitate coordination in planning for, mitigating, and adapting to dynamic environmental conditions by encouraging regularities in behavior (Berkes et al., 1989).
The efficacy of environmental governance through institutions is not without challenges: formal institutions are not always enforced, monitored, or complied with. These problems can be rooted in the discrepancies between institutions-in-form and institutions-in-use (Ostrom, 2005). Cole (2017) identifies three possible types of relationships between institutions-in-form and institutions-in-use: (1) the institution-in-form is the working rule (i.e., institution-in-use), (2) the institution-in-form significantly influences the working rule (and sometimes vice versa), and (3) the institution-in-form bears no apparent relation to the working rule. Cole also suggests that these relationships are a spectrum, from fully complying with the institution-in-form to completely neglecting it in practice. Onuklu et al. (2021) implicitly confirm the continuous nature of these relationships by addressing how one type of relationship (e.g., institution-in-use influencing institution-in-form) can transfer to another type of relationship (e.g., the institution-in-form becomes the working rule) and bridge voids in an institutional context.
The alignment among institutions-in-use and institutions-in-form is treated as an operational measure of compliance in the literature (Siddiki et al., 2012; Carter & Weible, 2014), suggesting that compliance with formal institutions is also a continuum and linked to the “strength” of institutions.
Weak institutions refer to social or political structures, including laws, regulations, and governance systems, that lack the capacity or effectiveness to perform their intended functions adequately. Weak institutions often result in challenges such as corruption, inconsistent application of rules, and limited ability to provide public goods or services. Levitsky & Murillo (2009), disaggregated the concept of institutional strength into enforcement and stability dimensions to allow for their comparison in terms of strength. In other words, the strongest institutions have high stability and enforcement, suggesting a tight coupling between institutions-in-form and actual behavior (i.e., the working rules) (Levitsky & Murillo, 2009). Linking back to the spectrum of the relationship between institutions-in-form and institutions-in-use, Droege & Johnson (2007), define meso-institutions as intermediate forms that bridge the gap between institutional disintegration and the development of more firmly established institutions. Through repeated actions, meso-institutions solidify into specific patterns that may be retrospectively granted legitimacy.
Following this literature, we assume that the discrepancy between institutions-in-form and institutions-in-use is a spectrum, where full discrepancy reflects complete misalignment between the in-form and the in-use institutions, and no discrepancy shows complete alignment. Institutional strength can also be (partially) defined as the extent to which an institution-in-form is practiced, where “weak” implies that the rule is fully neglected (i.e., complete non-compliance), and “strong”, implies that the rule is fully integrated into behavior (i.e., full compliance). Therefore, by identifying the discrepancies between institutions-in-form and institutions-in-use in various contexts of FRM, we can measure the strength of the policy directives, the underlying causes for their weaknesses, and ways to remedy these weaknesses.
2-1 The Institutional Grammar
This research builds upon the foundational concept of “action situations” in the Institutional Analysis and Development (IAD) framework by Elinor Ostrom (1990, 2011). An action situation is a setting where two or more actors are faced with potential actions that jointly produce outcomes (Ostrom, 2005). This framing of action situations is particularly relevant for understanding institutional linkages in FRM. Although the IAD framework only addresses “rules-in-use” to emphasize the rules of the game (Greif & Kingston, 2011), this framework is still highly instrumental in studying the alignment between institutions-in-form and institutions-in-use as this alignment plays a crucial role in shaping the effectiveness of FRM policies (Ostrom, 2011; Cole, 2017).
To thoroughly examine both formal and informal institutions, a range of methodological approaches for institutional analysis can be employed, with Institutional Grammar (IG) (Crawford & Ostrom, 1995) standing out as a particularly effective method (Siddiki et al., 2022). The IG offers a method for parsing institutions into individual directives along common syntactic elements. The dissection of institutions allows for a concrete and detailed comparison of corresponding formal and informal institutional statements, treating them as the focal unit of analysis.
Because institutional statements embodied in formal and informal institutions are coded along the same syntactic components, the institutional analyst can easily compare the components of a policy directive as designed and that same policy directive as carried out in practice, as was the central exercise of the research reported in this paper. Furthermore, by connecting various institutional statements along their syntactic components (e.g., consequent actions and outcomes), the analyst can study the chain of events that are guided by statements and their linkages within and across action situations.
According to the IG 2.0 (Frantz & Siddiki, 2022; Frantz & Siddiki, 2021), the syntactic components, of which institutional statements that regulate behavior (regulative statements under the IG 2.0) are comprised, are the following: (1) Attribute, an actor that carries out or is expected to (or to not) carry out, the statement action; (2) Object, the inanimate or animate part of a statement that receives the action captured in the Aim, which can be further delineated as Direct Object or Indirect Object. An indirect object is an object that is affected or targeted by the application of the Aim to a direct object; (3) Deontic, a prescriptive or permissive operator that defines to what extent the action of a statement is compelled, restrained, or discretionary; (4) Aim, the action of the statement; (5) Context, a statement clause which instantiates settings in which the statement action applies or qualifies the action. A statement clause that serves an instantiating function is referred to as an Activation Condition. A statement clause that qualifies the action (i.e., the aim component) is referred to as an Execution Constraint; and (6) Or else, a sanctioning provision associated with the action indicated in a statement. Among the advantages of relying on this revised specification is the ability to capture, with the Context-based coding, conditions under which activities conveyed in institutional directives are triggered, as well as temporal, spatial, and other constraints on activities. Below is an example of an institutional statement parsed along the syntactic components described above.
Example institutional statement: If a storm event occurs, the Chief Disaster Coordinator must provide state of emergency advice within 24 hours, or else the Agency may revoke Coordinator privileges.2
Attribute: Chief Disaster Coordinator
Deontic: must
Aim: provide
Object: state of emergency advice
Activation Condition: if a storm event occurs
Execution Constraint: within 24 hours
Or else: the Agency may revoke the Coordinator privileges
Institutional statements are defined in reference to the presence/absence of syntactic components, and not all statements contain all of the six components listed above. At a minimum, however, institutional statements must contain an Attribute, Aim, and Context to qualify as such. We use the IG 2.0 grammar to capture institutions-in-form (extracted from policy documents) and institutions-in-use (extracted from interviews).
2-2 Methods for studying the relationship between institutions
Examining institutional compliance has been a complex undertaking in scholarly discourse, requiring rigorous and reliable methods to capture data on institutions-in-form and institutions-in-use. Scholars, such as Siddiki et al. (2012) and Siddiki (2014), have employed interview-based approaches, presenting individual directives from formal institutions to understand the alignment of actual behavior (informal institutions) with these directives. While providing valuable insights into individual responses to directives, these methods fall short of illuminating the interconnectedness of institutional directives within a specific context and how they operate as part of a broader rule system (Morgan & Olson, 2011).
Underlying an interest in deciphering and modeling institutional configurations – how institutional directives link together – is that behavior within any social setting is not governed by a single but rather constellations of directives (Olivier & Schlager, 2021). Over the last decade, institutional analysts have offered conceptual and methodological guidance for studying institutional configurations. Conceptually, McGinnis (2011) posits the evaluation of institutional configurations through the study of “networks of action situations,” or assessment of linkages among different constellations of institutional directives that associate with different activities but vary in degree of interdependence. Olivier (2018) proposes an approach called the networks of prescribed interactions (NPI), whereby he uses social network analysis in combination with IG to analyze the interactions between actors that institutional directives prescribe. In his work, actors are the nodes in the network, and the linkages between them are through institutional statements (i.e., attribute-animate objects).
Similarly, Mesdaghi et al. (2022) also use IG to build an institutional network. While being inspired by social network theory, the nodes in their network are not only actors but also inanimate objects and contexts. They aim to study how inanimate objects (e.g., contracts) and the context within which the institutional directives are embedded influence the institutional environment. The visualization of institutional linkages that emerge from the application of this approach accommodates the recognition of institutional patterns and their quantification (e.g., central institutional actors and institutional outcomes). By linking statements through inanimate objects, the chain of actions carried out by single actors can also be captured. However, since animate objects are not explicitly taken into account in the network, institutional linkages that are driven by interaction among actors similar to NPI are missing from the networks and, thus, from the analysis.
In this study, we draw inspiration from the existing approaches to accommodate the newly developed IG 2.0 syntax and semantics into a new institutional network approach that captures institutional linkages composed of actions and interactions of actors. Furthermore, the IG 2.0 syntax adopts a richer representation of context information, enabling, within INA, a more robust understanding of instances in which actions initiate and how those actions are qualified, which is necessary for responding to our particular research aims. Altogether, this research contributes insights into the value of using network methods with institutional analysis methods to investigate the important institutional dynamic – institutional compliance – in the increasingly important domain of FRM in an island nation.
3. Study Setting: Flood Risk Management in Sint Maarten, Caribbean
Flood Risk Management
Floods pose serious disruption to the functioning of communities, causing widespread human, material, economic or environmental losses (ISDR, 2004). Flood hazard is dependent on the magnitude of flooding, which captures the depth, velocity, and duration of floods. In urban areas, the impact of flood events is usually higher, as exposure and vulnerability are higher. Causes include a high density of population and property, the latter creating impervious urban areas. Recognizing the general impossibility of eliminating flood hazards, governments have sought strategies to minimize hazards using an approach referred to as FRM. There are four main stages of FRM: mitigation, preparation, response, and recovery (Erdeli et al., 2017). Mitigation is the minimization of the effects of a disaster and includes such practices as implementing building codes and flood risk zones. Preparation involves planning for flood response and involves activities such as evacuation exercises and early warning system development. Response is the effort to minimize the impacts of floods (mainly on lives and livelihoods). It includes actions like search and rescue and providing temporary shelter and food. Recovery is the phase in which a flood-impacted community seeks its pre-disaster equilibrium or even reaches a new normal. Restoring essential services and reconstructing housing and infrastructure are some of the activities undertaken in this phase (Vasilescu et al., 2008).
There are a variety of factors that shape how communities seek to manage flood risk and their effectiveness in doing so, including both social and environmental factors. Among the former are socio-economic factors, stakeholder attitudes and behaviors, organizational culture, and technicalities of FRM decision-making. The latter are changes in environmental states that may influence how FRM is conducted.
FRM in Sint Maarten
Sint Maarten (as represented in Figure 1) is a 34 km2 country located in the Caribbean. In that region, floods are the most frequent disasters, mostly caused by tropical cyclones and isolated rainfall events. One of the most devastating disasters to hit the island country in recent decades was Hurricane Luis in 1995, which destroyed 60% of all housing (Lawrence et al., 1998) and led to a 20% decline in the tourism industry. Economic losses resulting from the drop in tourism amounted to 152 million US dollars, which is problematic given that tourism is the main source of income on the island (Department of Statistics, 2015). The recent major hurricane that affected the island was Hurricane Irma in 2017. Irma damaged or destroyed 70% of the structures on the island, in addition to leading to four deaths and 23 injured people (Cangialosi et al., 2018).

Figure 1
Map of Sint Maarten. The red rectangle in the inset map shows the position of Sint Maarten in the Caribbean. (Map source: Google Maps).
On Caribbean islands, floods are often a result of peaks in precipitation. Adding to the challenge is limited stormwater infrastructure and high building density, which impairs the natural ecosystem’s ability to retain stormwater. The risk of pluvial (surface) floods is also increased by climate change (IPCC, 2012). As evidenced previously, flooding will likely continue to pose a challenge for the tourism industry in the future. Many hotels, restaurants, and apartment buildings are constructed close to the coastline, thereby increasing the vulnerability of these properties. Moreover, there has been little attention to natural gutters in property development, leaving large amounts of precipitation no other route than through public roads and private properties (Abebe, 2020).
A unique attribute of Sint Maarten as compared to other nation islands is that part of the island, which we are focusing on in this research, is a former colony of the Netherlands. Sint Maarten became independent in 2010, but it is still part of the Kingdom of the Netherlands and thus falls under the Dutch Crown, implying that the countries cooperate on military activities. For FRM in Sint Maarten, the governor can formally request Dutch military aid for humanitarian projects. During the hurricane season, for example, a navy unit is stationed on the island, providing help in clean-up activities, among others. Since 2010, the island government has been responsible for financing infrastructure projects and has experienced difficulties in acquiring and allocating sufficient funding. As such, the island is lacking both funding and expertise for adequate flood risk response (IPCC, 2012).
In Sint Maarten, the Ministry of Public Housing, Spatial Planning, Environment and Infrastructure (VROMI) is responsible for implementing structural flood risk measures, mainly taken from Dutch engineering practices. However, these measures are not always translated correctly to local conditions. For example, under Dutch rule, concrete drainage systems were installed to mitigate flood risk, while in practice, these gutters have only increased risk. These gutters decrease water retention capacity on hillsides, and precipitation is sent downstream faster. This means that downhill local precipitation and precipitation from other areas combine into a large quantity of stormwater, increasing flash flood hazards.
Although infrastructure development is one of the most important areas of improvement regarding FRM on the island, attention to land use planning is limited. Strict land use planning in flood-prone zones and on hillsides is an important line of action in reducing vulnerability to floods. Zoning plans have already been developed for the island. Still, there is varying awareness among locals on these zoning plans, and many stakeholders mention the political difficulties in implementing the zoning plans as formal policy or law (Fraser et al., 2020).
After Hurricane Luis, Sint Maarten developed a National Disaster Plan (NDP). This NDP allocates responsibilities to governmental and non-governmental agents. Within the NDP, ten Emergency Support Functions and their responsibilities are defined, ranging from shelter and communication to clean-up activities. The supreme command lies with the Prime Minister (PM). Only he or she can declare a disaster situation. Apart from the Ministries of Finance, Justice, and Education, all seven Sint Maarten ministries have a role in the NDP. At the same time, a historic lack of public resources on the small island has prompted the involvement of the private sector in disaster management. An example is the Red Cross opening up emergency shelters before the Community Development Department takes over formal responsibility (Fraser et al., 2020).
Even with the NDP in place, the implementation of formal institutions for managing flood risk is an overarching issue on the island. The lack of social cohesion on the island poses a serious threat to good governance in general. One would expect community initiatives to protect private property, but on a household level, individual strategies prevail over shared strategies. At the same time, the budget may also be the tilting factor at the household level. As property owners are fully responsible for the construction of structural measures (e.g., housing elevation), personal budgets limit their action space.
Nonetheless, most stakeholders see government-level action as the dominant level of action. That is, the government is responsible for implementing structural measures (e.g., drainage canals) and designing and enacting the institutions-in-form that govern FRM on the island.
Key institutions that manage the exposure and vulnerability to flooding are those that specify requirements regarding (Abebe et al., 2019): 1) The location of buildings from the sea (i.e., how far from the coast are permits given for new constructions, referred to as the beach policy), 2) Floor-height elevations (i.e., how much elevation the building should have from the ground to gain permit).
In this research, we focus on how these policies are carried out in practice on the island to provide insights into how FRM can be improved.
4. Methods and data
In this section, we first explain the data collection procedure and end the section by explaining how the institutional networks are constructed.
4-1 Secondary data collection and interviews
The first step in our institutional analysis was to collect data that could be coded and compared to support our assessment of conformance among institutions-in-use and institutions-in-form governing FRM in Sint Maarten.
Institutional data were collected, coded, and clustered according to the four phases of the FRM cycle (mitigation, preparation, response, and recovery). Policy directives (i.e., institutions-in-form) about flood preparation, recovery, and mitigation are captured in policy documents, yearly reports, and plans of the VROMI, the Agency formally responsible for FRM in Sint Maarten. Policy directives relating to flood response are captured in the NDP. Table 1 lists the sources of policy directives included in our analysis, specifically those relating to the different FRM stages. The data were coded according to the IG 2.0 syntax and following the guidelines proposed by Basurto et al. (2009) for extracting institutional statements from policy documents.
Table 1
Overview of key documents on FRM in Sint Maarten.
| FRM PHASE | SOURCES |
|---|---|
| Preparation | VROMI policy documents |
| Response | National Disaster Plan |
| Recovery | VROMI policy documents, yearly reports, and plans |
| Mitigation | VROMI policy documents, yearly reports, and Ministry plans |
Twenty-seven semi-structured interviews were conducted to collect perceptions of institutions-in-form [similar to (Siddiki, 2014)], collect information about institutions-in-use, and solicit insights regarding the historical risk and root causes of flood on the island. Interviewees included government agents, local disaster response experts, and key private sector and non-governmental organization (NGO) actors (Appendix A, Table A1).
In addition to the 27 interviews, 11 interviews were conducted with local island inhabitants to better understand the factors that guide their behavior concerning FRM. Table A2 in Appendix A, lists the questions posed to these local inhabitants relating to the topics of personal circumstances, perceptions of flood risk, and personal, community-level, and national-level flood risk prevention-related actions. The interviews were all conducted in English.
Institutional statements were extracted from interview data to enable the coding and comparison of institutions-in-form and institutions-in-use. We followed the methodology outlined in Watkins & Westphal (2016) to extract data. Interview responses pertaining to the following subjects were extracted, phrased in the form of institutional statements while retaining their meaning as conveyed by interview respondents, and then coded along IG components: (i) views and perceptions on flood risk response on Sint Maarten; (ii) flood risk measures and strategies on Sint Maarten; (iii) links or cooperation between actors in FRM on Sint Maarten; and (iv) decision-making processes in flood risk response on Sint Maarten.
A total of 40 institutions-in-form and 39 institutions-in-use that were extracted from documents and interviews were directly related to FRM. Table A3, Appendix A, provides a list of the 79 institutional statements that are included in our analysis. Two researchers coded these statements from documents and interview transcripts to minimize bias. The IG-coded institutional statements were clustered into the four different FRM phases for further analysis of institutional linkages within each phase and the institutional contexts to specifically identify potential misalignments between institutions-in-form and institutions-in-use under various settings.
4-2 Construction of institutional network diagrams
For each of the four phases in the FRM cycle, different action situations were defined to form the basis of network diagrams. These action situations represent distinctive situations within each phase, capturing various institutional linkages within FRM. Altogether, the institutional statements identified through the institutional analysis address eight action situations, each represented in a separate diagram, conveyed in a subset of the total institutional statements identified through our institutional analysis exercise. An advantage of using institutional statements as a basis for constructing institutional networks is that they encapsulate multiple types of information corresponding to different syntactic components, some of which can be used to identify nodes. In contrast, others can be used to characterize other features of institutional linkages. More simply, where links between actors in social network theory are mainly based on interaction, institutional statements offer the opportunity to further specify the nature of these links.
Each network diagram can be represented in two formats: (i) statement-level diagrams, in which institutional statements are nodes in the network, and (ii) component-level diagrams, in which several syntactic components are represented as distinctive nodes and the remaining components are used as linkages between these nodes. Below, we first explain how component-level diagrams are constructed and, consequently, how statement-level diagrams can be built using component-level diagrams.
Building network diagrams using syntactic components
In the network diagrams, each IG syntactic component is represented by a link or a node. An institutional statement in network format, as illustrated in Figure 2, starts with the activation condition that instantiates the other parts of the statement. The attribute is then connected to the aim through a link that specifies the deontic. The aim connects to a direct object that could serve as an outcome of the institutional statement, in as much as the receiver of the action conveyed in an institutional statement. The properties of the object (if any) are put next to that object in parentheses. The direct object is linked to an indirect object, reflecting the fact that the indirect object is the receiver of the action articulated in the aim via the direct object. The aim is further contextualized by the execution constraint that is represented by the combination of a node linked to the aim describing what qualifies the aim of the statement. Explicit nodes for Activation Conditions provide a better visualization of how context provides the condition for carrying out actions as conveyed in institutional statements. Capturing “aims” as nodes provides a useful means to capture institutional linkages better, as the network can then reflect the actions that take place sequentially. Furthermore, when different statements are put next to each other, explicit visualization of “aims” as nodes allow the analysts to observe which institutional “actions” are not being practiced to identify potential discrepancies visually. Finally, having objects as nodes offers the opportunity to link actors together in the presence of animate objects (similar to Olivier, 2018) (purple links in Figure 2), and link institutional activities that occur sequentially, as inanimate objects often appear in the activation condition of another statement (green link in Figure 2).

Figure 2
An institutional statement represented in network format.
Given the different types of nodes in the network diagrams, there are three ways in which institutional statements can be connected to each other, forming an institutional network diagram:
Sex n (%)
Outcome-driven connections: the inanimate direct object of a statement or its execution constraint is connected to the activation condition of another statement if that object and the aim, or the execution constraint and the aim appear in the condition of the second statement. The inanimate object of a statement appearing as the activation condition of another statement implies that the implementation of a statement is the trigger for the execution of another statement (for example, see the green connection in Figure 3b). In other words, this connection reflects the fact that one statement can instantiate a discrete context that activates a second statement (Frantz & Siddiki, 2021),
Sanction-driven connections: We assume a nested structuring of statements, meaning that the sanction of a statement is a statement by itself (Frantz & Siddiki, 2021). To capture this nested structure, we connect the aim of a statement to the activation condition of another statement if the opposite of that aim is present in the second statement, colored in red in Figure 3c.

Figure 3
Different types of connections between institutional statements a) actor-driven marked in purple, b) outcome-driven marked in green, c) sanction-driven marked in red.
Defining an institutional chain in a network diagram: Based on these three different connections between institutions that are driven by the syntactic components of IG 2.0, we define an institutional chain as one that starts with an activation condition and ends with an outcome that is the result of not necessarily one statement, but a serious of statements that are sequentially connected through the three outlined connections. An object that is not connected to any other statement marks the end of the process. Various processes can be triggered by the same condition, and an outcome can be the result of various processes. Out of the three sub-diagrams in Figure 3a and 3c are institutional chains when embedded in their broader action situation (see Figure 4 and Figure B2, Appendix B, respectively). However, Figure 3b is not an institutional chain because risk awareness is an activation condition for other statements to follow, as shown in Figure 4.

Figure 4
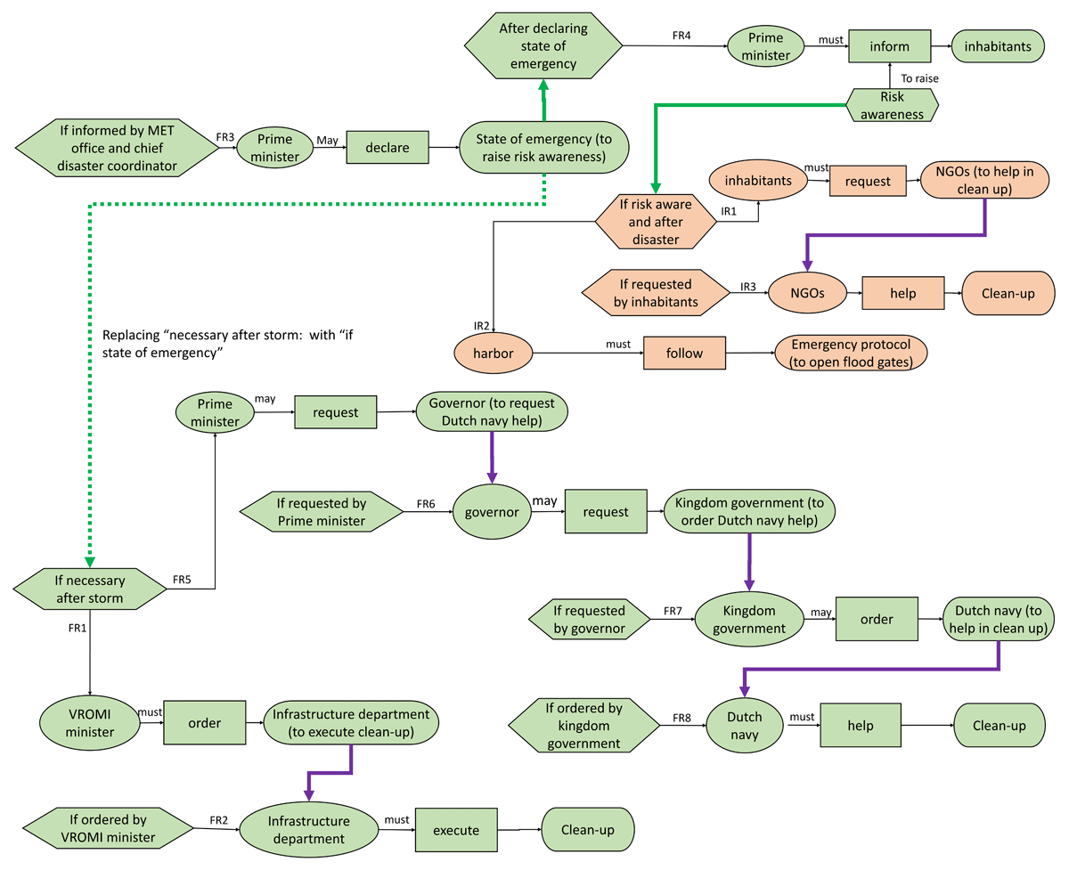
A network diagram illustrating the institutional environment of the response phase in FRM for cleaning up after a flood. The dotted arrow shows how filling a structural hole in the network can make the institutional environment more fluent in case of a disaster situation. The green and orange node colors indicate formal rules (FR) and informal rules (IR), respectively.
Building statement-level network diagrams
The connections (green, purple, and red) specified at the component-level can be used to build a network diagram at the statement-level. Each statement is represented as a node to build such diagrams. The component-level connections are used as links between these nodes. The statement-level diagrams can be built per action situation (for example, see Figure 7a). They can also be constructed as a single diagram that captures the overall institutional environment of FRM, in this case.
All the protocols and conventions for building both types of diagrams are summarized in Table B1, Appendix B.
Using network metrics for quantitative analysis of the institutional environment
The network diagrams also provide the opportunity for a more quantitative analysis of the institutional environment. Various network metrics can be used in the institutional network diagrams (e.g., Janssen et al., 2006; Mesdaghi et al., 2022). For the particular case of FRM in Sint Maarten, we used the network metrics in Table B2, Appendix B to gain complementary insights into institutional linkages, actor and object centrality. The calculated values can be found in Appendix C. Note that institutional bridges and holes are qualitative observations that can be identified by looking at the diagrams and how various statements semantically relate to each other rather than quantitative measures. Section 5-1 explains an example of this as part of Figure 5.

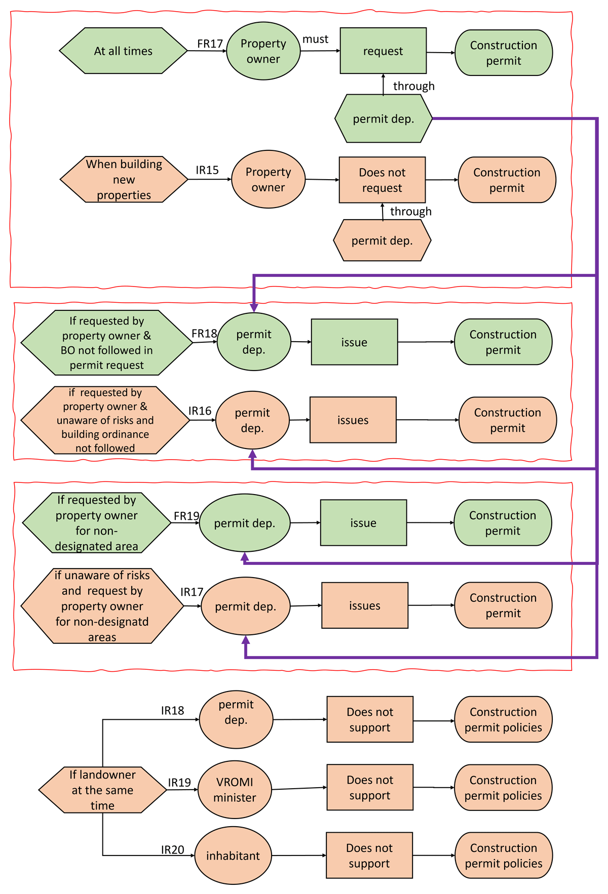
Figure 5
A network diagram of the private property development and permit situation reflecting a weak institutional environment.
5. Results
In this section, we discuss results relating to the four FRM phases and the action situations within them.
5-1 Institutional patterns and conformance in the response phase: cleaning up after a disaster
The FRM response phase involves the “cleaning up after disaster” action situation. This phase primarily encompasses activities associated with recognizing a disaster event and formally or informally seeking assistance. The whole action situation reflects a rather strong institutional environment where no discrepancies are observed between the institutions-in-form and the way they are practiced. There is also a close integration of formal and informal institutions: i.e., informal procedures of requesting help (IR1, IR2, and IR3 shown in Figure 4) follow formal procedures of announcing disaster.
Looking at each institution’s activation conditions and outcomes in the diagram (Figure 4), it appears that “the state of emergency” is an important outcome that provides the condition for other statements to follow. At the same time, institutional chains of infrastructure response and official requests for help rely on “judgement of necessity after storm” to activate. One may speculate that if the “official announcement of the statement of emergency” is also an activation condition for the latter two chains (starting with FR1 and FR5, shown as a dotted green link in Figure 4), FRM during the response phase may function more smoothly. However, this analysis is inconclusive and needs verification with island representatives to conclude whether filling such a structural hole in the response phase is indeed practically effective or feasible in the actual context. Based on our analysis, identifying two structural holes in this diagram, situated between the four chains, presents an opportunity to enhance the efficiency of the disaster response phase from an institutional perspective.
5-2 Institutional patterns and conformance in flood risk recovery
For restoration and reconstruction of properties, inhabitants are largely dependent on their own budgets. Many have insurance, but community help is often involved in restoration and reconstruction. This phase consists of two action situations: reconstruction and budgeting. The reconstruction activities can be linked to the installation of FRM measures by property owners in the mitigation process. The budgeting situation is directly related to the occurrence of a flood event. If there is no flood, there will be no additional budget for FRM measures. In a flood event, the budget for FRM measures will increase.
Reconstruction
As the diagram shows (see Figure B1, Appendix B), the reconstruction action situation is mainly facilitated by institutions-in-use that mostly do not have equivalent formal rules and are thus filling in institutional voids (Levitsky & Murillo, 2009). The limited number of institutions-in-form are not even entirely practiced. In the red box in the diagram, a misalignment between the institution-in-form and the institution-in-use is captured: the ministry must, in principle, follow the formal tender procedures to start reconstruction work with contractors. However, the reconstruction tasks are given to certain contractors without following any formal procedure.
The reconstruction situation follows a bottom-up informal procedure where property owners and inhabitants (i.e., households living on the island who own or rent a house) are the actors who are responsible for initiating reconstruction activities in case of damage. This can be considered a stable but non-enforced institutional environment. Depending on the severity of the situation, the inhabitants and the government can ask for help with reconstruction, similar to the response situation. However, unlike the response phase, the government’s reconstruction efforts are weak and dependent on the extent to which the problem has been vocalized. As the diagram highlights (Figure B1), the VROMI Ministry, which is the most central stakeholder in this situation, only prioritizes this support when the damage is on a neighborhood level and there is sufficient media attention on the location.
Financially managing recovery
Although financial matters pose many constraints on FRM on the island, from an institutional point of view, there are no prevailing institutional issues, and the formal institutions align with what plays out in practice. This appears to be mainly because private property owners rely on their own budget for reconstruction in case of flood-related damage. Nonetheless, many properties are covered by insurance. The network diagram for the budgeting situation is shown in Appendix B, Figure B2.
5-3 Institutional patterns and conformance in the risk mitigation phase
Considering that the mitigation phase takes place outside an emergency situation, mitigation activities happen over longer time horizons with less urgency. This leaves more room for actors to maneuver in their decision-making processes, which compromises the strength of the institutional environment.
Private property development and permits
In this action situation (Figure 5), we find three instances of discrepancy between institutions-in-form and institutions-in-use. Property owners are formally required to request construction permits from the VROMI Permit Department to build new properties. This permit is related to the location of the construction and to the architecture of the building (i.e., it should be elevated up to a certain height depending on the location). The permit process, however, faces many non-compliance situations in a very weak institutional environment that lacks proper enforcement. First, a majority of landowners do not request construction permits, completely neglecting the institutions-in-form. Second, the VROMI Permit Department, most often issues permits for requests that do not follow the guidelines for various reasons (e.g., personal relations). As the institutions-in-use extracted from interviews show, the fundamental issue behind the permit process not being successfully implemented is that most actors, including inhabitants and government bodies, are not supportive of the permit policy, especially if they are landowners themselves, but generally, as they seem to be unaware of the actual risks in the long run.
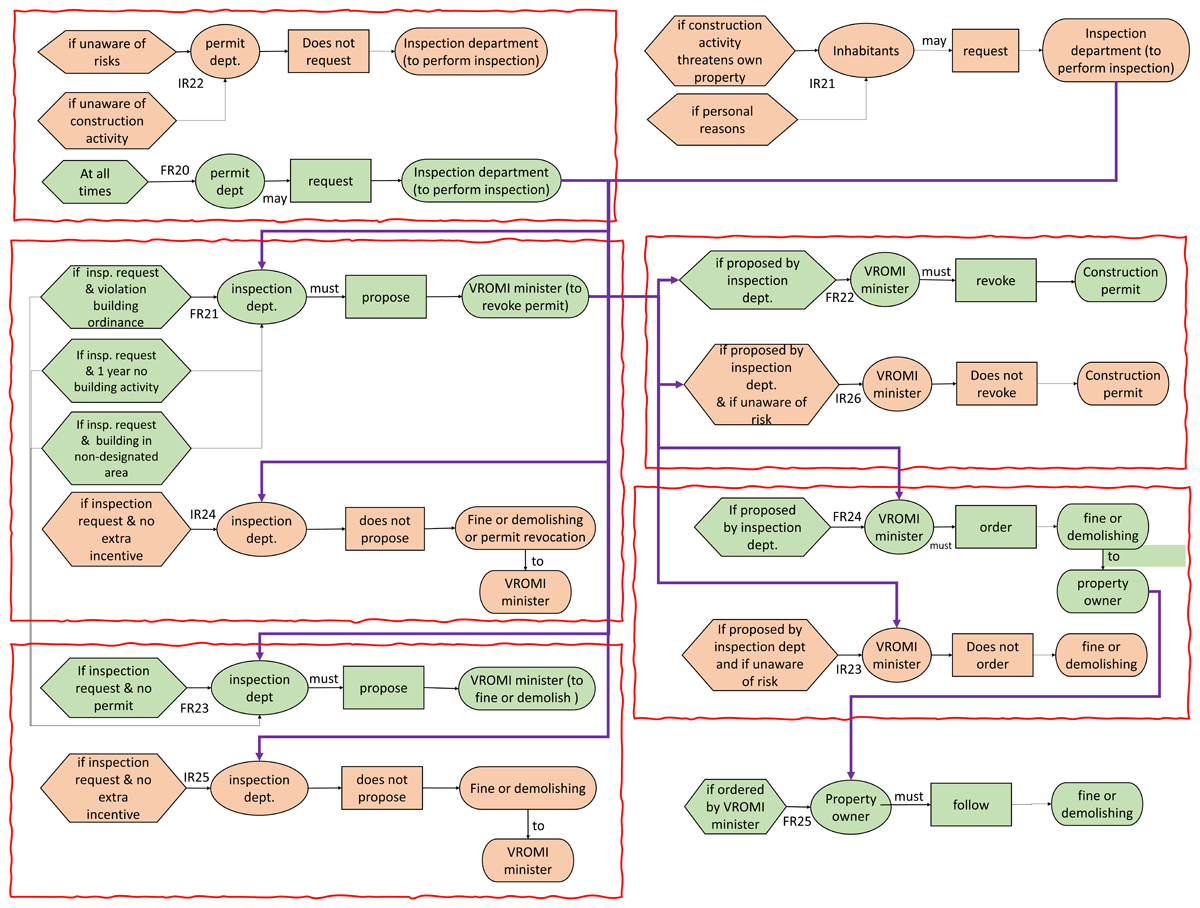
Inspection of construction activities
Another instance wherein non-conformance is observed is in the case of building inspections. The VROMI Permit Department can request inspections for buildings that are being constructed or ones that are already constructed. The request for inspection can also be submitted by local inhabitants who may be threatened by the construction activities of another actor. However, similar to VROMI’s Permit Department, VROMI’s Inspection Department often withholds a “sanction proposal” in case of an observed violation in the inspected construction. Types of sanctioning that can be undertaken include demolishment orders, permit revocation, and fines. The policy statements that are violated are marked in red boxes in the diagram (Figure 6). Even if the sanction proposal is submitted to the VROMI Ministry, it may still be the case that the sanction is withheld, while in case of violation, the permit should actually be revoked from the property owner. Therefore, misalignments between institutions-in-form and institutions-in-use are observed in every step and all three levels of authority in the inspection process, from requesting inspection to proposing sanction and actually ordering the sanction.

Figure 6
A network diagram of the inspection action situation, reflecting a very weak institutional environment.
The complex inspection process can also be observed in the statement-level diagram (Figure 7a). The discrepancies between statements in these diagrams are represented as red links with diamond-shaped arrows on both sides. The diagram shows that the institutional chains initiated by inhabitants or the permit department lead to FR22 (revoking permits) and to FR25 (fine and demolishing), which are both sanctioning orders to the property owner in case of the violation of construction regulations. If the permit department does not follow the institution-in-form, the inspection process can still take place as other actors (i.e. property owners) can still request inspection from the inspection department. However, if the inspection department (Figure 7b) or the VROMI ministry (Figure 7c) do not comply with the rules, the final outcome of the inspection process which enforces sanctioning (FR22 or FR25) does not take place, and therefore, the whole action situation becomes void.

Figure 7
Statement level diagrams showing the inspection situation of the mitigation phase. The end goal of this action situation is permit revocation (FR22) or demolishing/fining (FR25) in case of violation. a) the whole institutional landscape, b) the institutional landscape when FR21 or F23 are not followed, and c) the institutional landscape when FR22 or FR24 are not followed. The grey nodes reflect the parts of the institutional landscape that became void as a result of non-compliance to a certain formal institution. Note: the discrepancies between statements are represented as red links with diamond-shaped arrows on both sides.
The diagrams for budgeting and policy-making are presented in Figures B3 and B4 in Appendix B. In these two action situations, we observe a strong institutional environment as there are no discrepancies between the institutions-in-form and institutions-in-use. It is, nonetheless, worth noting that both action situations follow rather long institutional chains, where several actors are engaged, creating a lot of dependency for achieving the final outcome (i.e., budget and policies, respectively).
5-4 Institutional conformance and patterns in flood risk preparation
Generally speaking, given that the inhabitants and property owners in Sint Maarten have experienced floods and are aware of the substantial damage floods can cause to their health and properties, preparation before the hurricane season is taken seriously (Appendix B, Figure B5). The action situation is stable although coordinated through an informal non-enforced institutional environment. Nonetheless, awareness campaigns play a big role in setting the context for preparation activities, which include installing FRM measures on (private) properties, cleaning up gutters, and preparing disaster plans.
6. Discussion and Conclusion
This research aimed to assess institutional compliance within the context of FRM in the Caribbean island of Sint Maarten by looking into the level of alignment between institutions-in-form and institutions-in-use. In this case, institutions-in-form are directives from island policies on FRM, and institutions-in-use reflect how these directives are applied in practice by relevant policy actors (e.g., actors charged with policy implementation and inhabitants). Our analysis of institutional conformance drew on the INA approach that uses IG 2.0 to bring together and compare institutions-in-form and institutions-in-use along common kinds of information. To support our investigation, we visualized action situations and the sequential processes therein that variably accord with the four phases of FRM (response, recovery, mitigation, and preparation).
We addressed the objectives of this research by:
Comparing institutions-in-form and institutions-in-use: Our comparison showed that the type of relationship between institutions covers the whole spectrum of institutional relations as defined by Cole (2017): In some contexts, such as the policy-making situation (Figure B4), all institutions-in-form are put to practice, while in other contexts the formal institutions are almost completely neglected (Figure 6), such as those related to the permits action situations. Nonetheless, the absence of institutions-in-form does not necessarily lead to a weak institutional environment, as informal institutions may be filling in the voids in written forms and facilitating the situation. For example, in the preparation situation, the diagram (Figure B5) is mostly orange, highlighting the informality of the institutional environment and the absence of rules while being governed smoothly simultaneously.
Identifying factors for non-compliance in FRM: A further observation regarding the discrepancies between institutions-in-form and institutions-in-use was that they are especially pronounced in relation to government actors and in the enforcement context rather than among property owners who are institutionally obliged to follow certain policies for new building constructions. Surprisingly, the highest number of compliance issues were related to the VROMI, which is the key government body responsible for FRM on the island. Non-conformance between institutions-in-form and institutions-in-use is most notably observed for the implementation of the advised policies on the island (e.g., land use, beach policy Figures 5 and 6) by government actors.3 This finding complements previous research that highlighted the importance of monitoring on the same island (Abebe et al., 2019). We suggest that the monitoring process is not the main concern in this context but rather the implementation of sanctions as part of the enforcement process. The reason behind this is yet to be scrutinized.
Analyzing linkages between institutional statements: Besides looking into the relationship between institutions-in-form and the ones in practice, we also analyzed chains of institutions through the linkages provided by INA between contexts, objects, and attributes. Analyzing these chains provided the opportunity to identify institutional statements that seem to create a bottleneck in the whole institutional environment and prevent the achievement of institutional outcomes. For example, our analysis showed that in the response phase (Figure 4) where speed of action is especially important, the “state of emergency” object can be a bottleneck as many institutional responses are dependent on it. At the same time, in the same action situation, the activation condition (e.g., “if necessary after storm”) of several statements is vague, also creating ambiguity in the conditions for institutional responses to trigger. Addressing these issues in the response phase can significantly increase the efficiency of this institutional environment.
A significant takeaway from this study, with implications extending beyond Sint Maarten’s climate governance, underscores the criticality of the entire policy implementation cycle—from rule formulation to rigorous enforcement by all relevant stakeholders within the institutional framework. The effectiveness of institutions hinges on the degree of compliance they garner, a factor heavily influenced by the alignment of formal rules with the social dynamics of their application.
Our investigation reveals that the transition of institutions from mere forms to actionable rules, or institutions-in-use, is often hindered by established or emerging practices diverging from prescribed directives. Notably, our study finds that such discrepancies are more prevalent among those tasked with implementing the policies rather than the targeted property owners.
This observation is particularly surprising, given that such non-compliance typically arises in multi-governance settings where subnational entities lack involvement in higher-level decision-making processes (Vitale et al., 2023). In contrast, Sint Maarten’s relatively flat government structure renders such instances of non-compliance less probable.
Our findings underscore the pivotal role of actors in shaping and upholding institutions-in-form. Their actions and cooperation are instrumental in either reinforcing or undermining institutional arrangements. Consequently, the strength of institutions is inherently tied to the commitment and seriousness with which these actors embrace and enforce them.
Methodological reflections: In this paper, we revised the INA approach to present a new take on institutional context and institutional linkages by using IG 2.0. To define protocols for building the network diagrams that are applicable to cases beyond Sint Maarten, we used existing IG 2.0 coded data on other cases in addition to recoding data for the case of Sint Maarten. To the extent of our experience, the network protocols outlined in this paper can be used to build network diagrams for institutional analysis of other situations. Defining such detailed protocols for building the diagrams also substantially increased the complexity of this approach. To address this complexity, we are building automated tools that build network diagrams using coded institutional statements as input.
However, the insights provided by the network diagrams outweighed the complexities of drawing them. Distinguishing between action-driven, outcome-driven, and sanction-driven connections provided a unique opportunity to gain concrete insights into institutional linkages and context dependency of institutional compliance. Furthermore, by zooming out and looking at the institutional network at the statement level, we were able to observe a holistic picture of the institutional landscape, quantitatively measure network features, and identify structural holes and bridges that could address hurdles in the institutional environment.
The integration of IG 2.0 in the network analysis proved to be insightful as it allowed us to distinguish between “instantiations” of institutional statements (i.e., Activation conditions) and the “constraints” for executing those institutions. The depictions of various parts of IG-coded statements in the diagrams (e.g., Attribute nodes connecting to Objects with an Activation condition node placed over) were our means for distinguishing these diagrams from social network diagrams that have a specific focus on actors. We aimed to provide complementary insights to actor networks by focusing on the Context and Objects of institutions.
Nonetheless, although generalizable, the protocols proposed in this paper for building network diagrams are dependent on the semantic and structural definitions of IG 2.0, and how we have conceptualized linkages. As such, other conceptualizations of institutions can yield different insights. Complementing network analysis with other methods that focus on individual behavior, such as agent-based modeling (Abebe, 2020) can increase the credibility of the insights drawn for environmental governance. For the case of Sint Maarten, the agent-based model took an actor-centered approach to study institutions, while the network approach provided a statement-level perspective that specifically paid attention to the context and outcomes of rules. The combined study provided substantially more in-depth insight than each approach used individually.
Another point to highlight here is the dependency of the insights on the actual context being studied. While the network protocols are generalizable to other contexts, the conclusions drawn on institutional holes and institutional bridges heavily rely on their actual context within which the institutional statements are carried out and can not be generalized. For example, revising an institution-in-form for the response phase that we suggested requires on-ground validation to be credible for this particular. Furthermore, it cannot be treated as a generalized recommendation for other cases with the same structural network holes.
Finally, IG 2.0 also provides a syntactic description of constitutional rules, which we neglected in this research by only focusing on regulatory rules. Bringing constitutional statements into these diagrams can provide additional insights into the policy-making agenda of FRM and climate governance in general.
Additional File
The additional file for this article can be found as follows:
Notes
[1] In this paper, institutions-in-form and institutions-in-use can be interchangeably expressed as formal and informal institutions, respectively.
Acknowledgements
The authors would like to thank Igor Nikolic and Eefje Cuppen for providing input on the early conceptualization of the network diagrams. We would also like to thank Arabella Fraser for providing parts of the interview data. Finally, we would like to thank the anonymous reviewers for their constructive comments and suggestions.
Competing Interests
The authors have no competing interests to declare.
