Pseudomonas aeruginosa is a bacterium that is widely distributed in nature and is known for its strong environmental adaptability, which enables it to thrive in various environments, including water, soil, and plants (Verdial et al. 2023). As an opportunistic pathogen, it typically does not cause disease in healthy individuals. However, it can lead to severe infections in patients in intensive care and burn units with compromised immune systems, impaired lung function, and open wounds due to its unique virulence and invasiveness (Zhang et al. 2024). Infections caused by P. aeruginosa are often challenging to treat due to its widespread multidrug resistance (MDR) or extensively drug-resistant (XDR) phenotype (Kadri et al. 2018; Tenover et al. 2022; Sendra et al. 2024). Consequently, carbapenems have become essential for managing severe infections caused by P. aeruginosa (González-Bello et al. 2020; Neves et al. 2024). According to the CHINET (http://www.chinets.com) national surveillance report, since 2005, the resistance rates of P. aeruginosa to imipenem and meropenem have shown a slow decline trend. However, this decrease is minimal, indicating that carbapenem-resistant P. aeruginosa (CRPA) remains a significant clinical challenge.
P. aeruginosa primarily acquires carbapenem resistance through various mechanisms, including: (i) Production of carbapenemases: Strains obtain antimicrobial resistance genes (ARGs) through horizontal gene transfer via plasmids, integrons, transposons, and integrative conjugative elements (ICEs) (Roy Chowdhury et al. 2016; de Paula-Petroli et al. 2018; Chairat et al. 2019), leading MDR or XDR under antimicrobial pressure. CRPA is popular worldwide and harbors carbapenem resistance genes such as blaNDM, blaVIM, blaIMP, blaKPC, and blaGES; however, significant differences exist in the types of genes prevalent in different regions (Abaza et al. 2017; Çopur Çiçek et al. 2021; Tran et al. 2021; Silveira et al. 2022). (ii) Overexpression of efflux pumps: The Resistance Nodulation Division (RND) family of efflux pumps in P. aeruginosa work well together to expel various antimicrobial agents. Among them, the efflux pumps associated with β-lactams are MexAB-OprM, MexEF-OprN and MexXY-OprM (Horna et al. 2018; Liu et al. 2023). The overexpression of efflux pumps, along with other resistance mechanisms, is often a primary reason for the development of multidrug resistance and extensive drug resistance in CRPA (Goli et al. 2016). (iii) Reduced membrane permeability. The porin OprD serves as the exclusive channel for imipenem to enter bacteria (Tomás et al. 2010; Pan et al. 2024). Gene loss and translation barriers result in the incomplete expression of OprD, thereby reducing the number of antimicrobial agents that enter bacteria. CRPA that forms biofilms creates a robust barrier, fostering a favorable environment for colonization and establishing a complex ecosystem (Santajit and Indrawattana 2016). This allows bacteria within the biofilm ample time for adaptation and evolution, enhancing their survival and leading to persistent infections in patients.
Research indicates that the globally prevalent top ten high-risk clonal types of P. aeruginosa include ST235, ST111, ST233, ST244, ST357, ST308, ST175, ST277, ST654, and ST298, which exhibit significant advantages in antimicrobial resistance and transmission capabilities (Del Barrio-Tofiño et al. 2020). ST277 is particularly common in Brazil and usually carries the Sao Paulo metallo-β-lactamase (SPM-1) gene (Silveira et al. 2022; Dos Santos et al. 2023). However, related reports of ST277 in China are scarce. In contrast, ST235 is frequently detected in China, with isolates identified in Hunan, Zhejiang, and Shanxi provinces (Li et al. 2023; Li et al. 2024; Bai et al. 2024). An early epidemiological study identified the main sequence types (STs) of CRPA in China as ST244, ST277, ST235, ST274, ST292, and ST316 (Ji et al. 2013). In recent years, CRPA-carrying blaIMP-45 has been detected in Shanghai, including ST508, ST3014, and ST708 (Zhang et al. 2021). Additionally, ST316 has attracted widespread attention due to its high-level resistance to fluoroquinolone antibiotics (Sun et al. 2023). A rare clone, ST16, carrying blaKPC-2, has also been identified in Shanghai (Wang et al. 2024). These findings underscore the complexity of P. aeruginosa’s evolution of resistance and highlight the need for enhanced monitoring and research on its epidemiological dynamics.
This study aims to assess the antibiotic resistance characteristics of clinical isolates of CRPA from a hospital in Shanghai to identify the primary resistance mechanisms. By utilizing whole-genome sequencing technology, we analyze the distribution and mutations of resistance genes in CRPA isolates and further explore the impact of efflux pump overexpression, the presence of integrons, and biofilm formation ability on resistance. Screening for multiple resistance mechanisms will help us understand the transmission characteristics of CRPA within the hospital and the dynamic changes of resistance genes, thereby identifying potential risks of transmission.
Two hundred sixty-two non-repetitive P. aeruginosa isolates were collected from a hospital in Shanghai, China, between January 2022 and March 2023. Professor Zhigang Qiu kindly donated strain PAO1 (ATCC®15692™) from the Academy of Military Medical Sciences.
The collected isolates were identified using MALDI-TOF mass spectrometry Microflex® LT/SH (Bruker Daltonics GmbH & Co., Germany). Antimicrobial susceptibility testing (AST) was performed using the AST-N335 sensitivity cards compatible with the VITEK® 2 Compact Automatic Microbial Analyzer (bioMérieux, France) and the disk diffusion method. The susceptibility results were interpreted with reference to the Standard of Clinical and Laboratory Standards Institute (CLSI 2021). Escherichia coli ATCC® 25922™ and P. aeruginosa ATCC® 27853™ were used as quality control strains. Any P. aeruginosa isolates that show resistance to either imipenem or meropenem are defined as carbapenem-resistant P. aeruginosa (CRPA).
Genomic DNA was extracted from 1 ml of overnight culture using the Ezup Column Bacterial Genomic DNA Purification Kit (Sangon Biotech, China) according to the supplier’s instructions. The whole-genome sequencing (WGS) experiment of 40 CRPA isolates, and 15 randomly selected carbapenem-sensitive P. aeruginosa (CSPA) isolates was conducted by Novogene Bioinformatics Technology Co., Ltd. (China), as described previously (Xiu et al. 2024). A total of 0.2 μg DNA per sample was used as input material for the DNA library preparations. The qualified libraries were sequenced on Illumina platforms using NovaSeq™ 6000 sequencers (Illumina, Inc., USA) by Novogene Co., Ltd. (China), according to the effective library concentration and data amount required. After sequencing, quality control of the data is performed according to the following criteria: if any read contains adapter contamination, the paired reads will be discarded; if more than 10% of the bases in any read are uncertain, the paired reads will be discarded; if the proportion of low-quality bases (Q ≤ 5) in any read exceeds 50%, the paired reads will be discarded. Through this process, clean data is obtained (Chen et al. 2018).
De novo assembly was completed using Unicycler v0.5.0 (https://github.com/rrwick/Unicycler) to provide reliable data support for further bioinformatics analysis (Wick et al. 2015; 2017). The genome assembly documents of each individual isolate were submitted to PubMLST (https://pubm-lst.org/organisms/pseudomonas-aeruginosa; Jolley et al. 2018), and seven housekeeping genes (acsA, aroE, guaA, mutL, nuoD, ppsA, trpE) of P. aeruginosa were matched and compared to obtain the sequence type (ST) of each isolate. ResFinder (Bortolaia et al. 2020) and RGI (Alcock et al. 2020) were used to identify the antimicrobial resistance genes. A local BLAST database containing sequencing results of 40 CRPA isolates was established using ncbi-blast-2.15.0 (https://ftp.ncbi.nlm.nih.gov/blast/executables/blast+/LATEST) (Ladunga 2018), the nucleic acid sequences of integrase gene (intI1, intI2, and intI3, corresponding to Gen-Bank accession numbers CP115235.1, EU780012.1, and AY219651.1, respectively) were downloaded from NCBI as search targets. Local BLAST was used to screen the distribution of integrase genes in each CRPA. Based on WGS data, core genome SNPs from CRPA were analyzed using the KSNP4.1 software (Hall and Nisbet 2023) to construct a phylogenetic tree of bacteria. OprD mutations were determined by comparing the sequenced isolates with that of the PAO1 (GenBank accession number AE004091.2).
The total RNA was extracted from 1 ml of overnight culture using Spin Column Bacteria Total RNA Purification Kit (Sangon Biotech, China) according to the supplier’s instructions. The total RNA was treated with RNase-free DNase (Takara Bio Inc., Japan) and purified using the Spin Column RNA Cleanup & Concentration Kit (Sangon Biotech, China) according to the suppliers’ instructions. Then 250 ng of purified RNA was reverse transcribed by using random primers with PrimeScript RT reagent Kit (TaKaRa, Japan) in a final volume of 10 μl.
The transcription levels of efflux pump genes (mexB, mexD, mexF, and mexY) were determined using RT quantitative real-time PCR as described previously (Wang et al. 2021; Zhu et al. 2023). The housekeeping gene rpsL was used as an internal control. Primers used in RT-qPCR are listed in Table I; all primer sequences are consistent with those described in a previous study (Cabrera et al. 2022). Both blank controls (distilled water) and RT-negative controls (total RNA samples) were included in each run. The relative quantification of the efflux pump genes at the transcriptional level in each isolate was expressed in 2−ΔΔCT (Livak and Schmittgen 2001). ΔCT corresponds to the difference in CT between the efflux pump genes and the housekeeping gene rpsL. ΔΔCT corresponds to the difference between ΔCT of CRPA and ΔCT of standard strain PAO1. For each of the RNA extractions, measurements of gene expression were obtained in triplicate and the mean of these values was used for further analysis. High expression of efflux pump gene was defined as at least 3-fold compared to PAO1.
Primers used for reverse transcription-quantitative PCR.
| Target gene | Primers | Sequence (5′ to 3′) |
|---|---|---|
| mexB | mexB-F | CAACATCCAGGACCCACTCT |
| mexB-R | AGGAAATCTGCACGTTCTGC | |
| mexD | mexD-F | CTACCCTGGTGAAACAGC |
| mexD-R | AGCAGGTACATCACCATCA | |
| mexF | mexF-F | TGTACGCGAACGACTTCAAC |
| mexF-R | GAGGTGTCGCTGACCTTGAT | |
| mexY | mexY-F | TCAGGCCGACCTTGAAGTAG |
| mexY-R | TCTCGGTGTTGATCGTGTTC | |
| rpsL | rpsL-F | TACTTCGAACGACCCTGCTT |
| rpsL-R | TTTCCTCGTACATCGGTGGT |
Overnight cultures were diluted with fresh LB medium to achieve 0.5 McFarland turbidity, then 200 μl of these mixtures were transferred into sterile 96-well plate, three replicates for each sample, and incubate at 37°C for 24 hours without shaking. Fresh LB was used as negative control. After incubation, all the wells were washed with sterile 1 × PBS for three times and dried. Biofilm mass was fixed by adding 100 μl methanol per well and incubated for 10 minutes at room temperature, then discard and dried. Biofilm mass was stained with 200 μl crystal violet (0.1%) per well and incubated for 20 minutes at room temperature, then washed three times with sterile 1× PBS and dried. The stained biofilm was dissolved by adding 200 μl of 95% ethanol per well and incubating for 20 minutes. OD550 was measured using BioTek Epoch 2 Microplate Spectrophotometer. Based on three repeated measurements, the average optical density value was taken as the OD value for each CRPA.
The cutoff value (ODc) was calculated based on the negative control, ODc = average OD of negative control + (3 × SD of negative control). Then isolates were classified based on OD as follows: Non-biofilm producers: OD < ODc, Weak biofilm producers: ODc < OD < 2 × ODc, Moderate biofilm producers: 2 × ODc < OD < 4 × ODc, Strong biofilm producers: OD ≥ 4 × ODc (Gadaime et al. 2024).
SPSS statistical software (IBM Corp., USA) was used for statistical analysis. The χ2 test or Fisher exact test was used to evaluate the antimicrobial resistance rates of CRPA compared to CSPA, as well as the resistance rates of CRPAs with overexpressed efflux pumps versus those without overexpression.
A total of 262 isolates of P. aeruginosa were isolated from various clinical samples at a hospital in Shanghai, including 40 CRPAs, which accounted for 15.26%. Most CRPAs were collected from sputum and throat swabs (n = 39), while one isolate from a secretion sample. The 40 CRPAs were obtained from multiple clinical departments, predominantly the ICU (17/40, 42.50%), followed by respiratory medicine (9/40, 22.50%) and neurosurgery (6/40, 15.00%).
The antimicrobial susceptibility results indicated that CRPAs exhibited varying resistance rates to 13 different antimicrobial agents. As shown in Table II, 40 CRPAs had relatively high antimicrobial resistance rates, imipenem (100%), meropenem (72.5%), tigecycline (72.5%), piperacillin/tazobactam (70.0%), levofloxacin (72.5%), ciprofloxacin (60%). The resistance rate to cefoperazone/sulbactam was over 50%. The MDR rate among the 40 CRPAs reached 70% (n = 28) (Fig. 1) and the majority of these MDR CRPAs isolated from ICU (46.43%). Statistical results showed that the antimicrobial resistance rates of 13 antimicrobial agents in CRPAs were higher than those in CSPAs (p < 0.05) (Table II).

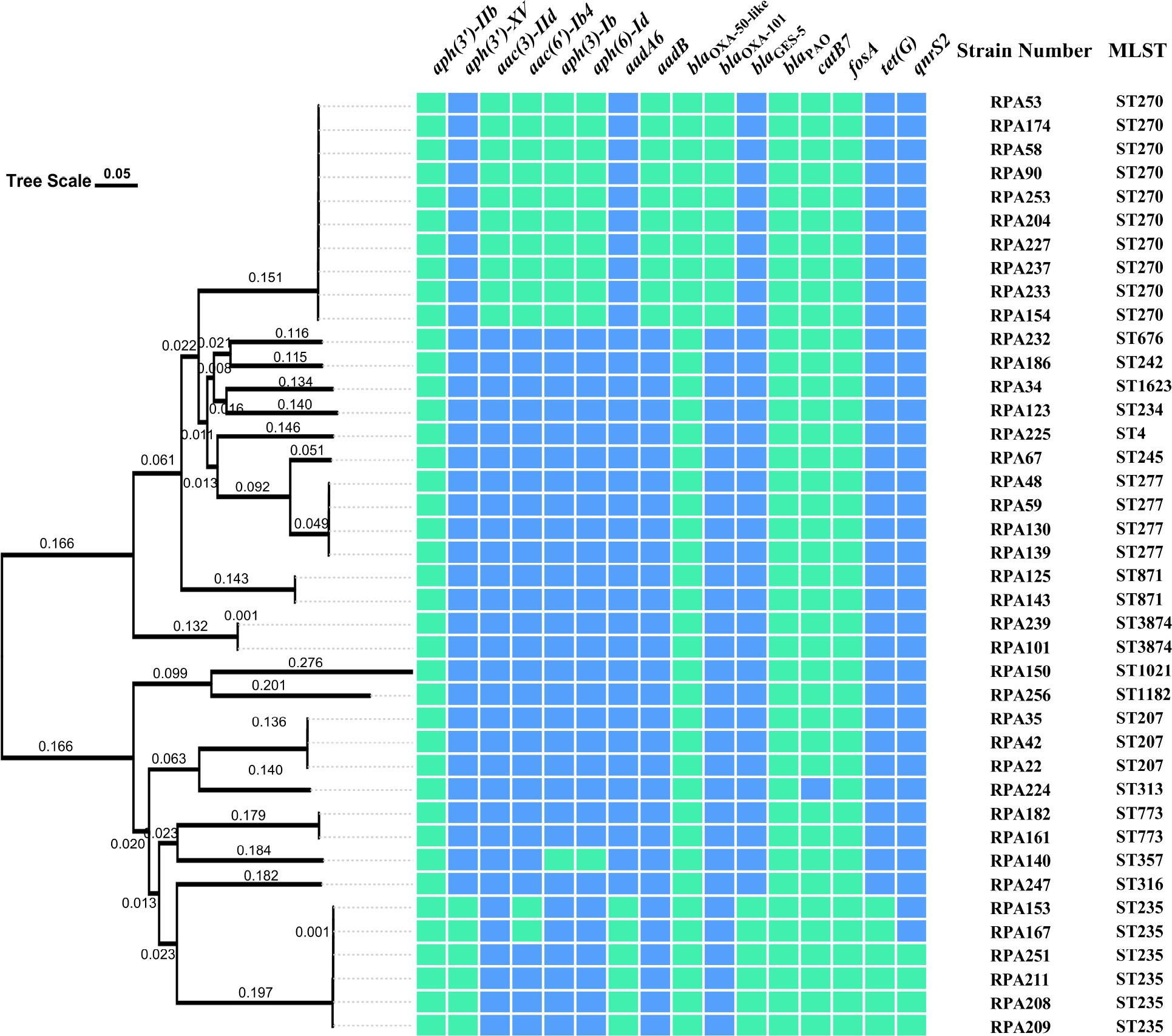
Distribution of sequence types and antimicrobial resistance genes. In the phylogenetic tree, each branch is labeled with numerical values representing its length, which directly reflects the genetic distance. The 40 CRPAs can be divided into two major evolutionary branches in the upper and lower parts. Heat map of the antimicrobial resistance genes of 40 CRPAs showed the prevalence of resistance genes in different isolates, green represent the presence of the resistance gene, and blue represent its absense.
Resistance rates of CRPA and C SPA isolates to commonly used antibiotics.
| Antibiotics | CRPA (n = 40) | CSPA (n = 222) | p | ||
|---|---|---|---|---|---|
| No. | Rate (%) | No. | Rate (%) | ||
| TCC | 29 | 72.50 | 37 | 16.67 | < 0.001* |
| TZP | 28 | 70.00 | 33 | 14.86 | < 0.001* |
| MEM | 29 | 72.50 | 0 | 0.00 | < 0.001* |
| IMP | 40 | 100.00 | 0 | 0.00 | < 0.001* |
| FEP | 10 | 25.00 | 4 | 1.80 | < 0.001* |
| CSL | 25 | 62.50 | 20 | 9.01 | < 0.001* |
| CAZ | 11 | 27.50 | 16 | 7.21 | < 0.001* |
| ATM | 11 | 27.5 | 24 | 10.81 | 0.004* |
| TOB | 14 | 35.00 | 5 | 2.25 | < 0.001* |
| AMK | 3 | 7.5 | 1 | 0.45 | 0.012* |
| CIP | 24 | 60 | 16 | 7.21 | < 0.001* |
| LVX | 29 | 72.50 | 37 | 16.67 | < 0.001* |
| COL | 5 | 12.50 | 1 | 0.45 | < 0.001* |
TCC – ticarcillin/clavulanic acid, TZP – piperacillin/tazobactam, MEM – meropenem, IMP – imipenem, FEP – cefepime, CSL – cefoperazone/sulbactam, CAZ – ceftazidime, ATM – aztreonam, TOB – tobramycin, AMK – amikacin, CIP – ciprofloxacin, LVX – levofloxacin, COL – colistin
– p < 0.05
Eighteen different sequence types were identified among the forty CRPAs (Fig. 1), including ST235 and ST277, which are classified as high-risk clones. The dominant types were ST270 (n = 10) and ST235 (n = 6), and the remaining isolates displayed more diversity (Fig. 1). The clinical distribution results revealed that there were eight isolates of ST270 and six other sequence types present in the intensive care unit (ICU). In comparison, the respiratory department had five isolates of ST235. Additionally, ST270 was detected across multiple departments. In summary, the variety of clone types was widely distributed among different departments, highlighting the extensive transmission of CRPA within the hospital. The phylogenetic tree constructed based on single nucleotide polymorphism (SNP) indicated that the 40 CRPAs can be divided into two branches (Fig. 1). Ten isolates of ST270 showed high homogeneity, suggesting they may belong to the same strain. A similar situation was observed in other sequence types, including four isolates of ST277, three isolates of ST207, and four isolates of ST235 (Fig. 1).
In addition to the intrinsic genes blaPAO and blaOXA-50-like (blaOXA-903, blaOXA-905, blaOXA-851, blaOXA-494, blaOXA-846, blaOXA-486, blaOXA-488, blaOXA-395), there are 14 other antimicrobial resistance genes found in CRPAs, including aph(3’)-IIb, aph(3’)-XV, aac(3)-IId, aac(6’)-Ib4, aadA6, aadB, strA, strB, blaOXA-101, blaGES-5, catB7, fosA, tet(G) and qnrS2. The products encoded by these genes can confer resistance to aminoglycosides, β-lactams, chloramphenicol, fosfomycin, tetracyclines, and quinolone, respectively. Among all the resistance genes, blaGES-5 was specific to ST235 and blaOXA-101 was unique to ST270. Class 1 integrons were found in 16 CRPAs belonging to ST235 or ST270, while class 2 or class 3 integron was not detected in this study. Five different variable regions were found in these class 1 integrons (Fig. 2). The gene cassette arrays of 10 ST270 isolates (RPA53, RPA58, RPA90, RPA154, RPA174, RPA204, RPA227, RPA233, RPA237 and RPA253) were consistent, all containing aadB-blaOXA-101-aac(6’)-Ib4-bla-OXA-101. The remaining six isolates belong to ST235, of which RPA153 and RPA167 carried two integrons, with variable region structures consisting of aadA6 and blaGES-5-ISPa21e-aac(6’)-Ib4-gcuE15-aph(3’)-XV-ISPa2le. In addition, RPA208, RPA209, RPA211, and RPA251 contained two integrons, with variable region structures consisting of aadA6-ISPa2le and blaGES-5-gcuEl5-aph(3’)-XV-ISPa2le. The sequence of this new cassette array, blaGES-5 -gcuEl5-aph(3’)-XV-ISPa2le, was submitted to GenBank with accession number PQ732169.

Schematic structures of the different class 1 integrons. Solid black arrows represent variable region promoters; ovals represent attC sites of gene cassettes; hollow arrows represent intI1 gene, insertion sequence and resistant genes.
Compared to PAO1, OprD mutations were detected in all collected isolates. Excluding silent mutations, we identified a total of 44 mutation types (Table III). These mutations result in amino acid substitutions, base insertions or deletions, and premature stop codons. Only two types of premature stop codons were identified, suggesting that in this study, premature stop codons may not be the primary type of OprD mutation. Additionally, 25 mutations were identified in 15 CSPA isolates, of which 23 were also observed in CRPA (Table IV).
Mutations of porin OprD in 40 carbapenem-resistant Pseudomonas aeruginosa isolates.
| Isolate | Amino acid changes in OprD sequencea | Indels/gain of stop codona | |
|---|---|---|---|
| RPA22 | ST207 | S57E, S59R, | insertion of 30bp at nt1114 |
| RPA34 | ST1632 | ||
| RPA35, RPA42 | ST207 | S57E, S59R, | |
| RPA48 | ST277 | T103S, K115T, F170L | |
| RPA59, RPA130, RPA139 | ST277 | T103S, K115T | |
| RPA53, RPA58, RPA90, RPA154, RPA174, RPA204, RPA227, RPA233, RPA237, RPA253 | ST270 | ||
| RPA67 | ST245 | T103S, K115T | |
| RPA101, RPA239 | ST3874 | ||
| RPA123 | ST234 | ||
| RPA125 | ST871 | T103S, K115T, F170L, E185Q, P186G, V189T, R310E, A315G | insertion of 1bp at nt1206 |
| RPA140 | ST357 | S57E, S59R, | insertion of 30bp at nt1114 |
| RPA143 | ST871 | None | |
| RPA150 | ST1021 | T103S, K115T, F170L, E185Q, P186G, V189T, R310E, A315G | |
| RPA161 | ST773 | T103S, K115T, | |
| RPA153 | ST235 | None | |
| RPA167, RPA208, RPA209, RPA211, RPA251 | ST235 | T103S, K115T, F170L, E185Q, P186G, V189T | |
| RPA182 | ST773 | T103S, K115T, | |
| RPA186 | ST242 | ||
| RPA224 | ST313 | S57E, S59R, | insertion of 30bp at nt1114 |
| RPA225 | ST4 | ||
| RPA247 | ST316 | S57E, S59R, | insertion of 30bp at nt1114 |
| RPA232 | ST676 | insertion of 30bp at nt1114 | |
| RPA256 | T1182 | S57E, S59R, | insertion of 30bp at nt1114 |
– In all isolations collected in this study, mutations particularly present in carbapenem-resistant P. aeruginosa compared to carbapenem-sensitive P. aeruginosa are indicated in bold and underlined.
Mutations of porin OprD in 15 carbapenem-sensitive Pseudomonas aeruginosa isolates.
| Isolate | MLST | Amino acid changes in OprD sequence | Indels/gain of stop codon |
|---|---|---|---|
| CSPA31 | ST244 | None | insertion of 1 bp at nt1206 |
| CSPA261 | ST244 | None | None |
| CSPA33, CSPA56, CSPA142, CSPA200, CSPA221, CSPA254, CSPA259 | ST491, ST2060, ST992, ST849, ST3360, ST796, ST16 | S57E, S59R, E202Q, I210A, E230K, S240T, N262T, A267S, A281G, K296Q, Q301E, R310G, V359L | Insertion of 30bp at nt1114 |
| CSPA84 | ST849 | S57E, S59R, E202Q, I210A, E230K, S240T, N262T, A267S, A281G, K296Q, Q301E, R310G | Insertion of 81bp at nt1019 |
| CSPA159 | ST871 | T103S, K115T, F170L, E185Q, P186G, V189T, R310E, A315G, G425A | None |
| CSPA170 | ST1337 | None | None |
| CSPA218, CSPA223 | ST277, ST261 | T103S, K115T, F170L | None |
| CSPA252 | ST4931 | S57E, S59R, E202Q, I210A, E230K, S240T, N262T, A267S, A281G, K296Q, Q301E, R310G, V359L | Insertion of 30bp at nt1114 |
The transcription levels of efflux pump genes (mexB, mexD, mexF, and mexY) were detected in 40 CRPAs by using RT-qPCR. When the expression of the efflux pump gene is at least three times that of PAO1, it can be considered overexpressed. Gene mexY showed the highest overexpression frequency at 55% (in 22 isolates), followed by the overexpression rate of mexB at 12.5% (in 5 isolates). The highest overexpression of mexY was 17.73-fold, while that of mexB was 17.85-fold (Table SI). In addition, only two isolates exhibited overexpression of mexD, with the highest overexpression reaching 11.01-fold. Only one isolate showed overexpression of mexF, with an expression level of 141.72-fold (Table SI). Statistical analysis results revealed that the CRPAs overexpressing MexAB-OprM showed higher resistance rates to monobactam antibiotics (such as aztreonam) (p < 0.05) (Table V). Similarly, CRPAs that overexpressed MexXY-OprM also showed increased resistance against aminoglycosides, penicillin/β-lactamase inhibitor combinations, cephalosporins, and carbapenems (such as meropenem) (p < 0.05) (Table VI).
Resistance rates of mexB overexpressed CRPAs and none-overexpressed mexB CRPAs.
| Antibiotics | Overexpression of mexB (n = 5) | None-overexpression of mexB (n = 35) | p | ||
|---|---|---|---|---|---|
| Number | Rate (%) | Number | Rate (%) | ||
| Penicillin/β-lactamase inhibitor combinations | 5 | 100 | 25 | 71.43 | 0.306 |
| Meropenem | 5 | 100 | 24 | 68.57 | 0.298 |
| Cephalosporins | 3 | 60.00 | 23 | 65.71 | 1.000 |
| Monocyclic β-lactams | 4 | 80.00 | 7 | 20.00 | 0.015* |
| Aminoglycosides | 0 | 0 | 15 | 42.86 | 0.137 |
| Fluoroquinolones | 5 | 100 | 25 | 71.43 | 0.306 |
– p < 0.05
Resistance rates of mexY overexpressed CRPAs and none-overexpressed mexY CRPAs.
| Antibiotics | Overexpression of mexY (n = 23) | None-overexpression of mexY (n = 17) | p | ||
|---|---|---|---|---|---|
| Number | Rate (%) | Number | Rate (%) | ||
| Penicillin/β-lactamase inhibitor combinations | 21 | 91.30 | 10 | 58.82 | 0.006* |
| Meropenem | 21 | 91.30 | 8 | 47.06 | 0.001* |
| Cephalosporins | 21 | 91.30 | 5 | 29.41 | < 0.001* |
| Monocyclic β-lactams | 6 | 26.09 | 5 | 29.41 | 1.000 |
| Aminoglycosides | 13 | 56.52 | 2 | 11.76 | 0.002* |
| Fluoroquinolones | 21 | 91.30 | 8 | 47.06 | 0.001* |
– p < 0.05
When compared with PAO1, 10 CRPAs were classified as non-biofilm formers(25.00%), while the majority of CRPAs were weak biofilm formers (25.00%), while the majority of CRPAs were weak biofilm formers (52.50%) (Fig. 3). Only three isolates were classified as strong biofilm formers, which belonged to the ST270 (n = 2) and ST245 (n = 1).

Diagram of biofilm production capacity of CRPAs. Cutoff value (ODc) was calculated based on the negative control. ODc = average OD of negative control + (3 × SD of negative control). None: OD < ODc; Weak: ODc < OD < 2 × ODc; Moderate: 2 × ODc < OD < 4 × ODc; Strong: OD ≥ 4 × ODc.
P. aeruginosa is a common non-fermenting Gram-negative bacillus known for its high variability and multi-drug resistance. As one of the prevalent pathogenic bacteria in hospitals, P. aeruginosa can continuously evolve to adapt to the environment. Carbapenem antimicrobial agents have strict usage guidelines for treating infections caused by P. aeruginosa. For CSPA, non-carbapenem agents should be prioritized for treatment according to susceptibility results; however, carbapenem agents may be considered for patients at high risk of multi-drug resistance. In the case of CRPA, a combination therapy including carbapenem agents can be employed, or new β-lactamase inhibitor combinations can be used.
A total of 16 different antimicrobial resistance genes were identified among the 40 CRPAs, which may contribute to the high rate (70%) of multidrug resistant CRPAs. Among all collected P. aeruginosa isolates, β-lactamase genes blaPAO and blaOXA-50-like were detected; however, the presence of these two genes does not confer resistance to carbapenem antibiotics (Girlich et al. 2004; Lister et al. 2009). In our study, the carbapenemase gene blaGES-5 (Queenan and Bush 2007) was demonstrated in six CRPA isolates, and an additional 10 CRPA isolates carried the blaOXA-101 gene, which encodes a narrow-spectrum β-lactamase (Porto et al. 2010). The spread of carbapenemase genes is often associated with horizontally mobile genetic elements. For example, blaKPC is typically present in transposons on plasmids (de Paula-Petroli et al. 2018; Zhang et al. 2024), while blaVIM and blaNDM are more commonly found in bacterial chromosomes, particularly in variable regions of integrons or in genomic islands (Roy Chowdhury et al. 2016; Karampatakis et al.2022; Ma et al. 2024; Protonotariou et al. 2024).
In this study, blaGES-5 and blaOXA-101 were found in ST235 and ST270, respectively, and these two genes were all located in class 1 integrons (Fig. 2). The presence of integrons promotes the diversity of antimicrobial resistance genes in bacteria. If blaGES-5 and blaOXA-101 undergo horizontal transfer with integrons, it could lead to more bacterial species encoding β-lactamases in the hospital, affecting the clinical therapeutic effect. A new gene cassette array, blaGES-5-gcuE15-aph(3’)-XV-IS-Pa21e, in the variable region of class 1 integron was also discovered in 4 CRPAs in this study. When compared with the gene cassette array blaGES-5-ISPa21e-aac(6’)-Ib4-gcuE15-aph(3)-XV-ISPa21e (> 99% identity to respective sequence with GenBank accession number: CP075766) found in other 2 CRPAs, ISPa21e and aac(6’)-Ib4 were lacked in the new gene cassette array (Fig. 2). The emergence of the new gene cassette array is a result of on-demand rearrangement of the integron, reflecting the dynamic evolution of resistance genes under environmental selection pressure (Escudero et al. 2015). The absence of certain fragments in the variable region may be due to the host bacteria selectively deleting redundant gene cassettes to reduce their survival burden. Compared to the previous gene cassette combination array (GeneBank: CP075766), the deletion of ISPa21e may enhance the expression efficiency of downstream genes (such as gcuE15 and aph(3’)-XV), compensating for the absence of the aac(6’)-Ib4 gene cassette in the new gene cassette combination. Additionally, the repositioning of ISPa21e may facilitate the integration of gene cassettes into plasmids or transposons, thereby increasing the dissemination of resistance genes among bacterial populations.
In this study, 40 CRPAs were classified into 18 different STs, indicating a high level of genetic diversity. Based on the phylogenetic tree constructed using SNP data, the 40 CRPAs can generally be divided into two main branches. Isolates with integrons carry more resistance genes under antimicrobial pressure, demonstrating stronger ecological adaptability and evolutionary potential. Notably, the four ST235 isolates RPA208, RPA209, RPA211, and RPA251 shared the same antibiotic resistance profile, and phylogenetic analysis indicated that they originated from the same strain. A similar phenomenon was observed in ten ST270 isolates, three ST207 isolates, and four ST277 isolates, suggesting that these strains may have caused outbreaks of small-scale infection within the hospital.
The results of our study revealed extensive mutations in OprD in CRPAs; however, mutations carried by CRPAs are also present in CSPAs, a finding that has been previously reported by other researchers (Ocampo-Sosa et al. 2012). In Zhao’s study (2024), it was reported that mutations in the OprD of P. aeruginosa arose after antibiotic treatment, yet there was no alteration in the resistance phenotype. These findings suggest that some of the observed mutations may be random events and represent beneficial adaptations in the bacteria’s response to environmental pressures rather than being the primary drivers of carbapenem resistance. Chairat et al. (2019) and Sherrard et al. (2022) also conducted related research on the function of OprD in CRPA, finding a high level of polymorphism in the amino acid sequence of OprD. However, large fragment insertion and frameshift mutations are the primary causes of OprD inactivation rather than merely missense mutations.
Overexpressed efflux pumps are one of the important causes of multi-drug resistance in P. aeruginosa, MexAB-OprM and MexXY-OprM efflux pumps are frequently detected to be highly expressed in CRPAs (Tomás et al. 2010; Zahedi Bialvaei et al. 2021). Studies indicate that the overexpression of the MexAB-OprM efflux pump can influence bacterial resistance to a range of β-lactam antimicrobial agents, specifically linked to the resistance mechanisms associated with meropenem (Avakh et al. 2023; Oliver et al. 2024). Additionally, MexXY-OprM is commonly associated with resistance to aminoglycosides, fluoroquinolones, and erythromycin in P. aeruginosa (Seupt et al. 2020; Lorusso et al. 2022). In this study, MexXY-oprM is significantly associated with resistance to various β-lactams and fluoroquinolone antibiotics, which is consistent with the conclusions of Zahedi Bialvaei et al. (2021). At the same time, MexAB-oprM is also related to the resistance rates of aztreonam. These results highlight that the overexpression of efflux pumps may be a crucial mechanism underlying CRPA’s resistance to multiple antimicrobial agents. Our findings suggest that, similar to the widely studied MexAB-OprM, MexXY-OprM may also have greater significance in CRPA resistance, worthy of further investigation. For clinical treatment strategies to overcome CRPA infections, assessing the expression levels of these two efflux pumps will be crucial. In wildtype strains of P. aeruginosa, the MexEF-OprN efflux pump is typically in a silent state or exhibits low-level transcription. Its expression is regulated by two key factors, MexT and MexS (Lorusso et al. 2022). In this study, overexpression of the mexF gene was observed solely in the RPA232 isolate, with an overexpression level of 141.72-fold. However, the other three efflux pump genes tested did not show overexpression in the RPA232 isolate. The specific overexpression of the mexF gene may involve various mechanisms, which require further experiments to elucidate the underlying regulatory processes.
Since biofilms can enable bacteria to colonize the host for extended periods, leading to the occurrence of chronic infections, the treatment of CRPA, carbapenem-resistant Klebsiella pneumoniae (CRKP), carbapenem-resistant Acinetobacter baumannii (CRAB) and carbapenem-resistant E. coli (CREC) becomes increasingly challenging (Santajit and Indrawattana 2016; Rossi Gonçalves et al. 2017; Alav et al. 2018). The biofilm forming capacity of CRPAs was also evaluated in this study. Among 40 CRPAs collected in this study, three exhibited strong biofilm forming capability, six showed moderate forming ability, while the rest were weak biofilm producers. These data suggest that although biofilm can provide some extent of protection, but it is not the primary driving factor for carbapenem resistance in the collected CRPAs in this study.
In this study, 40 CRPAs exhibited different combinations of resistance mechanisms. In addition to the OprD mutations that were observed in all isolates, nine isolates showed moderate to high biofilm-forming capacity, with six exhibiting overexpression of the efflux pump and classified as MDR. The remaining three isolates did not show efflux pump overexpression and were not MDR. This indicates that biofilm formation contributes to bacterial resistance to some extent but is insufficiently lead to MDR. Additionally, there might be a synergistic effect between biofilm formation and efflux pump overexpression, which together enhance bacterial resistance. Among nine isolates, three carried the blaGES-5 gene; however, homology analysis suggested that they may have originated from the same strain. These three isolates also overexpress mexY and ampC, and possess moderate biofilm-forming capacity. This may suggest that multiple resistance mechanisms in CRPA exhibit synergistic effects, enhancing their competitive advantage in the environment.
Furthermore, we discovered a new gene cassette array blaGES-5-gcuE15-aph(3’)-XV-ISPa21e in four ST235 CRPA isolates. The WGS results and SNP analysis indicate that these isolates belong to the same strain. The emergence of this new gene cassette array may lead to the dissemination of resistance to carbapenems and aminoglycosides. The rearrangement of gene cassettes within the variable region of the integron suggests that the CRPA has deleted redundant nucleotide segments under environmental pressure to reduce its survival burden, highlighting the significant role of integrons in bacterial resistance.
The antimicrobial-resistant phenotype of CRPA is not caused by a single mechanism in this study but a manifestation of multiple mechanisms acquired under antimicrobial pressure. These mechanisms include antimicrobial resistance genes, overexpression of efflux pumps, mutations in the OprD protein, and biofilm formation. Among these, the presence of the blaGES-5 carbapenemase gene (primarily when associated with horizontal transfer elements) and mutations in OprD are the primary causes of CRPA in this study. The CRPAs that overexpress mexY showed a higher resistance rate to various antimicrobial agents than those with normal levels of mexY expression. In addition, to the best of our knowledge, a new gene cassette array of class 1 integron, blaGES-5-gcuE15-aph(3’)-XV-IS-Pa21e, was reported for the first time in this study.