Have a personal or library account? Click to login
The eating motivations scale (EATMOT): Development and validation by means of confirmatory factor analysis (CFA) and structural equation modelling (SEM) Cover

Figures & Tables

Figure 1

First-order multidimensional model for the Eating Motivations Scale.
First-order multidimensional model for the Eating Motivations Scale.

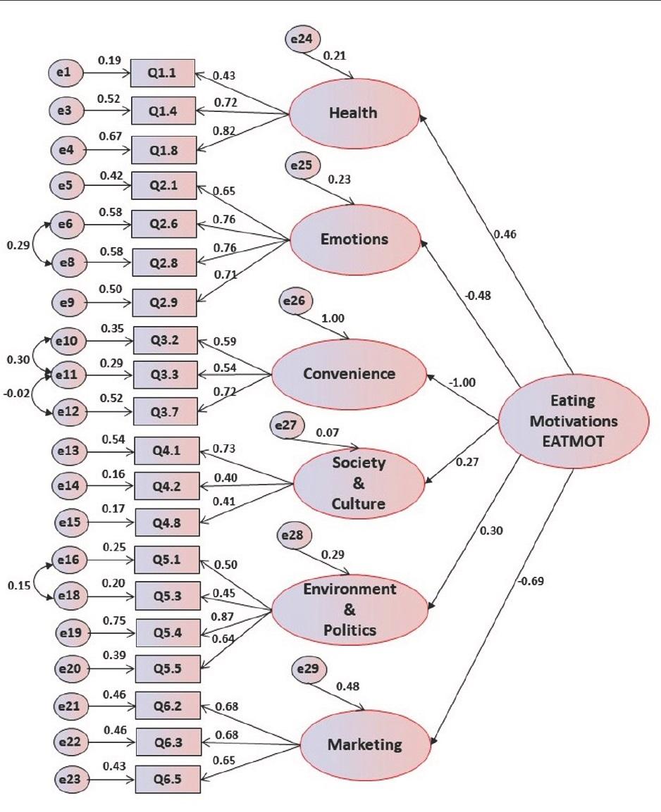
Figure 2

Second-order multidimensional model for the Eating Motivations Scale.
Second-order multidimensional model for the Eating Motivations Scale.

Parameters for internal consistency evaluation_

DimensionsCRMEV
Health0.7080.459
Emotions0.8140.524
Convenience0.6470.498
Society0.5220.257
Environment0.7130.397
Marketing0.7090.449

Goodness of fit indices of the CFA for the multidimensional models_

Rankχ2/dfGFICFIRMSEARMRSRMR
First-order model (with modification indices)252110.9680.9430.0450.0550.044
Second-order model49.1700.9300.8810.0630.1010.086
DOI: https://doi.org/10.2478/sjph-2021-0002 | Journal eISSN: 1854-2476 | Journal ISSN: 0351-0026
Language: English
Page range: 4 - 9
Submitted on: Jan 22, 2020
Accepted on: Oct 5, 2020
Published on: Dec 31, 2020
Published by: National Institute of Public Health, Slovenia
In partnership with: Paradigm Publishing Services
Publication frequency: 4 issues per year

© 2020 P. F. Guiné Raquel, João Duarte, Ana Cristina Ferrão, Manuela Ferreira, Paula Correia, Ana Paula Cardoso, Elena Bartkiene, Viktória Szűcs, Levente Nemes, Marija Ljubičić, Maša Černelič-Bizjak, Kathy Isoldi, Ayman El Kenawy, Vanessa Ferreira, Evita Straumite, Małgorzata Korzeniowska, Elena Vittadini, Marcela Leal, Lucia Frez-Muñoz, Maria Papageorgiou, Ilija Djekić, published by National Institute of Public Health, Slovenia
This work is licensed under the Creative Commons Attribution-NonCommercial-NoDerivatives 3.0 License.