Figure 1.

Figure 2.

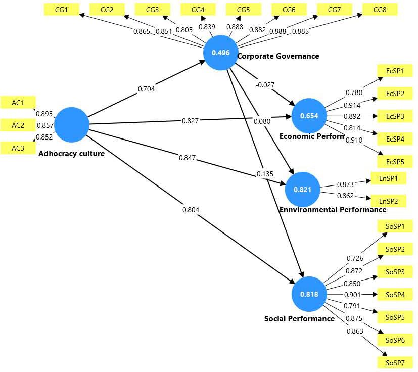
Construct validity
| Construct | Adhocracy culture | Corporate governance | EcSP | EnSP | SoSP |
|---|---|---|---|---|---|
| AC1 | 0.895 | ||||
| AC2 | 0.857 | ||||
| AC3 | 0.852 | ||||
| CG1 | 0.865 | ||||
| CG2 | 0.851 | ||||
| CG3 | 0.805 | ||||
| CG4 | 0.839 | ||||
| CG5 | 0.888 | ||||
| CG6 | 0.882 | ||||
| CG7 | 0.888 | ||||
| CG8 | 0.885 | ||||
| EcSP1 | 0.780 | ||||
| EcSP2 | 0.914 | ||||
| EcSP3 | 0.892 | ||||
| EcSP4 | 0.814 | ||||
| EcSP5 | 0.910 | ||||
| EnSPl | 0.873 | ||||
| EnSP2 | 0.862 | ||||
| SoSPl | 0.726 | ||||
| SoSP2 | 0.872 | ||||
| SoSP3 | 0.850 | ||||
| SoSP4 | 0.901 | ||||
| SoSP5 | 0.791 | ||||
| SoSP6 | 0.875 | ||||
| SoSP7 | 0.863 |
Demographic characteristics of respondents
| Variable | Category | Frequency | Percentage |
|---|---|---|---|
| Gender | Male | 267 | 72.0% |
| Female | 104 | 28.0% | |
| Total | 371 | 100% | |
| Age | Less than 35 years | 50 | 13.5% |
| 36-40 years | 115 | 31.0% | |
| 41-45 years | 120 | 32.3% | |
| 46-50 years | 51 | 13.7% | |
| More than 50 years | 35 | 9.5% | |
| Total | 371 | 100% | |
| Position | Safety Regulation Officers | 35 | 9.4% |
| Aviation Safety Inspectors | 80 | 21.6% | |
| Personnel License Officers | 25 | 6.7% | |
| Aerodrome & Ground Aid Managers | 40 | 10.8% | |
| Air Navigation Services Managers | 90 | 24.3% | |
| Flight Operations Managers | 71 | 19.1% | |
| Airworthiness Inspectors | 30 | 8.1% | |
| Total | 371 | 100% | |
| Tenure | 1-3 years | 60 | 16.2% |
| 4-6 years | 130 | 35.0% | |
| 7-10 years | 120 | 32.4% | |
| More than 10 years | 61 | 16.4% | |
| Total | 371 | 100% |
R-Square
| Variable | R-square | R-square adjusted |
|---|---|---|
| Corporate governance | 0.496 | 0.494 |
| EcSP | 0.654 | 0.652 |
| EnSP | 0.821 | 0.820 |
| SoSP | 0.818 | 0.817 |
Discriminant validity
| Variable | Adhocracy culture | Corporate governance | EcSP | EnSP | SoSP |
|---|---|---|---|---|---|
| Adhocracy culture | 0.868 | ||||
| Corporate governance | 0.704 | 0.864 | |||
| EcSP | 0.809 | 0.556 | 0.864 | ||
| EnSP | 0.904 | 0.677 | 0.732 | 0.867 | |
| SoSP | 0.899 | 0.702 | 0.897 | 0.830 | 0.842 |
Hypotheses testing
| Hypothesis | B-value | t-statistics | P— values | Decision |
|---|---|---|---|---|
| H1: Adhocracy culture -> EcSP | 0.827 | 20.321 | 0.000 | Supported |
| H2: Adhocracy culture -> EnSP | 0.847 | 25.789 | 0.000 | Supported |
| H3: Adhocracy culture -> SoSP | 0.804 | 22.377 | 0.000 | Supported |
| H4: Adhocracy culture -> Corporate governance -> EcSP | -0.019 | 0.492 | 0.622 | Not supported |
| H5: Adhocracy culture -> Corporate governance -> EnSP | 0.057 | 2.086 | 0.037 | Supported |
| H6: Adhocracy culture -> Corporate governance -> SoSP | 0.095 | 3.217 | 0.001 | Supported |
Convergent and reliability statistics
| Variable | Cronbach’s alpha | Composite reliability (rho_a) | Composite reliability (rho_c) | Average variance extracted (AVE) |
|---|---|---|---|---|
| Adhocracy culture | 0.836 | 0.836 | 0.902 | 0.754 |
| Corporate governance | 0.951 | 0.955 | 0.959 | 0.746 |
| EcSP | 0.915 | 0.926 | 0.936 | 0.746 |
| EnSP | 0.771 | 0.772 | 0.859 | 0.752 |
| SoSP | 0.930 | 0.933 | 0.944 | 0.708 |
Multicollinearity statistics
| Variable | VIF |
|---|---|
| AC1 | 2.323 |
| AC2 | 1.917 |
| AC3 | 1.838 |
| CG1 | 3.630 |
| CG2 | 6.354 |
| CG3 | 4.993 |
| CG4 | 2.926 |
| CG5 | 8.107 |
| CG6 | 6.488 |
| CG7 | 9.059 |
| CG8 | 8.597 |
| EcSP1 | 1.760 |
| EcSP2 | 4.093 |
| EcSP3 | 4.208 |
| EcSP4 | 2.966 |
| EcSP5 | 4.142 |
| EnSP1 | 1.342 |
| EnSP2 | 1.342 |
| SoSP1 | 2.134 |
| SoSP2 | 3.558 |
| SoSP3 | 2.991 |
| SoSP4 | 6.349 |
| SoSP5 | 3.822 |
| SoSP6 | 5.628 |
| SoSP7 | 3.035 |