Figure 1:

Figure 2:

Figure 3:

Figure 4:

Figure 5:

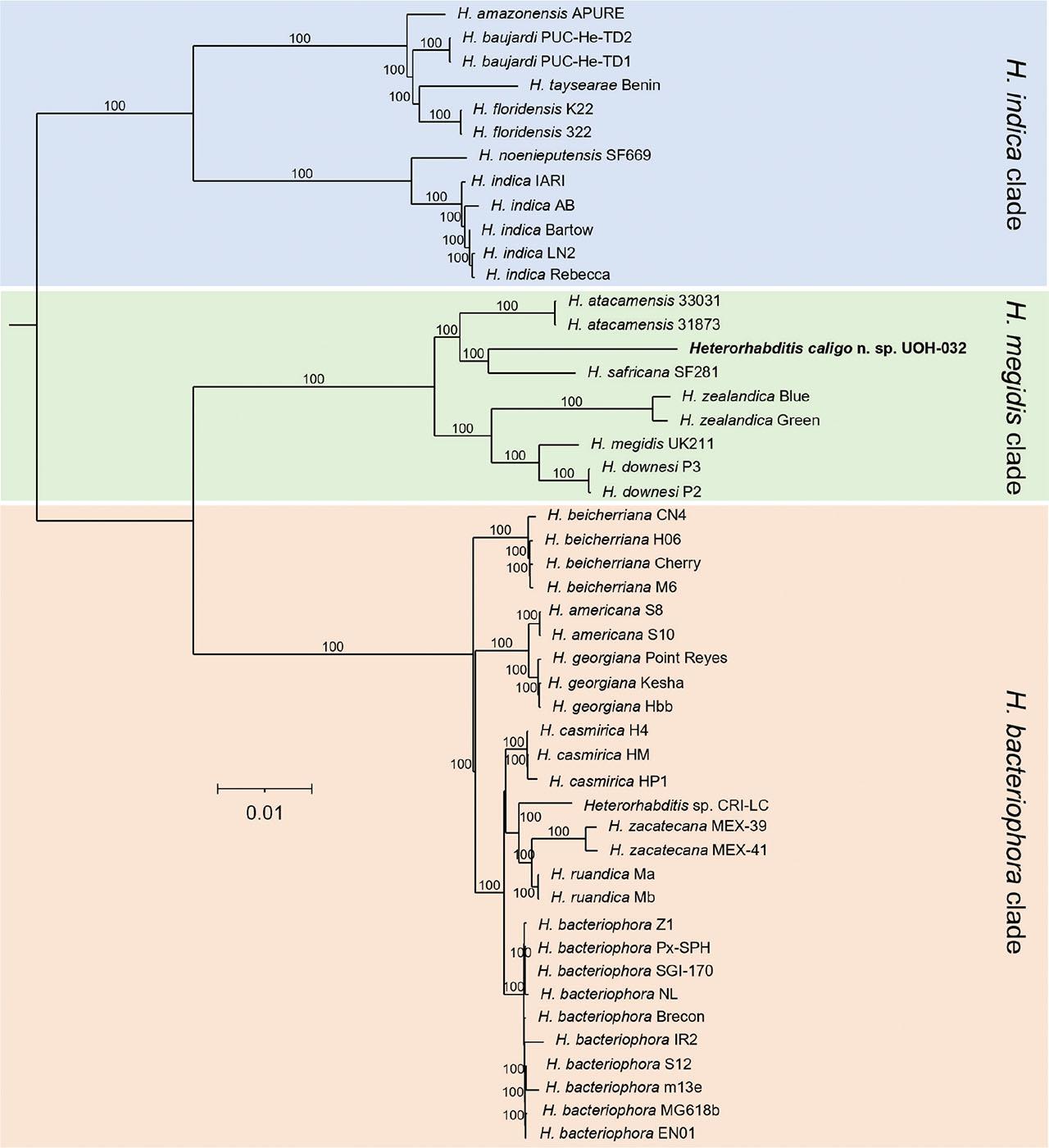
Figure 6:

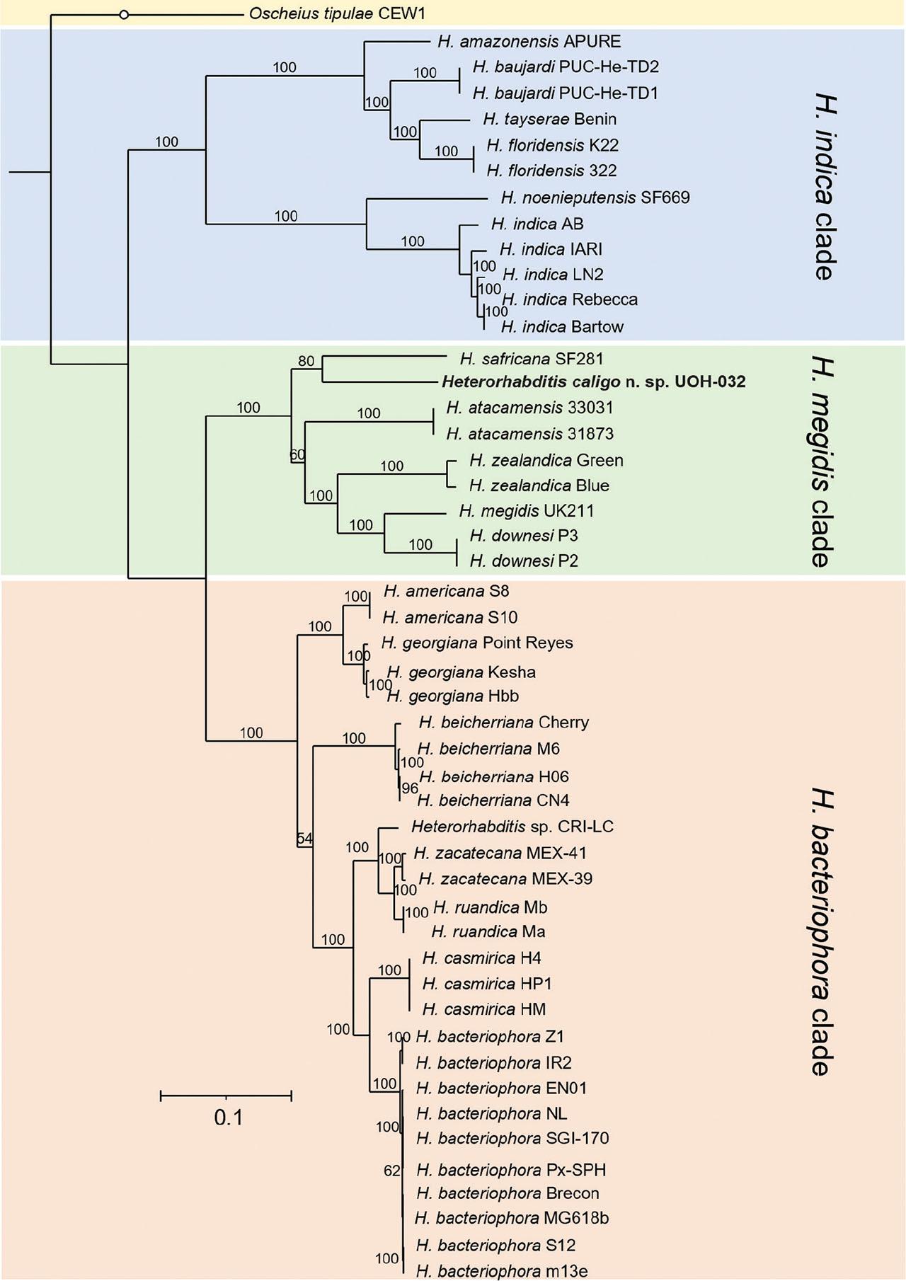
Figure 7:

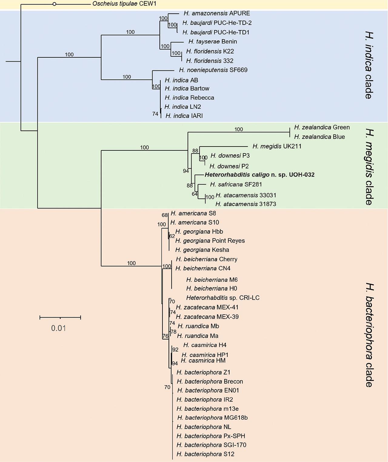
Figure 8:

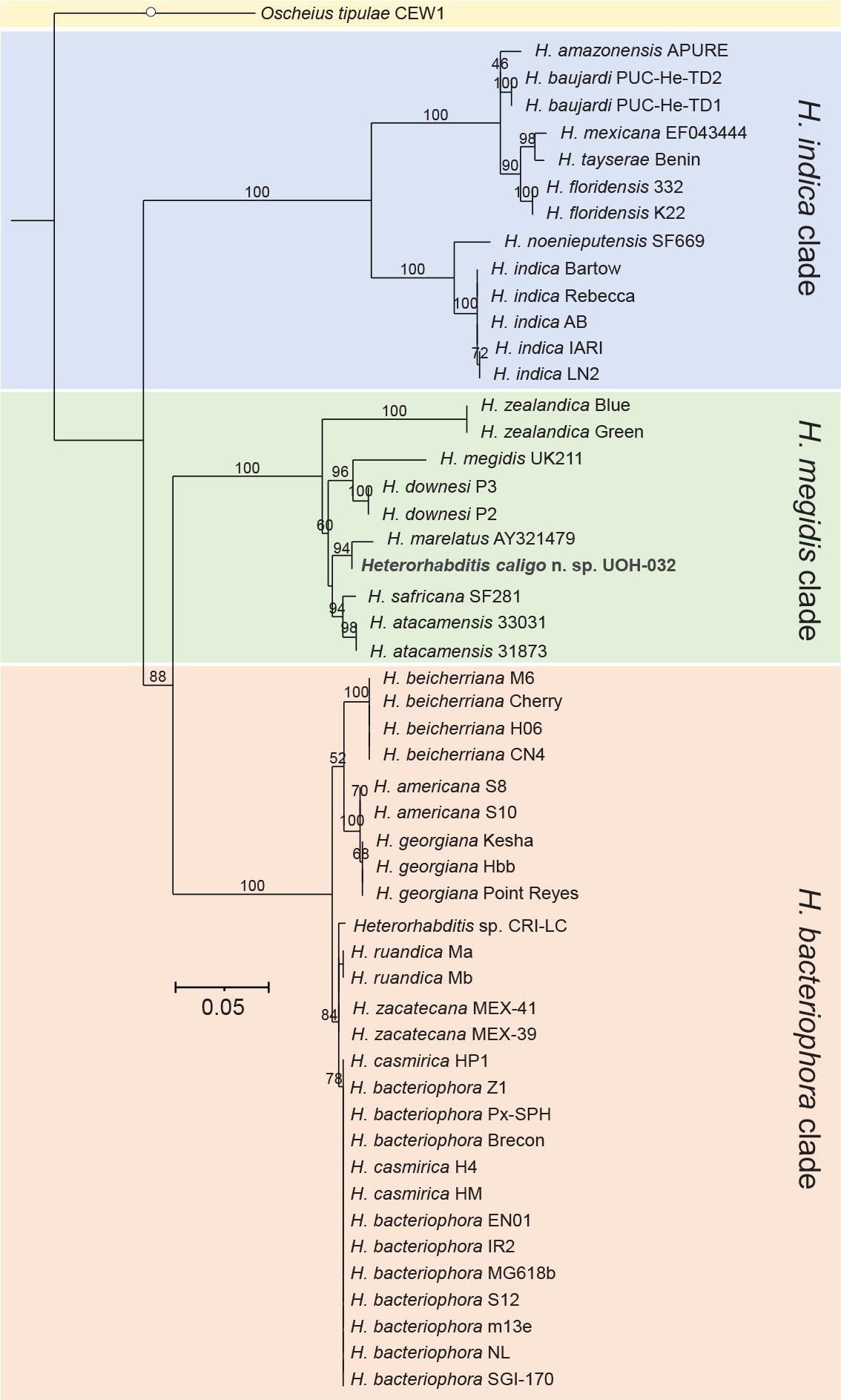
Figure 9:

Figure 10:

Figure 11:

Figure 12:

Figure S1:

Figure S2:

Features and assemble statistics of the nematode genomes generated and/or used in this study_
| Species | Strain designation(s) | L50 | N50 | L90 | N90 | Genome size (bp) | GC content (%) |
|---|---|---|---|---|---|---|---|
| H. amazonensis | APURE | 185 | 94744 | 692 | 21806 | 65101680 | 33.72 |
| H. americana | S10 | 432 | 48365 | 1815 | 6421 | 72782968 | 33.07 |
| S8 | 635 | 33153 | 2886 | 3735 | 72234711 | 33.27 | |
| H. atacamensis | 31873 | 212 | 82969 | 940 | 12449 | 67224907 | 32.98 |
| 33031 | 218 | 81903 | 981 | 11470 | 67409700 | 33.09 | |
| Brecon | 585 | 35417 | 2251 | 6475 | 69889708 | 32.85 | |
| EN01 | 593 | 35153 | 2635 | 4057 | 71959660 | 33.02 | |
| IR2 | 422 | 50708 | 1521 | 10601 | 70203201 | 32.90 | |
| m13e | 787 | 27231 | 3030 | 4697 | 72585993 | 33.08 | |
| H. bacteriophora | MG618b | 639 | 33083 | 2791 | 4049 | 71868631 | 33.02 |
| NL | 424 | 49858 | 1597 | 9515 | 71077392 | 33.14 | |
| S12 | 594 | 35368 | 2637 | 4102 | 71872306 | 33.00 | |
| SGI-170 | 415 | 50445 | 1801 | 5833 | 73250772 | 33.13 | |
| Px-SPH | 396 | 53254 | 1778 | 5674 | 73984962 | 33.22 | |
| Z1 | 383 | 54630 | 1655 | 6479 | 73293000 | 33.13 | |
| H. baujardi | PUC-He-TD1 | 166 | 102718 | 632 | 23255 | 64662943 | 33.73 |
| PUC-He-TD2 | 210 | 86004 | 814 | 15671 | 66175497 | 33.60 | |
| Cherry | 387 | 53208 | 1595 | 7903 | 71960759 | 32.97 | |
| H. beicherriana | CN4 | 740 | 28317 | 3011 | 4301 | 70797395 | 32.83 |
| H06 | 586 | 35927 | 2488 | 4871 | 70742037 | 32.82 | |
| M6 | 378 | 55114 | 1600 | 7533 | 72276565 | 33.06 | |
| H. caligo n. sp. | UOH-032 | 216 | 90000 | 991 | 11663 | 72194284 | 33.78 |
| H4 | 410 | 52252 | 1770 | 6413 | 73080526 | 33.16 | |
| H. casmirica | HM | 412 | 51774 | 1771 | 6469 | 73036779 | 33.15 |
| HP1 | 496 | 40787 | 1808 | 9330 | 70153441 | 32.94 | |
| H. downesi | P2, pur2 | 582 | 33455 | 2189 | 6602 | 66295249 | 33.33 |
| P3, pur3 | 344 | 53355 | 1310 | 11663 | 65144250 | 33.18 | |
| H. floridensis | 332 | 195 | 92043 | 712 | 21459 | 64561023 | 33.74 |
| K22 | 190 | 94213 | 711 | 21075 | 64790060 | 33.79 | |
| Hbb | 617 | 34453 | 2713 | 4209 | 71543875 | 32.94 | |
| H. georgiana | Kesha | 432 | 49201 | 1880 | 5965 | 72925328 | 33.06 |
| Point Reyes | 425 | 49428 | 1803 | 6471 | 72527224 | 33.03 | |
| AB, HeM | 225 | 79854 | 917 | 12606 | 65680349 | 33.80 | |
| Bartow | 247 | 73385 | 1017 | 10433 | 66304658 | 33.86 | |
| H. indica | IARI, IARI-EPN-Hms1 | 73 | 234422 | 298 | 60148 | 67546827 | 32.34 |
| LN2 | 244 | 74414 | 1018 | 10332 | 66427391 | 33.91 | |
| Rebecca | 223 | 81088 | 916 | 11868 | 65936969 | 33.83 | |
| H. megidis | UK211 | 234 | 77932 | 1025 | 11317 | 66720551 | 33.23 |
| H. noenieputensis | SF669 | 272 | 66412 | 1186 | 7769 | 66740923 | 34.02 |
| H. ruandica | Rw18_M-Hr1a | 456 | 46969 | 2072 | 4705 | 73994590 | 32.80 |
| Rw18_M-Hr1b | 451 | 48699 | 2058 | 5143 | 74807992 | 33.81 | |
| H. safricana | SF281 | 181 | 92924 | 847 | 12279 | 66942788 | 33.06 |
| H. taysearae | Benin | 235 | 78313 | 928 | 12299 | 66991707 | 34.04 |
| H. zacatecana | MEX-39 | 450 | 46782 | 1866 | 6629 | 72489781 | 33.01 |
| MEX-41 | 611 | 34263 | 2558 | 4886 | 71022245 | 32.85 | |
| H. zealandica | Blue, SF41 | 283 | 66513 | 1280 | 8325 | 67614449 | 33.11 |
| Green, MJ2C | 216 | 83151 | 979 | 10895 | 67060566 | 33.09 | |
| Heterorhabditis sp. | CRI-LC | 410 | 50459 | 1639 | 7686 | 72017000 | 32.97 |
National Center for Biotechnology Information (NCBI) databank accession numbers of the nematode sequences used for phylogenetic reconstructions_
| Species | Strain designation(s) | Whole rRNA Operon | cob | Partial | Complete | |||||||||||
|---|---|---|---|---|---|---|---|---|---|---|---|---|---|---|---|---|
| cox-1 | cox-1 | cox-2 | cox-3 | nad-1 | nad-2 | nad-3 | nad-4 | nad-4I | nad-5 | nad-6 | unc-87 | cmd-1 | ||||
| H. amazonensis | APURE | PQ345856 | PQ428464 | PQ368640 | PQ341126 | PQ428511 | PQ428558 | PQ428605 | PQ428652 | PQ428699 | PQ367523 | PQ428746 | PQ428793 | PQ428840 | PQ367570 | PQ367617 |
| H. americana | S10 | PQ345891 | PQ428499 | PQ368684 | PQ341161 | PQ428546 | PQ428593 | PQ428640 | PQ428687 | PQ428734 | PQ367558 | PQ428781 | PQ428828 | PQ428875 | PQ367605 | PQ367652 |
| S8 | PQ345893 | PQ428501 | PQ368683 | PQ341163 | PQ428548 | PQ428595 | PQ428642 | PQ428689 | PQ428736 | PQ367560 | PQ428783 | PQ428830 | PQ428877 | PQ367607 | PQ367654 | |
| H. atacamensis | 31873 | PQ345852 | PQ428460 | PQ368641 | PQ341122 | PQ428507 | PQ428554 | PQ428601 | PQ428648 | PQ428695 | PQ367519 | PQ428742 | PQ428789 | PQ428836 | PQ367566 | PQ367613 |
| 33031 | PQ345853 | PQ428461 | PQ368642 | PQ341123 | PQ428508 | PQ428555 | PQ428602 | PQ428649 | PQ428696 | PQ367520 | PQ428743 | PQ428790 | PQ428837 | PQ367567 | PQ367614 | |
| Brecon | PQ345860 | PQ428468 | PQ368643 | PQ341130 | PQ428515 | PQ428562 | PQ428609 | PQ428656 | PQ428703 | PQ367527 | PQ428750 | PQ428797 | PQ428844 | PQ367574 | PQ367621 | |
| EN01 | PQ345864 | PQ428472 | PQ368644 | PQ341134 | PQ428519 | PQ428566 | PQ428613 | PQ428660 | PQ428707 | PQ367531 | PQ428754 | PQ428801 | PQ428848 | PQ367578 | PQ367625 | |
| IR2 | PQ345872 | PQ428480 | PQ368645 | PQ341142 | PQ428527 | PQ428574 | PQ428621 | PQ428668 | PQ428715 | PQ367539 | PQ428762 | PQ428809 | PQ428856 | PQ367586 | PQ367633 | |
| H. bacteriophora | m13e, TT01 | PQ345876 | PQ428484 | PQ368646 | PQ341146 | PQ428531 | PQ428578 | PQ428625 | PQ428672 | PQ428719 | PQ367543 | PQ428766 | PQ428813 | PQ428860 | PQ367590 | PQ367637 |
| MG618b | PQ345882 | PQ428490 | PQ368647 | PQ341152 | PQ428537 | PQ428584 | PQ428631 | PQ428678 | PQ428725 | PQ367549 | PQ428772 | PQ428819 | PQ428866 | PQ367596 | PQ367643 | |
| NL | PQ345883 | PQ428491 | PQ368648 | PQ341153 | PQ428538 | PQ428585 | PQ428632 | PQ428679 | PQ428726 | PQ367550 | PQ428773 | PQ428820 | PQ428867 | PQ367597 | PQ367644 | |
| S12 | PQ345892 | PQ428500 | PQ368650 | PQ341162 | PQ428547 | PQ428594 | PQ428641 | PQ428688 | PQ428735 | PQ367559 | PQ428782 | PQ428829 | PQ428876 | PQ367606 | PQ367653 | |
| SGI-170, SGI170 | PQ345896 | PQ428504 | PQ368651 | PQ341166 | PQ428551 | PQ428598 | PQ428645 | PQ428692 | PQ428739 | PQ367563 | PQ428786 | PQ428833 | PQ428880 | PQ367610 | PQ367657 | |
| Px-SPH, PxSPH | PQ345889 | PQ428497 | PQ368649 | PQ341159 | PQ428544 | PQ428591 | PQ428638 | PQ428685 | PQ428732 | PQ367556 | PQ428779 | PQ428826 | PQ428873 | PQ367603 | PQ367650 | |
| Z1 | PQ345898 | PQ428506 | PQ368652 | PQ341168 | PQ428553 | PQ428600 | PQ428647 | PQ428694 | PQ428741 | PQ367565 | PQ428788 | PQ428835 | PQ428882 | PQ367612 | PQ367659 | |
| H. baujardi | PUC-He-TD1 | PQ345887 | PQ428495 | PQ368653 | PQ341157 | PQ428542 | PQ428589 | PQ428636 | PQ428683 | PQ428730 | PQ367554 | PQ428777 | PQ428824 | PQ428871 | PQ367601 | PQ367648 |
| PUC-He-TD2 | PQ345888 | PQ428496 | PQ368654 | PQ341158 | PQ428543 | PQ428590 | PQ428637 | PQ428684 | PQ428731 | PQ367555 | PQ428778 | PQ428825 | PQ428872 | PQ367602 | PQ367649 | |
| Cherry | PQ345861 | PQ428469 | PQ368655 | PQ341131 | PQ428516 | PQ428563 | PQ428610 | PQ428657 | PQ428704 | PQ367528 | PQ428751 | PQ428798 | PQ428845 | PQ367575 | PQ367622 | |
| H. beicherriana | CN4 | PQ345862 | PQ428470 | PQ368656 | PQ341132 | PQ428517 | PQ428564 | PQ428611 | PQ428658 | PQ428705 | PQ367529 | PQ428752 | PQ428799 | PQ428846 | PQ367576 | PQ367623 |
| H06 | PQ345866 | PQ428474 | PQ368657 | PQ341136 | PQ428521 | PQ428568 | PQ428615 | PQ428662 | PQ428709 | PQ367533 | PQ428756 | PQ428803 | PQ428850 | PQ367580 | PQ367627 | |
| M6 | PQ345877 | PQ428485 | PQ368658 | PQ341147 | PQ428532 | PQ428579 | PQ428626 | PQ428673 | PQ428720 | PQ367544 | PQ428767 | PQ428814 | PQ428861 | PQ367591 | PQ367638 | |
| H. caligo n. sp. | UOH-032 | PV871102 | PV873291 | PV873292 | PV873292 | PV873293 | PV873294 | PV873295 | PV873296 | PV873297 | PV873298 | PV873300 | PV873299 | PV873301 | PV892898 | PV892895 |
| H4 | PQ345867 | PQ428475 | PQ368659 | PQ341137 | PQ428522 | PQ428569 | PQ428616 | PQ428663 | PQ428710 | PQ367534 | PQ428757 | PQ428804 | PQ428851 | PQ367581 | PQ367628 | |
| H. casmirica | HM | PQ345869 | PQ428477 | PQ368660 | PQ341139 | PQ428524 | PQ428571 | PQ428618 | PQ428665 | PQ428712 | PQ367536 | PQ428759 | PQ428806 | PQ428853 | PQ367583 | PQ367630 |
| HP1 | PQ345870 | PQ428478 | PQ368661 | PQ341140 | PQ428525 | PQ428572 | PQ428619 | PQ428666 | PQ428713 | PQ367537 | PQ428760 | PQ428807 | PQ428854 | PQ367584 | PQ367631 | |
| H. downesi | P2, pur2 | PQ345884 | PQ428492 | PQ368662 | PQ341154 | PQ428539 | PQ428586 | PQ428633 | PQ428680 | PQ428727 | PQ367551 | PQ428774 | PQ428821 | PQ428868 | PQ367598 | PQ367645 |
| P3, pur3 | PQ345885 | PQ428493 | PQ368663 | PQ341155 | PQ428540 | PQ428587 | PQ428634 | PQ428681 | PQ428728 | PQ367552 | PQ428775 | PQ428822 | PQ428869 | PQ367599 | PQ367646 | |
| H. floridensis | 332 | PQ345854 | PQ428462 | PQ368664 | PQ341124 | PQ428509 | PQ428556 | PQ428603 | PQ428650 | PQ428697 | PQ367521 | PQ428744 | PQ428791 | PQ428838 | PQ367568 | PQ367615 |
| K22 | PQ345873 | PQ428481 | PQ368665 | PQ341143 | PQ428528 | PQ428575 | PQ428622 | PQ428669 | PQ428716 | PQ367540 | PQ428763 | PQ428810 | PQ428857 | PQ367587 | PQ367634 | |
| Hbb | PQ345868 | PQ428476 | PQ368668 | PQ341138 | PQ428523 | PQ428570 | PQ428617 | PQ428664 | PQ428711 | PQ367535 | PQ428758 | PQ428805 | PQ428852 | PQ367582 | PQ367629 | |
| H. georgiana | Kesha | PQ345874 | PQ428482 | PQ368666 | PQ341144 | PQ428529 | PQ428576 | PQ428623 | PQ428670 | PQ428717 | PQ367541 | PQ428764 | PQ428811 | PQ428858 | PQ367588 | PQ367635 |
| Point Reyes | PQ345886 | PQ428494 | PQ368667 | PQ341156 | PQ428541 | PQ428588 | PQ428635 | PQ428682 | PQ428729 | PQ367553 | PQ428776 | PQ428823 | PQ428870 | PQ367600 | PQ367647 | |
| AB, HeM | PQ345855 | PQ428463 | PQ368669 | PQ341125 | PQ428510 | PQ428557 | PQ428604 | PQ428651 | PQ428698 | PQ367522 | PQ428745 | PQ428792 | PQ428839 | PQ367569 | PQ367616 | |
| H. indica | Bartow | PQ345857 | PQ428465 | PQ368670 | PQ341127 | PQ428512 | PQ428559 | PQ428606 | PQ428653 | PQ428700 | PQ367524 | PQ428747 | PQ428794 | PQ428841 | PQ367571 | PQ367618 |
| IARI, IARI-EPN-Hms1 | PQ345871 | PQ428479 | PQ368671 | PQ341141 | PQ428526 | PQ428573 | PQ428620 | PQ428667 | PQ428714 | PQ367538 | PQ428761 | PQ428808 | PQ428855 | PQ367585 | PQ367632 | |
| LN2 | PQ345875 | PQ428483 | PQ368672 | PQ341145 | PQ428530 | PQ428577 | PQ428624 | PQ428671 | PQ428718 | PQ367542 | PQ428765 | PQ428812 | PQ428859 | PQ367589 | PQ367636 | |
| Rebecca | PQ345890 | PQ428498 | PQ368673 | PQ341160 | PQ428545 | PQ428592 | PQ428639 | PQ428686 | PQ428733 | PQ367557 | PQ428780 | PQ428827 | PQ428874 | PQ367604 | PQ367651 | |
| H. megidis | UK211 | PQ345897 | PQ428505 | PQ368674 | PQ341167 | PQ428552 | PQ428599 | PQ428646 | PQ428693 | PQ428740 | PQ367564 | PQ428787 | PQ428834 | PQ428881 | PQ367611 | PQ367658 |
| H. noenieputensis | SF669 | PQ345895 | PQ428503 | PQ368675 | PQ341165 | PQ428550 | PQ428597 | PQ428644 | PQ428691 | PQ428738 | PQ367562 | PQ428785 | PQ428832 | PQ428879 | PQ367609 | PQ367656 |
| H. ruandica | Rw18_M-Hr1a, Ma | PQ345878 | PQ428486 | PQ368676 | PQ341148 | PQ428533 | PQ428580 | PQ428627 | PQ428674 | PQ428721 | PQ367545 | PQ428768 | PQ428815 | PQ428862 | PQ367592 | PQ367639 |
| Rw18_M-Hr1b, Mb | PQ345879 | PQ428487 | PQ368677 | PQ341149 | PQ428534 | PQ428581 | PQ428628 | PQ428675 | PQ428722 | PQ367546 | PQ428769 | PQ428816 | PQ428863 | PQ367593 | PQ367640 | |
| H. safricana | SF281 | PQ345894 | PQ428502 | PQ368678 | PQ341164 | PQ428549 | PQ428596 | PQ428643 | PQ428690 | PQ428737 | PQ367561 | PQ428784 | PQ428831 | PQ428878 | PQ367608 | PQ367655 |
| H. taysearae | Benin | PQ345858 | PQ428466 | PQ368685 | PQ341128 | PQ428513 | PQ428560 | PQ428607 | PQ428654 | PQ428701 | PQ367525 | PQ428748 | PQ428795 | PQ428842 | PQ367572 | PQ367619 |
| H. zacatecana | MEX-39, MEX39 | PQ345880 | PQ428488 | PQ368686 | PQ341150 | PQ428535 | PQ428582 | PQ428629 | PQ428676 | PQ428723 | PQ367547 | PQ428770 | PQ428817 | PQ428864 | PQ367594 | PQ367641 |
| MEX-41, MEX41 | PQ345881 | PQ428489 | PQ368679 | PQ341151 | PQ428536 | PQ428583 | PQ428630 | PQ428677 | PQ428724 | PQ367548 | PQ428771 | PQ428818 | PQ428865 | PQ367595 | PQ367642 | |
| H. zealandica | Blue, SF41 | PQ345859 | PQ428467 | PQ368681 | PQ341129 | PQ428514 | PQ428561 | PQ428608 | PQ428655 | PQ428702 | PQ367526 | PQ428749 | PQ428796 | PQ428843 | PQ367573 | PQ367620 |
| Green, MJ2C | PQ345865 | PQ428473 | PQ368680 | PQ341135 | PQ428520 | PQ428567 | PQ428614 | PQ428661 | PQ428708 | PQ367532 | PQ428755 | PQ428802 | PQ428849 | PQ367579 | PQ367626 | |
| Heterorhabditis sp. | CRI-LC, CRILC | PQ345863 | PQ428471 | PQ368682 | PQ341133 | PQ428518 | PQ428565 | PQ428612 | PQ428659 | PQ428706 | PQ367530 | PQ428753 | PQ428800 | PQ428847 | PQ367577 | PQ367624 |
Features and annotation statistics of the nematode genomes generated and/or used in this study_
| Species | Strain designation(s) | BUSCO Genome assembly | Number of proteins | BUSCO proteins |
|---|---|---|---|---|
| H. amazonensis | APURE | 83 | 11725 | 82 |
| H. americana | S10 | 80 | 20149 | 81 |
| S8 | 80 | 18366 | 80 | |
| H. atacamensis | 31873 | 82 | 13256 | 75 |
| 33031 | 82 | 13239 | 81 | |
| Brecon | 81 | 15525 | 71 | |
| EN01 | 80 | 19242 | 75 | |
| IR2 | 81 | 19233 | 77 | |
| m13e | 80 | 19084 | 77 | |
| H. bacteriophora | MG618b | 80 | 19127 | 81 |
| NL | 80 | 15490 | 81 | |
| S12 | 80 | 19200 | 81 | |
| SGI-170 | 81 | 21150 | 83 | |
| Px-SPH | 81 | 24383 | 76 | |
| Z1 | 81 | 21949 | 75 | |
| H. baujardi | PUC-He-TD1 | 83 | 11561 | 76 |
| PUC-He-TD2 | 83 | 11648 | 74 | |
| Cherry | 82 | 20528 | 80 | |
| H. beicherriana | CN4 | 80 | 13778 | 77 |
| H06 | 82 | 17382 | 81 | |
| M6 | 82 | 25282 | 72 | |
| H. caligo n. sp. | UOH-032 | 82 | 16223 | 80 |
| H. casmirica | H4 | 81 | 18294 | 72 |
| HM | 80 | 18376 | 76 | |
| HP1 | 80 | 15124 | 71 | |
| H. downesi | P2, pur2 | 80 | 12235 | 83 |
| P3, pur3 | 81 | 12257 | 83 | |
| H. floridensis | 332 | 83 | 11541 | 82 |
| K22 | 83 | 11587 | 76 | |
| Hbb | 80 | 19156 | 81 | |
| H. georgiana | Kesha | 80 | 23309 | 76 |
| Point Reyes | 81 | 20357 | 82 | |
| AB, HeM | 82 | 12823 | 82 | |
| Bartow | 82 | 13059 | 85 | |
| H. indica | IARI, IARI-EPN-Hms1 | 84 | 11844 | 81 |
| LN2 | 82 | 13088 | 80 | |
| Rebecca | 83 | 12933 | 81 | |
| H. megidis | UK211 | 82 | 13224 | 80 |
| H. noenieputensis | SF669 | 82 | 13418 | 75 |
| H. ruandica | Rw18_M-Hr1a | 80 | 18441 | 81 |
| Rw18_M-Hr1b | 81 | 18274 | 79 | |
| H. safricana | SF281 | 82 | 12947 | 75 |
| H. taysearae | Benin | 83 | 20647 | 70 |
| H. zacatecana | MEX-39 | 80 | 24958 | 76 |
| MEX-41 | 81 | 24402 | 81 | |
| H. zealandica | Blue, SF41 | 82 | 21057 | 81 |
| Green, MJ2C | 83 | 20417 | 82 | |
| Heterorhabditis sp. | CRI-LC | 81 | 19815 | 81 |
Morphometrics of Heterorhabditis caligo n_ sp_
| Character | Males | Hermaphrodites Paratypes | Females Paratypes | IJs Paratypes | |
|---|---|---|---|---|---|
| Holotype | Paratypes | ||||
| n | - | 20 | 20 | 20 | 20 |
| L | 967 | 1,018 ± 80 (864–1,174) | 3,616 ± 602 (2,855–4,950) | 2,674 ± 302 (2,002–3,103) | 669 ± 43 (568–723) |
| a | 20.1 | 19 ± 1.08 (16.9–20.8) | 14 ± 1.85 (11–18) | 15 ± 0.83 (13–17) | 27 ± 1.3 (23.7–29.1) |
| b | 8.3 | 9 ± 0.53 (7.7–9.5) | 16 ± 1.36 (13.5–19.19) | 16 ± 1.5 (13.1–19.6) | 5 ± 0.3 (4.2–5.2) |
| c | 32.2 | 31 ± 3.45 (24–38.9) | 40 ± 7.3 (27.7–55.2) | 2 ± 1.8 (2.4–0.13) | 6.8 ± 0.5 (5.4–7.7) |
| c′ | 1.3 | 1 ± 0.18 (1.1–1.8) | 1.7 ± 0.33 (1.2–2.3) | 15 ± 2.2 (11.8–19.6) | 6 ± 0.4 (5.6–7.2) |
| V | 46 ± 2.8 (40.3–50) | 52 ± 2.47 (45.6–56.8) | |||
| Max. body diam. | 48 | 54 ± 4.1 (45–59) | 265 ± 39 (187–336) | 183 ± 20.2 (133–210) | 25 ± 1.5 (22–28) |
| Excretory pore | 124 | 131 ± 7.7 (118–146) | 239 ± 37.9 (180–310) | 193 ± 16.5 (169–224) | 119 ± 6.3 (105–128) |
| Nerve ring | 71 | 74 ± 6.4 (63–92) | 156 ± 29 (122–216) | 103 ± 15 (77–141) | 107 ± 4.2 (95–114) |
| Pharynx (ES) | 117 | 118 ± 4.2 (112–126) | 224 ± 36.6 (175–294) | 173 ± 13.7 (148–197) | 141 ± 4 (135–150) |
| Hemizonoid | 113 ± 4.0 (106–117) | ||||
| Testis reflection | 128 | 133 ± 29.1 (85–245) | |||
| Tail length | 30 | 33 ± 4 (25–41) | 92 ± 11.9 (71–110) | 83 ± 7.3 (74–99) | 98 ± 9.7 (84–129) |
| Tail length without sheath | 71 ± 5.1 (60–79) | ||||
| Anal body diam. | 24 | 23 ± 2.1 (21–27) | 55 ± 10.6 (40–75) | 42 ± 2.82 (38–50) | 16 ± 0.8 (15–18) |
| Spicule length | 51 | 50 ± 3 (41–52) | |||
| Gubernaculum length | 21 | 21 ± 1.1 (18–23) | |||
| D% | 106 | 112 ± 6.7 (102–129) | 84 ± 4.3 (75–91) | ||
| E% | 413 | 403 ± 52.3 (367–535) | 121 ± 4 (94–135) | ||
| SW% | 213 | 214 ± 24.4 (152–248) | |||
| GS% | 41 | 42 ± 3 (35–49) | |||
Pairwise comparison of digital DNA–DNA Hybridization (dDDH) scores (%) of P_ tasmaniensis UOH-032 and all the Photorhabdus type strains with validly published names_ Accession numbers of gene sequences used are shown in Table S4_
| Strain | dDDH (%) |
|---|---|
| P. aballayi sp. nov. APURET | 30.7 |
| P. aegyptia BA1T | 31.5 |
| P. africana CRI-LCT | 32.3 |
| P. akhurstii subsp. akhurstii DSM 15138T | 31.2 |
| P. akhurstii subsp. bharatensis H3T | 31.3 |
| P. antumapuensis UCH-936T | 32.7 |
| P. asymbiotica DSM 15149T | 30.7 |
| P. australis subsp. australis DSM 17609T | 30.5 |
| P. australis subsp. thailandensis PB68.1T | 30.8 |
| P. bodei LJ24-63T | 32.6 |
| P. caribbeanensis HG29T | 30.8 |
| P. cinerea DSM 19724T | 31.7 |
| P. hainanensis DSM 22397T | 31.1 |
| P. heterorhabditis subsp. aluminescens Q614T | 32.7 |
| P. heterorhabditis subsp. heterorhabditis SF41T | 31.7 |
| P. hindustanensis H1T | 31.1 |
| P. kayaii DSM 15194T | 32.6 |
| P. khanii subsp. guanajuatensis MEX20-17T | 48.1 |
| P. khanii subsp. khanii DSM 3369T | 47.6 |
| P. kleinii DSM 23513T | 32 |
| P. laumondii subsp. clarkei BOJ-47T | 32.1 |
| P. laumondii subsp. laumondii TT01T | 31.9 |
| P. luminescens subsp. luminescens ATCC 29999T | 30.8 |
| P. luminescens subsp. mexicana MEX47-22T | 30.7 |
| P. luminescens subsp. venezuelensis JART | 30.7 |
| P. namnaonensis PB45.5T | 31.1 |
| P. noenieputensis DSM 25462T | 31.1 |
| P. stackebrandtii DSM 23271T | 47.1 |
| P. tasmaniensis DSM 22387T | 85.3 |
| P. temperata DSM 14550T | 51.1 |
| P. thracensis DSM 15199T | 50.8 |
| P. viridis GreenT | 49 |
National Center for Biotechnology Information (NCBI) accession numbers of the Photorhabdus sequences used in this study_ Sequences generated in this study are shown in bold_
| Strain | Genome |
|---|---|
| P. aballayi APURET | JAPFCD01 |
| P. africana CRI-LCT | JAXBVE01 |
| P. aegyptia BA1T | JFGV01 |
| P. akhurstii subsp. akhurstii DSM 15138T | RCWE01 |
| P. akhurstii subsp. bharatensis H3T | PUWU01 |
| P. antumapuensis UCH-936T | JAHZMK01 |
| P. australis subsp. thailandensis PB68.1T | LOMY01 |
| P. australis subsp. australis DSM 17609T | JONO01 |
| P. asymbiotica ATCC 43949T | RBLJ01 |
| P. bodei LJ24-63T | NSCM01 |
| P. caribbeanensis DSM 22391T | RCWB01 |
| P. cinerea DSM 19724T | PUJW01 |
| P. hainanensis DSM 22397T | RCWD01 |
| P. heterorhabditis subsp. aluminescens Q614T | JABBCS01 |
| P. heterorhabditis subsp. heterorhabditis SF41T | RCWA01 |
| P. hindustanensis H1T | PUWT01 |
| P. kayaii DSM 15194T | JAJAFZ01 |
| P. khanii subsp. khanii DSM 3369T | AYSJ01 |
| P. khanii subsp. guanajuatensis MEX20-17T | PUJY01 |
| P. kleinii DSM 23513T | JAJAFY01 |
| P. laumondii subsp. clarkei BOJ-47T | NSCI01 |
| P. laumondii subsp. laumondii TT01T | WSFH01 |
| P. luminescens subsp. luminescens ATCC 29999T | FMWJ01 |
| P. luminescens subsp. mexicana MEX47-22T | PUJX01 |
| P. luminescens subsp. venezuelensis JART | JAPFFZ01 |
| P. namnaonensis PB45.5T | LOIC01 |
| P. noenieputensis DSM 25462T | RCWC01 |
| P. stackebrandtii DSM 23271T | PUJV01 |
| P. tasmaniensis DSM 22387T | PUJU01 |
| P. tasmaniensis UOH-32 | XXXXX |
| P. temperata DSM 14550T | JAJAFX01 |
| P. thracensis DSM 15199T | CP011104 |
| P. viridis GreenT | JBEJZY01 |