Agriculture, the wellspring of all life, provides the resources needed to sustain humans and other animals. It is essential for producing a wide variety of food, and ensuring the sustainability of this supply is a significant concern for both developed and developing countries. In recent years, continuous advancements in emerging technologies—such as machine learning, data science, Big Data, and artificial intelligence (AI)—have benefited various sectors, including online learning (Hoi et al., 2021), tax payment (Kundabanyanga et al., 2017), banking (Orçun Kaya et al., 2019), and agriculture (Bournaris, 2020).
E-agriculture, smart farming, or digital agriculture maximizes crop yield and quality, minimizes crop and resource waste, lowers costs, and provides farmers with greater control over operations by utilizing technologies such as sensors, autonomous devices, GPS, predictive modeling, and analytics (Moysiadis et al., 2021; Wolfert et al., 2017). Farmers are accessing innovative information on new farming technologies and schemes through various government e-agriculture portals to enhance productivity and profitability (PMFBY, 2024; Farmers’ Portal, 2024; DARE, 2024).
The critical technologies employed in agriculture include biotechnology, satellite imaging, drones, Internet of Things (IoT) sensors, Big Data, AI, and blockchain, all aimed at improving crop yield (Ginige et al., 2020; Mangla et al., 2018). These technologies have significantly aided the agricultural industry in addressing challenges such as climate change, biodiversity loss, resource depletion, and land management. Although most farmers are positively inclined toward adopting technology in agriculture, their reliance on traditional information sources for technological consulting has hindered the rapid adoption of innovative farming practices (Das et al., 2019; Elly & Epafra Silayo, 2013).
There have been several successful implementations of e-agriculture schemes in India in recent years, such as providing crop insurance services to economically weak farmers. One notable initiative launched by the Ministry of Agriculture and Farmers’ Welfare is the Pradhan Mantri Fasal Bima Yojana (PMFBY) (PMFBY, 2024). To create a one-stop shop for meeting all informational needs relating to agriculture, the Government of India (GoI) has launched a portal called the Farmers’ Portal (Farmers’ Portal, 2024). Pradhan Mantri Krishi Sinchai Yojana-Per Drop More Crop aims to improve irrigation investment, reduce water wastage, and adopt precision adoption technology (Pradhan Mantri Krishi Sinchai Yojana, 2024). Pradhan Mantri Kisan Maan Dhan Yojana provides a monthly assured pension of Rs 3,000/- after 60 years of age for farmers, with the spouse receiving 50% of the pension as a family pension if the farmer dies (Pradhan Mantri Kisan Maan Dhan Yojana 2024).
However, the e-agriculture portal has faced many issues in rural areas due to a lack of infrastructure and connectivity, high investment costs, data management and security concerns, privacy issues, and a lack of technical expertise (Gupta et al., 2020). A significant barrier to adoption is the lack of confidence in new technology, which stems from several factors, including ignorance, aversion to change, and social and cultural norms (Gupta et al., 2020).
Monitoring user sentiments about newly introduced technologies in agriculture and the various agricultural schemes launched by the GoI is crucial. Since most farmers live in rural areas, Information and Communication Technology (ICT) can help them build information networks to enhance their farming practices (Rashid et al., 2016). Social media platforms have also been beneficial for farmers to exchange information and share knowledge regarding the adoption of new farming technologies and the agricultural schemes launched by the GoI (Rashid et al., 2016).
Social media encompasses internet-based digital platforms for sharing and discussing information among individuals. It includes user-generated content such as information, opinions, videos, audio, and multimedia, which are exchanged and debated over digital networks (Andres, 2013). Accessing news through social media on mobile devices is also becoming increasingly popular (Iwuchukwu et al., 2019). Social media can be particularly effective during agricultural crises, such as pest or disease outbreaks, by facilitating rapid communication among experts, farmers, and other stakeholders, helping to quickly contain the situation (Jijina, 2016). As the latest form of digital communication, social media provides an excellent platform to start conversations, connect with both younger and older generations, and generate excitement. It has transformed personal communication and revolutionized professional communication (Dwivedi et al., 2021).
Social media has proven valuable for agricultural marketing and lobbying in the past, and it holds even greater promise as a global platform for connection, learning, and information sharing (Kaushik et al., 2018; Tom Phillipsa, 2018). Numerous social media platforms are available, including blogs, Facebook, LinkedIn, Twitter, and YouTube, each serving a unique purpose. This study focuses on Twitter, a platform praised for facilitating collaborative learning and information exchange (Ataharul Chowdhury, 2013). Twitter users identify themselves with a “handle” typically preceded by the “@” sign. They can mention another user directly using their handle or join a broader conversation by using an indexing phrase marked by a hashtag “#” (Naveen Kumar, 2022).
Agriculturists can communicate with global clients and agribusinesses through platforms such as Facebook, Twitter, YouTube, and Instagram (Iwuchukwu et al., 2019). Digital networks enable agriculturists working in the same region or cultivating similar crops in different parts of the country to share their expertise. Younger farmers often use social media for both personal and professional purposes (Klerkx et al., 2019).
Social media can also be a powerful tool for promoting the adoption of new farming technologies and schemes launched by the GoI. Rural farmers should be educated on how to use social media to enhance their agricultural growth. Organizing training programs, awareness campaigns, and workshops will help them understand agricultural apps, innovative tools used in farming, various GoI schemes, and how to use social media effectively (Jijina, 2016).
Twitter is referred to as a “real-time information network” where users can post 140-character messages known as tweets (Twitter, 2011, An information network, para. 1). Tweets are considered a form of micro-blogging (Jansen et al., 2009; Zhao & Rosson, 2009). Users can share creative compositions and links to websites, photos, videos, or audio files through Twitter (Mills et al., 2019). Additionally, Twitter allows users to categorize tweets with hashtags, marked by the “#” symbol, which links tweets on the same topic. Using hashtags makes it easy for users to connect with others who share similar interests (Twitter, 2011).
In recent years, researchers have increasingly utilized social data to analyze people’s sentiments regarding various topics, products, or events. Twitter sentiment analysis, in particular, has become a popular area of research (Agarwal et al., 2011). This type of analysis is valuable because it collects and categorizes public opinion by examining large volumes of social data. A recent study analyzed public opinion using a social media analytics tool powered by machine learning, which was trained to identify and classify posts using lexicons, emoticons, and emojis to capture social media users’ sentiments and labels toward e-agriculture, smart agriculture, or digital agriculture (Ofori & El-Gayar, 2021).
While social media marketing is becoming increasingly popular, not many studies have been done on how social media marketing affects the adoption of e-agriculture efforts by Indian farmers. Our research attempts to close this gap by emphasizing three issues. First, by highlighting the significant benefits of using social media methods, our study expands on earlier research. Indian farmers must assess the worth of these social media techniques to ensure that e-agriculture projects align with their objectives. Second, Twitter can be a helpful communication tool when building and maintaining connections with farmers. This strategy encourages continuous collaborations and regular engagement in e-agriculture projects congruent with relationship marketing ideas. Finally, although social networks have been the focus of a great deal of scholarly research, there are noticeably few empirical studies assessing the relative cost-effectiveness of different approaches to marketing research when using social networking sites (SNS) like Twitter as information sources.
This study assesses the effectiveness of Twitter in helping Indian farmers understand and implement e-agriculture projects. Our research aims to provide valuable insights into the behavior of Indian farmers toward e-agriculture efforts and the role Twitter plays in promoting their adoption by addressing these issues. The overall aim is to examine the attitudes expressed by social media users toward the adoption of new farming technologies and schemes launched by the GoI in agriculture. We focus on the following research questions:
RQ1: What challenges are associated with adopting new farming technologies and schemes among Indian farmers? RQ2: What are the opinions and expectations of users regarding e-agriculture farming tweet postings on Twitter? RQ3: Which hashtag content analysis method has proven to be more successful?
Evidence supporting these theories would allow for an assessment of the utility of the e-agriculture system by using Twitter data to shed light on Indian farmers’ adoption of new farming technologies and schemes. This study highlights how social media can improve communication between agriculturists and other stakeholders. The research aims to predict the content of farmers’ tweets and analyze their behavior toward adopting new farming technologies and schemes introduced by the GoI. It presents initial findings that document feature extraction for tweet content analysis and examine how user behavior in the agricultural sector evolves on digital social platforms—specifically, Twitter. The findings also indicate both positive and negative relationships between social presence and the adoption of innovations in agriculture. Additionally, this study explores the key challenges agriculturists face when adopting new farming technologies and schemes.
The remaining sections of the paper are organized as follows: Section II provides a literature review concerning the domain. Section III outlines the materials and methods and introduces the proposed model. Section IV elaborates on the algorithm evaluation adopted for the study, and the results and data analysis have been presented in Section V. Section VI describes the discussion of the study. Section VII provides theoretical and practical implications. Section VIII presents the limitations and future work of this research. Finally, Section IX provides concluding remarks.
Farmers face numerous challenges in adopting new technology in agriculture, including risks, privacy concerns, technical knowledge, self-efficacy, infrastructure, initial cost, cultural factors, social media awareness, and personal innovativeness (Kizgin et al., 2020). Agriculturists place significant importance on avoiding risk and conducting thorough cost-benefit analyses (Binswanger, 1980; Chavas & Nauges, 2020).
E-agriculture, through the adoption of new technologies and various schemes related to agriculture launched by the GoI, enhances economic efficiency, improves food safety, reduces risk and uncertainty, and supports sustainable development in agriculture (Lin et al., 2017).
Agricultural production and marketing methods must be adapted to address the demands of sustainability and global markets. Agriculture is increasingly becoming an information-driven sector (Ginige et al., 2020; Miller et al., 2019). The emergence of e-marketplaces for agricultural products, driven by advancements in ICT, has created new opportunities and challenges for the agricultural sector in promoting and marketing its products (Ngowi, 2015).
Agricultural technology offers potential benefits such as increased production, income, poverty reduction, improved nutrition, lower food costs, and job creation, with the adoption of these technologies being influenced by the level of farmer education. Adopting e-agriculture portals is a technological solution that tackles various challenges in the agricultural sector (Mwangi & Kariuki, 2015).
The successful agricultural transformation of the Asian Tigers, fueled by the integration of advanced technologies, highlights the crucial importance of embracing e-agriculture platforms (Eweoya et al., 2021). Applications of automated agriculture technology include drones for crop monitoring, autonomous tractors, robotic harvesters, and robots for seeding and weeding. These technologies, which integrate sensors, data analytics, and robotics, are becoming increasingly advanced and efficient (Javaid et al., 2023).
Climate-smart agriculture (SA) involves managing crops and environmental factors through advanced technologies like Global Positioning System (GPS), sensors, satellites, and Geographic Information System (GIS). These tools capture data to predict climate events, using analytics and blockchain to enhance forecasting accuracy, thereby improving crop yield and quality (Toledo et al., 2022). Increased adoption of these technologies in agriculture allows data-driven decisions that anticipate and mitigate climate-related issues, such as frost in the Cundiboyacense region, optimizing productivity and quality (Toledo et al., 2022). The authors developed an IoT-based smart watering system that efficiently monitors soil moisture and helps maintain it at the required level, even in high temperatures (Thongkhao et al., 2024). The authors aid farmers in monitoring soil nutrients, focusing on phosphorus. Using the Naïve Bayes method, they classified lowland soil phosphorus status, achieving a 0.34 probability for moderate and 0.66 for high phosphorus levels (Yudhana et al., 2023). The authors highlight the development of a temperature and soil moisture sensor that can be strategically placed in fields to monitor these two critical parameters, to which crops are highly sensitive (Tyagi et al., 2011). The authors outline a harvesting and power management system designed to be integrated with a wireless sensor network (WSN) node, enabling it to capture environmental energy to power the sensor node (Visconti et al., 2016).
The e-agriculture portal leverages advanced ICT infrastructure to enhance the exchange of agricultural information among farmers, with a focus on rural electronics usage, digital farmers, and agricultural technologies (Zhang Chunhua & Zhang Bo, 2010). An e-agriculture portal is designed to provide farmers with vital information on farm activities, including the best crop choices for their land, along with accurate timelines for sowing, transplanting, cultivating, harvesting, and watering (Ganesh Kumar et al., 2017). Therefore, farmers adopting new technology and e-agriculture portals can increase production levels and profits (Anderson, 2004; Evenson, 2001).
Organizations can develop effective social media pages to share information, such as stories of success and failure in agricultural practices, help people learn from others’ experiences, and develop better personal connections (Jijina, 2016). Social media empowers farmers by providing them a voice and a direct link to their customers. This connection aids in direct marketing, boosting profits, and enabling mass-personal communication (Sarah Cornelisse, 2011).
Sentiment analysis (SAn) is a technique that categorizes opinions into positive, negative, and neutral sentiments by extracting, converting, and interpreting opinions from texts using natural language processing (NLP) (Drus & Khalid, 2019). SA is classified into three primary levels: aspect level, sentence level, and document level (Medhat et al., 2014).
The authors conducted sentiment analysis on a dataset using a variety of parametric and non-parametric machine learning models. Three statistical feature vectors were examined: term frequency-inverse document frequency (TF-IDF), count vectorizer, and Term Frequency Vectorizer. The best results for the two datasets were 74.01% and 75.37%, achieved using the Term Frequency Vectorizer and Logistic Regression (LR) model (Kaur et al., 2019).
There are two primary approaches to sentiment analysis: the lexicon-based approach and the machine learning approach (Drus & Khalid, 2019). The lexicon-based approach, including dictionary-based and corpus-based methods, identifies sentiment by counting positive and negative words associated with the data. In contrast, the machine learning approach utilizes algorithms such as Logistic Regression (LR), Random Forest Classifier (RFC), Support Vector Classifier (SVC), Multinomial Naïve Bayes, Extra Trees Classifier, and Decision Tree Classifier to extract and analyze sentiment from the dataset (Drus & Khalid, 2019).
In this study, we examine Twitter, a social media platform praised for its value in collaborative learning and information sharing (Ataharul Chowdhury, 2013). Twitter users identify with a “handle,” typically preceded by the “@” sign. They can directly mention another user using their handle or join a broader conversation using the hashtag “#” (Kumar et al., 2022). Twitter hosts numerous accounts related to agriculture, including those run by global organizations, agriculture ministries of various countries, development organizations (both profit and non-profit), agribusinesses, and farmers. A recent study revealed that 84.16% of farmers used mobile phones and social media platforms to obtain agriculture-related information (Jijina, 2016).
We gathered data for the study using two distinct methods: first, by manually collecting data from farmers to identify the obstacles they face in adopting new farming technologies and schemes; and second, by sourcing data from Twitter to analyze farmers’ sentiments toward these technologies and schemes.
Manual questionnaires were created to gather information on the adoption of new farming technologies and schemes from people living in rural areas, as shown in Appendices 1 and 2, respectively. The data collected from rural residents highlight the various challenges they face during the adoption of new farming technologies and schemes, along with their feedback on these specific challenges. These manual questionnaires were distributed to village leaders (mukhiyas), Panchayat Samiti (block council) members, ward members, and residents of multiple villages to collect data from rural areas. Through this process, we identified eight major challenges related to technology adoption and 10 significant challenges in adopting various schemes. A total of 534 questionnaires were collected. After verification and screening, 43 questionnaires were found to be incomplete due to missing information and were excluded from data analysis. As a result, 491 questionnaires were considered suitable and valid for analysis.
We gathered agriculture-related data from Twitter using a variety of hashtags, including #Agriculture, #Farming, #Market, #Farmers, #Farm, #Agro, #Agtech, #Agri, #Khetibari, #SmartFarming, #e-agriculture, among others. The collected data includes information on the adoption of new farming technologies and schemes, as well as farmers exchanging insights and knowledge related to agriculture and farming. A total of 4,936 tweets were gathered from Twitter between June 2024 and July 2024. To refine the original data retrieved from the Twitter Application Programming Interface (API), we applied additional filtering. After removing retweets, the final analysis focused on 1,390 unique tweets shared by governments, organizations, and users interested in agricultural technologies and schemes.
In our study, we used two methods for data labeling. First, a team of annotators manually reviewed and categorized tweets into five distinct groups: opinion, query, praise, hybrid, and undefined. This structured approach allowed us to organize and analyze various types of data or user input, with the “Opinion” category containing the highest number of tweets and “Hybrid” the lowest. Table 1 shows the distribution of these five categories in the final dataset. Second, we employed a lexicon-based analysis to determine the polarity of tweets, classifying them as positive, negative, or neutral, as presented in Table 2.
Data label category, count, and interpretation
| Data label category | Count | Interpretation |
|---|---|---|
| Opinion | 461 | Positive, negative, or neutral |
| Praising | 293 | Positive sentiments |
| Queries | 246 | Questions and doubts |
| Undefined | 205 | Unable to determine or irrelevant |
| Hybrid | 185 | Multiple categories |
| Total | 1390 |
Polarity score for some tweets
| Clean text | Polarity_score | Replaced value | ||
|---|---|---|---|---|
| Negative | Neutral | Positive | ||
| Educate heavy machinery operator farm constrc… | 0.044 | 0.393 | 0.962 | 1 |
| Dream best initiative innovative | 0.000 | 0.099 | 0.901 | 1 |
| Want house build house make happen | 0.000 | 0.794 | 0.206 | 0 |
| Research publish recently also show cool effect… | 0.000 | 0.840 | 0.160 | 0 |
| Say nutrition comparison ground grow food conc… | 0.000 | 0.805 | 0.195 | 0 |
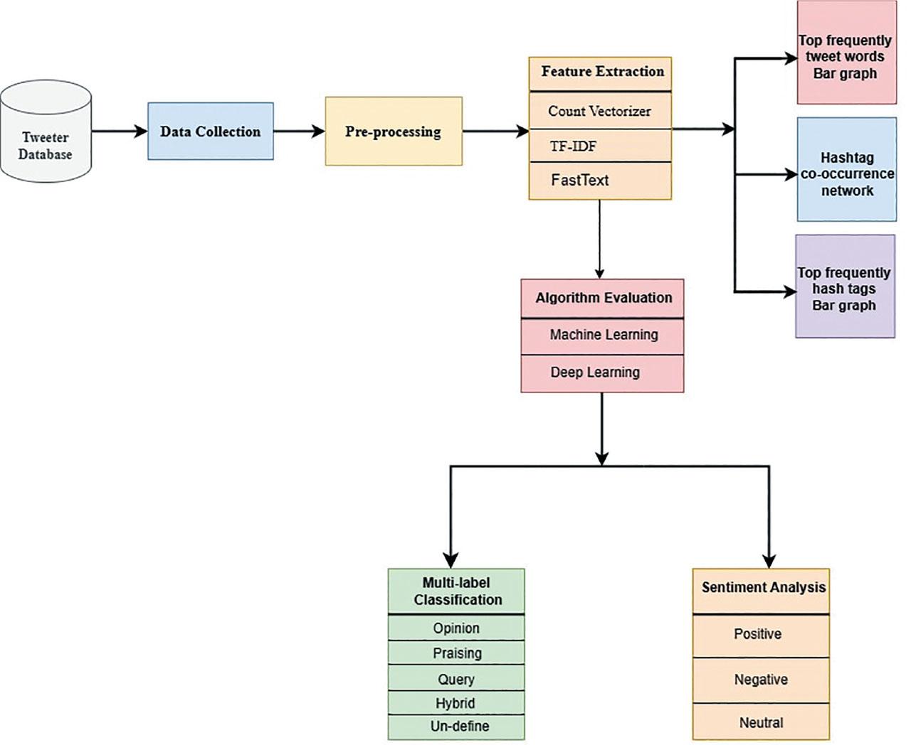
In the study, we conducted data pre-processing and cleaning procedures on the data collected from Twitter, as illustrated in Figure 1. Data pre-processing is essential and involves a technique known as data cleaning, which transforms raw data into a format that machines can understand (Vijayarani, 2014). The basic pre-processing steps include removing duplicate data, converting uppercase letters to lowercase, eliminating stop words, discarding irrelevant words, removing hyperlinks, and eliminating non-alphabetical characters or symbols (Vijayarani, 2014). After completing the basic pre-processing, advanced cleaning processes were implemented in the study, such as tokenization, stemming, lemmatization, and POS tagging (Neogi et al., 2021).

The proposed model.
Tokenization is the process of dividing text into smaller units known as tokens and converting them into a list of these tokens. A token is a meaningful unit of text, such as a word, that we are interested in using for analysis (Silge, 2017). For example, in the sentence “he is going,” the individual tokens are “he,” “is,” and “going.”
Stemming and lemmatization are processes that replace words with their base forms. Stemming relies on algorithms, such as the Porter Stemmer, which use rule-based techniques to remove prefixes or suffixes (like “-ing,” “-ed,” “-ly,” etc.) to reduce words to their root forms. For example, the words “playing” and “played” can be mapped to their base form “play” using stemming. However, in another example, “removing” may be shortened to “remov” by stripping off the “-ing,” even though this result is not the actual base word “remove.” Lemmatization uses linguistic knowledge to derive a base form of a word. For instance, the word “ate” can be mapped to its base form “eat,” and “removing” can also be mapped to its base form “remove” using lemmatization (Gongane et al., 2022). Hence, stemming is fast but may yield incomplete or incorrect root forms, whereas lemmatization is more accurate but slower, returning the proper base forms of words.
POS tagging can automatically identify and label the parts of speech in text, such as nouns, verbs, adjectives, and more, which is beneficial for feature selection and extraction (Usop et al., 2017). For example, in the sentence “He is a good boy,” after POS tagging, the words are labeled as follows: “he” (pronoun), “is” (verb), “a” (determiner), “good” (adjective), and “boy” (noun).
In this study, we used three feature extraction techniques: count vectorizer, TF-IDF, and FastText, for converting text data into numerical formats suitable for machine learning and deep learning models. These steps are illustrated in Figure 1.
The count vectorizer assumes a “bag-of-words” model, which means that the order of words is disregarded. It only considers the frequency of words, not their position or sequence in the text. Since count vectorization ignores the order and context of words, it cannot capture semantic meaning or dependencies between words (Goyal, 2021).
TF-IDF helps in understanding the importance of words in a document relative to a corpus and provides insights into the structure and relevance of terms across the dataset (Bijoyan Das and Sarit Chakraborty, 2018).
By applying TF-IDF, one can gain a deeper understanding of the relevance and importance of terms in text data. It helps to focus on meaningful words while reducing the impact of common, non-informative words (Qaiser & Ali, 2018).
TF-IDF is a numerical measure that indicates the relevance of keywords to specific documents. In other words, it highlights the keywords that can help identify or categorize particular documents. Research on agricultural related Twitter data has largely focused on TF-IDF (Qaiser & Ali, 2018).TF-IDF is a critical tool in text data understanding, allowing better interpretation and preparation for machine learning models (Zhou et al., 2024). TF-IDF Weighs word frequencies by their importance in the entire corpus and produces a more sparse and meaningful feature space (Robertson, 2004).
FastText is more suited for applications where understanding semantic relationships is important. It is commonly used for text classification tasks, such as sentiment analysis, where understanding word meanings is essential. FastText is more advanced, capturing subtle relationships and sub word information (Yao et al., 2020).
The proposed model is shown in Figure 1.
Initially, three feature extraction techniques were used: count vectorizer, TF-IDF, and FastText. After this process, various machine learning and deep learning algorithms were applied to identify the labels of tweets: opinion, praise, query, hybrid, or undefined. Additionally, the emotion polarity scores of the tweets were assessed, indicating their sentiment as positive, negative, or neutral. In this research, machine learning and deep learning algorithms evaluated the sentiment of each word included in users’ tweets on Twitter.
The machine learning models—LR, RFC, SVC, multinomial Naive Bayes, Extra Trees Classifier, and Decision Tree Classifier—were applied to the features to evaluate their performance in terms of accuracy, precision, recall, and F1-score, as shown in Tables 3–5.
Model results using TF-IDF
| Model | Accuracy | Precision | Recall | F1-score |
|---|---|---|---|---|
| LR | 0.91 | 0.91 | 0.91 | 0.90 |
| RFC | 0.86 | 0.86 | 0.86 | 0.85 |
| SVC | 0.83 | 0.81 | 0.83 | 0.78 |
| Multinomial NB | 0.81 | 0.78 | 0.81 | 0.76 |
| Extra Trees Classifier | 0.86 | 0.86 | 0.86 | 0.86 |
| Decision Tree Classifier | 0.84 | 0.79 | 0.82 | 0.84 |
LR, logistic regression; NB, Naïve Bayes; RFC, random forest classifier; SVC, support vector classifier; TF-IDF, term frequency-inverse document frequency.
These results reflect that the model is effective for understanding sentiments in tweets, with TF-IDF + LR showing the best performance.
The model’s performance is measured using the following metrics:
Accuracy (91%) → 91% of all predictions (both positive and negative sentiments) were correct.
Precision (91%) → When the model predicted a sentiment (e.g., positive), it was correct 91% of the time.
Recall (91%) → The model correctly identified 91% of actual positive sentiment cases.
F1-score (90%) → A balance between precision and recall, indicating strong overall performance.
The TF-IDF + LR combination is highly effective in analysing user sentiment (e.g., Farmers feedbacks on adopting technologies and schemes, customer reviews, or discussions on agricultural topics).
This approach can help in understanding user opinions, improving services, and addressing concerns in the e-agriculture domain.
Model results using count vectorizer
| Model | Accuracy | Precision | Recall | F1-score |
|---|---|---|---|---|
| LR | 0.87 | 0.88 | 0.87 | 0.85 |
| RFC | 0.84 | 0.84 | 0.84 | 0.81 |
| SVC | 0.82 | 0.85 | 0.82 | 0.77 |
| Multinomial NB | 0.79 | 0.78 | 0.79 | 0.70 |
| Extra Trees Classifier | 0.87 | 0.88 | 0.87 | 0.86 |
| Decision Tree Classifier | 0.82 | 0.81 | 0.82 | 0.82 |
LR, logistic regression; NB, Naïve Bayes; RFC, random forest classifier; SVC, support vector classifier.
Model results using FastText
| Model | Accuracy | Precision | Recall | F1-score |
|---|---|---|---|---|
| LR | 0.85 | 0.85 | 0.85 | 0.83 |
| RFC | 0.81 | 0.82 | 0.81 | 0.77 |
| SVC | 0.82 | 0.82 | 0.82 | 0.79 |
| Multinomial NB | 0.81 | 0.80 | 0.81 | 0.78 |
| Extra Trees Classifier | 0.82 | 0.83 | 0.82 | 0.77 |
| Decision Tree Classifier | 0.74 | 0.75 | 0.74 | 0.75 |
LR, logistic regression; NB, Naïve Bayes; RFC, random forest classifier; SVC, support vector classifier.
The study also utilizes deep learning algorithms, specifically long short-term memory (LSTM) networks (Srinivas et al., 2021) and gated recurrent unit (GRU) networks (Santur, 2019), both of which are types of recurrent neural networks (RNNs) designed for processing sequential data. LSTMs are more powerful but come with higher computational costs, whereas GRUs are simpler and more efficient (Ni & Cao, 2020). The results are shown in Table 6.
Deep learning model results using FastText
| Model | Accuracy | Precision | Recall | F1-score |
|---|---|---|---|---|
| LSTM FastText | 0.76 | 0.74 | 0.76 | 0.74 |
| GRU FastText | 0.77 | 0.73 | 0.77 | 0.74 |
GRU, gated recurrent unit; LSTM, long short-term memory.
Using machine learning and deep learning algorithms, we identified the most frequent words related to farming in tweets. These words suggest that the tweets primarily discuss various new farming technologies and agricultural schemes. A bar graph, as shown in Figure 3, represents the top frequent words and their corresponding frequencies.

Frequency bar graph of top words.

Frequency bar graph of top hashtag.
Similarly, with the help of these algorithms, we also identified the most common agriculture-related hashtags associated with the tweets. These hashtags highlight topics related to agriculture, and their frequencies are depicted in another bar graph, as illustrated in Figure 4.

Frequency bar graph of top hashtag.
Twitter data have been scraped for the keywords “Agriculture AND Scheme” and “Agriculture AND Technology” to analyze the conversations occurring among farmers. The frequently used terms in the communications have been shown as word cloud in Figure 2.
The word cloud clearly shows that agriculturists are tweeting more about terms such as “agriculture,” “farming,” “farmer,” “technology,” “market,” “scheme,” and “innovation,” indicating the probable areas influenced by agritech and agricultural schemes. After preprocessing, cleaning, and labeling the data, sentiment analysis was performed using a lexicon-based sentiment intensity analyzer to determine the score of each tweet. Once the sentiment score for each tweet was calculated, the negative, neutral, and positive polarity scores were computed. These scores were compared to identify the highest polarity (negative, neutral, or positive), and −1 was assigned for negative, 0 for neutral, and 1 for positive. The results are presented in Table 2.
Figure 3 presents the most frequently used terms in conversations among agriculturalists and provides a summary plot of the top 25 words based on their frequency. The x-axis shows the TF-IDF score, while the y-axis lists the words ranked by their TF-IDF values. Figure 3 also indicates that “farm” has the highest TF-IDF frequency, followed by “farmer,” “farming,” “agriculture,” “land,” and others. This suggests that the collected tweets from Twitter predominantly focus on topics related to agriculture.
Table 2 shows that the polarity scores of the majority of tweets are neutral or positive, with only a small number conveying negative emotions. We applied both machine learning and deep learning algorithms, as described in Section IV. The results and accuracy of the machine learning models using count vectorizer, TF-IDF, and FastText are displayed in Tables 3–5, respectively. Table 6 summarizes the results and accuracy of the deep learning algorithms that used FastText, as discussed in Section IV.
Among the three text representation techniques, TF-IDF yields the best results, achieving an accuracy of 91%, a precision of 91%, a recall of 91%, and an F1-score of 90% when using the LR model. When employing the count vectorizer, the highest results achieved include an accuracy of 87%, a precision of 88%, and a recall of 87%, with both the LR and Extra Trees Classifiers. The best F1-score, 86%, was obtained using the Extra Trees Classifier. FastText yields the lowest scores among all representation techniques, with a maximum accuracy of 85%, precision of 85%, recall of 85%, and an F1-score of 83% when using the LR model. When using deep learning algorithms like LSTM and GRU, GRU achieved the best accuracy of 77% with FastText. These results reflect that the model is effective for understanding sentiments in tweets, with TF-IDF showing the best performance.
Therefore, we can conclude that the simpler statistical word representation method, TF-IDF, outperforms the sub-word level approach of FastText, achieving 91% accuracy. This indicates that the model, using TF-IDF vectors for feature extraction, correctly classified the sentiment of 91% of the text samples in the evaluation dataset. Such strong performance suggests that the model effectively understands sentiment based on the words used in the texts.
Figure 4 displays a summary plot of the frequency graph for the top 25 hashtags. The x-axis represents the hashtag frequency, while the y-axis lists the hashtags. In this study, the LR model produced the best results for identifying hashtags in tweets. Figure 4 also shows that “#agriculture” has the highest frequency, followed by “#farming.” This suggests that the predominant focus of the hashtags in the dataset is on topics related to agriculture and farming.
The research uncovered two key findings. First, various challenges emerge during the adoption of new farming technologies and schemes. Second, it highlights farmers’ sentiments regarding the adoption of these new technologies and schemes.
Figure 5 presents a pie chart illustrating the primary challenges in the adoption of new farming technologies. These challenges include high initial costs (13%), lack of technical knowledge (14%), limited access to training (12%), poor internet access or GPS access (11%), concern about data privacy (10%), cultural resistance or tradition (9%), uncertain return on investment (15%), and the need for skilled labor (16%). These data highlight that the need for skilled labor is the most significant challenge, followed by uncertain return on investment, lack of technical knowledge, high initial costs, limited access to training, poor internet access or GPS access, concern about data privacy, and cultural resistance or tradition.

Primary challenges in the adoption of new farming technologies.
Figure 6 illustrates a pie chart of key challenges in the adoption of farming schemes. These challenges include the lack of information about schemes (9%), complex application processes (12%), high costs involved (2%), delayed payments or subsidy disbursements (14%), limited access to financial institutions (12%), difficulty in meeting eligibility criteria (3%), language barriers in documentation (15%), lack of trust in government programs (4%), inadequate support or training (16%), and poor infrastructure (e.g., transportation, power supply) (13%). The data reveal that the most significant challenge is inadequate support or training, followed by language barriers in documentation, delayed payments or subsidy disbursements, poor infrastructure (e.g., transportation, power supply), complex application processes, limited access to financial institutions, lack of information about schemes, lack of trust in government programs, and high costs involved.

Primary challenges in the adoption of farming schemes.
Based on the analysis, the research provides recommendations for government organizations to enhance training programs aimed at upskilling the labor, promoting innovations in farming, and increasing the adoption of new agricultural technologies. It suggests raising awareness about available training facilities, addressing language barriers by offering schemes in local languages, reducing delays in subsidy disbursement, and improving inadequate infrastructure. These steps are aimed at boosting the uptake of farming schemes and supporting the adoption of modern agricultural practices.
This paper examines farmers’ perspectives on some key challenges related to adopting new farming technologies and schemes, as depicted in Figures 7 and 8, respectively. Farmers rated these challenges on a scale of 1–5 (1 = Not a Challenge, 5 = Major Challenge). Figure 7 highlights farmers’ rating in adopting new farming technologies, with the need for skilled labor being the most significant, followed by limited technical knowledge, inadequate internet or GPS access, and high initial costs. In Figure 8, the ratings of farmers in adopting farming schemes are shown to include language barriers as the most pressing issue, followed by delayed payments or subsidy disbursements, poor infrastructure, lack of trust in government programs, high costs, and limited information about available schemes.

Farmers’ rating in the adoption of new farming technology.

Farmers’ rating in the adoption of farming schemes.
On the other hand, our findings indicate that Twitter plays a significant role in helping farmers adopt new farming technologies and schemes launched by the GoI in the agricultural sector. Twitter serves as an ideal platform for farmers to learn and share knowledge. This study contributes to the existing literature on the adoption of new farming technologies and schemes by analyzing the emotional and psychological effects of social media communication on adoption within the agricultural industry.
Previous studies have demonstrated that the technology acceptance model (TAM) is a widely used framework for examining technology adoption. It primarily formulates hypotheses related to the key constructs of “perceived usefulness” and “perceived ease of use,” which are recognized as major predictors of a user’s intention to adopt new technology (Davis, 1989).
This study allows us to explore agriculturists’ inherent semantic inclinations toward adopting new technologies and schemes, as well as how social media communications can help reshape existing attitudes. We use machine learning and deep learning algorithms for different text analysis methods, such as TF-IDF, Count Vector, and FastText, for sentiment analysis on a digital farming corpus.
The best performance was achieved by using the TF-IDF vectorizer in combination with the LR model. Among the three text representation techniques, LR showed the highest performance with TF-IDF. For the count vectorizer, both LR and the Decision Tree classifier delivered the best results. With FastText, LR also performed the best, while the deep learning GRU model achieved its highest performance with FastText as well. Our sentiment analysis of unique tweets revealed a positive attitude toward the adoption of technology in agriculture.
As discussed in Section III.b, the maximum label for the tweets is “opinion.” Machine learning and deep learning techniques are utilized to first train and test the models for identifying the labels of the tweets. Further, the models are trained and tested separately on the same dataset to identify the polarity of the tweets. The LR model with TF-IDF identifies that the majority of the tweets are opinions and positively polarized. Therefore, the maximum tweets in the dataset have a positive polarity. This is illustrated in Table 7, where serial numbers 1, 2, 5, and 6 are categorized as opinions and positively polarized.
Label of tweets and their polarity
| S. no. | Tweets | Label | Polarity |
|---|---|---|---|
| 1. | PMKISAN scheme aimed at providing direct income support to farmers has ensured support for their sustenance. | Opinion | Positive |
| 2. | Farmers highlighting the importance of organic farming, soil health, and reducing chemical inputs. | Opinion | Positive |
| 3. | Irrigation & insurance have both seen huge improvement through agriculture schemes. | Praising | Positive |
| 4. | The PMFBY has provided farmers with financial security, mitigating risks associated with crop loss. | Praising | Positive |
| 5. | Farmers are committing suicide due to water scarcity, and individuals like you are directly responsible for the deaths of farmers in Maharashtra. | Opinion | Negative |
| 6. | Not all farmers in India know about the agricultural schemes launched by the GoI. As a result, most farmers do not avail themselves of the benefits of these schemes. | Opinion | Negative |
| 7. | What is crop insurance? | Query | Neutral |
| 8. | What is Pradhan Mantri Kisan Samman Nidhi? | Query | Neutral |
| 9. | Organic farming combines with precision agriculture, using drone monitoring to enhance yields while maintaining eco-friendly practices. | Hybrid | Positive |
| 10. | Sustainable agriculture is not only about safeguarding the planet—it’s also about increasing farmers’ profitability by using fewer resources. | Hybrid | Positive |
| 11. | Agriculture is changing, and we must prepare for it. | Undefine | Neutral |
| 12. | Greater innovation in farming is essential to address major challenges. | Undefine | Neutral |
GoI, Government of India; PMFBY, Pradhan Mantri Fasal Bima Yojana.
A hashtag co-occurrence network is a visualization method that illustrates how often hashtags appear together in social media posts (Twitter in this case). In this network, each node represents a specific hashtag, while the edges (connections) indicate that the hashtags have been used together in the same post. Nodes with the highest number of outgoing and incoming edges signify a strong relationship between hashtags, particularly those that are popular among agriculturists. Analyzing this network can uncover patterns in user behavior, highlight trends in discussions, and reveal the relationships between various topics within a specific context, such as agriculture and technology, farming and scheme, agriculture and insurance, farming and market, and more. The hashtag co-occurrence network is shown in Figure 9.

Co-occurrence network.
In word cloud, shown in Figure 2, the terms such as “farmer,” “agriculture,” “farming,” “technology,” “market,” “scheme,” “innovation,” and more have been frequently used among agriculturists during conversation. Figure 9 shows the co-occurrence network that reveals the connections and associations between the most frequently used terms in the wordcloud, such as “agriculture and farmer,” “agriculture and soil,” “agriculture and smart,” “agriculture and tractor,” “agriculture and crop,” “crop and health,” “farming and scheme,” “farming and marketing,” “Krishi Science Centre and technology,” “technology and production,” “farming and technology,” and more, offering deeper insights into thematic relationships. Therefore, both the word cloud and co-occurrence network conclude that the patterns used in communication are related to agriculture, technology, and scheme.
The theoretical implications of the study are twofold. Firstly, new farming technologies and schemes in agriculture provide significant support to farmers throughout the cultivation process. They also highlight the challenges, as shown in Figures 5 and 6, that farmers face when adopting these innovations. The challenges associated with reshaping government-farmer relationships have been largely addressed, particularly in areas like skilled labor shortages when adopting new farming technologies and language barriers during the implementation of schemes.
Secondly, recently, numerous studies have explored different aspects of agriculture (Borrero & Zabalo, 2021; Rai et al., 2024). Unlike earlier studies, only a few researchers have investigated the potential use of social media as a platform for disseminating agricultural information. This study provides insights into the perceptions of social presence during Twitter discussions on agriculture-related topics while also expanding knowledge of new agricultural technologies and recently implemented farming schemes.
Social media (Twitter in this case) is a widely used open-source platform for sharing information (agriculture information in this case). There has been no previous research analyzing textual data in agriculture to demonstrate a connection between social media activity and the attitude of tweet postings. These findings highlight the significance of Twitter as a valuable tool for sharing information about new farming technologies and schemes. The results of this research provided sentiment analysis on the adoption of new farming technologies and schemes in agriculture.
To encourage the adoption of new farming technologies and schemes in agriculture, this research highlights the importance of social media platforms, particularly Twitter, as a means of disseminating information among farmers globally.
Our findings provide support to agriculturists facing challenges during the adoption of new farming technologies and schemes introduced by the GoI, helping them to gain a better understanding of these innovations.
The study highlights the significance of social media in encouraging the adoption of innovations in agriculture. It recommends that government organizations engage with early adopters through social media to generate positive word-of-mouth and ensure user retention.
Additionally, the use of new technologies and schemes highlights the need for public agencies to continuously improve their organizational and technological capacities. This improvement is essential to ensure that citizens can effortlessly access and utilize these services.
The government must play a crucial role in educating farmers about new innovations in agriculture. Government systems should also consider user opinions and recommendations to improve efficiency. Strategies such as seminars, training sessions, and advertising campaigns can promote the adoption of innovations and help meet evolving needs. The research recommends that government organizations should prioritize the development of user-friendly technology applications for agriculture portals to minimize the effort for delivery teams. This can be accomplished through online training, improved search functions, and usability enhancements based on user feedback.
Several insights have been derived from recent studies, though only a few are immediately apparent. This study has certain limitations. First, regarding the social media platform, the data were sourced exclusively from Twitter. Future research should collect data from multiple social media platforms to replicate this study and compare the findings. Second, in terms of sample size and algorithms, future researchers should use a larger dataset and assess the performance of various machine learning algorithms for comparison. Third, for advanced deep learning models, researchers should implement sophisticated deep learning algorithms to conduct a more comprehensive analysis of farmers’ sentiments toward adopting new farming technologies and schemes.
Digital farming has offered several advantages during farming operations, particularly for smaller farms in terms of land area, production output, or workforce. These farms often have limited resources and may depend on traditional farming methods. However, they can still benefit from digital farming technologies to enhance efficiency and productivity.
Social media platforms play a crucial role in facilitating the exchange of information and sharing knowledge among farmers about various techniques used in the cultivation of different crops. They are also valuable for promoting the adoption of new farming technologies and schemes in agriculture.
The study highlighted several challenges encountered during the adoption of new technologies and schemes, as discussed in Section VI. The most significant challenge in adopting new farming technologies is the shortage of skilled labor, while the greatest obstacle in adopting farming schemes is the lack of adequate support or training.
This paper examines farmers’ perspectives on key challenges related to adopting new farming technologies and schemes. The need for skilled labor is identified as the most significant challenge in adopting new technologies, while language barriers emerge as the most pressing issue in the adoption of farming schemes.
This research focused on conducting sentiment analysis on a collection of comments posted in response to videos discussing various new farming technologies and schemes in agriculture. Various machine learning algorithms were applied to perform sentiment analysis on agricultural data. Among the three feature extraction techniques, TF-IDF yielded the best performance. Of the models tested with TF-IDF, count vectorizer, and FastText, TF-IDF combined with LR delivered the best results across all metrics.
This research also identified the top 25 most frequent words and hashtags related to agriculture, indicating that the tweets primarily focus on discussions around agriculture-related activities and operations.
