Virtual flow meter (VFM) is a computational model which utilises the available distributed physical measurements (i.e. gauges and transmitters) in oil well installation, as shown in Figure 1 to provide real-time estimates of phase flow rates (Mokhtari Jadid, 2017). This is in contrast to a physical flow meter, known as multiphase flow meter (MPFM), which is shown in Figure 2 which has its own set of internal instruments and its own metrology principle that is well understood and governed by various industry standards (I. O. for S. ISO, 2003; American Petroleum Institute API, 2013; PETRONAS, 2013; Process Industry Practices PIP, 2015). Meanwhile, VFMs can be considered as a ‘soft’ sensor or inferential sensor. VFMs and similar soft sensor applications are useful to provide estimated real-time measurements in cases where a physical sensor or meter is not available or is faulty.

Typical real-time measurement devices installed in upstream production well.

MPM (now TechnipFMC™) Multiphase Flow Meter.
Both MPFMs and VFMs can be used for well-surveillance, performance tracking of individual well productivity, flow assurance, reservoir management, operational control and process optimization such as artificial lift optimization (American Petroleum Institute API, 2013). VFM also could be used alongside physical MPFM to provide backup (Mokhtari Jadid, 2017).
There are two types of VFM, namely, (i) physics-driven and (ii) data-driven. Physics-driven VFMs use first-principles modelling, based on the laws of physics and chemistry, to estimate multiphase flow rates. These models can be further classified into steady-state models and transient models (Ishak et al., 2020; Kim et al., 2020). The Physics-driven VFM was initially developed as an add-on to a transient multiphase flow simulator (i.e. OLGA, previously developed by SPT Group, later acquired by Schlumberger) developed as a tool to assist in the design of deepwater subsea development and later on as tool for flow assurance monitoring in deepwater oil & gas applications (Canon et al., 2015). Another common physics-driven VFM has been developed by Kongsberg Ledaflow. The performance evaluation for the type of VFM was conducted (Belt et al., 2011). The most recent transient multiphase flow simulator to be introduced to oil and gas industry is Flux Simulator by Turbulent Flux (Turbulent Flux, https://turbulentflux.com). Turbulent Flux’s Flux Simulator is developed as a dedicated transient flow simulator for real-time monitoring application.
Data-driven VFMs use historical production data to enable machine learning and generation of regression models. Various machine learning models have been tested, including Neural Networks (Ahmadi et al., 2013; Andrianov, 2018; Grimstad et al., 2021) and ensemble learning (AL-Qutami et al., 2018; Bikmukhametov and Jäschke, 2019). A data-driven VFM, known as ‘Production Universe’, has been developed by Shell (PU) (Poulisse et al, 2006).
The potential of combining physics-driven and data-driven VFMs has been explored in work by Bikmukhametov (Bikmukhametov and Jäschke, 2020a). The performance evaluation comparing physics-driven and data-driven VFMs running in parallel has also been evaluated (Ishak et al., 2020). In this paper, we will introduce a new approach for combining the estimated flow rate outputs from physics-driven and data-driven VFMs. The proposed algorithm attempts to keep both types of models running in parallel and then introduces a meta optimal estimator that combines both of their predictions and tracks each VFM’s performance over time. The proposed combiner will also provide an indication of confidence level on the final estimate, based on the underlying correlation between the individual estimates and the VFM’s historical performance.
This study adds the following to the existing literature:
A method to combine physics and data-driven approaches for virtual flow metering application
A method to evaluate the confidence of VFM estimations over time
Results of running different VFMs in an actual field for 6 months.
The rest of this paper is arranged as follows: the “Methodology” section explains the details of the experimental setup, the proposed approach and its underlying components and evaluation metrics. The “Results” section explains the outcomes and observations of the testing. The “Conclusion” section highlights the insights from this research.
In this section, the overall experimental setup as well as the workflow and the performance criteria will be presented.
The test pilot was set up to get real-time measurements from the OSIsoft™ PI server through PI web Application Program Interface (API). The developed system was tested in an online pilot in an offshore field with two oil-producing wells. The details of the pilot test are shown in Table 1.
Pilot Experiment Parameters.
| Parameter | Detail |
|---|---|
| Producing Wells | Well 101 and Well 102 |
| Well-testing equipment | Shared MPFM |
| Flow type | Multiphase (3 phases) |
| Training data | 6 weeks multi-rate well-tests |
| Online test duration | 6 months |
| Measurements | Downhole P/T, Upstream P/T, downstream P/T, Choke opening |
| Data source | OSIsoft PI |
Wells 101 and 102 together with physical multi-phase flow meter (MPFM) are shown in Figure 3.

Well 101 and 102 is diverted manually through a common Multiphase Flow Meter (MPFM).
Both of the wells were tested on a monthly basis by diverting the manual valve for an 8-hr duration. This data dataset is called a Well Test Report in a format shown in Table 2. Both wells have close to 2 years of historical Well Test data. Based on the dataset, well 101 flows only oil and gas while 102 also contains a significant amount of water.
Format for well test report to be for both training and testing dataset.
| INPUT | OUTPUT | ||||||||||
|---|---|---|---|---|---|---|---|---|---|---|---|
| Date/Time | Well No | Flowing tubing head pressure (FTHP), psi | Flowing tubing head temperature (FTHT), °C | Differential pressure across the well (dPWell), psi | Differential temperature across the well (dTWell), °C | Choke opening (CV), % | Differential pressure across the choke (dPChoke) | Differential temperature across the choke (dTChoke) | Oil Flow Rate (bbl/day) | Gas Flow Rate (MMscf/day) | Water Flow Rate (bbl/day) |
| DD:MM:YYYY HH:MM:SS | 101 | – | – | – | – | – | – | – | – | – | – |
| DD:MM:YYYY HH:MM:SS | 102 | – | – | – | – | – | – | – | – | – | – |
| DD:MM:YYYY HH:MM:SS | 101 | – | – | – | – | – | – | – | – | – | – |
| DD:MM:YYYY HH:MM:SS | 102 | – | – | – | – | – | – | – | – | – | – |
The VFM system architecture is shown in Figure 4. Sensor measurements come from OSIsoft™ PI, while the well-test dataset is uploaded from Excel sheets.

Overall Virtual Flow Meter architecture incorporating the combiner.
Both the measurements and the reference well-test results are fed into individual VFMs, and the outputs are stored in a database. The combiner subsystem uses the outputs from the individual VFMs to estimate flow rates along with the confidence level indicator. All the data is then stored in the database and visualized using a real-time dashboard. The system is flexible such that more than one VFM model can be running for the same asset. The combiner is also flexible as it can accept one or more models to run the combining algorithm and can also handle missing values correctly.
For this project, the chosen data-driven VFM (DD-VFM) uses ensemble learning methods as per developed previously using the same dataset by (AL-Qutami et al., 2018). This choice is supported independently by Bikmukhametov (AL-Qutami, 2017; Bikmukhametov and Jäschke, 2020b). Ensemble methods take multiple models which normally considered as “weak learners: and combine them together to form a more powerful model overall. There are 3 different approaches of Ensemble Learning i.e. Bagging, Boosting and Stacking (Opitz and Maclin, 1999).
Bagging (also called bootstrap aggregating) combine homogenous “weak learners”. Homogeneous means each earlier weak learner is of the same type (e.g. all decision trees) These weak learners are trained independently in parallel. The output from weak learners are then combined with some type of aggression technique like voting for binary classification or averaging regression use case. From this definition, Random Forest is indeed a type of Bagging (Naik, 2019a).
In Boosting, models are trained sequentially. Weak learners are therefore not independent. Model at the current step depends on models at previous steps. There are further 3 methods of Boosting i.e. AdaBoost (Adaptive Boosting), Gradient Boosting and XGBoost (Extreme Gradient Boosting) (Naik, 2019b). In AdaBoost, at each step, the weights of the observations that were previously misclassified are increased making the better the weak learner the higher its weight. The “strong learner” (final model) is a weighted sum of the weak learners.
With Gradient Boosting, the final model is also weighted sum of the weak learners, however, gradient descent is used to determine how to improve at each step in the sequence. Gradient boosting is a generalisation of boosting where optimization can be based on any arbitrary differentiable loss function.
Theoretically, comparing the two methods using bias-variance trade off as shown in Figure 5; with bagging, the goal is to reduce the variance in model while with boosting, the goal is to increase the prediction accuracy or the bias of the model (Naik, 2020; Powerhouse, 2020). On the dataset partition, in bagging, the data partition is random, while in boosting, mis-classified data is given higher importance.

Illustration of bias-variance trade-off.
Finally, stacking is ensemble method that combine heterogenous weak learners (Wolpert, 1992). For example, a combination of neural networks with decision trees, linear model and so on. Bagged or Boosted models could as well be used as those weak learners. For this reason, stacked models can be very difficult to interpret meaningfully.
Ensemble Learning is preferred especially in this application for multiphase flow prediction because interpretability is not our top priority with high accuracy take higher precedence. The complete workflow of the data-driven VFM using ensemble learning is shown in Figure 6. The implementation of Ensemble Learning in Python is described by (Semicolon, 2017).

Data-driven VFM based on ensemble learning.
Three separate data-driven models were developed, as shown in Figure 7. The subsurface model uses measurements taken from downhole and from upstream of the choke valve. The surface model uses measurements from upstream of choke valve and downstream of choke. Lastly, the full model covers all the above, utilising measurements from downhole to downstream of the choke valve.

3 Distinct models were developed namely subsurface model, surface model and complete model.
Each phase flow rate was modeled independently resulting in three ML estimators for the same production well. A further three categories of models were developed based on the measurements fed to each estimator. The summary of the different trained estimators is shown in Table 3.
Data-driven model category with the associated inputs and outputs for each well.
| Well | Model Category | Inputs | Output | Algorithm |
|---|---|---|---|---|
| 101 | full | CV, FTHP, FTHT, dPWell, dTWell, dPChoke, dTChoke | Qgas | AdaBoost |
| Qoil | RandomForest | |||
| Qwater | AdaBoost | |||
| surface | CV, FTHP, FTHT, dPChoke, dTChoke | Qgas | RandomForest | |
| Qoil | RandomForest | |||
| Qwater | AdaBoost | |||
| subsurface | FTHP, FTHT, dPWell, dTWell | Qgas | AdaBoost | |
| Qoil | RandomForest | |||
| 102 | full | CV, FTHP, FTHT, dPWell, dTWell, dPChoke, dTChoke | Qgas | Bagging |
| Qoil | RandomForest | |||
| Qwater | AdaBoost | |||
| surface | CV, FTHP, FTHT, dPChoke, dTChoke | Qgas | AdaBoost | |
| Qoil | RandomForest | |||
| Qwater | AdaBoost | |||
| subsurface | FTHP, FTHT, dPWell, dTWell | Qgas | RandomForest | |
| Qoil | AdaBoost | |||
| Qwater | Bagging |
The possible inputs to the machine learning model are Choke opening (CV), Flowing tubing head pressure (FTHP), Flowing tubing head temperature (FTHT), differential pressure across the well (dPWell), differential temperature across the well (dTWell), differential pressure across the choke (dPChoke), differential temperature across the choke (dTChoke). dPWell and dTWell are the differences between downhole P/T and flowing tubing head P/T.
The outputs of the VFMs are gas flow rate (Qgas), oil flow rate (Qoil), and water flow rate (Qwater). Each model was trained using the pool of algorithms and a hyperparameter space to produce the best performing model.
In this project, the Physics-based virtual flow meter (VFM) uses Flux Simulator from Turbulent Flux (Turbulent Flux, https://turbulentflux.com) to construct the physics model. TF-VFM will be used as the abbreviation for the VFM from Turbulent Flux’s Flux Simulator.
The workflow requires two general steps to work properly.
As shown in Figure 8, static information about the well is used, such as well geometry, PVT, and choke characteristics to tune the physical and system parameters. Using description by Mokhtari Jadid (2017) and Figure 7 as reference, the Physics model can be constructed suing the following:
Fluid properties characterization
Wellbore model
Choke valve model
Enthalpy model

Fluid characterization in Multiflash®.
Fluid properties characterization: From the supplied fluid property (also known as PVT data), Multiflash® software can be used to generate the model as shown in Figure 9.

Inflow Performance Relationship (IPR) and Vertical Lift Performance (VLP) (Fetoui, [Online]).
Wellbore model: are represented by Inflow Performance Relationship (IPR) and Vertical Lift Performance (VLP), as shown in Figures 10 and 11. IPR is defined as the well flowing bottom-hole pressure (Pwf) as a function of production rate. It describes the flow in the reservoir. The Pwf is defined in the pressure range between the average reservoir pressure and atmospheric pressure.

Inflow Performance Model (IPR) provide relationship between well flowing bottom-hole pressure, Pwf as a function of production rate, BPD.

The intersection of the IPR with the VLP, called the operating point, yields the well deliverability.
Vertical Lift Performance Relationship (VLP) is name also Outflow, describes the bottom-hole pressure as a function of flow rate. The VLP depends on many factors including fluid PVT properties, well depth, tubing size, surface pressure, water cut and GOR. It describes the flow from the bottom-hole of the well to the wellhead. Both the Inflow Performance Relationship and the Vertical Lift Performance Relationship relate the wellbore flowing pressure to the surface production rate. While the IPR represents what the reservoir can deliver to the bottom hole, the VLP represents what the well can deliver to the surface. The intersection of the IPR with the VLP, called the operating point, yields the well deliverability, an expression of what a well will actually produce for a given operating condition as in Figure 12.

Geothermal profile along the vertical well (depth), ft vs. Temperature ºF.
Choke Flow Model: the model represent an equipment used to regulate well production rate. Choke valve opening is regulated in such a way the opening is not too small to impede production and not too big causing sand, water accumulating at the well bore. No universal equation exists that can predict pressure drop across the Choke for different wells and fluid properties. Flow-through choke can be Sonic (critical) or Subsonic (subcritical). Sonic flow is the most common type and happens when fluid flow velocity reaches the speed of sound, hence upstream pressure is independent of pressure downstream the choke. Literatures are full of choke flow models that were designed for sonic and subsonic flow. Many empirical choke models are generally represented by the following: Pwh = CRmQ/Sn where Pwh is the upstream (wellhead) pressure (psia), Q is gross production rate (bbl/day), R is gas-liquid- ratio (Mcf/bbl), S is the choke size (in 1/64 of inch), C, m and n are empirical constants provided by each choke valve manufacturer.
Enthalpy Model: Application of energy conservation can also be used to predict the fluid temperature and used to correlate the flow rate in the wellbore as a function of depth versus temperature, as shown in Figure 13.

Initial calibration step in Flux Simulator.
As shown in Figure 14, Flux Simulator uses an optimizer that runs periodically and corrects the system based on measurements from the well. No reference flow rates are required to perform this step.

Flux Simulator in autonomous optimization.
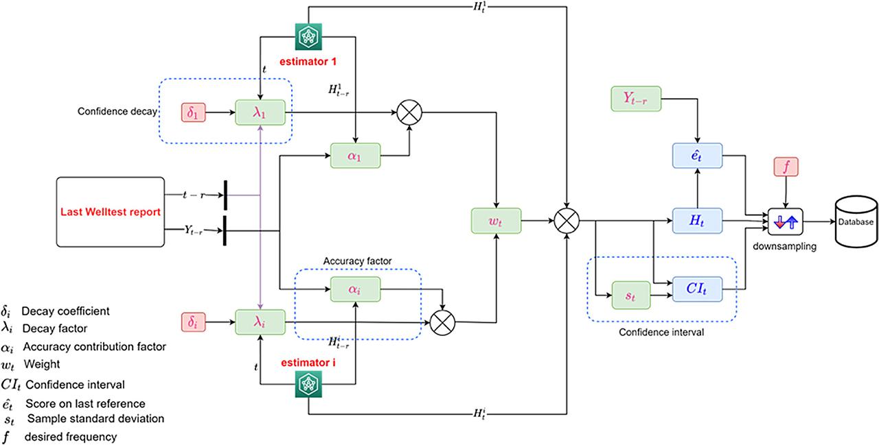
The combiner is an algorithm that aggregates estimations from different VFM models (be it either data-driven or physics-driven), and finds the optimal flow rate estimates along with an indication of confidence level. The combiner tracks the performance of different models using periodically updated and validated well-tests. The contribution of each model to the final estimate is dependent on its performance compared to historical well-tests, and the confidence decay factor which indicates the model relevance over time and concept drift. The general combiner workflow is shown in Figure 15.

Combiner general workflow.
Confidence decay factor λ: is calculated based on the time difference between the last estimator tuning and the current sample time. Decay coefficient δ is a constant selected based on the estimator behaviors and the well conditions. For example, a physics-driven estimator can have a small δ since it can have a wider operating envelope compared to data-driven estimators which was trained on a small window of the operating envelope. Wells that are rapidly changing should also have a large δ since the estimator’s performance tends to degrade rapidly over time due to the changing operating conditions and concept drift.
Accuracy contribution factor αi: for estimator i is calculated from Mean Absolute Percent Error (MAPE) of the estimator and the last known reference point at time t – r where r is the time of last known reference data available. αI is normalized by the sum of errors of all estimators such that
Confidence Interval (CI): of the combined flow rate is calculated from the pair-wise sample standard deviation st.
Downsampling by f: the results are passed through a downsampler to produce estimates at the desired frequency f which should be slower than the estimator frequency to introduce a smoothing effect.
Figure 16 shows the detailed block diagram and data flow of the combiner. Only two estimators (1 and i) are shown for simplicity.

Detailed combiner algorithm.
The combiner is used to improve the overall performance of the VFM over time, by combining different estimators (data-driven and physics-driven), taking into consideration the weaknesses of these estimators, and performance degradation over time. A total of 24 Hybrid VFMs have been tested in this study. Each of them takes a different set of input estimators as shown in Table 4 with the explanation for each combiner group is described in Table 5.
Tested combiner VFM.
| Well | Output | Hybrid-VFM | Input Estimators |
|---|---|---|---|
| 101 | Qgas | combiner-all | [full, surface, subsurface, TF] |
| combiner-dd | [full, surface, subsurface] | ||
| combiner-full | [full, TF] | ||
| combiner-surface | [surface, TF] | ||
| Qoil | combiner-all | [full, surface, subsurface, TF] | |
| combiner-dd | [full, surface, subsurface] | ||
| combiner-full | [full, TF] | ||
| combiner-surface | [surface, TF] | ||
| Qwater | combiner-all | [full, surface, TF] | |
| combiner-dd | [full, surface] | ||
| combiner-full | [full, TF] | ||
| combiner-surface | [surface, TF] | ||
| 102 | Qgas | combiner-all | [full, surface, subsurface, TF] |
| combiner-dd | [full, surface, subsurface] | ||
| combiner-full | [full, TF] | ||
| combiner-surface | [surface, TF] | ||
| Qoil | combiner-all | [full, surface, subsurface, TF] | |
| combiner-dd | [full, surface, subsurface] | ||
| combiner-full | [full, TF] | ||
| combiner-surface | [surface, TF] | ||
| Qwater | combiner-all | [full, surface, subsurface, TF] | |
| combiner-dd | [full, surface, subsurface] | ||
| combiner-full | [full, TF] | ||
| combiner-surface | [surface, TF] |
Combiner group description.
| Type | Description |
|---|---|
| combiner-all | Combining the three DD-VFM estimator categories and TF-VFM |
| combiner-dd | Combining the three DD-VFM estimator categories only |
| combiner-full | Combining the full-type DD-VFM estimator and TF-VFM |
| combiner-surface | Combining the surface-type DD-VFM estimator and TF-VFM |
To evaluate the developed VFMs and confirm they will perform satisfactorily; a set of evaluation metric must be devised. Following the published standards such as API MPMS (PETRONAS, 2015; Mokhtari Jadid, 2017), the metrics listed in Figure 17 are used to evaluate VFM performance. However, the main indicator will be the mean absolute percent error.

Model performance evaluation metrics.
In addition to quantitative performance measures, there are also visual quality plots that are recommended by the Norwegian Society for Oil and Gas Measurement (Norwegian Society for Oil and Gas Measurement NFOGM, 2005). The two visual quality plots that will be used here are:
Cumulative deviation plot: which will be used to indicate the percentage of test points that are below specified deviation criteria. The error percentage between actual and VFM estimates is calculated for each test sample. Then, the number of samples with error percentage below a specified deviation percentage (5%, 10%, 15%, etc.) are counted. The counts are then divided by the total number of test samples and plotted against deviation percentage.
Error deviation plot: which plots all errors as MAPE and draws horizontal lines to indicate the acceptable threshold (e.g., 10% or 20%).
Now the results will be presented. Firstly, the results from the data-driven VFM will be shown, followed by the overall VFM (data-driven, physics-based and VFM combiner).
In Tables 6 and 7, the performance of each data-driven VFM without combiner and with combiner are shown. MAPE of Qwater is not included since the water flow rate has zero values which would result in undefined MAPE. All models achieved a satisfactory performance. We can observe that data-driven VFM with combiner does not introduce much improvement over the individual estimators. Only when all the individual estimators have high errors will the combiner result have overall lower error than individual estimators.
MAPE performance summary for data-driven VFM estimators.
| DD-VFM | |||||
|---|---|---|---|---|---|
| Well | Output | Full | Surface | Subsurface | Combiner-dd |
| 101 | Qgas | 16.6 | 19.2 | 16.9 | 13.9 |
| Qoil | 9.7 | 10.0 | 15.7 | 9.8 | |
| 102 | Qgas | 6.0 | 9.5 | 10.2 | 7.7 |
| Qoil | 3.1 | 2.3 | 3.8 | 2.5 | |
Flow rate deviation (delta Q) performance summary for data-driven VFM estimators.
| DD-VFM | |||||
|---|---|---|---|---|---|
| Well | Output | Full | Surface | Subsurface | Combiner |
| 101 | Qgas | 216 | 248 | 222 | 189 |
| Qoil | 242 | 263 | 377 | 248 | |
| Qwater | 0.5 | 0.3 | - | 0.2 | |
| 102 | Qgas | 68 | 135 | 106 | 90 |
| Qoil | 35 | 25 | 40 | 27 | |
| Qwater | 12 | 16 | 6 | 10 | |
In this section the overall VFM performance (data-driven VFM, physics-based from Flux Simulator and VFM with combiner) will be presented. In Tables 8 and 9, we can see the MAPE and flow rate deviation performance of each VFM type. DD-VFM is using the full-type estimator in this comparison. The combiner (now called Hydrid VFM) combines all three DD-VFM types (full, surface and subsurface) along with TFVFM. Full+TF Hybrid-VFM is combining the full-type DD-VFM with TF-VFM. Surface+TF Hybrid-VFM is combining the surface-type DD-VFM with TF-VFM (Table 9).
MAPE performance summary for all VFM.
| Hybrid VFM (combiner) | ||||||
|---|---|---|---|---|---|---|
| Well | Output | DD-VFM | TF-VFM | All | Full+TF | Surface+TF |
| 101 | Qgas | 16.6 | 9.6 | 11.8 | 9.0 | 8.7 |
| Qoil | 9.7 | 8.3 | 8.5 | 4.7 | 5.5 | |
| 102 | Qgas | 6.0 | 5.6 | 4.9 | 3.6 | 5.4 |
| Qoil | 3.1 | 17.5 | 1.3 | 1.2 | 1.3 | |
Flow rate deviation (delta Q) performance for all VFM.
| Hybrid VFM (combiner) | ||||||
|---|---|---|---|---|---|---|
| Well | Output | DD-VFM | TF-VFM | All | Full+TF | Surface+TF |
| 101 | Qgas | 214 | 155 | 186 | 148 | 146 |
| Qoil | 278 | 221 | 220 | 126 | 146 | |
| Qwater | 0.2 | 15.4 | 0.6 | 0.6 | 0.7 | |
| 102 | Qgas | 83 | 85 | 77 | 54 | 87 |
| Qoil | 14 | 152 | 12.6 | 12 | 13 | |
| Qwater | 7 | 53 | 4 | 4 | 5 | |
All models achieved a satisfactory performance i.e., deviation less than 20%. We can observe that, in general, Hybrid-VFMs achieved better results compared to independent VFMs.
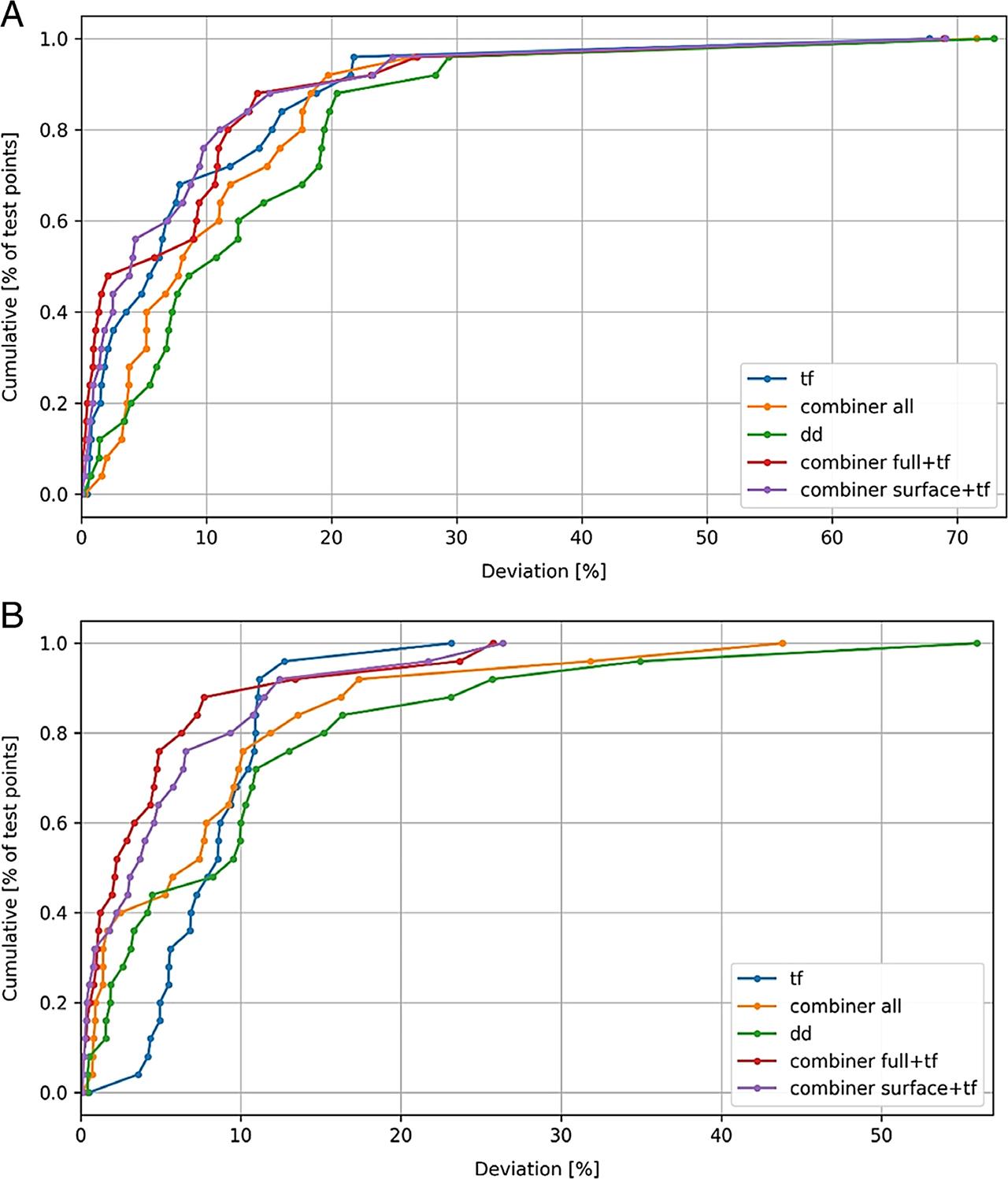
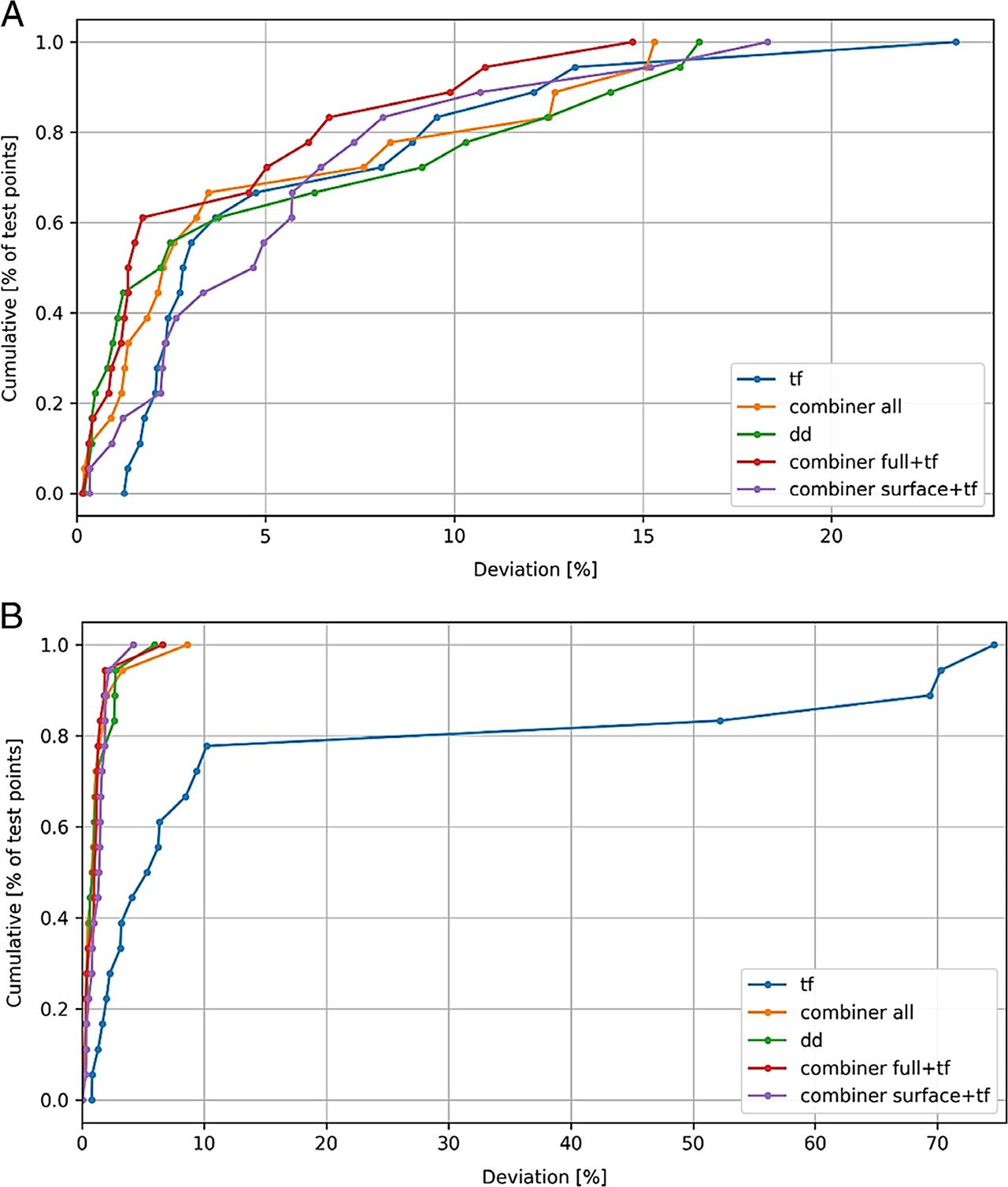
Figures 18 and 19 show the cumulative percentage deviation for each VFM for both wells 101 and 102. Qwater is not shown here since the water flow rate has zero values and cannot be represented in MAPE. The performance of the best model (combiner) can keep over 90% of the samples within a deviation of 20%. Most of the deviations above 20% are justified and attributed to physical meter abnormalities, well-test abnormalities, or process upsets such as downstream process changes.

Cumulative deviation for well 101 (a) Qgas and (b) Qoil.

Cumulative deviation for well 102 (a) Qgas and (b) Qoil.
Figures 20 and 21 show the percent deviation of estimations from the well-test test points. We can observe the following:
Performance of individual models is satisfactory,
Hybrid models perform better on average throughout the online test period,
The error band is mostly below 10% for Qoil and 20% for Qgas,
Qgas has a higher error due to MPFM’s large oscillations in gas readings as confirmed by field engineers.

Error bands for well 101 (a) for Qgas (b) for Qoil.

Error bands for well 102 (a) for Qgas, (b) for Qoil.
In this section, we show a visual trend of well-test flow rates over the pilot period. We can observe from Figures 22–24 that DD-VFMs try to estimate the confidence interval but the confidence is very poor. TF-VFMs don’t provide any confidence indicators. Hybrid-VFMs through the combiner provide both better flow rate estimations and better confidence interval indicator. Notice here that the confidence band increases when the base estimators disagree but otherwise will decrease.

Flow rates with confidence intervals for well 101 (a) for Qgas, (b) for Qoil.

Flow rates with confidence intervals for well 102 (a) for Qgas, (b) for Qoil.

Flow rate with confidence interval for Qwater well 102.
In summary the following observations can be made by comparing the standalone VFM versus the combiner (Hybrid VFM):
Combiner VFM indeed produces good confidence interval indication,
The more the base models disagree about the estimate, the higher the confidence interval band,
Combiner VFM varies the weights of base models based on their performance history which results in robust estimates over time,
Combiner VFM can handle missing values from some base models.
Based on the results presented and the observations made during the six months real-time online pilot, we can conclude that the individual VFM model performance fluctuated over time. By using a combiner technique, as presented in this paper, we could improve the performance by almost 50% as observed throughout the pilot. The MAPE error of the combined VFM was less than 50%. The combined Hybrid VFM also actually helped the operator to identify an instrument failure (a differential pressure transmitter) in the physical Multiphase Flow Meter (MPFM). Both the performance and the successful demonstration of identifying the instrument failure clearly demonstrated the effectiveness of the combined VFM developed in this project. VFM therefore was proven to help the operator as a great diagnostic, verification and troubleshooting tool for physical MPFMs as well as an additional real-time production monitoring.