In recent years, a progressive digitalization and digital transformation (DT) of firms has been observed, which is related not only to the development of digital technologies and their application in business but also to their marketing [Eller et al., 2020; Škare and Soriano, 2021]. Digitalization/DT denotes the process of organizational transformation through the adoption of digital technologies, manifested in organizations as digital artifacts, platforms, infrastructures, and digital business models [Guo et al., 2020], and refers to all changes that digital technologies can bring in a company’s business model, including processes, organizational structures, and products [Hess et al., 2016]. It is one of the key issues facing companies in the contemporary global economy that has changed the way businesses and consumers interact, and transforms the way modern companies do business [Yadav and Pavlou, 2014; Kraus et al., 2019, p. 520].
Growing interest in DT had been particularly relevant during the COVID-19 pandemic as Internet technologies have “come to the forefront of people’s lives” [Barnes, 2020, p. 1] and digitalization can significantly help companies in adapting to new realities and overcoming difficulties of the COVID-19 pandemic [Faraj et al., 2021]. The COVID-19 pandemic has changed the realities of how companies operate [Barbieri et al., 2020] as it is linked with various limitations of doing business (lockdown, injunctions related to sanitary requirements during a pandemic, restrictions on the operation of brick-and-mortar stores, etc.) [Fletcher and Griffiths, 2020; KPMG, 2020]. In the context of the pandemic, authors highlight the acceleration of digitalization [Almeida et al., 2020; Chashmehzangi, 2021] that refers inter alia to the adoption of digital marketing (e-marketing) tools. During the pandemic, the share of e-commerce, as well as the use of Big Data by companies from various industries, increased significantly [OECD, 2020]. Moreover, as indicated by Morgan Stanley [2022], “despite overall slowing economic activity, key trends suggest e-commerce still has room to grow.” Within the pandemic, companies have intensified not only online distribution, including e-commerce, m-commerce, and social commerce [Sonobe et al., 2021], but also online communication with customers [Thierry et al., 2020]. Many companies are abandoning stationary shops or choose to have a few stationary shops, complementary to online sales [Nanda et al., 2021]. The COVID-19 pandemic has contributed also to changes in consumer behavior [Hoekstra and Leeflang, 2020], and as, e.g., Zwanka and Buff [2021] suggest, these shifts in behavior may be long-term.
Referring to the resource-based view [Barney, 1991] and concept of dynamic capabilities, as well as strategic orientations (SOs) [Schweiger et al., 2019], researchers emphasize that SOs such as entrepreneurial orientation (EO) [Hakala, 2011; Meekaewkunchorn et al., 2021] and digital orientation (DO) [Kindermann et al., 2020] affect a firm’s strategies and tactics.
There are some publications on firm strategies during a crisis, including economic ones [Köksal and Özgül, 2007; Pereira et al., 2021], but it is impossible to translate them into the realities of the crisis caused by COVID-19 pandemic [Barbieri et al., 2020]. Although some researchers highlight the relationship between SOs and activities in response to the COVID-19 crisis (e.g., adoption of e-marketing tools), there are still only few publications addressing e-marketing adoption during the COVID-19 pandemic [Sonobe et al., 2021], and especially on the relationships between DO and EO, and e-marketing adoption during the pandemic crisis.
Considering the research gaps, the objective of this study is to verify the influence of such dimensions of the DO as digital learning orientation (DLO) and firm digital strategic vision orientation (DSO), as well as EO on e-marketing implementation (EMI), e-promotion, and e-distribution adoption during the COVID-19 pandemic crisis.
A survey of 241 Polish companies representing various industries was carried out, and to analyze the data and verify research hypotheses, the Partial Least Squares-Structural Equation Modeling (PLS-SEM) method was applied.
The present paper starts with a critical review of the literature about the importance of DO and EO as firm capabilities affecting firm’s strategies, including e-marketing adoption. Next, we present the conceptual model, hypotheses, research method, and findings. We conclude with a concise discussion of the results, limitations, and suggestions for further research.
The present study contributes to the extending knowledge on EO and DO as factors influencing e-marketing adoption [Dann and Dann, 2009; Sriayudha et al., 2018], taking into account the context of the COVID-19 pandemic.
Researchers underline the importance of SOs as a firm’s capabilities affecting the firm’s activities and influencing behaviors aimed at ensuring its performance [Schweiger et al., 2019; Alnawas and Farha, 2020]. Hakala [2011] indicates a few SOs:
- (1)
EO refers to the entrepreneurial aspects of firms’ strategies, including tendencies toward risk-taking, innovativeness, and proactiveness [Covin and Slevin, 1989];
- (2)
market orientation (MO) understood by some researchers [e.g., Jaworski and Kohli, 1993] as associated with obtaining and disseminating market information throughout the organization, as well as making decisions and taking actions in response to this information. According to Slater and Narver [1995], MO is understood as the interfunctional coordination of the dissemination and usage of market information in strategic decision-making, consisting of two dimensions of MO: customer orientation and competitor orientation;
- (3)
learning orientation (LO) defined as the tendency of an organization to create and use knowledge in order to develop or maintain a sustainable competitive advantage – its manifestations are: a shared vision, openness and commitment to science, as well as intraorganizational knowledge-sharing [Sinkula et al., 1997]; and
- (4)
technology orientation (TO) understood as the company’s propensity to introduce and use innovations, including new technologies and products [Gatignon and Xuereb, 1997].
Referring to the concepts of SOs [Schweiger et al., 2019], scholars propose the conceptualization of DO as one of the domains of the firm’s SOs [Kindermann et al., 2020], and postulate DO as a construct referring to the firm capabilities linked with the digitalization/DT [Quinton et al., 2018]. According to Quinton et al. [2018, p. 430], DO is a novel conceptualization of SO and is a combination of SOs such as MO, EO, and LO that complement, but it is not constituted of the previous ones. The researchers define DO as “the deliberate strategic positioning of an small and medium enterprises (SME) to take advantage of the opportunities presented by digital technologies” that “includes the attitudes and behaviours that support the generation and use of market insight, proactive innovation, and openness to new ideas” [Quinton et al., 2018, p. 430]. In turn, Kindermann et al. [2020, pp. 647–649] define DO as an “organization’s guiding principle to pursue digital technology-enabled opportunities to achieve competitive advantage” and distinguish four interrelated dimensions of DO: technology scope, capabilities, ecosystem coordination, and architecture configuration. Khin and Ho [2019, p. 181] apply a narrow definition of DO that is viewed as TO only in the digital technology context and is defined as “a firm’s commitment toward application of digital technology to deliver innovative products, services, and solutions.”
Some researchers indicate also such dimensions of DO as a firm’s DSO and DLO. DLO is defined as concerns and dedications toward developing competencies such as digital literacy, connectedness, multi-tasking, etc. [Aboobaker and Zakkariya, 2020], and relates, e.g., to the ready acceptance of digital technology [Khin and Ho, 2019]. DSO is perceived inter alia as implementing sophisticated digital technologies and purchasing and using them to position a company ahead of its competitors [Niemand et al., 2017]. Niemand et al. [2017] apply a construct “strategic vision digitalization” that denotes a communicated and shared vision throughout the organization on the role of digitalization.
EO has been the subject of many studies in the last decades. According to Miller [1983], entrepreneurially oriented companies take advantage of emerging market opportunities, seeking sources of return even from high-risk investments, and so on. Lumpkin and Dess [1996, p. 136] indicate that EO represents the methods, practices, and decision-making styles that managers adopt to act entrepreneurially. Importantly, although EO is a subject of empirical research mainly in relation to senior managers, all members of a company may contribute to it, including to firm innovation [Covin and Wales, 2019]. Thus, Covin et al. [2020, p. 2] state that EO refers to the propensity of a company’s individual employees to behave innovatively, proactively, and with risk-taking. This attitude may be spontaneous, not sanctioned by a company, and therefore may be consistent or not with its strategy. Moreover, according to e.g., Knight [1997, p. 215], EO is applicable to any company, regardless of its size or the industry in which it operates.
Researchers postulate that EO is a multidimensional construct [Saha et al., 2017] and referring to the original scale made by Miller [1983], they indicate its three dimensions:
- (1)
proactiveness (efforts to exploit new opportunities and anticipate future demand, and responding to it) [entrepreneurial orientation proactiveness (EOP)];
- (2)
innovativeness (the search for new opportunities and introduction of new products and services and innovative solutions) [entrepreneurial orientation innovativeness (EOI)]; and
- (3)
risk-taking (exploring opportunities without guarantee of success) [entrepreneurial orientation risk-taking (EOR)].
E-marketing is defined as “the use of electronic information and communications technologies, particularly the Internet, to achieve marketing objectives” [Shaltoni et al., 2018, p. 2].
In the literature on the use of Internet technologies in marketing activities, researchers also apply the construct of e-marketing orientation (EMO referring to the application of electronic information and communications technologies, including the Internet [Shaltoni et al., 2018, p. 2] in marketing, and is defined as a firm’s attitudes and behaviors toward e-marketing adoption [Shaltoni and West, 2010]. Researchers indicate the key components of EMO: (1) philosophical – reflecting on beliefs and attitudes toward e-marketing and behavioral – embracing both the emphasis placed on e-marketing and the authority to determine the extent to which it is adopted; (2) e-marketing initiation; and (3) EMI (adoption) involved in e-marketing adoption (EMA). The initiation stage takes e-marketing ideas and converts them into planned projects, whereas the implementation stage includes “activities involved in putting e-marketing to practical use.”
In turn “e-marketing adoption” includes activities related to all elements of the e-marketing-mix. It includes: e-promotion (e.g., sending customers regular updates electronically about new products and other developments within the firm [Jaganaham et al., 2018], usage of social media or company/ brand website in marketing communication with customers, conducting loyalty programs and engaging consumers in the brand community [Witek-Hajduk and Zaborek, 2016], as well as e-distribution, e.g., by allowing customers to place online orders and track them online [Jaganaham et al., 2018]).
Some researchers [e.g., Rupeika-Apoga et al., 2022] indicate that the DO affects DT, within which the application of e-marketing also can be identified. However, considering the conceptualization of DO as a domain of a company’s SOs [Kindermann et al., 2020], including inter alia the issue of MO [Quinton et al., 2018], several important threads can be identified. According to Perry [2014], MO is linked with various marketing activities, including applying social media as a digital marketing communication tool. Thus, the higher the MO, the greater engagement of such media can be identified. In turn, Goldman et al. [2021] state that (foreign) MO is associated with the usage of digital marketing, including for instance search engine optimization, social media, bannering, etc. This is also justified in the light of other studies, e.g., by Aladayleh et al. [2020].
EO influences the innovation of a company [Bolton and Lane, 2012] necessary to achieve sustainable competitive advantage [Kraus et al., 2012]. According to results from studies, EO is one of the determinants of entrepreneurial marketing behaviors within which marketing strategies provoke market change [Kilenthong et al., 2016]. In very few publications, authors link EO with digitalization, including digital marketing, although such research is postulated [Kraus et al., 2019; Wales et al., 2021]. Niemand, Coen, Andreas, Sascha and Stevan [2017] and Niemand et al. [2021], based on a study on banks, indicate that those characterized by high EO (defined through the prism of proactivity, innovation, and willingness to engage in risky behavior) are more digitalized. Other authors also draw similar conclusions, e.g., Baldegger et al. [2020] state that there is a correlation between the EO and the degree and scope of digitalization. According to e.g., Sriayudha et al. [2018] and Nasution et al. [2021], as the level of EO increases, so does the degree of e-commerce implementation. Wang [2020] indicates that the EO positively affects the e-marketing capabilities of a company and moderates the relationship between these capabilities and the firm’s performance. In turn, Fan et al. [2021] state that the EO has also an impact on social media adoption, i.e., it leads to an increase of their adoption.
Li et al. [2021] note that EO during the pandemic crisis can be equated as an opportunity for business survival, and may be a “panacea” for further sustainable growth during and after the pandemic. Hidajat et al. [2021], analyzing the situation of Indonesian firms, note that innovativeness and risk-taking during the COVID-19 pandemic have a significant positive impact on firms’ innovativeness, while proactiveness has no significant effect.
There are only a few studies on the impact of EO on a company’s digitalization, including e-marketing implementation (EMI) and adoption (EMA), comprising e-promotion adoption (EMAP) and e-distribution adoption (EMAD), especially during the COVID-19 pandemic, and many publications are unsupported by the primary sources [Donthu and Gustafsson, 2020; Koumproglou et al., 2021].
Given the above, the authors hypothesize that:
Hypothesis 1: The stronger the company’s DO, the stronger the EMI.
Hypothesis 1a: The stronger the company’s DLO, the stronger the EMI.
Hypothesis 1b: The stronger the company’s DSO, the stronger the EMI.
Hypothesis 2: The stronger the company’s DO, the stronger the e-promotion adoption during the COVID-19 pandemic (EMAP).
Hypothesis 2a: The stronger the company’s DLO, the stronger the e-promotion adoption during the COVID-19 pandemic (EMAP).
Hypothesis 2b: The stronger the company’s DSO, the stronger the e-promotion adoption during the COVID-19 pandemic (EMAP).
Hypothesis 3: The stronger the company’s DO, the stronger the e-distribution adoption during the COVID-19 pandemic (EMAD).
Hypothesis 3a: The stronger the company’s DLO, the stronger the e-distribution adoption during the COVID-19 pandemic (EMAD).
Hypothesis 3b: The stronger the company’s DSO, the stronger the e-distribution adoption during the COVID-19 pandemic (EMAD).
Hypothesis 4: The stronger the company’s EO, the stronger the EMI.
Hypothesis 4a: The stronger the company’s EOP, the stronger the EMI.
Hypothesis 4b: The stronger the company’s EOI, the stronger the EMI.
Hypothesis 4c: The stronger the company’s EOR, the stronger the EMI.
Hypothesis 5: The stronger the company’s EO, the stronger the e-promotion adoption during the COVID-19 pandemic (EMAP).
Hypothesis 5a: The stronger the company’s EOP, the stronger the e-promotion adoption during the COVID-19 pandemic (EMAP).
Hypothesis 5b: The stronger the company’s EOI, the stronger the e-promotion adoption during the COVID-19 pandemic (EMAP).
Hypothesis 5c: The stronger the company’s EOR, the stronger the e-promotion adoption during the COVID-19 pandemic (EMAP).
Hypothesis 6: The stronger the company’s EO, the stronger the e-distribution adoption during the COVID-19 pandemic (EMAD).
Hypothesis 6a: The stronger the company’s EOP, the stronger the e-distribution adoption during the COVID-19 pandemic (EMAD).
Hypothesis 6b: The stronger the company’s EOI, the stronger e-distribution adoption during the COVID-19 pandemic (EMAD).
Hypothesis 6c: The stronger the company’s EOR, the stronger the e-distribution adoption during the COVID-19 pandemic (EMAD).
Hypothesis 7: The stronger the company’s EMI, the stronger the e-promotion and the e-distribution adoption during the COVID-19 pandemic (EMA).
Hypothesis 7a: The stronger the company’s EMI, the stronger the e-promotion adoption during the COVID-19 pandemic (EMAP).
Hypothesis 7b: The stronger the company’s EMI, the stronger the e-distribution adoption during the COVID-19 pandemic (EMAD).
Figure 1 presents the conceptual model reflecting relationships between the studied variables and hypotheses.

Conceptual model and research hypotheses.
Source: Own elaboration. DLO, digital learning orientation; DSO, digital strategic vision orientation; EMAD, e-marketing adoption during the COVID-19 pandemic-distribution; EMAP, e-marketing adoption during the COVID-19 pandemic promotion; EMI, e-marketing implementation; EOI, entrepreneurial orientation innovativeness; EOP, entrepreneurial orientation proactiveness; EOR, entrepreneurial orientation risk-taking.
To verify the hypotheses, the computer-assisted web interview/computer-assisted telephone interview (CAWI/CATI) survey on 241 Polish companies with owners or managers responsible for digital marketing was conducted (Table 1). The survey was carried out in July–August 2021, preceded by a pilot study on 10 companies by a research company.
Surveyed companies’ structure
| No. of indications (N = 241)/Percentage | ||
|---|---|---|
| Industry | Fashion | 74/30.56% |
| Cosmetics | 89/36.97% | |
| Consumer electronics/household appliances | 78/32.47% | |
| Manufacturer vs. trade intermediary | Manufacturer | 141/58.50% |
| Trade intermediary | 100/41.50% | |
| Company size (no. of employees) | 50–249 | 155/64.31% |
| 250–999 | 84/34.85% | |
| ?1000 | 2/0.84% | |
Source: Own elaboration based on SPSS.
The structure of the surveyed companies by industry is diversified: more companies are manufacturers and the minority are large ones. Taking into account the criterion of being or not being a part of an international corporation – the vast majority is not a part of such a corporation.
To identify the general characteristics of the studied companies, IBM SPSS Statistics 26 was used. To analyze the data and verify the above-mentioned hypotheses, the authors applied PLS-SEM and SmartPLS 3, which are normally used for exploratory research and theory development [Hair et al., 2017] and are recommended when the variables measured do not have normal distribution [Hair et al., 2014, p. 15] – a common case encountered when using the Likert scale. Structural equation models for PLS-SEM are developed based on the observed variables, which are combined to produce latent variables (unobservable) [Witek-Hajduk, 2020, pp. 227–228]. To estimate the errors’ distribution and determine the statistical significance of the regression paths, PLS-SEM uses bootstrapping [Hair et al., 2014, pp. 133–134].
To assess the quality of the model (reliability, validity), the following coefficients were estimated: composite reliability (CR), convergent validity (CV), divergent validity, and average variance extracted (AVE) [Bido et al., 2014], as well as the discriminant validity – using the Fornell-Larcker [Wong, 2013, p. 22] criterion. A model is acceptable if: measurable variables do not have too low values of factor loadings (i.e. >0.3) describing their correlations with the hidden variable, the CR is at least equal to 0.7, and the AVE for each latent variable >0.5 [Bido et al., 2014; Sarstedt and Cheah, 2019]. As the PLS-SEM algorithm fits the model to best estimate the parameters maximizing the explained variance of the latent variables, relatively high R2 values indicate that the construct is well explained by the variables pointing to it in the paths of the structural model [Hair et al., 2014, pp. 82–168].
Considering that the common method bias (CMB) may occur when applying PLS-SEM as a result of e.g., instructions provided within the questionnaire and may affect respondents’ answers, and thus – indicators may share common variation, even if the model meets given above standard assessment criteria [Kock, 2015, pp. 2–3], further assessment was undertaken. To do so, the SPSS software was used and Harman’s single factor test for the CMB was estimated. This indicated as to whether the variance was caused by substantive reasons, and not due to the usage of the same type of scale (Likert’s scale) for each respondent [Fuller et al., 2016]. Therefore, all the metrics were loaded on a single factor, and the variance extracted was 37.555% (below the assumed maximum equal to 50.0%), which means that there is a lack of bias resulting from applying the same measurement method.
Prior to the verification of the research hypotheses, the authors ensured that the obtained regression coefficients can be interpreted. Hence, the quality of the measurement model based on the correlations between the hidden variables and their indicators was assessed, i.e., an assessment of the reliability and the convergent and divergent validity. The correlations between the reflective constructs and their measurable variables (factor loadings) and synthetic measures for individual constructs (AVE and total reliability) are presented in Table 2.
Likert scales used to measure reflective constructs, their sources, and factor loadings reliabilities
| Likert scale statements (1–strongly disagree, 7–strongly agree) | Factor loadings | Sources |
|---|---|---|
| DLO | ||
| (AVE = 0.768; item reliabilities = 0.929) | ||
| We offer different trainings to improve the digital expertise of our team members. | 0.925 | Proksch et al. [2021] |
| Digital skills are an important selection criterion in recruiting new team members. | 0.780 | |
| Our team has the necessary skills to further digitalize our company. | 0.957 | |
| New digital technology is readily accepted in our organization. | 0.831 | Khin and Ho [2019] |
| DSO | ||
| (AVE = 0.722; item reliabilities = 0.948) | ||
| Our business has a clear vision of how to stay competitive in the next years with respect to the digital strategy. | 0.786 | Niemand et al. [2017] |
| Our business has a clearly defined digital strategy. | 0.838 | |
| Our digital strategy is implemented in all business units. | 0.884 | |
| Our digital strategy is evaluated and adapted steadily. | 0.875 | |
| We use sophisticated digital technologies in new product development. | 0.904 | Chen et al. [2014] |
| Our firm purchases and uses digital technologies to position itself ahead of competitors. | 0.870 | |
| We always look out for opportunities to use digital technology in our innovation. | 0.783 | Khin and Ho [2019] |
| EOP | ||
| (AVE = 0.590; item reliabilities = 0.851) | ||
| We consistently look for new business opportunities. | 0.843 | Eggers et al. [2013] |
| We continuously try to discover additional needs of our customers of which they are unaware. | 0.720 | |
| We incorporate solutions to unarticulated customer needs in our products and services. | 0.689 | |
| We work to find new businesses or markets to target. | 0.811 | |
| EOI | ||
| (AVE = 0.586; item reliabilities = 0.846) | ||
| We highly value new product lines. | 0.717 | Eggers et al. [2013] |
| When solving problems, we value creative new solutions more than solutions that rely on conventional wisdom. | 0.561 | |
| We consider ourselves as an innovative company. | 0.883 | |
| Our business is often the first to market with new products and services. | 0.857 | |
| EOR | ||
| (AVE = 0.667; item reliabilities = 0.855) | ||
| We encourage people in our company to take risks with new ideas. | 0.887 | Eggers et al. [2013] |
| We value new strategies/plans even if we are not certain that they will always work. | 0.891 | |
| We engage in risky investments (e.g., new employees, facilities, debt, stock options) to stimulate future growth. | 0.648 | |
| EMI | ||
| (AVE = 0.531; item reliabilities = 0.846) | ||
| There are set clear priorities for our e-marketing projects. | 0.527 | Trainor et al. [2011] |
| The latest e-marketing technologies (e.g. Web applications) are installed in our organization. | 0.617 | Shaltoni et al. [2018] |
| In our organization, there is adequate technical support for e-marketing implementation. | 0.803 | |
| In our organization, the implementation of e-marketing is done by employees who have e-marketing knowledge. | 0.860 | |
| The activities of the different departments which are responsible for e-marketing implementation are well coordinated. | 0.784 | |
| EMAP | ||
| (AVE = 0.815; item reliabilities = 0.946) | ||
| At our company, we make full use of various social networks for marketing communication with consumers. | 0.960 | Witek-Hajduk and Zaborek [2016] |
| We use social media to engage consumers in the brand community. | 0.881 | Koumproglou [2016] |
| Our firms allow customers to locate and send information electronically to appropriate contacts within the firm. | 0.935 | Jaganaham et al. [2018] |
| We use e-marketing resources to gather market related information on customers, competitors, and industry. | 0.830 | Colombo and Yasin [2004] |
| EMAD | ||
| (AVE = 0.654; item reliabilities = 0.904) | ||
| We use e-marketing resources to enable customers on-line access to product/price/performance information. | 0.832 | Aziz and Yasin [2004] |
| Our firm provides after sales service to our customers via online information. | 0.781 | Jaganaham et al. [2018] |
| A significant share of online sales of our company’s products is via online intermediaries (e.g., Notino.pl, Zalando.pl) or multi-sided digital platforms (e.g., Amazon, Allegro) | 0.780 | Own elaboration |
| A significant share of online sales of our company’s products is via social commerce (e.g., Facebook) | 0.821 | |
| We use e-marketing resources to provide on-line support to distributors/ dealers. | 0.827 | Aziz and Yasin [2004] |
AVE, average variance extracted; DLO, digital learning orientation; DSO, digital strategic vision orientation; EMAD, e-distribution adoption during COVID-19 pandemic; EMAP, e-promotion adoption during COVID-19 pandemic; EMI, e-marketing implementation; EOI, entrepreneurial orientation innovativeness; EOP, entrepreneurial orientation proactiveness; EOR, entrepreneurial orientation risk-taking.
Source: Own elaboration based on SmartPLS.
According to Table 2, individual factor loadings’ values are >0.3 – thus no variables should be excluded. All CR are >0.7 – the model is internally consistent, and measurable variables are not the same indicators because they are <0.95 [Bido et al., 2014]. To assess the discriminant validity of the model, the Fornell-Lacker criterion was applied [Wong, 2013, p. 22] (Table 3).
Fornell-Lacker discriminant validity
| DLO | DSO | EMAD | EMAP | EMI | EOI | EOP | EOR | |
|---|---|---|---|---|---|---|---|---|
| DLO | 0.876 | |||||||
| DSO | 0.191 | 0.850 | ||||||
| EMAD | 0.317 | 0.560 | 0.808 | |||||
| EMAP | 0.330 | 0.633 | 0.797 | 0.903 | ||||
| EMI | 0.357 | 0.535 | 0.409 | 0.507 | 0.729 | |||
| EOI | 0.288 | 0.754 | 0.611 | 0.733 | 0.608 | 0.765 | ||
| EOP | 0.277 | 0.526 | 0.558 | 0.714 | 0.500 | 0.736 | 0.768 | |
| EOR | 0.618 | 0.198 | 0.260 | 0.323 | 0.693 | 0.427 | 0.399 | 0.817 |
DLO, digital learning orientation; DSO, digital strategic vision orientation; EMI, e-marketing implementation; EOI, entre- preneurial orientation innovativeness; EOP, entrepreneurial orientation proactiveness; EOR, entrepreneurial orientation risk-taking.
Source: Own elaboration based on SmartPLS.
According to Table 3, all the square roots of the AVE are higher than the correlations of analyzed constructs with other constructs, i.e., model satisfies the criterion – discriminant validity.
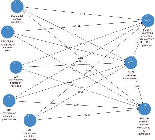
Figure 2 shows the structural model of the studied relationships with standardized regression weights representing relationships between constructs’ strength, with acceptable values (“-1” to “1”). The estimates of the variance’s explained value by the remaining variables are included inside the circles for endogenous variables, i.e., dependent ones.

Estimated structural equation model.
Source: Own elaboration based on SmartPLS. DLO, digital learning orientation; DSO, digital strategic vision orientation; EMAD, e-marketing adoption during COVID-19 pandemic-distribution; EMAP, e-marketing adoption during COVID-19 pandemic promotion; EMI, e-marketing implementation; EOI, entrepreneurial orientation innovativeness; EOP, entrepreneurial orientation proactiveness; EOR, entrepreneurial orientation risk-taking.
To estimate the predictive value of the structural model, for each endogenous (hidden) variable, R2 were calculated [Hair et al., 2017]. The structural model allows for accurate prediction of: EMI – with 66.5% of the variance explained), e-marketing adoption during COVID-19 pandemic both in terms of EMAP – 64.3% and EMAD – 45.2%.
Next, the bootstrapping procedure was applied (Table 4) to present total effects (sum of direct and indirect effects). The significance of the total effects should determine the hypotheses verification [Hair et al., 2017].
Path coefficients and significance of relationships between constructs (total and indirect effects) for all the studied companies
| Hypothesis | Regression paths | Path coefficients | T-statistics | p values | |||
|---|---|---|---|---|---|---|---|
| Indirect effects | Total effect | Indirect effects | Total effect | Indirect effects | Total effect | ||
| H1a | DLO ->EMI | −0.153 | 2.725 | 0.006** | |||
| H1b | DSO ->EMI | 0.365 | 5.502 | 0.162 | 0.000*** | ||
| H2a | DLO ->EMAP | −0.017 | 0.161 | 1.416 | 3.144 | 0.157 | 0.002** |
| H2b | DSO ->EMAP | 0.043 | 0.195 | 1.463 | 2.729 | 0.144 | 0.006** |
| H3a | DLO ->EMAD | −0.009 | 0.206 | 0.662 | 3.160 | 0.508 | 0.002*** |
| H3b | DSO ->EMAD | 0.0260 | 0.224 | 0.641 | 2.226 | 0.552 | 0.026** |
| H4a | EOP ->EMI | 0.038 | 0.553 | 0.580 | |||
| H4b | EOI ->EMI | 0.065 | 0.675 | 0.500 | |||
| H4c | EOR ->EMI | 0.670 | 7.736 | 0.000*** | |||
| H5a | EOP ->EMAP | 0.005 | 0.387 | 0.427 | 5.594 | 0.670 | 0.000*** |
| H5b | EOI ->EMAP | 0.008 | 0.294 | 0.500 | 3.186 | 0.617 | 0.001** |
| H5c | EOR ->EMAP | 0.077 | −0.094 | 1.610 | 1.832 | 0.108 | 0.067* |
| H6a | EOP ->EMAD | 0.004 | 0.247 | 0.260 | 2.581 | 0.795 | 0.010** |
| H6b | EOI ->EMAD | 0.006 | 0.243 | 0.286 | 2.194 | 0.775 | 0.028** |
| H6c | EOR ->EMAD | 0.043 | −0.116 | 0.691 | 1.735 | 0.489 | 0.083* |
| H7a | EMI ->EMAP | 0.118 | 1.551 | 0.121 | |||
| H7b | EMI ->EMAD | 0.069 | 0.667 | 0.505 | |||
DLO, digital learning orientation; DSO, digital strategic vision orientation; EMI, e-marketing implementation; EOI, entrepreneurial orientation innovativeness; EOP, entrepreneurial orientation proactiveness; EOR, entrepreneurial orientation risk-taking.
*p < 0.10, **p < 0.0.05, ***p < 0.01; α = 0.10.
Source: Own elaboration based on SmartPLS.
According to the presented tests of significance of regression weights for total effects:
DLO has weak, negative relationship with EMI [H1a – not supported];
DSO has strong, positive relationship with EMI [H1b – supported];
DLO has weak, positive relationship with EMAP [H2a – supported];
DSO has weak, positive relationship with EMAP [H2b – supported];
DLO has weak, positive relationship with EMAD [H3a – supported];
DSO has weak, positive relationship with EMAD [H3b – supported];
EOR has strong positive relationship with EMI [H4c – supported];
EOP has strong, positive relationship with EMAP [H5a – supported];
EOI has weak positive relationship with EMAP [H5b – supported];
EOR has weak, negative relationship with EMAP [H5c – not supported];
EOP has weak positive relationship with EMAD [H6a – supported];
EOI has strong, positive relationship with EMAD [H6b – supported];
EOR has weak, negative relationship with EMAD [H6c – not supported].
Considering the tests of significance of regression weights in relation to the indirect effects presented in Table 4, there is no statistically significant relationship.
With reference to the determinants of e-marketing adoption by the Polish companies during the COVID-19 pandemic, various significant relations exist. DLO, DSO, EOI, EOP and EOR having positive relationships with EMAP and EMAD during COVID-19 pandemic were identified. Moreover, DLO, DSO and EOR have relationships with EMI, with positive relationships for DSO and EOR, and negative ones in the case of DLO.
Based on the empirical study on a sample of 241 Polish companies representing fashion, cosmetics, consumer electronics, and household appliances industries, the authors confirmed that DLO, DSO, EOI, and EOP have had statistically significant and positive impacts on the EMAP and EMAD during the COVID-19 pandemic. This aspect has also been supported in the previous research. From the results of the studies of Sriayudha et al. [2018], Wang [2020], and Quinton et al. [2018], those determinants positively influence companies’ digitalization, including e-marketing adoption. The identified positive impacts of DLO on DSO and EMA are also supported in the light of recent studies, e.g. by Kindermann et al. [2020], according to whom DO increases a company’s digitalization. Furthermore, these authors add that DO has important impacts on a company’s strategies and tactics, being simultaneously one of the firm’s SO domains. Considering that applying various digital technologies allows companies to position themselves ahead of competitors [Niemand et al., 2017], especially in the realities of increasing competition [Martincevic, 2021], this seems to be necessary not only from the perspective of a company’s growth, but also for their survival in general.
According to this study, EOR’s relations with both e-promotion and e-distribution adoption during the COVID-19 pandemic are negative. It means that the companies with higher tendencies toward risk-taking are simultaneously less likely to adopt e-promotion and e-distribution, although, as results from the literature show, firms with a higher propensity to take risks are also more likely to undertake different online solutions [Mathews et al., 2018]. The surprising conclusions with regard to the studied Polish companies may be due to that these medium-sized and large firms had already adopted e-promotion and e-distribution prior to the COVID-19 pandemic, and therefore had no need to implement such solutions during the ongoing pandemic and do not consider it from the prism of risk-taking. It also may explain the identified lack of a statistically significant relationship between EMI and EMAD, and EMAP – as EMI refers to the e-marketing implementation before the pandemic. Furthermore, many companies and brands representing diversified industries even before the pandemic used to have their own e-commerce (e.g., Adidas, Bosch, Lego, and Samsung) or sell via Internet intermediaries, such as multisided-digital platforms (e.g., Amazon) or online multi-brand retailers (e.g., Zalando). As a result, they may not have reported any significant changes with reference to the above as an outcome of the COVID-19 pandemic.
This study contributes to the existing body of knowledge on e-marketing and SOs by simultaneous examination of both DO and EO influence on EMI and e-marketing adoption in the context of the COVID-19 pandemic. Furthermore, it can be insightful for the decision-makers inter alia with reference to indicating the required DO and EO supporting boosting the e-marketing adoption (considering e-promotion and e-distribution) within a company for its future market success [Tsiotsou and Vlachpoulou, 2011].
One may indicate that applying the PLS-SEM method for the data analysis in this research is a limitation of this study. As some authors [e.g. Kock, 2015] note, with it, the CMB is likely to occur, even for the models that satisfy the standard assessment criteria for the confirmation factor analysis. Such biases can occur as a result of the instructions given in a survey that may have impact on respondents’ answers, and thus – final indicators may share a common variation. Nevertheless, other authors, including Schwartz et al. [2017] highlight that it is rather a kind of so-called “urban legend” as the issue of correlations between various variables measured when using the same methods (usually the case of the self-reported surveys) is simply overstated [Spector, 2006].
One of the main limitations of the survey is that the research sample was restricted to the Polish companies, however, representing different industries. It would be worth conducting a study on a sample of companies representing other countries, as well as various industries to compare the results. It would also be worthwhile to include in the further studies not only medium-sized and large companies, but also small ones, and take into account other moderators than company size and industry, e.g., year of foundation.
Moreover, only DO and EO as determinants of the e-marketing adoption were included, while the influence of, e.g., managers’ previous experience in using modern technologies cannot be excluded [Gutierrez et al., 2015]. Additionally, the impact of DO and EO on only e-promotion and e-distribution, excluding other e-marketing tools, was examined. Thus, further studies referring to the remaining marketing-mix tools, i.e., product and price, may be postulated for further investigation.