One of the most important steps in managing public sector innovation is having an appropriate definition for it. However, the innovation definition has been the subject of debates in the literature. Mulgan and Albury (2003) defined innovation in the public sector as the ‘creation and implementation of new processes, products, services, and methods of delivery, which result in significant improvements in outcomes efficiency, effectiveness or quality’ (p. 3). Currie et al. (2008) described innovativeness in a public sector context as the search for creative or novel resolutions to problems and demands, including new services, new organisational structures and improved process. Bekkers et al. (2011) explained innovation as a learning process in which governments attempt to meet specific societal challenges which can be solved by developing new services, technologies, organisational structures, management approaches, governance processes and policy concepts. This conceptualisation emphasises that public sector innovation can be comprehended as an engagement to create new and meaningful connections between government and society.
Moore and Hartley (2008) contend that there are four interdependent attributes differentiating the characteristics of public sector innovations from the private sector. Public sector innovations go beyond organisational frontiers to generate network-based and financial decision-making and production systems; tap new pools of resources; exploit the government’s capacity to shape private rights and responsibilities; and redistribute the right to define and judge value. These aspects should be approached in terms of the degree to which they promote justice and the development of a society as well as their efficiency and effectiveness in achieving collectively established goals. Altshuler and Behn (2010) asserted that most public sector innovations were based upon discovery rather than invention. These innovations are typically novel ideas learnt or borrowed from other organisations which are adopted as a solution to some long-lasting problems within the organisation (Wipulanusat et al., 2017a).
Borins (2006) indicated three eminent types of innovation in the public sector: politically led responses to crises, organisational turnarounds engineered by newly appointed agency heads, and bottom-up innovations initiated by frontline public servants and middle managers. The first of these, crisis response, is relatively rare and unique to public sector innovation. Organisational turnaround-driven innovation is commonly seen when there is a performance gap. The third type of innovation is the most desirable, which is driven not by rule-breakers but rather by people showing leadership in delivering value for their stakeholders. Public sector innovation ranges from the incremental deployment of enterprise resource planning software in back-office operations, to the more radical implementation of Web 2.0 technologies to transform citizen engagement via the Internet (Varney, 2006; Wipulanusat et al., 2017b). However, while there are several success stories, the introduction of innovation in the public sector has often failed (Franza & Grant, 2006). This is not essentially due to the specific innovation but rather because the public sector presents significant barriers to workplace innovation: resistance to change, silo thinking, red tape, risk aversion, and hierarchical structure (Borins, 2006; Wipulanusat et al., 2017c).
Over the past decade, interest in public sector innovation has rapidly increased due to various causes. Public trust in government organisations has been decreasing as has public sector credibility. In order to boost public confidence in the public sector, innovation should be adopted as one of the means to fulfil this objective (Altshuler & Behn, 2010; Glor, 1998). In the new era of post-globalisation, innovation is a necessary tool for national economic prosperity. Global competition consequences and information technology require governments to transform their operations and address time-consuming processes (Miller, 1999). Thus, these drivers have been the primary forces that have prompted the public sector to focus on innovation as a means of improving productivity and performance.
Competitive advantage, increased market share, and improved profits are the main drivers that prompt the private sector to value innovation. Even though the drivers are considerably different, innovation in the public sector is of high policy interest because of the potential to improve the efficiency and quality of government services (Moore & Hartley, 2008; Wipulanusat et al., 2018). Berry and Berry (2007) postulate that governments imitate each other in regard to four factors: competition; learning; mandates; and public pressures. All of these variables have a positive effect on the adoption of innovation. Bekkers et al. (2011) contend that innovation represents two different challenges to the public sector. First, the public sector, and subsequently public administration, is regarded as the cornerstone for an innovation-driven economy. With the purpose of making society and the economy more innovative, a public sector needs to prepare and adapt for a novel form of knowledge-based economy. Second, the public sector is required to become innovative in order to confront the challenges facing its future society. Societal threats such as climate change, crime and international economic competition force the public sector to rethink its choice of priorities, solutions and instruments. Moreover, the problems of global crises, ageing societies, environmental challenges and permanently unsustainable public finances in most developed countries reveal that failure to innovate in the public sector creates not just imbalances in societies and budget constraints, but also primary challenges to the sustainable development of these countries.
According to the State of the Service Agency Survey, it was shown that innovation was a key consideration amongst federal departments in the Australian Public Service (APS). The State of the Service Report 2016-17 revealed that 98 percent of federal departments applied an approach for encouraging and promoting innovation (Australian Public Service Commission, 2017) which increased from 82 percent of these federal departments in 2016 (Australian Public Service Commission, 2016). Senior leadership roles supporting new ideas and taking on innovation champions were often cited by subordinates as an effective method to promote and foster innovation in the APS. However, there were some differences among agencies, as to the extent to which innovation was fostered, ranging from fewer than 40 percent to up to 100 percent of employees that they were recognised by their leaders for proposing new ideas (Australian Public Service Commission, 2014). More than half of the employees (53 percent) perceived that there were barriers to achieving an innovative culture in the workplace (Australian Public Service Commission, 2011). The top four barriers identified are budget constraints, unwillingness of manager to take risks, disapproval of ideas by managers, and resistance to change.
This paper aims to report on the findings of the thematic analysis providing empirical knowledge from the APS executives’ perspective. Thematic analysis is a technique used to interpret archival records. This method is used as a textual data codification and synthesis technique to reveal deeper meanings of the texts and the latent content to enrich the interpretations (Neuman, 2005). This study conducted a thematic analysis to systematically code and analyse qualitative archival data. Thematic analysis was employed to understand the implicit and explicit meanings of the content and text related to drivers and barriers to innovation in the APS using archival records.
The rest of the paper is organised as follows. section 1 presents the research method employed using thematic analysis. This is followed by results in section 2, which reports on the key themes related to innovation in the APS. Finally, section 3 provides some concluding remarks, highlighting the implications for both theory and practice, and the main contributions of this paper.
The nature of the social science research has two contrasting views, known as positivism and social constructionism. The key concept of positivism is that the social world exists externally, and thus its properties should be measured through objective methods to formulate and confirm hypotheses to predict general patterns of human activity (Easterby-Smith et al., 2012; Neuman, 2005). In contrast, social constructionism derives from the view that reality is socially constructed and given meaning by people who have different experiences and perceptions (Easterby-Smith et al., 2012).
By considering the underpinning paradigmatic differentiations between the aforementioned philosophical assumptions, another two broadly differing approaches to explain the collection and analysis of data are classified as quantitative and qualitative approaches (Neuman, 2005). Quantitative studies investigate measurable factors and relationships to advance knowledge, through questioning the relationships of variables (Creswell, 2013; Latham, 2014). The quantitative approach focuses on experiments, surveys, or other means of collecting statistical data. In contrast, qualitative research analyses subjective accounts to capture textual data from a few selected cases. Qualitative research methods explain the characteristics of a phenomenon and how the phenomenon works (Latham, 2014). Hence, this method has been associated with social constructionism. The qualitative approach can provide more detail and rich data for the understanding of the phenomenon. This characterises the present study as explanatory research that aims to identify the actual rationale and seek more description of a particular observed phenomenon. The results were used to explain the real-life organisational phenomenon from those who have experience of the situation. A qualitative approach can be conducted with an array of methods including documents, archival records, interviews, and observations (Yin, 2013). In this study, the archival analysis was utilised.
Archival records are appropriate to explain the incidence or prevalence of a phenomenon, to obtain a holistic picture of an on-going phenomenon, and can be used to address research issues over time. Archival research provides multiple levels of evidence: individual, community, organisational, and societal. Moreover, the archival analysis gives detailed, objective, and subjective explanations of phenomena from multiple perspectives to respond to research questions (Hadfield, 2010). This approach is an observational method that is considered unobtrusive because the researcher studies social behaviour without affecting it. Thus, researcher bias is minimised, except in relation to the selection and interpretation of archival records.
Additionally, comprehension and validity are enhanced as a result of both the historically contextual situatedness of accounts and through comparisons between recorded observations and interpretations (May, 2001). The advantage of archival analysis is that it provides an in-depth, replicable methodology to access individual or organisational structures such as cultures, messages, values, intention, cognitions and attitudes. Additionally, it enables researchers to gain insights into managerial cognitions, which surveys or interviews cannot provide at the same level of detail (Pollach, 2012).
Based on the nature of an event, archival analysis can be conducted to examine both past and contemporary events. An archival analysis involves sorting and analysing appropriate publicly available historical data. The use of archival records is important to let evidences speak for themselves. Napier (1989) identified two main phases for analysing data from historical repositories: discovery and contextualising. In discovery, archival researchers discover data sources from archives and perform essentially descriptive work. Subsequently, theorists move to interpret these data sources and add context that allows a broader interpretation of past events.
The archival analysis was utilised to obtain a better understanding and explain the current phenomena of innovation in the APS. It was conducted to establish timely and sequential historical records that addressed the research questions of this study. Archival records can be obtained from various sources such as letters, memoranda, agenda, announcements, speeches, presentation, minutes of the meetings, administrative documents, organisational reports, newspapers, and other articles appearing in the mass media (Bowen, 2009; Yin, 2013). Thematic analysis is a systematic method which was conducted herein to review and evaluate the themes that emerged from archival records.
Thematic analysis is an independent qualitative approach which examines research data by identifying, analysing and reporting themes within data (Braun & Clarke, 2006). This method involves the identification of themes that appear significant for explaining the qualitative richness of the phenomenon (Fereday & Muir-Cochrane, 2006). A theme is defined as a coherent integration of repeated patterns of meaning in the information, which determines the possible observations, construes facets of the phenomena, and identifies the findings (Vaismoradi et al., 2013). An inductive approach was used to derive the explicit meaning of the full range of the themes, and then directly identifying new themes from the text data (Braun & Clarke, 2006). The approach was used to code the text without using an initial a priori coding template, which is appropriate for this study because no previous study had described the phenomenon (Hsieh & Shannon, 2005). This study applied the QSR NVivo 11 to aid thematic analysis for data coding and theme identification.
The primary qualitative data were collected from recorded talks given by leaders who were invited to speak about innovation in the APS during Innovation Month, in the years 2014 to 2018. The profiles of the speakers are shown in Tab. 1. Innovation Month is organised by the Commonwealth Government and governmental departments as an annual event, consisting of seminars on innovation, a series of innovative activities relating to innovation, and the distribution of awards for innovative employees and departments.
This study considered video transcripts of speakers to be beneficial in reflecting the viewpoints of informants. Therefore, these video transcripts were categorised as proxy primary sources of data because they reflected the eyewitnesses’ accounts of actual practices in the public sectors. They were free from researcher bias and interpretation and were used to address the objectives and goals of this research. Additionally, valuable insights were obtained from analysing the publicly available data (Saunders et al., 2003). The evidence provided the themes of interest and explained the relationships between these themes. This study used a non-probability purposive sampling, where speakers were chosen based on the research criteria. A sample of 12 was considered sufficient to provide an accurate explanation of phenomena and establish a stable view of parameters (Guest et al., 2006). Therefore, 16 recorded talks were
Details of presentations from Innovation Month seminars
| YEAR | POSITION | TOPIC |
|---|---|---|
| 2014 | Secretary, Department of Industry | Innovation Month 2014 launch |
| 2015 | Secretary, Department of Industry and Science | Innovation Month 2015 Launch |
| 2016 | Deputy Secretary, Department of Industry, Innovation, and Science | Innovation Month 2016 Launch |
| 2017 | Secretary, Department of Industry, Innovation and Science | Innovation Month 2017 Launch |
| 2018 | Secretary, Department of the Prime Minister and Cabinet | Innovation Month 2018 Launch |
deemed sufficient to meet this requirement of purposive samples.
Because there is not always a close correlation between spoken language and behaviour, thematic analysis can be used as a process for finding the relation between textual messages and resulting actions performed by speakers (Nathan & Thomas, 2012). This empirical study addressed innovation from the leaders’ perspective, reflecting upon their experience. Analysing the themes in archival records helps to gain insights from a unique perspective of leaders on how they regard an innovation agenda for the APS. The research question that guided this thematic analysis was: “What are the key drivers and barriers to innovation in the APS from senior managers’ perspectives?”
A multi-step, multi-phase approach was employed to analyse the archival records using thematic analysis, as recommended by Braun and Clarke (2006). The first step focuses on data familiarisation to immerse the author in the data. To be included in the empirical data collection of the archival records, the recorded talks were viewed and reviewed to create the transcripts. In addition to the primary qualitative data, the author also reviewed relevant secondary data, such as official reports and websites. The empirical data were collected for investigating the contextual phenomena. The transcripts, in conjunction with documents, became part of the archival records. During this phase, these transcripts and documents were read without analysis or coding to gain an understanding of the content (Bryman & Bell, 2015). In the initial phase, the transcripts and documents were analysed to obtain a sense of the overarching theme of the presentation. Notes and initial ideas were developed for reference during the theme scanning.
The second step of the analysis was initial coding. Both the transcripts and documents were imported into the QSR NVivo 11. This step involved searching for interesting features in the data by utilising the highlighting tool to mark the text. The dominant
words that emerged were coded in the NVivo nodes and sub-nodes with annotations assigned to signify their importance for later analysis. Coding was conducted to analyse the content and text from every manuscript, particularly those with similar values, intentions and meanings. As these words were grouped into codes during the text searches, preliminary extracts were each assigned a name and a definition. A screenshot of a coding activity is shown in Fig. 1.

Screenshot of coding in NVivo
Third, the respective coded segments were scrutinised and aggregated to develop themes and subthemes. The interpretative analysis was conducted to understand the meaning, sense and coherence of each theme and subtheme found in the archival records (Myers, 1994). An iterative process was deployed to confirm that there were no more potential themes and subthemes. This meant that the process reached theoretical saturation (Elison et al., 2014).
Finally, the list of possible themes and subthemes was revised and refined to ensure coherence within each theme and distinctness from other themes, confirming the criteria of internal homogeneity and external heterogeneity (Barnett et al., 2011). The themes 1 and subthemes were reviewed to ensure that interpretation bias was minimised.
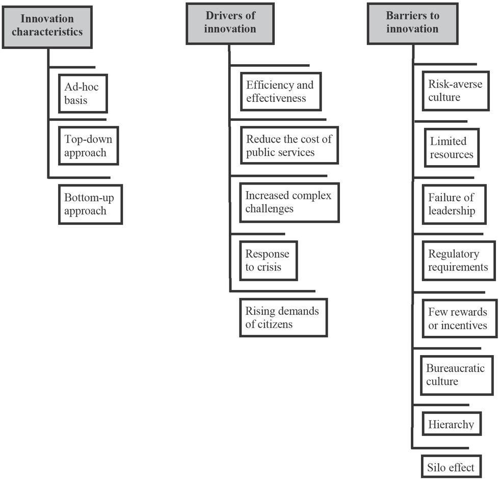
There were some consistent patterns that emerged across speakers. Three salient themes emerged from the analysis of the speakers’ transcripts, namely: innovation characteristics; drivers of innovation; and barriers to innovation. Each theme and its subthemes were discussed with a theoretical explanation and were supported by quotations extracted from the transcripts. Fig. 2 presents an overview of the themes and subthemes.

Themes (shaded) and subthemes from the thematic analysis
Innovation now plays a pivotal role in improving service quality (i.e. developing ways to address better social problems to meet the demands of citizens) and raising the productivity of the public sector (i.e. increasing the efficiency and effectiveness with which budgets are spent) (Pärna, 2014). The following quote illustrates this: “Innovation is not something you can set and forget. It’s something that we need to absolutely embed in the way we work. It shouldn’t be just seen as an add on to our normal processes and thinking, not just in the policy area but also in the service delivery, program management and regulatory area and you’d see in terms of, the deregulation agenda, I think the government in particular is looking at us to look Volume at more 1 or Number innovative 2 July ways 2017 to solving problems rather than just coming up with regulatory responses” (Secretary, Department of Industry).
Innovation characteristics could be determined by how innovations were developed and diffused within the organisation (Deschamps, 2005). Innovation in the public sector has long been
considered ‘ad-hoc’ or even ‘aberrant’ (Bloch, 2010). Despite this perception, innovation in the public sector does occur mostly in terms of top-down and bottom-up approaches (Borins, 2006).
The relation between innovation and performance is much less clear in the public sector. Even though innovative projects are progressively stimulated in public sectors, they seem to be separated from routine works. Thus, an ad-hoc basis seems to be a characteristic of innovation in public sectors. One speaker indicated that an ad-hoc innovation was on the agenda at her agency. As she commented: “Innovation in the APS is often patchy and undertaken on a somewhat ad-hoc basis. And we didn't actually take them to sit down and have a look at what we were doing in total to convince us that we were doing quite a lot of innovative things” (Director General, IP Australia).
However, another speaker was more positive about this issue, offering the following solution: “We've very much taken an approach which says innovations in our department should not be about extracurricular activity. It's not about sort of small projects off to one side, it's about our core work” (Deputy Secretary, Department of Industry, Innovation and Science).
This approach emphasises the leading role of top management who champion new ideas and support innovation. In addition, politicians also propose innovative ideas to spark media attention to their campaigns and to elicit the support of their constituents (Altshuler & Behn, 2010). The following two quotes illustrate the application of this top-down approach:
“Each Department will clearly identify and support SES [Senior Executive Service] level champions, and my own Department's champion is at the deputy level. I'll be meeting with all the champions, straight after Innovation Month, to discuss how we can learn from each other, in helping to embed innovation, not just within our organisations, but across the APS” (Secretary, Department of Industry and Science).
“One of my roles is to chair the APS Innovation Champions, which is a group of SES [Senior Executive Service], get together once a month, to share what's going on in our respective agencies, to try and build some peer support around Innovation across the APS. And we also try to push along a few key projects” (Deputy Secretary, Department of Industry, Innovation and Science).
Politics and the political process massively impact innovation in the public sector. The capability of the department to organise budgets to achieve innovative goals directly relies upon how the department obtains political support from parliamentary processes for scrutiny” (Golembiewski & Vigoda, 2000). The political shrewdness of civil servants can encourage innovation in their agency. These viewpoints are noted in the following: “Now if you go to your boss and say, I want to do this great, cool thing and it's going to be great and I'm going to go and work with all these other people. I'm going to spend lots of your money. Yeah, they're going to probably get a little nervous. If you say to him here's why this is going to be good for you, I want to make you look good, I want to achieve something great that's going to help our work, it’s going to help our area, it’s going to help our department, it's going to help our Minister. It aligns with all of these things; you're going to have a better chance of getting it through” (Director of Coordination and Gov 2.0).
Research on innovation in the public sector has shown that while elected officials and senior managers conceive and initiate many innovations (Kellough & Nigro, 2002), frontline employees are also a source of many innovative proposals because they ingest ideas from outside the organisation or generate novel ideas developed through experimentation, accidental occurrences, and other forms of experience (Borins, 2006). Moreover, public servants who initiate innovations were more likely to be middle or lower-level bureaucrats in direct contact with clients rather than senior managers. Similarly, Borins (2006) has also found that frequent innovators in public sectors are career civil servants at the middle manager and frontline levels. For example, the following three quotes signal the importance of bottom-up innovation:
“We know, I guess as leaders in the public service that the ideas aren’t going to come from old us, old, crusty folk, they’re going to come from younger people and the next wave of reform is going to come from those that are down the hierarchy” (Secretary, Department of Industry).
“You really need to tackle innovation from the top down and then the bottom up. Innovation is not a separate activity, it's actually the way you go about your day-to-day job” (Director of Coordination and Gov 2.0).
“We're also mindful that of course you've got to have bottom-up approach too and many of the good ideas that you'll have about changing the way we deliver services or new policies or new ways of doing things will come from our staff. So, we're developing what we're calling an ideas pathway for our staff. And, of course, we'll have an ideas management platform” (Deputy Secretary, Department of Industry, Innovation and Science).
Compared to the private sector, incentives for public servants are in general more likely to be much lower, and there are less performance-based material benefits, making it easier to avoid condemnation by not taking risks. The willingness to take risks is reduced because the ramifications that might occur include: political damage to the government, public criticism, possible legal consequences, diminished career prospects, and damage to personal reputation (Borins, 2006).
Nonetheless, innovation is no longer solely the realm of the private sector; it is also progressively adopted in the public sector (Setnikar & Petkovšek, 2013). In the private sector, achievement is conclusively evaluated with a combination of increased revenue, profits, and shareholder value; therefore innovation is essential (Bason, 2010). While the public sector is not subject to this competitive pressure to innovate and it is unnecessary to earn and maximise profit, innovation has still become an area of increased importance. Bloch (2010) also maintains the conception that unlike in the private sector, where innovation is basically driven by the purpose of profit maximisation, public sector innovation focuses on maximising social welfare created through public investments. The drivers to innovation are referred to as the factors which create the fundamental impetus for adoption and implementation of innovations (Damanpour & Schneider, 2009). Among the drivers of public sector innovation, the most important are discussed in the below sections.
Innovation must be implemented to improve efficiency and effectiveness to increase public value (Langergaard & Scheuer, 2012). For instance, the Director General of IP Australia described: “Clearly, the application of new ideas and approaches, new technologies, and new systems of management that is innovation is essential to effectively making the challenges faced by the public sector and also to promoting Australia's general competitiveness and prosperity.” In addition, the Secretary of the Department of Industry indicated that the focus on efficiency of resources is on the agenda in public sectors. As she commented: “I think in terms of innovation. It is absolutely a driver for productivity. The evidence is very clear. I think in terms of efficiencies in the public service, I think in the past, we’ve looked at doing the same with less [resources] in terms of efficiency”. The Australian Public Service Commissioner also informed the audience about the important initiative for improving efficiency and effectiveness in the APS: “The Secretaries Board has created the APS Reform Committee to provide a focus on APS-wide initiatives that will work to achieve the objective of creating a more efficient, effective, productive and modern public service”.
Due to pressures on government revenues and rising expenses in areas of government service, substantial cost cutting must be accomplished to manage rising debt levels (Bason, 2010). Given that citizens expect greater public sector efficiency, embracing innovation is a potential solution for this demand. The Director of Coordination and Gov 2.0 stated that: “One of the main pressures I've noticed on government of course is around resources. Everyone has less to do more.” The following quote is also evidence of this view: “It is our responsibility as public servants to be as efficient as we possibly can and cutting cost is a very real reason why we should be and needing to be innovative but innovation in that process that by definition is inefficient; any new idea or experiment may not work” (Secretary, Department of Industry).
“Innovation in the Australian Public Service is good for the budget bottom line – and it’s making things easier and better for the public we serve”(Secretary, Department of the Prime Minister and Cabinet).
The challenges arise in contexts such as education, sustainability and climate change, where the quality of problem-solving and institutional innovation has a primary impact on social, economic, and environmental capabilities (Kao, 2007). Moreover, the public sector has greater interests among stakeholders, and abstract social norms and objectives like safer roads, better public welfare and improved education. Thus, the public sector must cope with several stakeholders who may have contrary needs. Interpretation of this reflection should confront public sector innovation with highlighting conflictive objectives; therefore, drivers and barriers to innovation become blurred. This is an actual and perpetual core challenge to address through innovation behaviour support tools for public strategic decisions. Consequences of decision making in the public sector have to be shared among stakeholders and decisions have to be negotiated under expert pooling supervision. Thus, accountability of public sector decision in the context of innovation becomes paramount.
Balancing the needs of several stakeholders will have ramifications for their actions, outcomes, and the degree of trust in the public sector (Pärna, 2014). As discussed by one of the participants: “If government doesn't innovate, if we don't learn to be responsive and adaptive to what's happening in the world, then we make ourselves irrelevant. It's pretty simple, adapt or die. Without innovation, without trying to do things better or in a completely different way, we are not going to move forward” (Director, Digital Transformation Office).
It is obvious that innovation is generated in the public sector in response to a crisis or some individual champions of a specific innovation (Eggers & Singh, 2009). For example, one presenter highlighted the importance of crisis as a driver for innovation: “That crisis, you know I like to think, our crisis in Health, in the last little while has been the co-payment. Very publicly and politically difficult but we now have some very, very interesting ways forward around Medicare more broadly, and Primary Health Care. And we would not, probably, have got that opportunity without a crisis of a kind that allowed us to really push the boundaries on getting some real changed thinking around Medicare and Primary Health Care” (Secretary, Department of Health).
When comparing service quality in the private and public sectors, the public sector’s lack of competitive pressure might not lead to incentives to improve service quality and respond to the demands of clients. The public sector must implement innovation to respond to the rising expectations of citizens as they compare public services with the improvements in service delivery accomplished by the private sector (Altshuler & Behn, 2010). Thus, citizens demand not only high quality and more user-centric services from the government but also services designed and often delivered in collaboration with citizens and community sector partners (Bowden, 2005). As highlighted by the Director General of IP Australia: “Citizen expectations of public service quality have risen while at the same time there is an increasing pressure on public budgets for greater efficiency, productivity, and cost reductions. There is also increasing contestability in the provision of public services and even policy advice.” Similarly, the Director of Coordination and Gov 2.0 argued that: “A citizen today is able to engage and if you're not responsive to them, if government don't be agile and actually fill up a role then that void gets picked up by other people, so the internet society is a major pressure of the changing expectations of the public that we serve is a major pressure”. This key driver was also confirmed by these speakers:
“Really, it is a core function for all of us, and essential in terms of us meeting the demands of an ever-hungry public for better Public Services” (Deputy Secretary, Department of Industry, Innovation, and Science);
I think we have an opportunity to better understand citizen attitudes and satisfaction with the APS, and to contribute to a ‘citizen-centred’ APS culture” (Secretary, Department of the Prime Minister and Cabinet).
It is significant also to highlight the barriers to innovation in the public sector which have to be addressed to maintain successful and systemic innovation. Barriers to innovation are defined as impediments that delay agencies to adopt or implement innovations successfully (Demircioglu, 2018). Most barriers appear in the context of organisational, political, economic, and social aspects. Borins (2006) divides the barriers in public sectors into three groups: (1) political barriers, arising in the political environment; (2) internal barriers, arising within the organisation; and (3) external barriers caused by the external environment. The internal barriers include; a lack of sufficient human or financial resources, little management support, few incentives for staff, staff resistance and a risk-averse culture. The external barriers include regulatory obligations and an ambiguous acceptance by clients. Based on the thematic analysis of the presentation transcripts, the following factors function as significant barriers to innovation in the public sector:
The public sector is regarded as risk-averse (Koch & Hauknes, 2005). The duty to maintain continuity and provide acceptable standardised services and accountability to citizens are subject to the possibility of political and media criticism when policies or programs seem unsuccessful (Mulgan & Albury, 2003). The negative ramifications of risk-taking in the public sector can be drastic and can include “political damage to the government, public criticism, possible legal consequences, diminished career prospects, and damage to personal reputation” (Management Advisory Committee [MAC], 2010, p. 30). Therefore, these reasons often lead to a culture of risk aversion which hampers innovation and again accentuates the need to deliberately manage innovation in the public sector. Some speakers indicated that a culture of risk aversion is a major barrier for innovation:
“I think risk is one of the first things that come to mind for many. The public service is often described as risk averse, yet risk is intrinsic part of innovation” (Secretary, Department of Industry).
“Our stewardship of critical public sectors services and activities rightly attracts close scrutiny by parliament, the media, and the public. And we operate to serve ministers in a political environment. Tolerance for risk and failure is limited” (Director General, IP Australia).
The following comments made by one speaker, reflecting on conversations she has had with other civil servants, illustrate risk-aversion: “The amount of people that have said to me, just quietly, small feedback up, Hey, we'd love to do that, but we don't want to get any criticism” (Director of Coordination and Gov 2.0).
To drive a successful innovation implementation, organisations require human and financial resources. However, the APS is often confronted with skills shortages in their workforce and budgetary constraints, as reflected in this comment: “The APS faces discrete skills shortages; we have an ageing population and a fiercely competitive labour market. All of which are situated within a tight fiscal environment that continues to demand seamless service delivery” (Group Manager, Workforce Information).
Financial resources are also essential for innovative project development, testing and implementation. Strict funding in public management is a vital issue caused by the alignment of centralisation and decentralisation doctrines and aspects of power in regard to government level (Page, 2005). The public sector also has a duty to utilise resources effectively. Innovation is normally funded using budgetary slack or cost savings brought about by enhanced efficiency. However, the obstacle with these budgets is that they are unpredictable (Borins, 2006). Moreover, innovation normally cannot break even within the short-term horizon. Thus, public servants hesitate to integrate innovation initiatives into resource planning due to concerns that such cost will be considered too risky and funds should be allotted to other items.
However, one speaker put forward the view that limited resources were both positive and negative for innovation: “Resources themselves can also have a positive or negative effect. Resource cuts can in fact stimulate innovation by requiring us to rethink how we can achieve the outcome with fewer inputs. Conversely in some cases innovation will require an investment of resources and it can be strangled if there are none available” (Director General, IP Australia).
Overcoming limited resources could be done by the recommendation of one speaker: “Don’t let budget-constrained environments that many of us work in get in the way of you making change. Start small, pilot your ideas, but also keep the bigger picture in mind. Be ready to scale up when the time is right” (Director, Business Strategy).
Organisational leadership plays an important role in facilitating innovation by creating a climate in which subordinates interact and operate as reflected in a comment from the Secretary of Department of Infrastructure and Regional Development: “SES [Senior Executive Service] leadership is undoubtedly a key success factor. Engaging SES and requiring outcomes at that level is a challenge for me personally”. Top management’s commitment to the culture and attitudes toward innovation can be demonstrated by a willingness to accept the risk and advocating and rewarding innovative behaviour. Leaders must find mechanisms to encourage the generation, adoption, and implementation of innovations. For example, as noted in the following comment, the failure of leadership has been a vital barrier to innovation: “The third pressure is upper management. They don't always get what we're trying to do. Let's be honest, right?” (Director of Coordination and Gov 2.0).
Nevertheless, frequent changes in organisational leaders occurring from the exchange of political forces or the end of terms of office are major barriers of innovation processes in the public sector. This phenomenon is called the ‘too many hats’ syndrome (Raipa & Giedraityte, 2014). Frequent leadership changes make it difficult to start innovative projects and drive change and innovation in the public sector (Hamson, 2004).
Approval processes in the public sector are heavily controlled by regulations and laws which can be embedded and burdensome. Activities in such organisations are also administrated by common, abstract, and clearly defined regulations and policies which exclude requirements for issuance of specific mandates for each unique case (Borins, 2006). To be successful, innovation processes require ‘breaking the rules’ (Mulgan & Albury, 2003). In addition, many public sectors are confronted with legal requirements. More regulations do not automatically assure better discipline. Therefore, the red tape of the past should have no place in the innovative organisation. Instead, organisations need to ensure that standards are up to date and provide appropriate regulations to enable ideas to be taken to citizens. The following quotes illustrate this:
“Inherit conservatism, rigid and opaque processes and structures breed a culture of conformity and punish non-conformity. A closed internal focus assumes that all of the answers must come from within. Our roles require a high degree of public accountability and thus working within a sometimes restrictive rules-based framework is inevitable” (Director General, IP Australia).
The public sector has generally had higher punishments for failed innovation than rewards for successful ones. While public servants may attempt to be creative and innovative, there is scarce feedback on ideas. Innovative projects are rarely encouraged, and there is a lack of recognition of innovators. In some agencies, processes or attitudes tend to punish innovators by transferring the risk of failure onto them. Also, departments seeking to generate innovation may have to fund the project internally. Although implementing innovation can reduce the operating cost for the organisations, but the reward is that their annual budgets are curtailed in the subsequent fiscal year. Moreover, if the innovation fails or does not prove to be efficient, the innovators are responsible for all the costs. Such experiences lead public servants to the perspective that any innovative initiatives are confronted with the risk of penalties (Management Advisory Committee [MAC], 2010). Another presenter expressed concern about too few rewards in public sectors, leading to a belief that innovation is not valued in their organisations: “Undertaking innovation in the APS has been described as long on risk and short on reward. There are those that say that the APS risk-reward trade-off is currently low on risk and short on reward. To promote innovation, the staff need to understand that it is valued within the organisation” (Director General, IP Australia).
Public sectors generally have a bureaucratic organisational structure. Bureaucracy relates to the precise separation of integrated activities regarded as responsibilities inherent in the department and hierarchical management based on supervisory relationships (Raipa & Giedraityte, 2014). Public sectors are also characterised by a bureaucratic culture, based on standardisation and formalisation of work processes. The bureaucratic culture which also associates with a legal chain of command and control could reduce and hinder the leeway for innovation (Evans & Burger, 2016). Bureaucracies often restrain innovation because of their inherent proclivity toward regulation and certainty (Golembiewski & Vigoda, 2000). As one speaker from a high-ranking position commented: “I think the Secretaries' Group want to see new ideas not being put through big bureaucratic processes, but absolutely streamlined across the [Australian] Public Service, and that does, absolutely, require leadership, not just through Secretaries and SES [Senior Executive Service], but all of us, to help loosen, I guess, the bureaucracy and the shackles that seem to maintain a business as usual approach, and, if we don't keep up, then we become less relevant, too, as Agencies and the Public Sector” (Secretary, Department of Industry and Science).
Highly hierarchical organisations thwart innovation in the public sector, and senior officers may hold the opinion that innovation can result in threats to existing hierarchies. There is a perception amongst many public servants that seniority or position generally rules whose opinions are accepted or respected. A host of internal hierarchy horizontal constraints tend to inhibit the interaction necessary to generate novel ideas, and vertical barriers can hamper novel ideas from bubbling up to the determination (Eggers & Singh, 2009). In hierarchical structures, novel ideas have to pass through many steps of approval processes (Management Advisory Committee [MAC], 2010).
The Secretary of Department of Industry and Science emphasised hierarchy as the most critical barrier in public sectors: “A perennial feature of the public service is its hierarchy and the call of authority to those higher up. This might sound a bit strange coming from me as a Secretary, but I am all too aware that this sort of work culture is actually one of the biggest barriers to innovation, and I have said that in the past, in terms of the hierarchy being probably the biggest barrier to innovation across the Australian Public Service.”
However, not every speaker viewed hierarchy negatively, with one speaker taking a more longitudinal and broader perspective, commenting as follows: “Now, I know that people sometimes don't associate hierarchy with innovation, but I'm a great believer in hierarchy. I spent 22 years in the army with an appreciation that sometimes you have to do what you're told. The advantage of hierarchy is that often it comes with relatively large spans of command, spans of control. Lots of people, people with lots of direct reports. Typically, the research shows you that between five and seven is the right number of direct reports that you can get. Now, what's the advantage of having seven direct reports as opposed to one or two direct reports? Bloody hard to micromanage seven people, and if you avoid micromanagement, you avoid the innovation-crushing way of telling people how to do things” (Chief Technology Officer, Department of Finance).
In order to stimulate an innovative idea, flatter structures and more open, interactive processes should be established in the public sector.
The public sector has a tendency to operate like a silo where each department has different duties and the authority to operate the duty. Initially, these are generated as a procedure to manage human resources and structural processes. However, the issue with silos is that they cause public servants to only concentrate on the specific mission of their agency. Generally, there is an implicit race between departments, especially where their duties overlap (Management Advisory Committee [MAC], 2010). These silos can be a significant barrier in terms of collaboration between each agency. The major obstacles to innovation result not from deficiencies of individual talent but from deficiencies of collaboration. As highlighted by one of the speakers: “This massive barrier to doing the work of the public service better is systemic silos. This is how government sees government, a whole map of fiefdoms, of castles to defend, of armies that are beating at your door, people trying to take your food, and this is just one department. We don't have this concept of that flag has these skills that we could use. These people are doing this project; here's this fantastic thing happening over there that we could chat to. We're not doing that enough across departments, across jurisdictions. So, what's the solution? The solution is we need to share” (Director of Coordination and Gov 2.0).
The public sector must disintegrate the silos that obstruct the flow of information that becomes knowledge, informed decisions and leads to results (Eggers & Singh, 2009). To solve the silo effect, the Secretary to the Department of Industry, Innovation and Science suggested: “We must reset it, from one of silos to one of collaboration”. As explained by another speaker who believed that his agency had overcome the silo problem by idea sharing: “We’ve committed to idea sharing by supporting a trial of a cross-agency platform. Increasingly, we are experiencing convergence of issues and the citizen's view and experience of government is not siloed, and nor will the solutions to their needs be. Silos are becoming less important, while integration and collaboration are becoming more so” (Secretary, Department of Industry and Science).
Value creation in the public sector is much broader in scope than for private businesses (Kelly et al., 2002). Four types of values for the public sector are proposed by Bason (2010): productivity, service experience, results, and democracy. The obstacle for the public sector is that value in all four categories has to be established simultaneously, without impairing the value of another. Thus, the special role and function of the public sector are subject to a democratic rule, in which democracy is the governing principle. Public sector innovation is considered a legitimate means to improve efficiency and effectiveness in government and respond to citizens’ increasing demand for better services. Public agencies are becoming key players in the adoption, invention and implementation of innovations (Borins, 2006).
Having conducted a comprehensive thematic analysis, this study has identified how senior managers view innovation in the APS from different standpoints. The main context of this study has been to transition research on innovation into an applied public sector setting. The thematic analysis revealed that the three key attributes typically associated with public sector innovation in the APS consist of innovation characteristics, drivers of innovation, and barriers of innovation. These aspects have been defined, and descriptors assigned. There is a stereotypical view of the APS as being large bureaucracies which stifle innovation. Despite this perception, innovation in the APS does occur both in terms of a top-down approach and also a bottom-up approach. A consensus on the definition of innovation offers a way forward for the identification of innovation within the public sector context. For example, there is the opportunity to characterise innovation based on whether civil servants bring forward new ideas or improve an existing aspect of the APS.
Innovation in the APS has rapidly increased due to several drivers such as the requirement for improved efficiency and effectiveness; a reduced cost of public services; increased complex challenges; and the rising demands of citizens. This finding is consistent with Altshuler and Behn (2010)’s study which highlighted the critical roles of the rising expectations of citizens and dramatic cost-cutting agenda fostering innovation in public sector organisations. The public sector must implement innovation to respond to the rising expectations of citizens as they are increasingly comparing public services with improvements in service delivery accomplished by the private sector. Governments generally aim to achieve dramatic cost-cutting to manage rising debt levels. Given that citizens expect greater public sector efficiency, embracing innovation is a potential solution for this demand.
This study provides insights for the APS to focus on barriers to innovation in their workplace. The main barriers highlighted by speakers were a risk-averse culture, limited resources, failure of leadership, regulatory requirements, and few rewards or incentives. Additional key concerns expressed by senior managers included hierarchy, bureaucratic culture and the silo effect. The most important barrier is a risk-averse culture which is in line with the conclusion by Koch and Hauknes (2005) stating that the public sector is regarded as risk-averse. A potential solution could be adopting a risk management approach as the Secretary of the Department of Health proposed: “We need to look at our risk management approach to support the growth in innovation within your organisations. It means we look at-risk, we understand it, we manage it, and we adapt ourselves to live within that framework.”
A supportive environment is described as one where employees have the freedom to experiment and take the necessary risks to pursue new ideas and where failure is an acceptable outcome. This finding is consistent with a study by Demircioglu and Audretsch (2017) which has also demonstrated that creative contributions require contexts of psychological safety and freedom, well separated from a blame culture. Innovative attempts should be recognised for both successful and unsuccessful results. In summary, strategic leaders must provide supportive and independent environments, as well as time and resources according to the required demands.
The limitation of this study is that the evidence was based on the perceptions of speakers that were mainly senior executives of the APS and may not reflect the perceptions of the broader APS community. This study was also based on archival analysis, which limits the extent to which findings can be generalised. However, study findings provide a solid foundation for conducting future research on related topics. A quantitative research approach, particularly statistical analysis, should also be conducted to complement this qualitative study, in order to deeply investigate the extent of the impact of each of these drivers and barriers towards the innovation agenda of the APS.