As the outbreak of the COVID-19 pandemic has seized the entire world, global industry has been severely affected by this deadly virus by putting every sector of life into a state of utter chaos. The entire world’s political, economic, social, and even geographical sectors have been deeply influenced by SARS CoV2. However, in this pandemonium situation, technologic advancement appeared as a blessing in saving the world from greater disasters. Technologic advancement not only serves global industries but also provides an alternate measure to other sectors against these types of pandemics. Moreover, this phenomenon is validated by various studies, such as Heiat et al. (2020) who have discussed the integrated function of conventional and contemporary technologies to combat COVID-19 and have identified traditional methods as helpful in precautionary and supportive care of coronavirus disease. On the other hand, contemporary technologies were found helpful in the improvement of particular diagnoses and influential management methods. Similarly, Javaid et al. (2020) have evaluated the role of industry 4.0 technologies and identify these technologies as helpful in controlling and managing COVID-19. On the contrary, Papadopoulos et al. (2020) and Quinn et al. (2020) have also discussed the role of virtual consultation and the use of technology to combat COVID-19 and the role of technology in small and medium enterprises to cope with the impact of COVID-19.
Similar to other sectors, the education sector was also seriously affected by this deadly virus through strict lockdowns and closure of educational institutes and through compliance with social distancing, procedures issued by the government. The entire process of teaching and learning was shifted to online means of communication, such as Zoom, Microsoft Google teams, and interactive video conferencing software. Although the use of online education in developed countries had already become the norm in response to rapidly spreading diseases, the developing and underdeveloped world faced a huge challenge, and students reacted to it as either a curse or as recreation. This was mainly because of the technological infrastructure in developing countries, which is quite fragile and cannot support the most up-to-date programs. Although most developing countries were already using technologic media as a teaching and learning alternative along with traditional teaching methods, the complete shif of the entire learning process to online means of communication became a gigantic hurdle as evidenced by Qureshi et al. (2012), Farooq et al. (2020), and Anwar et al. (2020).
The diffusion and adoption of technology in education through a blended approach or as online learning is a very common and most appreciated approach in both developed and developing nations. Adoption and diffusion in developed countries are comparatively easy due to advancements in technology and technologic knowledge. However, the diffusion and adoption of technologic methods in education and other industries remain a challenge and hectic for developing. Besides this, attitude and behavior to adopt and accept this approach are also very important factor to consider. Previous studies suggest that higher diffusion of technology leads to a higher level of technologic acceptance. At the same time, technologic diffusion and adoption lead to increased behavioral intention (Chang & Tung, 2008; Wu & Wang, 2005). Some studies also demonstrated that online learning can expedite the skills of teaching and learning if technologic tools like websites, videos, and social networking are used properly (Thornton et al., 2004). Attitudes and behavioral intentions towards acceptance and diffusion of technology have been addressed in several studies, but the aspect of online education as a recreational approach has not been discussed in the context of the COVID-19 pandemic. The purpose of this study is to fill this gap by explaining graduate and post-graduate students’ online learning experiences as a curse or a recreational experience during COVID-19 in Pakistan. This study combines the technologic and behavioral factors through assimilation of the technology acceptance model, innovation diffusion theory, and construct of computer self-efficacy from social cognitive theory. The construct of relative advantage from IDT is used to compare traditional and online learning in education among students of Pakistan during the COVID-19 pandemic outbreak and tries to identify whether the introduction of technology is a recreational advantage or a curse for students.
The remaining portion of the paper is structured as follows. Section 2 will present a brief literature review of the constructs used in the study. In section 3, research methodology will be discussed. In the next section 4, results, discussion, and interpretation will be elaborated. Conclusion and policy implications will be discussed in section 5. Limitations and future research directions will be discussed at the end of the paper.
The spread of the COVID-19 pandemic has closed educational institutions all over the world, but it has also provided an alternate means for students to continue their educations. However, despite survival through online learning, technology adoption and technology diffusion became major challenges and felt like a curse for the students of developing countries. Several models and theories have acknowledged the factors that are helpful in understanding and facilitating the adoption, diffusion, and acceptance of advanced technologies in different societal and organizational perspectives (Hrastinski, 2009; Knabe, 2012; Weegar & Pacis, 2012). Among these models and theories, the technology acceptance model (TAM) and innovation diffusion theory (IDT) are the most frequently used to understand the student’s behavioral intentions and attitudes towards e-learning systems (Adamu & Benachour, 2020; Chang & Tung, 2008; Venkatesh et al., 2003; Venkatesh & Davis, 2000).Besides this, majority of the research has been conducted from the perspective of the developed countries (Marangunić & Granić, 2015). Besides determining the attitude and intention regarding online learning, TAM and IDT are used to identify gaps in the research. This study used TAM and IDT in a problematic context, that is, the outbreak of the COVID-19 pandemic, and tried to measure whether the introduction of technology in education during COVID-19 was a curse or was experienced as recreation for students.
Innovation, in innovation diffusion theory (IDT), refers to a practice, an object, or an idea, which is assumed to be new to the user. Diffusion is the act of transforming and communicating innovation through proper channels in social settings (Rogers, 1995). IDT comprises five important dimensions: observability, relative advantage, complexity, compatibility, and trialability (Tung et al., 2008). In this study, the relative advantage dimension has been applied to assess the online learning experience. Relative advantage means that new technology or innovation brings positive outcomes in comparison to older, traditional methods (Hsbollah, 2009a). In this research study, the relative advantage is being studied to test the student’s perception of the advantages of online learning versus traditional learning.
The technology Acceptance Model (TAM) was originally coined to describe beliefs of perceived usefulness and perceived ease of use that form the individual’s expectations (Davis et al., 1992). Perceived usefulness is used to measure whether the introduction of new technologies enhances job performance and tasks or not. Perceived ease of use describes the extent of ease or difficulty of using a particular technology. In this study compatibility, perceived usefulness, perceived ease of use, and computer self-efficacy have been derived to empirically test the theory (Tung et al., 2008). This theory helps to identify the beliefs and perceptions of individuals regarding the acceptance of a particular type of technology. In this study, the introduction of technology applications like Zoom, Microsoft teams, Google teams, and other types of video conferencing in online learning activities during the COVID-19 pandemic have been empirically tested on TAM constructs.
The term compatibility explains the extent to which an individual experiences innovation consistent with their current needs, experiences, values, and the degree to which new technology is seen to be in line with prevailing needs (Hair et al., 2017; Isaac et al., 2019). The way that a student’s perceived technological compatibility is perceived to be in line with their needs significantly impacts the online learning experience. (Cheng, 2015; Isaac et al., 2016; Islam & Azad, 2015). Some studies provide evidence that compatibility notably affects perceived usefulness (Ozturk et al., 2016; Wu & Wang, 2005). Previous studies on online and internet learning contexts have shown interest in this impact on online learning (Isaac et al., 2016; Islam & Azad, 2015; Premkumar, 2003).
Perceived usefulness (PU) describes individuals’ believe that the available technology or learning is useful and improves their performance (Chang & Tung, 2008; Lee, 2006; Venkatesh & Davis, 2000). Many studies proved perceived usefulness as the strongest antecedent of online learning (Chang & Tung, 2008; Gefen & Straub, 2003; Venkatesh & Davis, 2000). When a person perceives that online technology and e-learning will enhance his learning experience, it will significantly impact learning readiness that ultimately leads individuals’ perception towards online learning (Hsu & Lu, 2004; Lee, 2006; Ong et al., 2004). The current study measures the impact of the perceived usefulness of technologic induction in online learning.
The perceived ease of use (PEU) describes how much a person feels the particular technology is user-friendly, easy to use, and free from effort (Chang & Tung, 2008; Chin & Todd, 1995; Doll et al., 1998). Previous studies on perceived ease of use and perceived usefulness empirically proved that if students feel at ease and comfortable while using technology, it will also impact their perception of its usefulness (Chang & Tung, 2008; Gefen et al., 2003; Venkatesh & Davis, 2000). Other studies demonstrate a clear understanding of the effect perceived ease of use has on a student’s online learning interaction and experiences. When students feel at ease while using the technology or taking online classes, it will have a direct and positive impact on their online learning experiences (Chang & Tung, 2008; Davis et al., 1992; Gefen & Straub, 1997).
As human characteristics and personalities vary significantly, computer self-efficacy plays a significant role in technology adoption (Kreth et al., 2019; Mahdavian et al., 2016; Prior et al., 2016). Self-efficacy is defined as a personality trait related to how an individual believes that he or she may complete the task or will experience the learning online course (Kreth et al., 2019; Yu et al., 2013). Computer self-efficacy is describes the level of confidence a person has that he or she can perform computer-related tasks easily and can accomplish learning by using the computer (Mahdavian et al., 2016; Prior et al., 2016). Previously, self-efficacy had been extensively tested in the learning and teaching setting (Isaac et al., 2019). Several studies have demonstrated that if an individual has high technology or computer self-efficacy, then he or she might be more inclined towards e-learning (Kreth et al., 2019; You et al., 2012). From the perspective of online learning, students’ strong belief in their computer self-efficacy and low resistence will positively affect their online learning and they will experience it as recreation (Isaac et al., 2019; Yu et al., 2013).
Relative advantage is defined as a new technology, practice, or innovation that is supposed to have a potential advantage and be a better tool in comparison to old practices (Hsbollah, 2009a; Winters & Martins, 2004). Relative advantage can also describe the degree to which innovation and new technology are perceived to be superior to current technology, and thus its adoption will be beneficial (Bennett & Bennett, 2003). Several studies have demonstrated that relative advantage is an antecedent of technology acceptance and adoption, which in our case is online learning (Hsbollah, 2009b). Kendall et al. (2001), found that relative advantage has emerged as the most influential factor that will affect the willingness of learners and adopters to accept the new technology. In this way, it is hypothesized that relative advantage in the context of e-learning or online learning will enhance the learning experience in instructional technology (Hsbollah, 2009a; D. I. MacKenzie & Kendall, 2002).
Technological advancement and development of rapid innovation made providing education much easier than it would have been, especially during the COVID-19 pandemic (Dhawan, 2020, McBrien et al., 2009). During COVID-19, this tool became the only way to continue the educational process while maintaining physical distance without wasting students’ time and causing academic losses (Basilaia & Kvavadze, 2020; Dhawan, 2020). To address this challenge of ‘Stay at Home’ learning, researchers, learners, educationists, students, teachers, and higher education committees advocated that transforming traditional learning into online learning systems to continue to educate the students (Dhawan, 2020). Online learning includes the terms e-learning, blended learning, open learning, computer-mediated learning, web-based learning, m-learning with common characteristics to use the computer, networking with an internet connection or mobile devices, or networking that can be possible anywhere, anytime, and in any means by using mobiles and laptops (Cojocariu & Boghian, 2014; Dhawan, 2020). Online learning tools may be more effective than traditional tools, because it is a more interactive, innovative, and student-centric approach. In these environments, students can easily interact with teachers, and students may participate more actively (Singh & Thurman, 2019). Online learning is designed in a way that students can attend online classrooms, virtual recorded lectures, interact in real-time, and give feedback during class (Currie-Mueller & Littlefield, 2018).
Online learning can be defined as a synchronous or asynchronous environment depending on whether students are using mobile devices or laptops with internet access. Students are independent in these environments to learn and correspond with other students and teachers (Singh & Thurman, 2019). The synchronous environment provides real-time experience, live lectures, classes, webinars, workshops, video conferencing, and other online learning systems in social interaction, whereas asynchronous learning is not well structured (McBrien et al., 2009). Because of the need to stop the spread of a deadly virus, COVID-19, the need for synchronous learning or online learning emerged in which online classes, webinars, online meetings and discussion, internet connection quality, mobile, and laptop availability, instant feedback, all become the crucial needs of the time (Basilaia & Kvavadze, 2020; Dhawan, 2020, Hastie et al., 2010; Szeto, 2014). In keeping with the above-discussed literature, we formed the following hypotheses:
H1: Compatibility has a direct influence on perceived usefulness.
H2: Compatibility has a direct influence on the online learning experience.
H3: Perceived usefulness has a positive effect on the online learning experience.
H4: Perceived ease of use positively influences the perceived usefulness.
H5: Perceived ease of use positively influences the online learning experience.
H6: The relative advantage of online learning positively impacts the student’s online.
H7: Computer self-efficacy positively affects the online learning experience.
This study is causal and adopts a deductive approach. The data was collected from university students all over Pakistan. The target population of this study was students who attended online classes during the COVID-19 pandemic. The purposive sampling technique was used to collect the data. The statistics for this study were gathered from June 2020 to September 2020. The structural equation modeling (SEM) was used for statistical analysis, and the sample size was calculated through power analysis, which is a recommended method in the PLS-SEM literature (Hair et al., 2017). Hair et al. (2016) recommend power analysis to calculate the required sample size based on constructs having a higher number of predictors in a model. He suggested a rule of thumb developed by Cohen (1992) for statistical power analysis for multiple regression models. The sample size is determined by 80% statistical power, minimum R2 value, P value, and complexity of the path model. The minimum sample size required for this study according to the PLS path model is 92. So the sample size for this study is more than large enough to measure the required R2 value, at a power of 80% and 5% significance level.
The sample size was calculated through the Raosoft sample size calculator. According to higher education university statistics, more than 1.58 million students were enrolled in the year 2017–18 across Pakistan. According to the Raosoft sample calculator, our sample population should be 385. Therefore, a total of 405 questionnaires were distributed among university students across Pakistan through Google forms. Among them, 387 useable questionnaires were received. The response rate was 95.5%. Mellahi & Harris (2016), have reported that there is no hard-and-fast rule for a minimum response rate. According to Malhothra and Grover (1998), a response rate of less than 20% is undesirable for research studies.
Similarly, Goudy (1976) recommended that a response rate between 30% and 70% is acceptable for most research studies. Because we used power analysis the sample size of this study is well above Cohen’s (1992) recommended and required sample sizes for PLS-SEM.
The instrument of this study was adopted from existing studies. All 20 items used in this study were answered on the 5 point-Likert scale with 1 being “strongly disagree” and 5 representing “strongly agree”. The questionnaire was divided into three parts: Section 1 included demographics information like age, gender, education, university, and a filter regarding taking online classes during COVID-19. The second section consisted of items related to independent and dependent variables. The construct of compatibility was adopted from IDT and defined by Wu and Wang (2005) as containing three items. In our study, the variables of perceived usefulness and perceived ease of use, containing four items each, were taken from TAM and adapted from Vankatesh and Davis (1996, 2000). The construct of computer self-efficacy was adapted from Vijayasarathy (2004) and contained two items. From an extensive literature review, it is evident that there is no scale so far developed; however, we adapted a scale from a study by Karahanna (2002), who developed three items of relative advantage after face-to-face interviews for the study. The dependent variable is adapted from Davraj (2002) and Harnandez (2009) and consists of two items. The items of the dependent variable used for this study were re-worded where needed. To check the reliability, a pilot study was conducted which shows strong internal consistency.
Descriptive statistics showed that 204 (52.71%) out of 387 respondents were male and 47.29% were female; 94.57% were between the ages of 20 and 30 years, 4.91% were between the age of 31 and 40 years, and 0.52% were above the age of 40. Among the respondents, 79.07% were enrolled in a bachelor’s degree program (16 years), 17.05% were enrolled in master’s degree programs (18 years), and 3.88% were enrolled in Ph.D. programs. The largest number of respondents (82) was from Bahria University, 75 from SZABST, 75 from Textile Institute of Pakistan, 29 from the University of Education, 25 from COMSATs, 23 from IBA Sukkur, 22 from DOW, 15 from the University of Agriculture, 13 from National University of Modern Languages, 10 from GIFT, 8 from Institute of Business Management, 7 from University of Punjab, and 5 from Indus University,.
Structural equation modelling (SEM) was employed because it can handle complex models and run completely at the same time (Schumacker & Lomax, 2012; Tabachnick et al., 2007). According to Anderson and Gerbing (1988), SEM works on two levels: measurement and structural models. Details of these two have been provided in the results and interpretation section. Smart PLS 3.2.9 was utilized for data analysis using the PLS-SEM approach. This software was used for two reasons: first, this study developed a novel framework by integrating three theories. This study was exploratory based on developing theory (Hair et al., 2017). Second, data is not normally distributed in the survey research. Using the PLS-SEM approach through Smart PLS does not require data normality assumptions to be fulfilled (Chin et al., 2003).
Common method bias (CMB) can be a potential threat for self-reported research surveys (Podsakoff, 2003) as data were collected from a single source (S. B. MacKenzie & Podsakoff, 2012). Harman’s single factor was employed through exploratory factor analysis (EFA) to detect CMB. It was indicated that the first factor described a 36.319% variance which, being less than 50%, confirmed CMB was not a problem in our study (Babin et al., 2016).
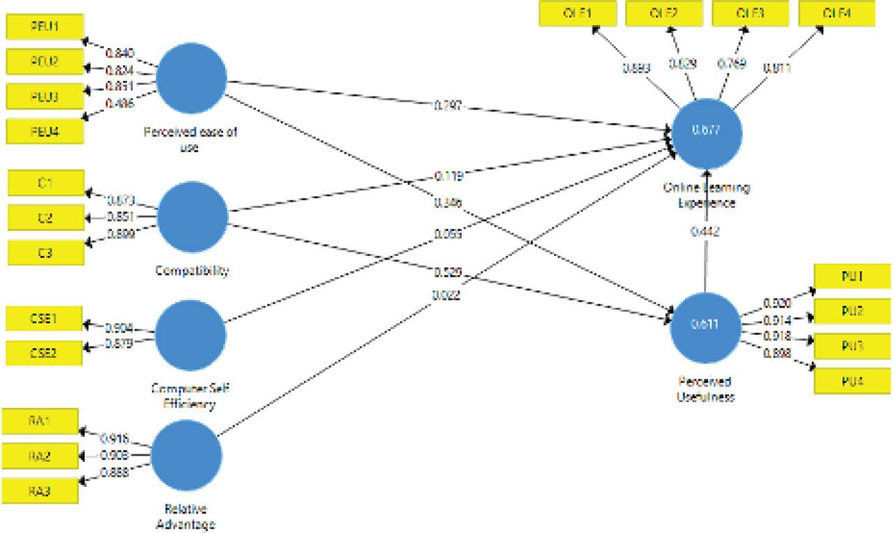
Figure 1 shows the findings of validity and reliability using the measurement model. The reliability of the constructs was assessed through CA and CR. According to Hair et al. (2017), values for CA and CR should be greater than 0.70. All values of CA and CR were greater than 0.70, ensuring the reliability of the constructs as indicated by Table 1.
Figure 1
Measurement Model

Reliability and Validity
| Constructs and Items | Outer Loadings | CA | CR | AVE |
|---|---|---|---|---|
| Perceived Ease of Use (PEU) | 0.754 | 0.845 | 0.586 | |
| PEU1 | 0.840 | |||
| PEU2 | 0.824 | |||
| PEU3 | 0.851 | |||
| PEU4 | 0.486 | |||
| Compatibility(C) | 0.846 | 0.907 | 0.764 | |
| C1 | 0.873 | |||
| C2 | 0.851 | |||
| C3 | 0.899 | |||
| Computer Self Efficacy (CSE) | 0.743 | 0.886 | 0.795 | |
| CSE1 | 0.904 | |||
| CSE2 | 0.879 | |||
| Relative Advantage (RA) | 0.886 | 0.929 | 0.814 | |
| RA1 | 0.916 | |||
| RA2 | 0.903 | |||
| RA3 | 0.888 | |||
| Perceived Usefulness (PU) | 0.933 | 0.952 | 0.833 | |
| PU1 | 0.920 | |||
| PU2 | 0.914 | |||
| PU3 | 0.918 | |||
| PU4 | 0.898 | |||
| Online Learning Experience (OLE) | 0.847 | 0.896 | 0.684 | |
| OLE1 | 0.893 | |||
| OLE2 | 0.829 | |||
| OLE3 | 0.769 | |||
| OLE4 | 0.811 |
Note: CA = Cronbach Alpha; CR = Composite Reliability; AVE = Average Variance Extracted.
For assessing convergent validity (CV) was used. For this purpose, outer loadings and average variance extracted (AVE) were evaluated. According to Hair et al. (2017), AVE should be greater than 0.50. Outer loadings above 0.70 are considered satisfactory, values between 0.40 and 0.70 should be removed if the value of AVE is lower than 0.50, values for Cronbach alpha (CA) and Composite reliability (CR) are less than 0.70. In our study, all outer loadings were greater than 0.70 except PEU4 (0.486), but it was not removed because criteria for validity and reliability were met as shown in Table 1. For assessing discriminant validity (DV), the heterotrait–monotrait (HTMT) correlation ratio was utilized. According to Henseler et al. (2015), all values in the correlation table should be less than 0.90 for DV to exist. As shown in Table 2, all values were below 0.90, thus showing the presence of DV.
Discriminant Validity
| Constructs | COMP | CSE | OLE | PU | PEU | RA |
|---|---|---|---|---|---|---|
| COMP | ||||||
| CSE | 0.782 | |||||
| OLE | 0.769 | 0.740 | ||||
| PU | 0.819 | 0.705 | 0.848 | |||
| PEU | 0.691 | 0.820 | 0.858 | 0.751 | ||
| RA | 0.737 | 0.628 | 0.717 | 0.839 | 0.700 |
Abbreviations: COMP, compatibility: CSE, computer self efficiency; OLE, online learning experience; PU, perceived usefulness; perceived ease of use; RA, relative advantage
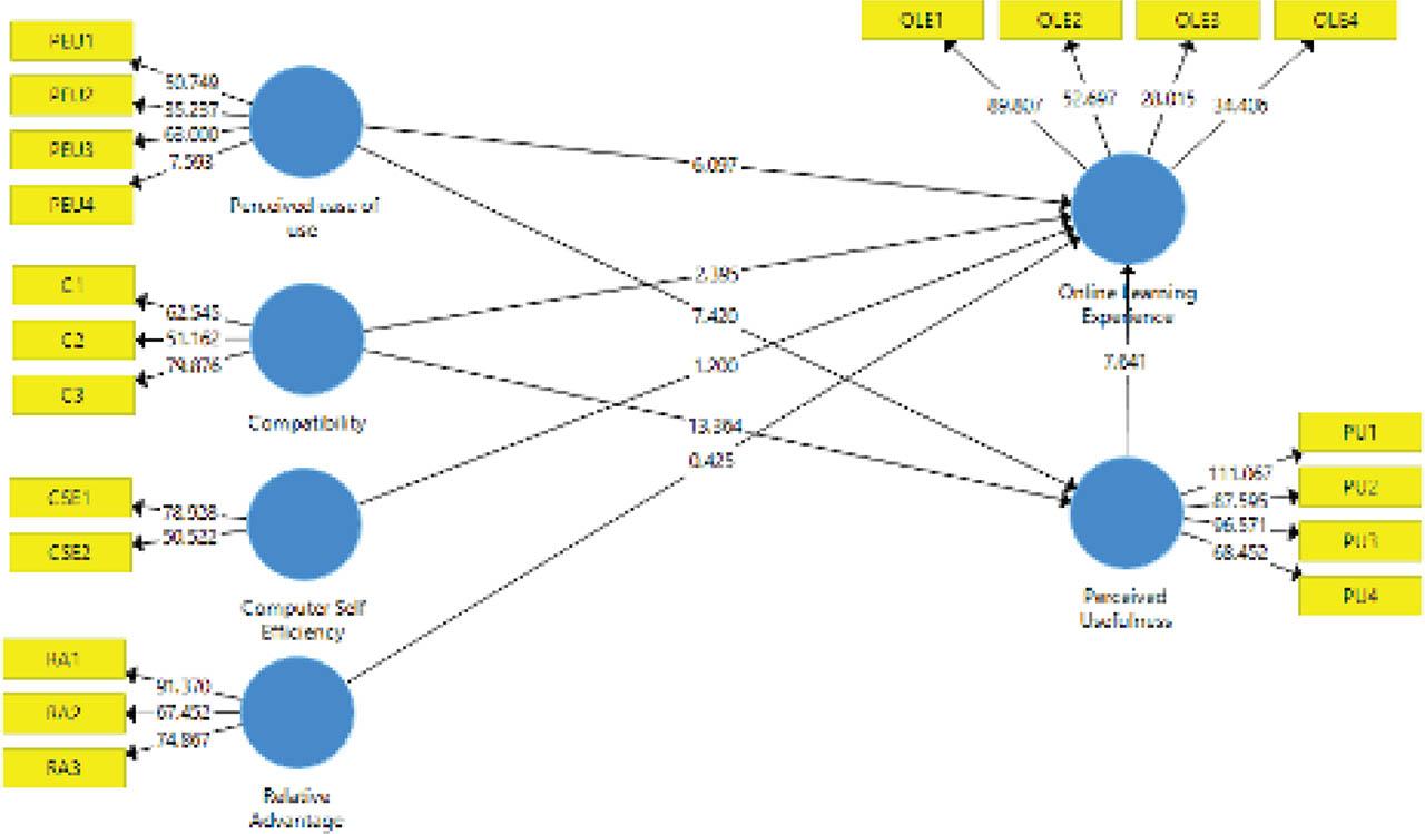
Figure 2 shows the relationships among the constructs and the model’s explanatory and predictive power. The bootstrapping procedure was performed using a resample of 5000 as suggested by Hair et al. (2017) and Ramayah et al. (2018) for evaluating the structural model. Multi-collinearity was assessed through the variance inflation factor (VIF) values as suggested by Hair et al. (2017). The VIF value should be less than five, as indicated in Table 3 showing the absence of multi-collinearity. For evaluating the explanatory power of the model, the R2 value was determined for perceived usefulness (PU) and online learning experience (OLE). Cohen et al. (1988) categorized the R2 values of 0.02, 0.13, and 0.26 for endogenous constructs as weak, moderate, and substantial respectively. In our study, both values were above 0.26, indicating a substantial effect of exogenous constructs on endogenous constructs (PU and OLE). Effect values of individual exogenous on endogenous constructs were reported through (f2) values. f2 values of 0.02, 0.15, and 0.35 show small, medium, and large effect values, respectively (Cohen, 1988). The effect values of C, CSE, and RA were less than 0.02, showing almost no effect. PU, PEU on OLE, and PEU on PU had moderate effect, C on PU had a large effect value, as shown in Table 3. A blindfolding procedure was utilized for assessing the predictive relevance (Q2) of the model. According to Richter et al. (2016), predictive relevance should be greater than zero, (Q2) for PU was 0.504, and OLE was 0.449, which demonstrates the presence of predictive relevance.
Figure 2
Structural Model

Figure 3
Importance Performance Matrix Graph

Direct Effects
| Paths | VIF | f2 | Beta | T Value | LL | UL | Decision |
|---|---|---|---|---|---|---|---|
| Compatibility -> Online Learning Experience | 2.492 | 0.018 | 0.119 | 2.395 | 0.024 | 0.217 | Supported |
| Compatibility -> Perceived Usefulness | 1.503 | 0.478 | 0.529 | 13.364 | 0.452 | 0.606 | Supported |
| Computer Self Efficiency -> Online Learning Experience | 1.986 | 0.005 | 0.055 | 1.200 | −0.033 | 0.145 | Not supported |
| Perceived Usefulness -> Online Learning Experience | 3.409 | 0.178 | 0.442 | 7.641 | 0.331 | 0.557 | Supported |
| Perceived ease of use -> Online Learning Experience | 2.115 | 0.129 | 0.297 | 6.097 | 0.198 | 0.389 | Supported |
| Perceived ease of use -> Perceived Usefulness | 1.503 | 0.204 | 0.346 | 7.420 | 0.246 | 0.431 | Supported |
| Relative Advantage -> Online Learning Experience | 2.546 | 0.001 | 0.022 | 0.425 | −0.076 | 0.130 | Not supported |
For this study, all hypotheses were developed based on direct relationships among the constructs. The first hypothesis of the study showed a direct relationship between C and OLE. This relationship was found to be positive and significant as t value was more than 1.96, LL and UL do not straddle between zero as shown in Table 3 (beta = 0.119; t value = 2.395; LL = 0.024; UL = 0.217). Similarly, the second hypothesis indicated the impact of C on PU and was also found to be strongly positively significant (beta = 0.529; t value = 13.364; LL = 0.452; UL = 0.606). The third hypothesis consisted of the influence of CSE on OLE and was not supported because the t value was less than 1.96, two tail, LL, and UL straddle zero (beta= 0.055; t value = 1.200; LL = −0.033; UL = 0.145). The fourth hypothesis determined positive association between PU and OLE and was supported (beta = 0.442; t value = 7.641; LL = −0.331, UL = 0.557). The fifth hypothesis indicated the impact of PEU on OLE and was also found to be positively significant (beta = 0.297; t value = 6.097; LL = 0.198; UL = 0.389). The sixth hypothesis showed the influence of PEU on PU and was also supported (beta = 0.346; t value = 7.420; LL = 0.246; UL = 0.431). Lastly, the seventh hypothesis, which showed a direct relationship between RA and OLE, was not supported (beta = 0.022; t value = 0.425; LL = −0.076; UL = 0.130).
Priority map analysis or importance-performance map analysis (IPMA) was performed as given in Table 4 and represents a contrast of performance between average of latent variable scores (LVS) and importance, which is the total effect of all predictors for a target construct (Ringle & Sarstedt, 2016). A one-unit point increase in the performance of the predicting construct will increase the performance of the target construct, by the total effect size (i.e. importance) of the same predicting construct (Ringle & Sarstedt, 2016; Schloderer et al., 2014). In our study, OLE was the target construct whereas C, CSE, PU, PEU, and RA (5) were direct predictors. The main aim of the IPMA was to identify those constructs which have relatively high importance but low performance. The highest value of importance (total effect) was 0.444 for PEU. It means that if PEU is increased by 1 unit, it will increase OLE by 0.444 of the university students. Similarly, RA is the lowest performer among all the constructs; improving RA will increase the overall OLE of university students.
Importance Performance Matrix Table
| Constructs | Importance | Performance |
|---|---|---|
| Compatibility | 0.333 | 51.022 |
| Computer Self Efficiency | 0.053 | 61.762 |
| Perceived Usefulness | 0.393 | 50.476 |
| Perceived Ease of Use | 0.444 | 56.404 |
| Relative Advantage | 0.018 | 46.746 |
This study aims to establish a new hybrid technology acceptance model by combining the behavioral and technological factors of students’ online learning experience. Our findings from this research revealed that there is a positive nexus between the compatibility and students’ online learning experience. There also exists a positive relationship between compatibility and perceived usefulness, which means that the higher the compatibility of online learning higher the perceived usefulness and online experience. In our study hypothesis, 1 and 2 both were supported which is consistent with the findings of Wu and Wang (2005), Chang and Tung (2007), Isaac (2016), Islam and Azad (2015), Cheng (2015), and Ozturk et al. (2016). We also found that the perceived usefulness and perceived ease of use are directly and positively associated with the online learning experience. This means that the usefulness of online learning enhances the positive experience among students and provides recreational learning through flexible timing and schedules. Moreover, the perceived ease of use increases the positive learning experience of the students. Besides this, our findings also revealed that there is a positive and significant nexus between the perceived usefulness and perceived ease of use. These findings are consistent with Davis and Venkatesh (1996, 2000). This study found that computer self-efficacy was negatively associated with students’ online learning experience. The results mean that behavioral factors and capabilities of students regarding the use of computers for online classes negatively impact the student’s online learning experience. The majority of students, according to our results, feel computer self-efficacy is a curse in learning. These results contradict the previous findings of Vijayasarathy (2004). More importantly, our study found that the relative advantage of online classes negatively impacts the student’s online learning experience. This means the students thought that the traditional way of learning is better as compared to that of online learning. These findings are consistent with Hsbollah (2009).
The study implies that constructs of TAM, that is, perceived usefulness and perceived ease of use, have a positive association with student’s online learning experience. Moreover, compatibility with e-learning also has a positive effect on the learning experience and these constructs are the key factors that help determine the student’s positive learning experience.
However, computer self-efficacy has negatively impacted the students’ learning experience during COVID-19. The relative advantage of online learning is also negatively associated with student’s online learning experience. These two factors help determine the negative learning experience of students during COVID-19.
The findings of this study imply that the student’s learning shifts from a traditional to an online learning style with the help of new technology and innovations. The dependency of students’ success in the coursework using online learning has increased during the COVID-19 pandemic. The diffusion of innovation and technology among Pakistani students is difficult and has become a curse because of less literacy among the students in regard to computers and their use. The usefulness and ease of use of online learning is the strongest predictive factor in the online learning experience. Institutes and higher education commissions should enhance the quality and effectiveness of these factors to improve the learning outcome of students.
Our study revealed that computer self-efficacy negatively impacts the online learning experience of students. This finding predicts that to increase the satisfaction level of students, they should be well versed in computer literacy. To do this, institutions and HEC should conduct some valuable and comprehensive computer literacy interaction programs especially related to online learning software like Zoom and Microsoft team, etc.
In this research study, authors have proposed a new hybrid technology adoption model by combining TAM, IDT, and a social cognitive theory construct. Besides this, we used the learning experience as a proxy of satisfaction to measure the student’s online learning experience.
This study, like others, has some limitations. A small sample size is used in this study to generalize the online learning experience of students throughout Pakistan. Secondly, technological know-how varies across Pakistan, which inhibits the generalization of results across Pakistan.
Future studies can be conducted by linking online learning intention and behavior. Moreover, further study may be carried out by using different sampling techniques, such as probability sampling that could be helpful in the generalization of results. This study is conducted in the Pakistani context which is not much advanced in technological and innovation know-how. Further research can be conducted in technologically advanced countries.