Skip to main content
Have a personal or library account? Click to login
Mapping the Digital Transformation of Reverse Logistics: A Multi-Level Taxonomy Cover

Mapping the Digital Transformation of Reverse Logistics: A Multi-Level Taxonomy

Open Access
|Apr 2026

Figures & Tables

Figure 1.

Flowchart of the systematic literature review based on the PRISMA method (adapted from Page et al., 2021)Abbildung 1. Ablaufschema der systematischen Literaturrecherche nach der PRISMA-Methode (angepasst nach Page et al., 2021)

Figure 2.

Methodological approach for the iterative development of the taxonomy (adapted from Nickerson et al., 2013)Abbildung 2. Abbildung 2. Methodischer Ansatz für die iterative Entwicklung der Taxonomie (angepasst nach Nickerson et al., 2013)

Figure 4.

Frequency of analyzed sectoral and functional focus by type (own illustration)Abbildung 4. Häufigkeit der analysierten sektoralen und funktionalen Schwerpunkte (eigene Darstellung)

Figure 5.

Frequency of analyzed life cycle stages (own illustration)Abbildung 5. Häufigkeit der analysierten Lebenszyklusphasen (eigene Darstellung)

Figure 6.

Frequency of analyzed R-strategies (own illustration)Abbildung 6. Häufigkeit der analysierten R-Strategien (eigene Darstellung)

Figure 7.

Frequency of definitions for RL grouped by topics in chronological order (own illustration)Abbildung 7. Häufigkeit der Definitionen von RL gruppiert nach Themen in chronologischer Reihenfolge (eigene Darstellung)

Figure 8.

Developed taxonomy of critical success factors for the implementation of digitally enabled reverse logistics (own illustration)Abbildung 8. Entwickelte Taxonomie kritischer Erfolgsfaktoren für die Umsetzung einer digital gestützten Rücknahmelogistik (eigene Darstellung)

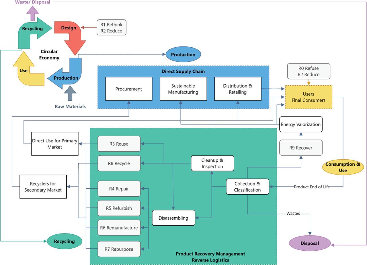
Figure 9.

Interaction between circular economy, reverse logistics, and supply chain management (adapted from Ciliberto et al., 2021, and expanded with the R-strategies according to Potting et al., 2016)Abbildung 9. Wechselwirkungen zwischen Kreislaufwirtschaft, Rücknahmelogistik und Lieferkettenmanagement (angelehnt an Ciliberto et al., 2021 und erweitert um die R-Strategien nach Potting et al., 2016)

Figure 10.

Detailed taxonomy of critical success factors for the implementation of digitally enabled reverse logistics, including all dimensions and characteristics (own illustration)Abbildung 10. Detaillierte Taxonomie kritischer Erfolgsfaktoren für die Umsetzung der digital gestützten Rücknahmelogistik mit allen Dimensionen und Charakteristiken (eigene Darstellung)

Coding Categories Used for Qualitative Content Analysis of the LiteratureTabelle 2_ Kodierungskategorien für die qualitative Inhaltsanalyse der Literatur

CategoryDescription
Research Question and ObjectiveMain research aim and questions addressed in the study.
MethodologyType of research method applied (e.g., case study, survey, conceptual paper).
Data Type/SourceType of data used to generate results (e.g., primary, secondary, or mixed sources).
Type of Study OutputNature of the contribution (e.g., empirical findings, conceptual framework, literature review).
Analyzed Nation/RegionGeographical context or focus of the study or data.
Industry FocusSector or industry context explored (e.g., electronics, automotive, retail).
Operational FocusCross-industry processes or functions explored (e.g., supply chain management, logistics, waste disposal).
Analyzed technologySpecific digital or technical solutions examined in the study.
Analyzed Industry 4.0 TechnologiesWhich of the nine Industry 4.0 technologies are analyzed in the study (e.g., Internet of Things, Cyber-Physical Systems).
Definition of Reverse logisticsWhether and how reverse logistics is defined or conceptualized in the study.
Analyzed Life Cycle Stage(s)Product life cycle stage(s) considered in the study (e.g., design, use phase, end-of-life).
Stakeholder PerspectiveStakeholder group(s) that the study focuses on (e.g., consumers, manufacturers, policymakers).
Circular Economy OrientationWhether reverse logistics is examined as part of a broader circular economy framework.
Analyzed R-StrategiesWhich of the ten R-strategies (e.g., Reduce, Reuse, Recycle) are analyzed in the study.
Identified Critical Success Factors or DriversCritical success factors or drivers explicitly derived from empirical findings or author synthesis.
Cited Critical Success Factors or DriversCritical success factors or drivers referenced from previous literature without original empirical validation.
Identified BarriersBarriers explicitly derived from empirical findings or author synthesis.
Cited BarriersBarriers referenced from previous literature without original empirical validation.
LimitationsLimitations acknowledged by the authors regarding their study.
Identified GapsResearch gaps or future research directions proposed by the study.

Definition of the Search String grouped by topicsTabelle 1_ Definition der Suchbegriffe, gruppiert nach Themen

TopicKeywords
Reverse Logistics(Reverse Logistic* AND (“Circular*” OR “Sustainab*”))
Digital Technologies(Digital* OR Digital transformation OR Industry 4.0 OR „Innovation“ OR „Cyber Physical system“ OR „Cybersecurity“ OR „CYB“ OR „Data sovereignty“ OR „Artificial Intelligence“ OR „AI“ OR „Augmented Reality“ OR „Virtual reality“ OR „Machine learning“ OR „Deep learning“ OR „Reinforcement Learning“ OR „Federated Learning“ OR „Data analytics“ OR „Big data analytics“ OR „BDA“ OR „Cloud“ OR „Fog“ OR „Edge“ OR „Data spaces“ OR „Data hubs“ OR „Internet of things“ OR „IOT“ OR „Sensor*“ OR „Scan*“ OR „Traceability“ OR „Industrial Internet“ OR „Blockchain“ OR „Blockchain technology“ OR „Information Technolog*“ OR „ICT“ OR „Computer Vision“)
Success Factors and Barriers(„Success Factor*“ OR Enabl* OR Facilitat* OR driv* OR Barrier*)

Yearly distribution of reviewed studiesTabelle 3_ Zeitliche Verteilung untersuchten Studien

YearNumber of studies
2006–20103
2011–20151
2016–202016
Since 202136
DOI: https://doi.org/10.2478/boku-2025-0009 | Journal eISSN: 2719-5430 | Journal ISSN: 0006-5471
Language: English
Page range: 121 - 144
Submitted on: Aug 14, 2025
Accepted on: Dec 19, 2025
Published on: Apr 9, 2026
In partnership with: Paradigm Publishing Services
Publication frequency: 1 issue per year

© 2026 Christine Pichler, Thomas Lampoltshammer, Lea Ranacher, published by Universität für Bodenkultur Wien
This work is licensed under the Creative Commons Attribution-NonCommercial-NoDerivatives 3.0 License.