The current and future exploration of the planets in our solar system, along with their moons, comets, and asteroids is extremely challenging from technical, political, and commercial standpoints (Carpenter et al., 2016; Blair et al., 2002). Space operations significantly differ from those on Earth, due to the nontrivial influence of gravity (which is, typically, lower than on Earth), limited mass and power, extreme temperatures, and vacuum.
In situ resource utilization (ISRU) activities are increasing among all key space agencies, and the international community is working toward two goals: a return to the Moon and the exploration of small asteroids and comets. In both cases, these efforts are expected to lead to a human landing on Mars in the future. In this context, several missions have already begun the important activity of prospecting resources on the surface of the Moon and on comets. Relevant studies include Crawford (2015) for an analysis of the Moon’s surface and Michel et al. (2015) for comets, while a more in-depth investigation of the comet Chumurov–Garasimienko is documented in Spohn et al. (2015) and Koffman et al. (2015).
ISRU activities are summarized in Linne et al. (2017), who grouped them into functional blocks such as resource assessments (prospecting, resource acquisition, resource processing); consumables; in situ construction; manufacturing with ISRU feedstock; and in situ energy. Each of the components making up these functional blocks is assigned a technology readiness level (TRL), reflecting the current state of development.
This paper covers both review of ISRU work (mainly sections 1 and 2) done in the field of ISRU and an original topics with mine concept (mainly sections 3 and 4), and it is organized as follows. The present general overview is followed by subsections related to recent information about space exploration policy, mine architectures based on both terrestrial applications and those planned for planetary bodies, crew life support, and the authors’ novel contributions regarding the open pit mine concept. In the second section, the objectives of the open pit mine concept in the Moon environment are defined based on economic indicators. This is followed by a description of the concept of the open pit mine architecture in sections 3 and 4. Specifically, Section 3 presents the open pit mine block diagram and a quantitative description of each process. Section 4 presents the topology of the architecture. Finally, Section 5 presents the conclusions of our work and future avenues for research.
On an international level, the International Space Exploration Coordination Group (ISECG) is developing the global exploration roadmap (GER), which outlines a shared international vision for human and robotic space exploration (ISECG, 2018). The GER reflects an exploration strategy that begins with the International Space Station (ISS) and extends to the Moon, asteroids, Mars, and other destinations. The supplement to the GER, published in 2020 (ISECG, 2020), updates the lunar surface exploration scenario (LSES) with further architectural elements and details of exploration campaigns.
The LSES is divided into the following three phases:
1 – Boots on the Moon;
2A – Expanding and building;
2B – Sustained lunar opportunities.
The scenario outlines lunar orbit and lunar surface activities and discusses the creation of a Gateway in a lunar orbit in the context of NASA’s Artemis missions and the timing of upcoming robotic missions developed by space agencies around the world.
The LSES also defines the key elements that are needed in the phases defined above. In the context of this paper, the following three are most important:
In Phase 1, development of a technology demonstration for small landers and robotic precursors, which can deliver cargo to the Moon.
In Phase 2A, development of an ISRU pilot plant that demonstrates the ability to produce O2 and confirms that its operations are sufficiently safe and reliable.
In Phase 2B, development of a long-duration habitation, able to support four crew members for up to 60 days.
With respect to plans to deliver humans to the Moon’s surface, SpaceX plans to use one of its starships as the first permanent infrastructure on the Moon – after its placement in the horizontal direction (Abdin et al., 2021).
The European Space Agency (ESA) has developed the Terrae Novae 2030+ Strategy Roadmap (ESA, 2021), which defines the main long-term goals for Europe – namely, the capability to launch and deliver payloads to ISS as a laboratory for technology demonstration, and then to deliver these technologies to the Moon and Mars. In the context of the Moon, Europe aims to achieve strategic autonomy in its lunar exploration activities, including long-range surface mobility, possibly culminating in international research infrastructure on the Moon. The strategy is divided into the following three main steps:
First, access to cis-lunar space is achieved through the extension of the ISS partnership beyond Low Earth Orbit (LEO); Europe is playing a critical role in the development of the transportation and staging architecture (via the Gateway partnership, an element of the Artemis program).
The second step addresses surface access and initial lunar services. Science instruments, technology demonstration, and an ISRU demo mission (ISRU-DM) are planned using commercial and/or international lunar missions. The European Large Logistics Lander (EL3) might become the keystone for enabling sustained European lunar exploration, with the first mission targeted for 2029.
The third step is European use of the Moon’s surface for scientific purposes, which should give the European lunar science community direct access to lunar samples.
In Poland, the Polish Space Agency (POLSA) has announced a call for the first mission to the Moon and plans for a feasibility study in 2023. Polish institutions and companies are developing several projects such as:
Moon harvesting – A project funded by the Polish National Science Center, related to civil engineering and space mining on the Moon;
DIGGER – an ESA-funded activity led by the Space Research Centre (CBK PAN) to develop a sampling device up to TRL6;
Mirrores – the Martian far-infrared ore spectrometer, which could be applied to the Moon context to search for ilmenite;
Galago – an ESA-funded activity led by Astronika, related to locomotion on the Moon;
Compactor – an ESA-funded activity led by Astronika, related to regolith compaction device development;
Moon habitats – the Lunares Research Station, the Analog Astronaut Training Center; and
Student activities – an AGH University of Science and Technology team is participating in the “Over the Dusty Moon Challenge.”
Identifying a space mine architecture that is best suited to selected mining tasks means first considering the architectures that have been developed and optimized for mines that have been dug on Earth over the past decades. The different ISRU architectures are presented in more detail in the following sections.
In the mining industry, the technological system is made up of machines and devices that are specifically selected and functionally linked to perform excavation activities as a function of economic, geologic, and deposit conditions. Open pit mines can move the largest volumes of ore and gangue (unwanted soil that covers ore). Kasztelewicz et al. (2014) distinguish three main mine architectures based on the exploitation technology: continuous operation, periodic operation, and hybrid operation.
A purely continuous operation mine uses excavation and transport equipment operating in a continuous work regime. The typical architecture consists of a bucket ladder, an excavator, a conveyor belt that transports material out of the pit, and a dumping conveyor.
The main advantages of this architecture are low post-commissioning operating costs and the high output rate of transported material. On the downside, this solution requires significant upfront investment in equipment, a high level of redundancy to avoid breaks in production due to malfunctions, and spatially condensed deposits, as the mobility of the conveyor system is limited.
A periodic operation mine works in a periodic regime. Excavated material is transported out of the pit in batches. A typical system is composed of a single bucket excavator and a tyre transporter.
The main advantages of this solution are its operability when excavating difficult, dispersed deposits; lower investment costs compared to a continuous system; and easy-to-implement redundancy that reduces the likelihood of breaks in production. The main disadvantages are high operational costs, due to high fuel consumption, and a low output rate.
In cases where both types of operational equipment are used, the mine is called a hybrid operation mine. An example of the hybrid system is a milling excavator combined with a tyre transporter.
In addition to the mine architecture itself, the architecture of the broader ISRU complex has to be considered. This architecture depends on the planned ISRU activity, which, in turn, depends on the mining site (in terms of location and infrastructure) and resource properties such as concentration, depth, and distribution. For example, for H2O extraction, the ESA has proposed the following three approaches (Linne et al., 2019).
In centralized ISRU processing, the whole beneficiation stage is executed at a plant located near the mine deposit. A mobile harvester or transporter, paired with an excavator, is used to deliver raw ore to the plant and to dispose of gangue and waste products.
Mobile ISRU processing assumes that part of the beneficiation process can be performed on a mobile platform during excavation. As a result, less preliminary enriched material has to be transported to the ISRU plant.
Some proposed technologies assume that a substantial part of the beneficiation process can be carried out at the excavation site (e.g., extracting H2O from soil without the need to excavate the soil). In these cases, only a minimal amount of enriched material (material that needs final purification in the ISRU plant) is transported outside the mine (Linne et al., 2019).
Hadler et al. (2020) present a flow sheet and apply terminology from the terrestrial mining sector to the ISRU context, and give some examples. This terminology has been adopted and is used throughout the present paper.
Resource: A concentration of minerals in the form and quantity that makes extraction with current or potential technology economically feasible
Ore: The material that contains economically extractable minerals. Ores typically consist of valuable material, nonvaluable minerals (gangue), and waste rock. The beneficiation process leads to separation of the desirable component from the bulk material.
Recovery: Mass of product produced (e.g., pure O2) per mass of product in feedstock (e.g., mass of O2 in regolith used in the beneficiation process)
Grade: Mass of the product (e.g., ilmenite in feedstock) per mass of the stream (e.g., total mass of feedstock)
Yield: Mass of product produced (e.g., O2) per mass of feedstock (e.g., regolith)
Demand: Product which is needed to realize the selected process (e.g., the mass of regolith to be excavated)
Supply: Product that needs to be removed to realize the selected process (e.g., the mass of regolith which needs to be removed to place underground storage below the surface)
Photobioreactor (PBR): A device that allows the cultivation of microalgae under controlled conditions
Microalgae: Unicellular eukaryotic photosynthesizing organisms that are used in this article as food and as a source of biogenic elements necessary for the fertilization of cultivated soil
Waste: Metabolic products of astronauts (e.g., CO2, wastewater)
Wastewater: Sewage, used water from astronauts, including perspiration and respiration, urine and water in feces
Biosequestration: The removal and storage of CO2 from the atmosphere by plants and microorganisms
Fertilization: Enrichment of the barren substrate with nutrients, improvement of soil conditions in the regolith
During long-term space missions, including a human return to the Moon, it is imperative to create a system to ensure the survival of astronauts (Chen et al., 2021). Bioregenerative life support systems (BLSS) are artificially created ecosystems that contain appropriately selected organisms such as bacteria, fungi, microalgae, and higher plants (Guo et al., 2017). These organisms convert waste, through recycling processes, into valuable resources such as H2O and O2, as well as food. The system of growing higher plants in space has been studied for almost 50 years. In 1978, the Controlled Life Support System program was initiated by NASA (Averner 1989). In Europe, the ESA is conducting research into the effectiveness of life support systems in the context of the MicroEcological Life Support System Alternative (MELiSSA) project (Lasseur et al., 2010). In Rokkasho (northern Japan), experiments have been conducted in Japan’s Closed Ecology Experiment Facilities (Nitta et al., 2000). China has a facility called the Lunar Palace (Hu et al., 2023), where tests are being conducted with human participants, with a view to using BLSS in future extraterrestrial habitats. Finally, Russia is conducting research at facilities called BIOS (BIOlogical closed life support System), which are located in Siberia (Gitelson & Lisovsky, 2002).
In general, these systems are designed based on phenomena occurring on Earth. BLSS connect producers (plants), consumers (humans), and reducers (microorganisms) (Guo et al., 2017). The system can use limited resources to sustainably provide humans with the elements necessary for survival beyond Earth, namely, oxygen, water, and food (Fig. 1).

The BLSS scheme includes the cultivation of microalgae in PBR and soybeans in the greenhouse as an oxygen source as well as food. Red arrows indicate waste generated during the mission from the crew (wastewater, carbon dioxide). Green arrows are goods like oxygen and food which are obtained from microalgae and plant cultivation. The blue arrow indicates nutrients provided from microalgae biomass (nitrogen, phosphorus) to plant cultivation. Created with BioRender.com
As indicated above, Linne et al. (2017) provide a general overview of all activities needed to develop a full ecosystem on the Moon, and new ideas are discussed during annual Space Resources Roundtable meetings. These discussions have highlighted an important paradigm change: ISRU should be based on a “service,” and not a “product.”
Various ISRU opportunities have been discovered over the decades. For example, Warren et al. (2014) describe four groups of resources (H2O, platinum group metals, rare Earth elements, and regolith) that could have civil engineering applications. In the case of the Moon, O2 and H2O are needed for life support, liquid oxygen (LOx) and liquid hydrogen (LH2) are needed for propellants, and various metals, elements, and compounds are needed for metallurgic and chemical production processes (Anand et al., 2012). These groups have been verified using an economic analysis (Blair et al., 2002), and H2O has been proven to be an economically valuable resource.
Vergaaij et al. (2021) offer a more detailed analysis of an economically reasonable solution for fuel production. The authors present a table showing the optimal amount of fuel and the time needed for its production for different producer and customer locations. In the context of our analysis, the following assumptions are made:
An open pit mine service is the best delivery option for a customer located on the Moon’s surface. Expected customer need is based on estimates given in Vergaaij et al. (2021) – namely, 300 t of fuel over a period of 6 months.
As far as possible, the mine needs to be built using resources available on the Moon’s surface.
The mine should aim for self-sufficiency and be managed by as few astronauts as possible. For the purpose of further calculations, it was assumed that two astronauts would serve as the permanent staff, with the infrastructure having the capacity to expand to accommodate up to four astronauts..
The mine should be located on the lunar maria in the equatorial region.
The prospecting phase can be achieved using an orbiter equipped with a scientific instrument that allows the definition of a map of resources with meter-range accuracy. Possible instruments may be based on infrared spectroscopy to determine troilite or a similar one to detect ilmenite (Ciazela et al., 2022).
The precise in situ localization of the best place to excavate feedstock will be identified by a rover, for example, based on the ESA’s sample fetching rover (Weclewski et al., 2022) or a hopper (Wisniewski et al., 2022).
The landing site should be 500 m from any open pit mine habitats (Mueller et al., 2019).
H2O extraction will be conducted using a scaled-up version of the hydrogen reduction reactor, as described in Thorsten et al. (2017). By considering average ilmenite throughput in the model reactor (6.6 kg/h), and projected demand of 171.2 kg/h of R2 regolith, a scale factor of 26 can be derived. Similar work related to Fray Farthing Chen-(FFC) Cambridge molten salt process was conducted by Lomax et al. (2022). Applying this scale factor, the reactor capacity is estimated to be 259 m3. Furthermore, it is important to note that the assumed recovery ratio in the scaled-up reactor (30%) will not exceed that observed in the aforementioned study (56%) as this ensures that the efficiency and effectiveness of the regolith processing facility remain consistent. The present study uses similar ratios to be able to anticipate comparable performance in terms of H2O extraction and overall processing capabilities.
The functional objectives of the open pit mine operation can be divided into two categories: (i) the main objective and (ii) additional objectives.
The main functional objective of an open pit mine built on the Moon’s surface is to excavate, process, and finally sell the lunar regolith as a function of customer needs.
According to Vergaaij et al. (2021), the minimum cost of propellant (LOx, LHx) production on the Moon’s surface, with delivery to a customer on the Moon’s surface is 177 $/kg, assuming that 300 t of fuel is produced during 0.45 of a year. The possible stochiometric ratio of LOx and LHx in the propellant is in the range of 6:1–6.5:1. Therefore, optimal production is 260 t of LOx and 40 t of LHx.
During ilmenite reduction by hydrogen, one of the outputs is H2O. The production of 300 t of propellant requires roughly 357 t of H2O – this assumes that H2O electrolysis can produce hydrogen (H) and oxygen (O) in the ratio 7.94 O:H. To produce 357 t of H2O, 2,795 t of ilmenite and 40 t of H are needed. This assumes a 31% concentration of O in ilmenite and a 30% recovery ratio. Assuming that it is possible to excavate an ilmenite-rich feedstock (which requires remote as well as in situ prospecting), which contains 9% ilmenite, there is a need to excavate 31,033 t of regolith. With an assumed optimal timeframe equal to 0.45 years, daily demand is equal to 188.8 t. This key parameter is used in the definition of the open pit mine architecture presented in Section 3.
Additional objectives are focused on two aspects: (i) construction and (ii) maintenance of the open pit mine. Only the key components are considered here.
This paper considers a habitat capable of supporting two astronauts. Following Konecny et al. (2023), an appropriate construction consists of two quarter-spheres connected by a halved cylinder of the same radius. The dimensions are 5 m for the radius of the spheres and 14 m for the axis of the cylinder, making a building that is 5 m high, 10 m wide, and 24 m long.
This hermetic habitat is covered by a thin concrete shell, supported from the inside by air pressure and counterbalanced by a 3-m protective overlay. Lunar regolith can be used in both cases: as a concrete-like composite for the thin-walled structure and for the protective overlay. The estimated mass of regolith needed for protective overlay is 2,835 t.
A designated storage area is needed to keep resources, namely, regolith at different processing stages, along with tanks containing O2, H2O, and H. The latter are crucial components in the different processes that aim to sustain life support and mine operation procedures. Regolith can be formed into heaps and stored on top of a hardened surface to improve accessibility. This is a valid solution since environmental conditions do not create any additional constraints. However, storage of equipment, H2O, and propellants requires more sophisticated solutions. Additional equipment brought from Earth can be conveniently placed in habitats, as it should be protected from extreme low/high temperatures (−160° C/110° C) (Heiken et al., 1991). Resupply and mine operation procedures are considered based on monthly time intervals.
Tanks containing resources must be maintained at specific pressures. To improve storage safety, the ambient temperature should be uniform, as should be light and radiation levels. This issue can be addressed by burying tanks at least 1 m below the ground level, where the temperature is assumed to be constant (Prasad et al., 2022). The estimated mass required for regolith storage is 4,789 t and for the tanks it is 51 t.
Roads are needed to move the regolith from the excavation site to storage. To build these roads, the estimated amount of regolith that needs to be handled is 270 t. This assumes a certain road size and 50% reuse of the excavated regolith.
Human settlement in an extraterrestrial environment requires the provision of a life support mechanism. Human settlement in an extraterrestrial environment requires the provision of a life support mechanism (Verseux et al., 2022). This means implementing a system that provides humans with the basic elements necessary for survival. BLSS converts CO2 and wastewater generated during the metabolism of the human body by microorganisms into O2, H2O, and food. The daily water balance of an astronaut is shown in Figure 2.

Reference astronaut’s daily water mass balance takes into account water demand and the source of water from the human body. Blue arrows indicate drinking water, food preparation water, water in launched food, and metabolic water. Yellow arrows are perspiration and respiration water vapor, urine, and feces water. Data are taken from Ewert et al. (2019). Created with BioRender.com.
Researchers have compiled a mass balance for an astronaut on a long-term space mission (Ewert et al. 2019). According to this reference, an astronaut conservatively needs about 0.89 kg of O2 per day to breathe. The same person conservatively produces about 1.08 kg of CO2 per day, considering the same type of scheduled training. For a two-person crew, assumed to be involved in operating the projected mine on the Moon, these values would increase to 1.78 kg O2/day and 2.16 kg CO2/day, respectively, resulting in 670 kg O2/year and 790 kg CO2/year, respectively.
The drinking water requirement of the reference astronaut is 2.79 kg/day (1,020 kg/year) without taking into account the 0.50 kg/day (183 kg/year) needed for food preparation, 0.76 kg/day (278 kg/year) contained in food, and 0.48 kg needed for metabolic reactions. Human metabolic processes produce 3.04 kg/day (1,110 kg/year) of water from sweat and respiratory processes, 1.40 kg/day (510 kg/year) of water from urine, and 0.09 kg/day (32 kg/year) of water from feces (Ewert et al., 2019). The total annual H2O demand for a two-person crew will be almost 4 t/year. At the same time, the same amount of wastewater will be produced by the crew.
Food is one of the basic elements required by future astronauts settling on the Moon. The total amount of calories a person needs per day depends on several factors. These include age, gender, height, weight, and type/level of physical activity. The recommended daily calorie requirement for an adult woman is 2,000 calories and for an adult man is 2,500 calories (Watanabe et al., 2021). In the following calculations, the number of calories required is based on two men, that is, 5,000 kcal/day. However, as half of the astronauts’ diet will be delivered from Earth, this is reduced to 2,500 kcal/day. One woman and one man are assumed to participate in the mission, with estimated requirements based on the requirements of the man.
The diet will be based on soya (Glycine max L.) (450 kcal/100 g) and microalgae. Both Chlorella sp. (340 kcal/100 g) and cyanobacteria such as Spirulina sp. (300 kcal/100 g) can be used. In the following calculations, a value of 300 kcal/100 g is assumed. Daily intake is then approximately 0.2 kg of soya and 0.7 kg of microalgae. Soya would account for 70% and microalgae would account for 30% of the calorific requirement. The annual soya requirement is, therefore, 70 kg and that of microalgae is 260 kg.
The following elements related to construction and maintenance are assumed to be delivered from Earth: excavation devices, a transportation system, the internal part of the habitat, service elements for devices, hydrogen, bio supplements for plants and microalgae (N, K, and P), greenhouse components, tanks, supporting structures, pressurized modules, BLSS equipment, microalgae strain, and half of the food supply.
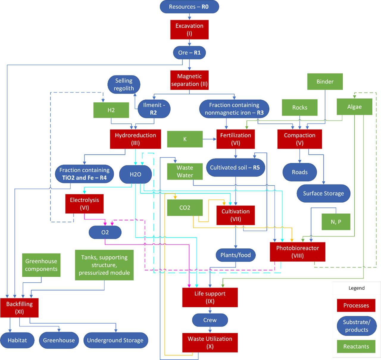
This section presents the concept of an open pit mine fulfilling the objectives defined in the previous section. The main block diagrams describing the flow of lunar regolith, products, and reactants are shown in Figure 3. Blue boxes present substrates and products and include the definition of the state of the lunar regolith (from R0 as a resource to R4 as an Fe-rich fraction of regolith or R5 as cultivated soil). Red boxes represent the process during which the regolith is transformed – all these boxes are described below in dedicated subsections. Green boxes describe reactants or components that need to be (at least partially) delivered from Earth. Figure 3 is supplemented by the definition of phases related to the timeframe of the development of the mine (Figure 4), namely, construction (T0 to T1), the first year of operation (T1 to T2), and subsequent i-th years of operation (T2–T2+i).

Open pit mine block diagram describing the flow of lunar regolith, products, and reactants between processes

Timeframe of critical phases of an open pit mine development and operation
This section focuses on outlining the challenges and objectives of the first aspect of the mine – the source of regolith – which will further lead to initial processes shown in Fig. 3.
To meet the main objective described in Section 2, which is to sell 300 t of LOx/LHx produced during a 0.45-year period (Vergaaij et al., 2021) and provide the resources that are needed for the partial self-sustainability of the station, assuming a conservation recovery ratio of 30%, 85,632 t of R0 regolith must be excavated annually in the operational phase. This section proposes a general blueprint for an open pit mine site with the required output.
The location of the mine is determined mainly by the location of economically valuable deposits of needed resources. Here, we consider ilmenite, which can be found in numerous places on the surface of the Moon. The biggest deposits are found in the weathered basaltic regolith in the lunar maria (1%–10% by weight of ilmenite concentration) and basaltic lava depositions (9%–19% by weight concentration). As concentrations are higher in the latter case, this paper considers these regions as the source of feedstock, despite the need for an additional crushing stage.
The dimensions of areas with ilmenite deposits will define the boundaries of the mining site. The Clementine mission, along with subsequent lunar orbiters, has performed spectroscopy measurements of the lunar surface, resulting in maps of the mineralogical composition of the surficial regolith. The latter data have identified ilmenite-rich areas spanning hundreds of kilometers (Crawford et al., 2015). Nevertheless, it will be necessary to confirm the subsurface composition with seismology measurements and in situ core drilling.
The average depth of the regolith layer in the lunar maria is estimated to be in the range of 7–12 m, based on measurements conducted at the Apollo and Chang’e landing sites (Richardson et al., 2020). A maximum value of 10 m is assumed as the vertical boundary of the mining site.
Assuming that the mean width of the pit is 30 m, its length will be determined by R1 regolith requirements. The mass of R0 that must be excavated is described by the excavation process equation as follows:
During construction (from T0 to T1), demand for R1 regolith is for the construction of the habitat and the greenhouse shielding layers, construction of the road between the pit and the habitation zone, and preparation of BLSS. Total demand will be of the order of 26,946 t. Assuming a bulk density of R0 regolith is equal to 1.8 g/cm3, the average length of the excavated pit will be 49.9 m.
By analogy, the dimensions of the pit excavated during the exploitation stage (from T1 to T2) can be computed. It is assumed that the height and width of the pit will stay constant. Therefore, the annual demand for R1 regolith created by R2 regolith production and crew life support is of the order of 85,632 t, which corresponds to a pit of length 158.6 m.
The pit's shape, especially its slope angle, holds both economic and safety implications. Steeper walls mean less overburden removal, offering economic advantages in mining operations. However, the stability of these walls is governed by the balance between the shear stress, induced by the mass of the regolith in the wall M multiplied by lunar gravity gl, and the regolith's shear strength. For a stable pit wall, the shear stress τ over every shear surface A must be lower than the regolith's shear strength τmax:
On Earth, the balance between cost-efficiency and safety results in a recommended maximum slope angle of 60° (Pothinos, 2007). The Moon's unique conditions, with its lower gravity and the mechanical properties of lunar regolith (notably, its higher internal friction angle compared to Earth's soils), suggest the potential for steeper slopes. While these factors indicate an economically favorable approach with even steeper pit walls, safety remains paramount. Given the significant risks associated with wall failure and the need to maintain the shear force below the regolith's shear strength, a slope angle of 60° is retained as a conservative, yet economically mindful limit.
The typical height of the bench in open pit mines on Earth is 30 m (SRK Consulting, 2014); therefore, the walls of the proposed pit will be continuous (single segmented).
The elevation rate of the haul road is called the grade and is given as a percentage. On Earth, the maximum recommended grade for longer distances is 10% (Tannant, 2001), increasing to 20% for short distances. Based on these figures, and a mine depth of 10 m, a steeper road path can be envisaged. Therefore, the road elevation distance will be 50 m, divided into two sections, each measuring about 25 m, clustered on the narrower side of the pit (Fig. 5).

A schematic view of the proposed mining site. The site's vertical boundary is set at a depth of 10 m, based on average regolith layer estimates. The pit's average width is 30 m, with lengths determined by regolith mass requirements: 49.9 m during construction and 158.6 m (annually) during exploitation. The pit walls have a slope angle of 60°, chosen for safety despite the Moon's lower gravity. The haul road has a grade of 20%, with an elevation spread over a distance of 50 m, split into two 25-m sections on the pit's narrower side.
The proposed architecture assumes that the mine operates in a periodic mode and is equipped with a semi-autonomous excavator. Such a solution is suitable for a low-output site, and the required high level of autonomy is expected to be feasible within the next few years (Zhao, 2020).
The excavated regolith must be first transported, before proceeding with beneficiation. This section is correlated to processes shown in Fig. 3: excavation (I) and magnetic separation (II).
The lunar environment, with its reduced gravity, lack of atmosphere, and extreme temperature variations, presents a unique set of challenges for transportation and excavation activities. These factors play a significant role in influencing the design, operation, and efficiency of transportation systems and excavation equipment on the Moon.
The primary task in the mining process is excavation of R1 regolith. Excavation activities will be carried out using an autonomous excavator, suitable for the low-output site. The excavator will be equipped with tools and systems tailored for the lunar regolith's consistency and the specific requirements of the mining site. The high level of autonomy is expected to be achievable in the near future, ensuring efficient and consistent excavation processes.
The excavated material then needs to be transported to the processing zone located within the habitat area. For this purpose, an autonomous haul truck, specifically designed for lunar conditions, is proposed. This truck can be remotely supervised from the habitat or even from Earth. Special attention will be given to the truck's design to minimize dust generation and dispersion, as lunar dust can be abrasive and harmful to both equipment and astronauts.
The estimated daily demand for R1 regolith during the exploitation stage is around 234 t (74 t during the construction stage). While trucks on Earth of medium size can carry a 25-t load, lunar trucks might be designed to carry heavier loads due to the Moon's lower gravity. However, for the sake of safety and reliability, especially in the initial stages of lunar mining, it is proposed to use trucks with a similar capacity to that of those on Earth. This would mean that approximately 10 trips would be required daily during the exploitation stage, which is feasible for a single truck.
To increase efficiency of the mine and ensure downtime of transport machinery, reinforced roads are to be built. Process compaction (Fig. 3) is the main focus point.
The construction of roads on the Moon is crucial for efficient transportation and to minimize the wear and tear on vehicles. In the proposed design, reinforced roads will be established between the mine pit and the habitation zone. The total distance to cover is 600 m.
The road's width, determined by the width of the haul trucks, is set at 6 m. This width ensures safe passage for the trucks and provides a margin for any unforeseen obstacles or deviations. The depth of the road is set at 0.5 m, providing a stable base for the heavy loads transported.
Given the absence of water on the Moon, traditional road construction methods are not applicable. Instead, the road will be constructed using R3 regolith mixed with a binder. This binder could be a type of polymer or adhesive manufactured on the Moon or brought from Earth. The mixture, in a 50/50 ratio, ensures the road's stability and durability. The construction process would involve compacting layers of the regolith–binder mixture, creating a solid and long-lasting surface.
The equation
In conclusion, the establishment of a lunar mine requires careful planning and consideration of the unique challenges presented by the lunar environment. The transportation and road systems play a vital role in ensuring the efficient and safe operation of the mine. With advancements in technology and a better understanding of the Moon's geology, it is anticipated that lunar mining operations will become a reality in the near future.
This section encapsulates all activities related to building and sustaining a greenhouse. The main involved processes are fertilization, cultivation, and PBR (Fig. 3).
The greenhouse must be able to provide the minimum amount of calories consumed by the two astronauts, as described in Section 2.2.4.3. In the case under consideration, we assume that half of the astronauts’ diet will be brought from Earth, while the rest will be produced in situ.
Two aspects of soya production are described: fertilization and cultivation. The details are included in Appendix. Information related to microalgae is described in the PBR section and the details are also included in Appendix.
The fertilization process involves adding ingredients to the regolith (R3) to improve its crop production properties. The addition of biomass microalgae may be a sustainable solution. Hence, to meet soybean requirements, 30 kg should be added and 1 kg of the mineral potassium fertilizer should be transported from Earth. The outcome of this fertilization will be the formation of 400.03 t of regolith (R5).
At T0, there is a requirement for 400 t of regolith (R3), 0.03 t of microalgae biomass, and 1 kg of K, in the form of a mineral fertilizer. The result of the fertilization process will be the creation of a substrate (R5) that can grow 70 kg of soybeans.
At time T1, there will be a requirement for 0.03 t of microalgae biomass, and 1 kg of K, in the form of a mineral fertilizer. However, there is no need for further regolith, due to its reuse.
At time T2, demand for microalgae biomass remains at 0.03 t, along with 1 kg of K, in the form of a mineral fertilizer.
To sum up, the process can be described as the following equation:
The production of sufficient food requires the preparation of the substrate (R5) for the crop, created by fertilization. To properly irrigate the crops, it will be necessary to use 87 kg of water. Regolith (R5) can be reused after each harvest.
At time T0, there is a demand for 400.03 t of regolith (R5), 87 t of H2O for irrigation, and 0.1 t of CO2 for photosynthesis.
At time T1, this becomes 87 t of H2O and 0.1 t of CO2. A similar situation occurs at time T2.
In sum, the process can be described as the following equation:
PBRs are devices that are used in BLSS beyond Earth. They can efficiently biosequestrate CO2 during photosynthesis, leading to the production of O2 and edible biomass. The H2O that feeds PBR will circulate in a closed loop.
Some of the biomass created in PBR will be used as food to meet the astronauts’ nutritional needs (30%, 0.26 t). The remaining part (0.03 t) will be used to enrich R3 regolith to make it suitable for soybean cultivation.
Between T0 and T2, there is a demand for 70 t of H2O, 0.5 t of CO2, 4 t of wastewater, 13 kg of N, and 1 kg of P.
In sum, the process can be described as the following equation:
The global average soybean yield is about 3 t/ha (Agarwal et al., 2013). To produce 70 kg of soybeans, it will be necessary to prepare a 0.02 ha greenhouse, according to guidelines given for the habitat (presented in Section 2.2.1). The dome described by Petr et al. (this issue) has a usable area of 140 m2. The area of the proposed greenhouse is 220 m2. Therefore, it will be necessary to erect two such structures. The estimated quantity of R0 regolith required to backfill the greenhouses is 13,325 t. PBR requires a similar construction, an additional 6,663 t of R0 regolith. Altogether, demand for R0 regolith for greenhouse construction is 19,988 t (details are presented in Table 1).
Demand for tonnes of regolith (substrate) in different states to carry out the selected processes
| Regolith mass, t/year | Process | R0 | R1 | R2 | R3 | R4 | R5 |
|---|---|---|---|---|---|---|---|
| Selling regolith | Excavation | 68,959 | |||||
| Magnetic separation | 68,959 | ||||||
| Construction of habitat | Excavation | 6,662 | |||||
| Magnetic separation | 4,168 | ||||||
| Hydrogen reduction | 375 | ||||||
| Backfilling | 2,495 | 340 | |||||
| Construction of roads | Excavation | 1,780 | |||||
| Magnetic separation | 1,780 | ||||||
| Compaction | 1,620 | ||||||
| Greenhouse construction | Excavation | 19,987 | |||||
| Magnetic separation | 12,503 | ||||||
| Hydrogen reduction | 1,125 | ||||||
| Backfilling | 7,484 | 1,021 | |||||
| Construction of storage | Excavation | 5,376 | |||||
| Magnetic separation | 5,376 | ||||||
| Compaction | 4,789 | ||||||
| Backfilling | 103 | ||||||
| Recultivation | 60,000 | ||||||
| Crew | Excavation | 440 | |||||
| Magnetic separation | 440 | ||||||
| Fertilization | 400 | ||||||
| Cultivation | 400 | ||||||
| Sum | Construction | 45,103 | 35,893 | 3,001 | 12,699 | 1,361 | 400 |
| Sum | Operations | 85,633 | 85,633 | 1,501 | 60,000 | 0 | 400 |
To ensure sustainability of the mine for the crew, and production of O2, this section describes Electrolysis, Life Support, and Waste Utilization from Fig. 3.
BLSS will be based on chemical and biological processes. Some O2 (0.5 t) will be created during photosynthesis in PBR. The remaining amount will be created during electrolysis (0.25 t). The crew’s total H2O requirement, 4 t, is met by H reduction. The amount of food needed to meet the nutritional needs of the astronauts will be provided by the cultivation of soybeans (70 kg year−1) and microalgae (0.26 kg year−1).
Between T0 and T2, the O2 demand is 0.75 t, H2O demand is 4 t, and food demand is 70 kg (soybeans) and 260 kg (microalgae).
In sum, the process can be described as the following equation:
Waste reuse is well described in the literature. For example, Ewert and Stromgren (2019) reported than an adult astronaut weighing 82 kg produces 1.08 kg of CO2 per day. From this, it follows that a crew of two will produce 0.8 t per year. This CO2 will be supplied to PRB and the soybean crop to support photosynthesis. Human metabolic processes produce approximately 4.5 kg d−1 of wastewater (Ewert and Stromgren, 2019). Hence, over a period of 1 year, with a two-person crew, almost 4 t of wastewater will be produced. This will be used as a nutrient source for microalgae culture (Acién et al., 2016).
Between T0 and T2, the CO2 demand is 0.73 t and wastewater demand is 4 t.
In sum, the process can be described as the following equation:
To ensure the possibility of a continuous mine operation, as well as storage of essential materials, the need of a storage system was felt. This section deals with storage of most critical substrates and products (Fig. 3).
Ore storage (regolith R1–R5) can be resolved with a basic heap architecture, as the material does not need any sophisticated methods to shield it from the environment. Creating a heap has the significant benefit of being easily accessible from all sides. Therefore, further transport to and from a reactor can be addressed by simpler solutions, namely, a bucket transporter.
However, the storage of liquid O2 or H comes with multiple challenges. Two main methods are considered: actively controlled and passively pressurized tanks.
The biggest drawback of such a system is the use of cryogenic coolers or heaters, depending on the environment. The latter require a constant source of power to maintain a low temperature, and ensure an indefinite operation time, at an internal pressure that does not exceed the safe limits.
While this is perfect for supplying both the habitat and the greenhouse with breathable O2, it cannot be used as a rocket fuel, as this would require extra pressurization. The volume required to store the same mass of O2 as described in the following cases is significantly larger, and hence tanks of an order of magnitude larger are required.
Storing O2 in this state has many advantages. As there is no distinction between liquid and gas in the tank, no gas bubbles can form (gas bubbles could be heated by the Sun more than the rest of the tank, causing hazards to the crew). Furthermore, no pumps or other devices are needed to eject the liquid from the tank. The position of the outlet is irrelevant. Its properties are simple to manage – a straightforward heater equipped with a pressure sensor is sufficient. However, this approach can pose safety risks, as heating elements close to flammable O2 could cause an explosion.
The densest state of all the considered phases, this is the preferable method of storage. It requires the smallest possible volume of pressure vessels, making it easier and cheaper to transport. While it can be stored at lower pressure compared to the supercritical phase, it requires cryogenic coolers to maintain its phase. As the same phase is used as a rocket propellant oxidizer, resupplying is easier. To reduce the power needed to maintain the tanks, and shield them from large temperature fluctuations, the authors propose that they should be buried under a layer of regolith. Previous measurements on the Moon’s surface suggest that it is advisable to locate the tanks at least 1 m below the ground, where the temperature is almost constant at around 250 K (Zhang et al., 2020).
This is the most basic storage design, and it suffers from two main drawbacks. The “shelf life” of O2 becomes shorter as the fill percentage increases, and the pressure gradually increases until it reaches the point where the vessel fails.
The benefits of O2 and H storage in liquid phases clearly outweigh the cons, compared to other methods. In the liquid phase, storage of large volumes of reactants becomes feasible. To store up to 1.45 t of liquid H2 (sufficient to meet monthly demand), 10 tanks, measuring 2.4 m in length and 0.6 m in radius, are necessary. Burying these tanks requires excavating 104 t of R0 and covering them with 57 t of R3.
LOx storage can be achieved with two tanks measuring 0.4 m in radius and 0.8 m in length (enough to meet yearly demand of 0.7 t). Increasing the monthly storage volume could enable increased mine LOx generation, for example, to supply a rocket fuel oxidizer. Burying the tanks would require excavating 4.4 t of R0 and backfilling with 2.9 t of R3.
If stored in a liquid form, H2O will require heaters; therefore, it might be possible to use ice as a storage method. However, liquid form allows easy transport to the greenhouse. Five tanks measuring 2.2 m in length and 0.6 m in radius could be enough to meet monthly demand of 13.4 t. The amount of R0 to be removed is up to 53 t, and the tanks would be covered by 29 t of R3.
Finally, there is a need to store 1.45 t of LH2 and 9.85 t of H2O (enough to sustain 1 month of mining operations) and 0.7 t of LOx (sufficient for the 1-year construction phase). It is worth noting that all these dimensions are inner tank dimensions and do not take into account insulation layers, or any other necessary equipment, such as pumps or cooling channels.
Storing regolith in the form of heaps would benefit greatly from the use of a binder (roads would be constructed in the same way). This would create hardened surfaces that are 10% bigger and counter the occurrence of avalanching of the regolith, which is possible when an angle of 58° is exceeded in lunar gravity conditions (Calle et al., 2020). Building a surface storage area capacity of up to 650 m2, with varying heap sizes, to meet monthly demand at each of the regolith processing stages could be achieved by using 585 t of R1, along with 292 t of binder, resulting in a total regolith capacity of 7,294 t.
Quantities of substrates, products, and reactants are summarized in the four tables presented below. Table 1 shows the demand for regolith in different states for the selected processes. Table 2 shows the demand for reactants in different states to carry out the selected processes. Similarly, Tables 3 and 4 present the products (outputs) of the selected process. In all tables, empty rows are omitted.
Demand for reactants in different states to carry out selected processes
| Mass in tonnes | Process | H2 | O2 | Algae | Plants/food | N | P | K | CO2 | H2O | Binder |
|---|---|---|---|---|---|---|---|---|---|---|---|
| Construction of habitat | Hydrogen reduction | 4.36 | |||||||||
| Construction of roads | Compaction | 270.0 | |||||||||
| Greenhouse construction | Hydrogen reduction | 13.08 | |||||||||
| Crew | Electrolysis | 0.28 | |||||||||
| Life support | 0.7 | 0.26 | 0.07 | 4 | |||||||
| Fertilization | 0.03 | ||||||||||
| PBR | 0.00 | 0.50 | 70 | ||||||||
| Cultivation | 0.001 | 0.11 | 87 | ||||||||
| Sum | Construction | 17.44 | 0.73 | 0.29 | 0.07 | 0.0013 | 0.001 | 0.001 | 0.61 | 161.28 | 270.00 |
| Sum | Operations | 0.00 | 0.73 | 0.29 | 0.07 | 0.0013 | 0.001 | 0.001 | 0.61 | 161.28 | 0.00 |
Products (regolith in different states) from selected processes
| Regolith mass, t/year | Process | R0 | R1 | R2 | R3 | R4 | R5 |
|---|---|---|---|---|---|---|---|
| Selling regolith | Excavation | 68,959 | |||||
| Magnetic separation | 6,206 | 62,753 | |||||
| Construction of habitat | Excavation | 6,662 | |||||
| Magnetic separation | 2,495 | 375 | 3,793 | ||||
| Hydrogen reduction | 340 | ||||||
| Construction of roads | Excavation | 297 | |||||
| Magnetic separation | 27 | 270 | |||||
| Greenhouse construction | Excavation | 19,987 | |||||
| Magnetic separation | 7,484 | 1,125 | 11,378 | ||||
| Hydrogen reduction | 1,021 | ||||||
| Construction of storage | Excavation | 5,376 | |||||
| Magnetic separation | 484 | 4,892 | |||||
| Crew | Excavation | 440 | |||||
| Magnetic separation | 40 | 400 | |||||
| Fertilization | 400 | ||||||
| Sum | Construction | 0 | 55,852 | 3,230 | 47,435 | 2,722 | 400 |
| Sum | Operations | 0 | 85,633 | 7,707 | 92,698 | 1,361 | 400 |
Products (reactants) from selected processes
| Mass in tonnes | Process | H2O | H2 | O2 | CO2 | Plants/food | Algae |
|---|---|---|---|---|---|---|---|
| Construction of habitat | Hydrogen reduction | 39.4 | |||||
| Greenhouse construction | Hydrogen reduction | 118.2 | |||||
| Crew | Electrolysis | 0.03 | 0.25 | ||||
| Life support | 0.73 | ||||||
| PBR | 0.4 | 0.29 | |||||
| Cultivation | 0.08 | 0.07 | |||||
| Sum | Construction | 157.53 | 0.03 | 0.73 | 0.73 | 0.07 | 0.29 |
| Sum | Operations | 0.00 | 0.03 | 0.73 | 0.73 | 0.07 | 0.29 |
Data given in Tables 1–4 are based on the descriptions and equations given in Section 3. The numerical values of coefficients presented in this section are given in Table 5.
Numerical values of coefficients from equations 1 to 8
| Process | Name | Symbol | Value | Process | Name | Symbol | Value |
|---|---|---|---|---|---|---|---|
| Excavation | R0 regolith | αex1 | 1 | Cultivation | R5 regolith | αct1 | 1 |
| R1 regolith | αex2 | 1 | H2O | αct2 | 0.217 | ||
| Magnetic separation | R1 regolith | αms1 | 1 | CO2 | αct3 | 0.00045 | |
| R2 regolith | αms2 | 0.090 | Plants/food | αct4 | 0.00017 | ||
| R3 regolith | αms3 | 0.910 | R5 regolith | αct6 | 1 | ||
| Hydrogen reduction | R2 regolith | αhr1 | 1 | Photobio-reactor | H2O | αpb1 | 1 |
| H2 | αhr2 | 0.012 | CO2 | αpb2 | 0.00714 | ||
| H2O | αhr3 | 0.105 | Wastewater | αpb3 | 0.05 | ||
| R4 regolith | αhr4 | 0.907 | Microalgae | αpb4 | 0.00428 | ||
| Electrolysis | H2O | αel1 | 1 | O2 | αpb5 | 0.00571 | |
| H2 | αel2 | 0.111 | H2O | αpb6 | 0.6 | ||
| O2 | αel3 | 0.889 | N | αpb7 | 0.00019 | ||
| Backfilling | R1 regolith | αbf1 | 0.880 | P | αpb8 | 0.000014 | |
| R4 regolith | αbf2 | 0.120 | Waste utilization | CO2 | αwu1 | 0.2 | |
| Shield | αbf3 | 1 | Wastewater | αwu2 | 1 | ||
| Compaction | R3 regolith | αcp1 | 0.500 | O2 | αwu3 | 0.15 | |
| Binder | αcp2 | 0.500 | H20 | αwu4 | 1 | ||
| Road | αcp3 | 1 | Life support | O2 | αls1 | 0.175 | |
| Fertilization | R3 regolith | αft1 | 0.999 | H2O | αls2 | 1 | |
| Microalgae | αft2 | 0.000075 | Plants/food | αls3 | 0.0175 | ||
| K | αft3 | 0.0000025 | Microalgae | αls4 | 0.065 | ||
| R5 regolith | αft4 | 1 | CO2 | αls5 | 0.2 | ||
| Wastewater | αls6 | 1 |
The qualitative and quantitative description presented in Section 3 was used to define the topology of the open pit mine. As indicated in the Section 1, the mine is located on lunar maria in the equatorial region and covers an area of 100 m × 700 m. Details are provided in Figure 6. Gray rectangles describe the mine site, and access is indicated in red/gray. Red/yellow circles represent regolith storage, while blue and black dots show the storage of fluids. Rounded rectangles represent greenhouse (green), habitat (blue), and hydrogen reduction reactor (white) structures. Brown circle represents the landing site located 500 m from any open pit mine habitat, as suggested by Mueller et al. (2019). Various elements of the mine infrastructure have been located as close as possible to facilitate communication and transport of goods. The proposed architecture assumes that the mine will operate in a periodic mode and will utilize a semi-autonomous excavator along with haul trucks.

Topology of the proposed open pit mine. Black rectangles describe the mine site, access ramps are indicated in red/black, red/yellow circles represent regolith storage, while blue and black dots show the storage of fluids. Rounded rectangles represent greenhouse (green), habitat (blue), and hydrogen reduction reactor (white) structures. Size of components are in geometrical scale.
ISRU activities are increasing, both in space agencies and in the international science and industrial community. There are at least three group of activities: (i) prospecting space bodies during space missions; (ii) technological investigations related to surface infrastructure and operations (Just et al., 2020; Zhang et al., 2023); and (iii) conceptual analyses of future mining activities.
This paper belongs to the third group and brings a new insight into the definition of an open pit mine operating on the Moon’s surface. The novel elements are as follows:
The main and additional objectives of the open pit mine operating in the Moon environment are defined based on economic indicators (Vergaaij et al., 2021). A main objective is to excavate, process, and, ultimately, sell the lunar regolith to meet customer needs. Additional objectives are related to two aspects: (i) construction and (ii) maintenance of the open pit mine.
A definition of the lunar open pit mine architecture, with the following qualitative components: (i) a block diagram presenting different stages of the flow of regolith and the different processes; (ii) a conceptual design for surface and underground storage; (iii) a conceptual design for a greenhouse and a bioregenerative support system; (iv) a conceptual design of the mining site; and, last but not least, (v) a conceptual design of transportation networks, including roads.
Quantitative calculations of regolith, reactants, and product flow, needed to meet the main goal, namely, annual sales of ~69 kt.
A conceptual design for the open pit mine topology
This study is related to the worldwide effort to develop infrastructure on the Moon, reflected in various worldwide conferences (The Space Resources Roundtable, the Space Resource Week, and the KGK Space Resources Conference), definitions of demo missions defined by ISECG, or in the context of the ESA’s Terrae Novae program. Furthermore the relation of this study to national, Polish activities is also clear: see status of extraterrestial mining activities in Poland presented in Przylibski et al., 2022 and the planned POLSA feasibility study (POLSA, 2023).
This paper is also related to other activities carried out in the frame of the current grant, as follows:
It draws upon the definition of habitat used in the context of excavation requirements (see Konecny et al., 2023).
Since the excavation of regolith is highly nonlinear and largely unknown outside the terrestrial environment, discrete element method might be used. The model that is defined using this methodology requires validation, and the first step – namely, a sensitivity analysis – has been described in Mlynarczyk et al. (2023).
Regolith beneficiation is an important step in the effective transformation of feedstock into product. The magnetic separation of ilmenite has been proposed by Kobaka et al. (2023a).
A way to use both the lunar topology and regolith to design, construct, and build lunar infrastructure has been proposed by Juračka et al. (2023) and Kobaka et al. (2023b).
Development of new polish lunar regolith analogue (see Kobaka et al., 2019).