Fig. 1

Fig. 2

Fig. 3

Fig. 4

Fig. 5

Fig. 6

Fig. 7

Fig. 8

Morphometrics data for Xiphinema parachambersi n_ sp_ All measurements are in µm and in the form of mean ± s_d_ (range)_
| Holotype | Paratype | |||
|---|---|---|---|---|
| Character/ratios | Female | Female | J2 or J3 | J3 or J4 |
| n | 1 | 15 | 5 | 11 |
| L | 1,918 | 2008.9±78.7 (1,830.0-2,109.0) | 1,127.0±52.6 (1,046.0-1,210.0) | 1,419.6±38.5 (1,349.0-1,587.0) |
| a | 45.6 | 47.2±2.3 (44.2-53.1) | 42.7±3.6 (36.7-46.3) | 48.3±3.5 (41.60-55.5) |
| b | 5.4 | 5.5±0.2 (5.1-6.0) | 3.9±0.5 (3.0-4.4) | 4.7±0.3 (4.2-5.0) |
| c | 18.1 | 18.0±1.0 (16.1-19.6) | 11.8±1.0 (10.5-12.8) | 13.2±0.6 (12.0-15.1) |
| c’ | 4.4 | 4.9±0.4 (4.2-6.0) | 6.4±0.3 (5.9-6.8) | 5.9±0.4 (5.2-6.9) |
| V | 27 | 26.2±0.6 (25.2-27.7) | — | — |
| Lip diam. | 10 | 10.3±0.6 (8.8-11.2) | 8.6±0.3 (8.2-9.0) | 8.9±0.5 (8.2-10.1) |
| Lip height | 5 | 4.1±0.7 (2.9-5.2) | 3.6±0.4 (3.0-4.2) | 3.8±0.4 (3.1-4.7) |
| Odontostyle | 115 | 110.4±2.6 (105-115.6) | 71.0±3.8 (64.4-75.6) | 85.5±2.0 (79.5-90.0) |
| Odontophore | 67 | 65.5±1.6 (61.0-68.1) | 46.1±1.4 (44.5-47.8) | 53.8±1.0 (52.2-54.8) |
| Replacement odontostyle | — | — | 88.0±2.5 (85.0-92.0) | 107.0±7.9 (90.5-116.3) |
| Total stylet | 173 | 176±2.9 (169.0-181.2) | 116.6±4.7 (109.0-120.5) | 140.0±2.2 (137.2-142.5) |
| Flanges width | 10 | 10.4±0.7 (8.8-11.5) | 8.1±0.4 (7.7-8.7) | 9.0±0.6 (7.6-10.8) |
| Esophagus | 358 | 366.6±10.6 (348.4-387.2) | 289.6±28.2 (272.2-345.6) | 311.4±14.7 (275.0-344.2) |
| Esophageal bulb length | 78 | 81.5±2.1 (77.4-85.1) | 63.7±2.2 (60.1-66.1) | 70.4±3.0 (64.8-76.5) |
| Esophageal bulb diam. | 24 | 24.5±1.1 (22.5-26.5) | 16.5±1.4 (14.1-17.9) | 18.6±0.6 (17.6-23.0) |
| Body diam. | 42 | 42.7±2.0 (38.8-46.7) | 27.2±1.9 (24.3-29.8) | 29.6±1.5 (26.4-35.1) |
| Anterior genital branch length | 11 | 10.6±1.3 (8.4-12.3) | — | — |
| G1% | 0.5 | 0.5±0.1 (0.4-0.6) | — | — |
| Posterior genital branch length | 240 | 218.3±40.9 (119.2-292.1) | — | — |
| G2% | 8.9 | 10.7±1.9 (5.8-13.9) | — | — |
| Distance from anterior end to vulva | 522 | 525.2±15.9 (493.0-548.3) | — | — |
| Anal body width. | 24 | 23.1±1.5 (20.1-25.0) | 15.2±1.0 (14.0-16.4) | 18.7±0.7 (16.8-20.3) |
| Tail | 106 | 112.2±6.3 (98.0-120.3) | 98.0±6.0 (88.0-104.0) | 109.0±1.4 (103.5-116.0) |
| Hyaline tail part | 44 | 43.0±2.2 (39.4-47.2) | 19.3±1.2 (17.9-20.7) | 26.1±2.7 (20.2-32.0) |
| H% | 41 | 38.5±2.4 (34.4-43.4) | 19.5±2.0 (17.5-23.1)) | 23.8±2.9 (17.4-28.2) |
| Rectum | 38 | 35.2±2.7 (30.4-40.8) | 20.0±4.5 (16.4-27.6) | 28.4±2.3 (23.1-30.8) |
Sequences of nematode species used for the phylogenetic analyses_
| Species | 18S | 28S D2-D3 | ITS |
|---|---|---|---|
| Xiphinema abrantinum | - | AY601625 | - |
| Xiphinema andalusiense | - | - | KX244924 |
| Xiphinema aceri | EU477381 | - | EU477385 |
| Xiphinema adenohytherum | GU725084 | GU725075 | GU725063 |
| Xiphinema baetica | KC567149 | KC567168 | KC567157 |
| KC567148 | - | KC567156 | |
| Xiphinema bakeri | AY283173 | KF292277 | KF292281 |
| - | KF292278 | AF511426 | |
| - | KF292276 | - | |
| - | AY601623 | - | |
| Xiphinema barense | - | KM199691 | KM199694 |
| - | - | KM199693 | |
| Xiphinema basiri | - | AY601629 | - |
| Xiphinema belmontense | - | KC567171 | KC567158 |
| Xiphinema bernardi | - | - | EU375483 |
| Xiphinema brasiliense | AY297836 | AY601616 | - |
| - | KP793050 | - | |
| Xiphinema cadavalense | - | - | KX244932 |
| Xiphinema castilloi | - | KF446655 | - |
| Xiphinema chambersi | AY283174 | AY601617 | HM138503 |
| HM138503 | KU680967 | HM191718 | |
| HM191718 | DQ299512 | KJ934160 | |
| KJ934157 | - | KJ934157 | |
| KJ934160 | - | AF511428 | |
| - | - | KU764410 | |
| - | - | KU764405 | |
| - | - | KU764406 | |
| - | - | KU764407 | |
| - | - | KU764408 | |
| - | - | KU764409 | |
| - | - | KU764411 | |
| Xiphinema cohni | - | KC567173 | KC567159 |
| Xiphinema costaricense | - | KX931057 | KX931069 |
| Xiphinema coxi | - | AY601631 | - |
| Xiphinema coxi europaeum | KC567152 | - | KC567161 |
| KC567153 | - | - | |
| Xiphinema cretense | - | KJ802878 | KJ802895 |
| Xiphinema dentatum | - | AY601627 | - |
| Xiphinema diversicaudatum | EF538761 | JQ780365 | KF292282 |
| JQ780349 | - | - | |
| JQ780348 | - | - | |
| JQ780347 | - | - | |
| JQ780346 | - | - | |
| Xiphinema ensiculiferum | AY297825 | - | - |
| Xiphinema elongatum | AY297824 | EF140790 | AY524971 |
| KP407872 | - | EF140789 | |
| Xiphinema gersoni | KC567154 | KC567180 | - |
| Xiphinema globosum | GU549476 | GU549474 | GU549475 |
| Xiphinema granatum | - | JQ240273 | - |
| Xiphinema hangzhouense | - | MF538772 | MF538770 |
| Xiphinema herakliense | KM586356 | - | KM586353 |
| KM586357 | - | KM586354 | |
| Xiphinema hispidum | HM921368 | - | - |
| Xiphinema hispanum | GU725083 | GU725074 | GU725061 |
| - | - | HM821367 | |
| Xiphinema hunaniense | - | KP793049 | AY579205 |
| - | EF188839 | - | |
| Xiphinema ifacolum | AY297826 | - | - |
| Xiphinema index | EF207249 | HM921349 | HM921334 |
| AY687997 | - | AY430175 | |
| HM921342 | - | - | |
| Xiphinema ingens | - | - | KM893399 |
| - | - | KJ9566387 | |
| Xiphinema insigne | - | AY601619 | AY553980 |
| - | - | AY563427 | |
| Xiphinema iranicum | EU477384 | - | - |
| Xiphinema israeliae | - | KJ802886 | |
| Xiphinema italiae | HM921343 | HM921351 | HM921335 |
| FJ713154 | - | HM921341 | |
| - | - | AJ437029 | |
| Xiphinema japonica | KY131241 | KY131240 | KY131244 |
| - | KU052864 | - | |
| Xiphinema krugi | AY297827 | KX931063 | DQ017154 |
| AY297828 | - | KX931070 | |
| Xiphinema longicaudatum | AY297829 | - | - |
| Xiphinema lupini | - | HM921352 | - |
| - | KC567183 | - | |
| Xiphinema mazandaranense | HQ658630 | - | - |
| Xiphinema macedonicum | EU477383 | - | - |
| Xiphinema macroacanthum | - | HF546081 | HF546078 |
| Xiphinema naturale | - | DQ299515 | - |
| Xiphinema nuragicum | GU725078 | GU725070 | GU725056 |
| GU725079 | - | GU725057 | |
| GU725080 | - | - | |
| GU725081 | - | - | |
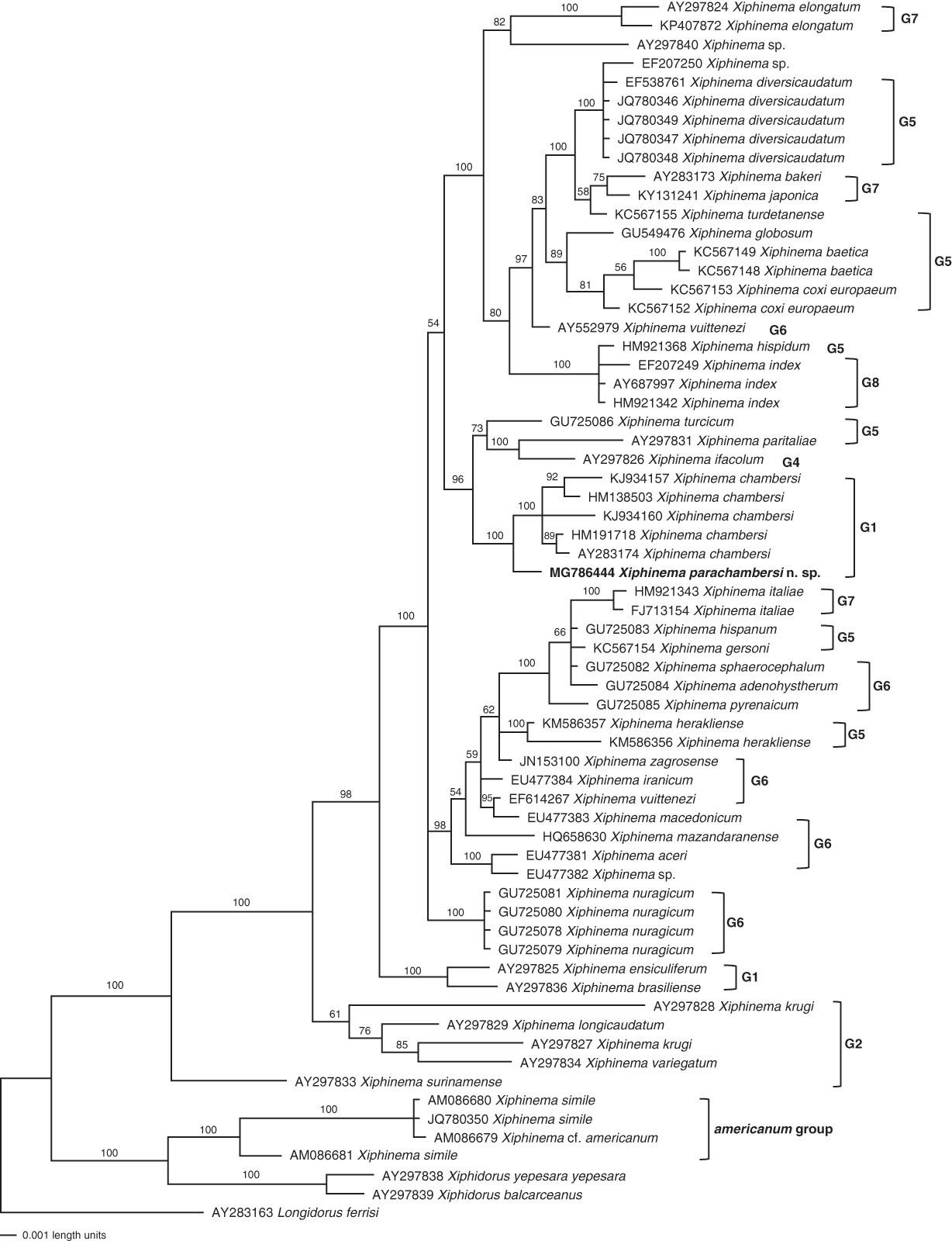
| Xiphinema parachambersi n. sp. | MG786444 | MG7866445 | MG786442 |
| Xiphinema paritaliae | AY297831 | - | - |
| Xiphinema pseudocoxi | - | - | KX244939 |
| Xiphinema pyrenaicum | GU725085 | AY601626 | GU725060 |
| - | GU725073 | - | |
| Xiphinema radicicola | - | AY601622 | - |
| Xiphinema savanicola | - | AY601620 | - |
| Xiphinema setariae | - | AY601621 | KX931075 |
| - | - | AY430179 | |
| - | - | KX931077 | |
| Xiphinema sphaerocephalum | GU725082 | GU725076 | GU725062 |
| Xiphinema surinamense | AY297833 | - | - |
| Xiphinema turcicum | GU725086 | KC567185 | - |
| Xiphinema turdetanense | KC567155 | KC567186 | KC567163 |
| Xiphinema variegatum | AY297834 | - | - |
| Xiphinema vulgare | - | DQ299514 | - |
| Xiphinema vuittenezi | AY552979 | - | HG329722 |
| EF614267 | - | AJ437028 | |
| Xiphinema zagrosense | JN153100 | JN153101 | - |
| Xiphinema sp. | AY297840 | - | DQ364686 |
| EF207250 | - | - | |
| EU477382 | - | - | |
| Xiphinema amercanum group | |||
| Xiphinema cf. americanum | AM086679 | - | - |
| Xiphinema americanum | - | AY580056 | - |
| Xiphinema brevicollum | - | HM163209 | - |
| - | AY601604 | - | |
| - | KP793051 | - | |
| - | AY601605 | - | |
| Xiphinema bricolensis | - | AY601594 | - |
| - | AY601596 | - | |
| Xiphinema californicum | - | AY601592 | - |
| Xiphinema citricolum | - | DQ285668 | - |
| Xiphinema diffusum | - | AY601600 | - |
| Xiphinema duriense | - | JQ990032 | - |
| Xiphinema floridae | - | DQ299508 | - |
| Xiphinema georgianum | - | DQ299496 | - |
| Xiphinema incertum | - | JQ990031 | - |
| Xiphinema inaequale | - | HM163210 | - |
| Xiphinema laevistriatum | - | DQ299504 | - |
| Xiphinema lambertii | - | HM163211 | - |
| Xiphinema opisthohysterum | - | JQ990040 | - |
| Xiphinema pachtaicum | - | HM921393 | - |
| - | HM921356 | - | |
| Xiphinema pacificum | - | AY601590 | - |
| Xiphinema parabrevicolle | - | JQ990042 | - |
| Xiphinema parapachydemum | - | JQ990036 | - |
| Xiphinema rivesi | - | AY210845 | - |
| Xiphinema santos | - | AY601587 | - |
| Xiphinema simile | AM086680 | KJ802889 | - |
| AM086681 | - | - | |
| JQ780350 | - | - | |
| Xiphinema tarjanense | - | DQ299511 | - |
| Xiphinema taylori | - | AY601602 | - |
| Xiphinema thornei | - | AY601595 | - |
| Xiphinema utahense | - | AY601598 | - |
| Xiphidorus yepesara yepesara | AY297838 | - | - |
| Xiphidorus balcarceanus | AY297839 | - | - |
| Longidorus ferrisi | AY283163 | - | - |
| Longidorus raskii | - | - | AJ549984 |
| Longidorus elongatus | - | - | AJ549987 |