Hangzhou Bay is located in the northern part of the East China Sea, receiving inland pollutants from the Yangtze River, the Qiantang River, the Yong River and the Caoe River (Huo et al. 2011). The symptom of eutrophication in the estuaries and coastal water bodies of Hangzhou Bay has existed for decades. Liu et al. (2018) recently grew Myriophyllum spicatum, a native salt-tolerant submerged macrophyte, in the coastal waters of Hangzhou Bay and reported that M. spicatum cultivation can effectively remove nutrients. The biomass of M. spicatum reached 531.8 g m−2 after one year of cultivation, which was attributed to the strong tolerance of the plant to saline environment and its ability to grow and reproduce vegetatively in such conditions (Haller et al. 1974; Li et al. 2016).
M. spicatum has small, feathery-like pointed leaves, growing in whorls of three to four around the stem, which may provide a favorable surface for bacterial colonizers (Gordon-Bradley et al. 2014). Hempel et al. (2009) reported that epiphytic bacterial members of Cytophaga Flavobacter-Bacteroidetes, Alphaproteobacteria and Betaproteobacteria were abundant on the surface of M. spicatum in a freshwater lake. However, bacterial communities on the surface of M. spicatum in freshwater may be different from those in saline water due to clearly different aquatic environments between those two systems, especially in terms of salinity. Salinity is the main environmental determinant of the microbial community composition in water and soil environment, and is more important than extreme temperatures, pH, or other physical and chemical factors (Lozupone & Knight 2007). For example, Betaproteobacteria live almost exclusively in freshwater but not in saline habitats, while Alphaproteobacteria are more abundant in seawaters (Glã Ckner et al. 1999).
Bacteria suspended in the water column can settle on the surface of submerged macrophytes and act as an important source of epiphytic bacteria (Rimes & Goulder 1985). On the other hand, epiphytic bacteria released from submerged macrophytes may contribute to the population of suspended bacteria (Rimes & Goulder 1986). Some studies showed that the composition of bacterioplankton is very similar to epiphytic bacteria and it differs only at the level of genera or species (Gordon-Bradley et al. 2014; Fan et al. 2016). On the hand, results of other studies indicated that epiphytic bacteria are characterized by a greater diversity and different community composition compared to the surrounding bacterioplankton (Parfenova et al. 2013; He et al. 2014).
Buesing et al. (2009) speculated that the adhesion of epiphytic bacteria to submerged macrophytes may be more similar to bacteria in the sediments than in the water. There may be large differences in the bacterial composition between the water column and macrophytes due to the fact that bacteria prefer to live attached to a substrate, such as plants and sediments in the water system (Stanley & Lazazzera 2004; Buesing et al. 2009). However, little attention was paid to comparative analysis of the composition and structure of bacterial communities from the sediment and the surface of plants.
In this study, we used clone libraries of the 16S rRNA genes to investigate the composition of epibiotic bacteria on the surface of M. spicatum, the surrounding bacterioplankton and sediment bacteria in the M. spicatum cultivation area of Hangzhou Bay. The objectives of this study were (1) to show differences and relationships between bacterial communities in microhabitats of an aquatic ecosystem dominated by this submerged macrophyte, (2) to assess whether there are any differences in the community structure and functions of epiphytic bacteria between two seasons (summer and autumn).
This study was conducted in an enclosure of the Jinshan sea area (121°34’73.57”E, 30°70’86”N) located at the coast of northern Hangzhou Bay, China (Fig. 1). The total area of the enclosure is approximately 138 ha and is divided into two parts (eastern and western) by a 4.05 km long dam (Fig. 2). M. spicatum colonized the western part of the enclosure (Fig. 2), i.e. approximately 19.4 ha, with a depth ranging from 1.5 to 2.5 m and salinity ranging from 7.16 to 11.2.

Location of the study area and M. spicatum in Hangzhou Bay
A total of 18 samples were collected from three sampling sites, including 1 (30°42’12.11”N, 121°20’28.64”E), 2 (30°42’09.85”N, 121°20’24.04”E) and 3 (30°42’07.63”N, 121°20’18.89”E), in July (summer) and October (autumn) 2017. The submerged macrophyte M. spicatum emerged in the study area in July and flowered in October 2017. The fresh weight biomass of M. spicatum was 253.36 and 4029.70 g m−2 in July and October, respectively.
Water samples were collected from 15 to 30 cm below the water surface using 5 l Niskin bottles. M. spicatum was collected using a submersed aquatic

Location of the sampling sites and M. spicatum in July and October 2017
plant sampler (Wuhan Water Tiandi Technology Co., Ltd. Wuhan, China) following the quadrat sampling method (Johnson & Newman 2011). Sediments were sampled simultaneously using a SC-901B sediment sampler (Tai’an First Environmental Protection Equipment Co., Ltd. Shandong, China). Plants and sediments were stored separately in sterile plastic bags. All samples were kept in iceboxes and transported to the laboratory within 3 h after collection.
The surrounding bacterioplankton was prepared according to the method described by Liu et al. (2015). Water column samples (5 l) were pre-filtered through 3 μm pore size filters to remove large organisms and particles; free-living bacterioplankton cells were collected through 0.22 μm pore size GF/F glass-fiber filters. Bacterioplankton samples were frozen at −80°C for DNA extraction.
Epibiotic bacteria were separated from the surface of M. spicatum using an ultrasound-based method, previously described by Cai et al. (2014). A total of 180 apical shoots of approximately the same height and weight (fresh weight 0.2 g, height 5 cm) were isolated. About 2 g (fresh weight) of apical shoots of M. spicatum at each sampling site was selected for epiphyton separation. The plant tissue was transferred to a 1000 ml conical flask containing 0.3 l sterile water and treated with a KQ-50B ultrasonic cleaner (Kun Shan Ultrasonic Instruments Co., Ltd, Jiangsu, China) for 5 min. Tissues were then shaken and washed four times with 0.3 l sterile water. All of the suspension was collected and filtered through 0.22 µm GF/F glass-fiber filters. Membrane filters containing bacteria were frozen at −80°C for DNA extraction.
Rhizosphere sediment samples associated with M. spicatum were collected by gently removing the plants from the systems. Once homogenized, about 0.5 g of sediment from each sample was stored at −80°C for DNA extraction in the laboratory.
The total DNA was extracted from all samples using the E.Z.N.A.® soil DNA Kit (Omega Bio-tek, Norcross, GA, U.S.) according to the manufacturer’s protocol. The final DNA concentration and purification were determined using a NanoDrop 2000 UV-vis spectrophotometer (Thermo Scientific, Wilmington, USA). The quality of DNA was analyzed by 1% agarose gel electrophoresis.
The V4-V5 hypervariable regions of the bacterial 16S rRNA gene were amplified using 515F (5’-GTGCCAGCMGCCGCGG-3’) and 907R (5’-CCGTCAATTCMTTTRAGTTT-3’) primers in a thermal cycler PCR system (GeneAmp 9,700, ABI, USA) (Schmalenberger et al. 2001; Liu et al. 2018). The PCR reactions were conducted using the following program: 3 min of denaturation at 95°C, 27 cycles of 30 s at 95°C, 30 s of annealing at 55 or 45 s of elongation at 72°C plus a final extension step at 72°C for 10 min. PCR reactions were performed in triplicate 20 µl reactions containing 4 µl of 5 × FastPfu Buffer, 2 µl of 2.5 mM dNTPs, 0.8 µl of each primer (5 µM), 0.4 µl of FastPfu Polymerase and 10 ng of template DNA. The resulting PCR products were extracted from 2% agarose gel and further purified using the AxyPrep DNA Gel Extraction Kit (Axygen Biosciences, Union City, CA, USA); PCR products were quantified using QuantiFluor™-ST (Promega, USA), according to the manufacturer’s protocol.
Purified amplicons were pooled in equimolar ratios and paired-end sequenced (2 × 300) on an Illumina MiSeq platform (Illumina, San Diego, USA) according to the standard protocols of Majorbio Bio-Pharm Technology Co. Ltd. (Shanghai, China). Sequencing libraries were prepared from the extracts with the following steps:
(i) Linking “Y” adapters and removing dimer adapters by using beads; (ii) libraries concentration using PCR amplification; (iii) generation of single-stranded DNA fragments using sodium hydroxide. Raw readings were deposited in the NCBI Sequence Read Archive database (Accession number: SRP136374).
Raw fastq files were demultiplexed, quality-filtered by Trimmomatic, and merged by FLASH using the following criteria: (i) the reads were truncated at any site receiving an average quality score of < 20 over a 50 bp sliding window; (ii) primers were exactly matched allowing for two nucleotide mismatches, and reads containing ambiguous bases were removed; (iii) sequences whose overlap was longer than 10 bp were merged according to their overlapping sequence (Magoc & Salzberg 2011).
Operational taxonomic units (OTUs) were clustered with a 97% similarity cut-off using UPARSE (version 7.1 http://drive5.com/uparse/) Chimeric sequences were identified and removed using UCHIME. The taxonomy of each 16S rRNA gene sequence was analyzed using
the RDP Classifier algorithm (http://rdp.cme.msu.edu/) against the Silva (SSU123) 16S rRNA database, with a confidence threshold of 70%. The OTU abundance was normalized automatically using 16S rRNA gene copy numbers from the reference bacterial and archaeal genomes found in the Integrated Microbial Genomes database (Markowitz et al. 2012). A “virtual” metagenome of clusters of orthologous groups with their abundance was produced based on a normalized OTU table using the PICRUSt (phylogenetic investigation of communities by reconstruction of unobserved states) pipeline (Langille et al. 2013).
Shannon indices, Chao1 and ACE estimated richness were calculated using Mothur (version v.1.30.1 http://www.mothur.org/wiki/Schloss_SOP#Alpha_diversity) Principal coordinates analysis (PCoA) was used to display and compare the patterns of microbial communities between different samples. The community composition of different groups on the OTU and genus levels were compared based on Venn diagrams and heat maps, respectively, which were generated using the R software. The Networkx software was used for network analysis of microbes. All significant differences were defined as p < 0.05.
The number and length of sequences, the number of OTUs, richness (Chao1 and ACE indices) and diversity indices (Shannon index) of bacteria isolated from the water column, plants, and sediment are shown in Table 1.
Comparison of the number and length of sequences, the number of OTUs, Chao1, ACE and Shannon indices (H’) of bacteria among clone libraries
| Number of sequences | Sequence length | Number of OTUs | Coverage | Chao1 | H’ | ACE | |
|---|---|---|---|---|---|---|---|
| July | |||||||
| Water | 35 205.67 ± 3098.38 | 395.25 ± 0.38a | 221.67 ± 41.43a | 1.00 ± 0.00 | 339.57 ± 42.64a | 3.30 ± 0.12a | 354.01 ± 26.53a |
| Plant | 35 239.33 ± 1685.72 | 395.89 ± 0.39a | 729.00 ± 455.27a | 0.98 ± 0.01 | 1102.33 ± 632.11a | 4.41 ± 0.84b | 1341.48 ± 802.46ab |
| Sediment | 40 443.00 ± 2179.75 | 396.20 ± 0.09a | 1551.67 ± 41.36b | 0.97 ± 0.00 | 2134.17 ± 70.69b | 5.74 ± 0.05c | 2152.08 ± 63.09b |
| October | |||||||
| Water | 42 610.00 ± 1797.65 | 394.47 ± 0.18a | 218.33 ± 20.60a | 1.00 ± 0.00 | 329.53 ± 14.80a | 3.29 ± 0.13a | 417.07 ± 52.55a |
| Plant | 40 254.67 ± 2321.51 | 394.61 ± 0.12a | 709.33 ± 79.53b | 0.98 ± 0.00 | 1192.37 ± 186.94b | 4.60 ± 0.10b | 1397.57 ± 191.63b |
| Sediment | 40 492.33 ± 3063.11 | 396.20 ± 0.14b | 1420.67 ± 5.13c | 0.97 ± 0.00 | 1978.52 ± 68.81c | 5.59 ± 0.10c | 1965.77 ± 68.83c |
Notes: different letters within each column in each month indicate significant (p < 0.05) difference
After removing low-quality sequences and chimeras, high-quality reads of 16S rRNA genes, ranging from 32 033 to 44 308 were obtained. After normalization, each sample generated from 192 to 1578 OTUs with a coverage ranging from 0.97 to 1. All OTUs were assigned to 46 phyla and 604 genera. The number of OTUs, Chao1, ACE and the Shannon index of bacterial communities were significantly (p < 0.05) higher in sediment samples compared to those from the water column and plants, both in July and October. The number of OTUs, Chao1, ACE and the Shannon index of bacterial communities on plants were higher compared to the water column in October (p < 0.05).
The similarity of the composition of bacteria OTUs from the water column, plants, and sediments was measured (Fig. 3). Approximately 223 and 154 OTUs common to all three sources of microorganism samples (water column, plants and sediment) were identified in July and October, respectively. On average, 788.5 OTUs overlapped between plants and sediment, which is about 32.0% of all communities. Significantly fewer OTUs were shared by plants and the water column: on average, 66.5 OTUs shared between different samples, i.e. about 2.7% of all communities. Altogether 248 and 183 OTUs were unique to plants in July and October, which accounts for 9.7% and 7.8% of the total number of OTUs, respectively. PCoA indicated that the bacterial communities from sediment and plants were clustered into one group, which was clearly different from the water column (Fig. 4). At the OTU level, bacteria from plants (M. spicatum) were more closely related to the bacteria in the sediment compared to the bacteria in the water column.

Venn diagram of bacterial OTUs on the surface of plants, in the water column and sediments in July and October 2017 in Hangzhou Bay. The overlapping area corresponds to OTUs shared by two or three samples. The numbers indicate the number of OTUs.

Principal coordinates analysis (PCoA) for OTUs in the water column, plants, and sediments
The main classes of bacteria in different communities are shown in Figure 5. Alphaproteobacteria, Cyanobacteria and Gammaproteobacteria were the most abundant classes on the plants, in the water column and sediment,
with average relative abundance of 27.5%, 32.5% and 14.4%, respectively. Flavobacteria (relative abundance from 5.9 to 20.4%), Actinobacteria (from 2.0 to 10.7%), Planctomycetacia (from 0.3 to 8.7%), Sphingobacteriia (from 2.4 to 8.8%) and Betaproteobacteria (from 0.9 to 5.9%) were present in all three types of microhabitats, but in very different proportions. Deltaproteobacteria, Anaerolineae, Bacteroidia, Acidobacteria, Caldilineae, Deinococci, and R76-B128 were found on plants and in the sediment, but not in the water column. Although the abundance of different classes of bacterial communities was significantly different on plants and in the sediment, the composition of bacterial communities was similar.
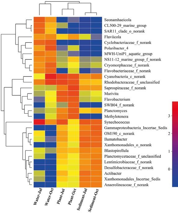
Based on the heat map of bacterial communities at the genera level (Fig. 6), only a few genera (Cyanobacteria_c_norank, Rhodobacteraceae_f_ unclassified and Synechococcus) occurred with high abundance in all three types of microhabitats. The abundance of genera was clearly different in the water column, on the plants and sediment. For example, the abundance of genera Marivita, Flavobacterium, SWB04_f_norank, Planctomyces and Methylotenera was higher on plants than in the water column and sediment. Seonamhaeicola, CL500-29_marine_group, Polaribacter_4, MWH-UniP1_aquatic_group and Cyclobacteriaceae_f_norank were found only in the water column. Eleven genera with a high abundance were identified in the sediment, which were almost absent in the water column. In the cluster analysis, communities from the water column were separated from plants and sediment, which supports the result of the principal coordinates analysis. The main genera of bacteria from the water column, plants, and sediment were clustered together, except for Cyanobacteria_c_ norank, Rhodobacteraceae_f_unclassified and Synechococcus (Fig. 6).

Relative abundance (%) of the main bacterial classes found in the clone libraries of the water column, plants, and sediment collected from Hangzhou Bay

Heat map of the 30 most abundant genera. The color intensity (represented by the log scale on the right) represents the abundance of a genus in a sample. Phylogenetic relationships are shown in the left tree. The top tree shows the clustering relationship of the genera.
The 15 most abundant genera of epiphytic bacteria in July and October are shown in Figure 7. The relative abundance of Saprospiraceae_f_norank, Cytophagaceae_c_norank and Methylotenera was significantly (p < 0.05) higher in October than in July.
There was no significant difference in the abundance of the 15 most abundant genera in the water column between July and October, similarly as in the case of sediments (p > 0.05).
In the network from July (Fig. 8A) 30 nodes were associated with seven phyla, mainly Proteobacteria. The nodes were connected by 171 links (139 positive and 32 negative interactions). Compared to the July network, the connectivity level of the October network (Fig. 8B) was higher, with 30 nodes connected by 232 links (131 positive and 101 negative interactions). The nodes came from five phyla, mainly Bacteroidetes.

Fifteen most abundant genera of epiphytic bacteria in July and October. * p < 0.05, **p < 0.01, **p < 0.001
Functions of epiphytic bacterial communities inferred from predictive clusters of orthologous groups
In July, the PICRUSt-prediction revealed a significantly higher (p < 0.05) abundance of clusters of orthologous groups associated with amino acid and energy metabolism, nucleotide transport and metabolism, lipid transport and metabolism, translation, ribosomal structure and biogenesis, secondary metabolite biosynthesis, and transport and catabolism (Fig. 9). In October, the PICRUSt-prediction revealed a significantly higher (p < 0.05) abundance of clusters of orthologous groups associated with intracellular trafficking, secretion, and vesicular transport (Fig. 9). Other clusters did not differ significantly between the months (p > 0.05).

Operational Taxonomic Units (OTUs) network analysis applied to the epiphytic bacteria in July (A) and October (B). The OTUs network analysis shows only the 30 most abundant OTUs with correlations ≥ 0.5. The size of the node is proportional to the abundance of OTUs. The color of the node corresponds to the phylum taxonomic classification. Red lines indicate positive correlations, while green lines indicate negative correlations. The line thickness corresponds to the correlation values.

Clusters of orthologous groups and their abundance by PICRUSt in July and October. Asterisks denote significant differences between July and October, Student’s T-test (p < 0.05).
The results showed that in addition to water and sediment, the submerged macrophyte M. spicatum offered an additional niche for bacteria after successful colonization in Hangzhou Bay. The plant, water and sediment represent three types of microhabitats that occur within a close spatial proximity and are intimately connected by the surrounding water (Buesing et al. 2009). Previous studies showed that bacteria suspended in the water column can settle on the surface of submerged macrophytes, (Rimes & Goulder 1985), and the epiphytic bacterial community composition is highly similar to the bacterioplankton community (Gordon-Bradley et al. 2014; Fan et al. 2016). However, it is not clear whether sediment bacteria can act as a source of epiphytic bacteria occurring on the surface of plants. In the present study, the number of bacterial OTUs shared by plants and sediment was significantly higher than that shared by plants and the water column. The PCoA results showed that the bacterial communities from sediment and plants were clustered together and they were clearly distinguishable from those in the water column. These results indicate that epiphytic bacterial communities were more closely associated with the sediment bacteria than bacterioplankton. Our findings were in accordance with other studies from freshwater systems that showed differences in the community composition between free living and substrate-associated bacteria (Parfenova et al. 2013, He et al. 2014). This proves that sediments rather than the water column were the source of a large number of epiphytic bacterial species. Sediment bacteria can migrate to the rhizosphere and subsequently to the rhizoplane of their hosts (Compant et al. 2010). Some rhizoplane-colonizing bacteria can also settle in the plant environment, such as the surface of stems and leaves (Compant et al. 2010). The surrounding water in our study system can greatly promote the colonization of sediment bacteria on the plant surface.
In the present study, the highest bacterial richness and diversity were found in the sediment, while the lowest bacterial richness and diversity were determined in the water column. These findings were in accordance with the previous study that showed that the bacterial diversity in the sediment was much higher than that in the water column in the Changjiang estuary and at the coast of the East China Sea (Feng et al. 2009). High bacterial richness and diversity in freshwater, saline water, intertidal wetlands and marine sediments were also reported in other studies ( & Knight 2007; Bowen et al. 2011; Wang et al. 2012). Furthermore, bacteria from plants exhibited higher species richness and diversity than those from the water column in this study area. Similar results were obtained in 12 lakes at a regional scale in China (He et al. 2014). These substrate-associated microhabitats (plants and sediment) are more likely to have a higher diversity of bacteria, because bacteria prefer to grow attached to a substrate (Stanley & Lazazzera 2004). Both the plants and sediment provide complex and diverse microhabitats, as well as substantial amounts of organic compounds and inorganic nutrients for bacteria (Godmaire & Nalewajko 1989; Huss & Wehr 2004; He et al. 2014). In addition, macrophytes may negatively affect the bacterioplankton biomass and production, through consumption and extraction of biogenic elements, such as carbon and phosphorus (Rooney & Kalff 2003; Huss & Wehr 2004; Morozova et al. 2011).
In freshwater lakes and rivers, Betaproteobacteria was the most abundant bacterial group on submerged macrophytes, such as Vallisneria natans, Hydrilla verticillata, Potamogeton malaianus, Ceratophyllum demersum (He et al. 2012; Gordon-Bradley et al. 2014; Fan et al. 2016). However, Betaproteobacteria constituted only a small proportion of the total epiphytic bacteria communities in our study, while Alphaproteobacteria was the most abundant class of bacteria on plants. The high abundance of Alphaproteobacteria was also found on the surface of three marine species: the eelgrass Zostera marina (Crump & Koch 2008), the green alga Ulva australis (Burke et al. 2011) and the brown alga Splachnidium rugosum (Albakosh et al. 2015). These results suggest that the composition of bacterial communities on the surface of M. spicatum was more similar to those on marine plants than to those on freshwater plants, even though the submerged macrophyte M. spicatum was originally derived from freshwater (Liu et al. 2018).
The composition of the bacterial community in the water and sediment in the low-salinity sea area of Hangzhou Bay is also similar to that of the bacterial community in other marine systems. The high abundance of Cyanobacteria in our water samples was similar to the abundance of some Cyanobacteria groups in many oceanic regions (Flombaum et al. 2013; Liu et al. 2015). Cyanobacteria are less frequently found in freshwater bodies (Dimitriu et al. 2008; Liu et al. 2015), especially in lakes with a high abundance of macrophytes (Zeng et al. 2012; Gordon-Bradley et al. 2014), as well as in some eutrophic turbid lakes (Van et al. 2005). In this study, Gammaproteobacteria and Alphaproteobacteria were the most abundant classes of bacteria in the sediment, but also in estuaries (Feng et al. 2009), in a coastal area (Jiang et al. 2016) and in marine sediments (Wang et al. 2012).
Phylogenetic analysis showed that Cyanobacteria, Alphaproteobacteria and Gammaproteobacteria were the most abundant classes of bacteria from the water column, plants and sediment, respectively. Habitat conditions play an important role in the formation of bacterial communities. Seasonal variations of environmental factors, such as large temperature fluctuations, appear to have minor effects on bacterial communities (Buesing et al. 2009). In our study, the differences in the most abundant classes between the three types of microhabitats could also be better explained by habitat conditions than by seasonal variations of environmental factors.
At the genus level, the genera Synechococcus and Cyanobacteria_c_norank, Rhodobacteraceae_f_ unclassified occurred with a high abundance in all three types of microhabitats. Cyanobacteria account for a substantial fraction of marine primary production (Flombaum et al. 2013). Synechococcus, one of the main marine unicellular genera of Cyanobacteria has the ability to acquire main nutrients and trace metals at submicromolar concentrations in the oligotrophic open seas (Palenik et al. 2003). A number of species from the marine Rhodobacteraceae family of Alphaproteobacteria have been tested positive for haloacid dehalogenase activity (Huang et al. 2011; Novak et al. 2013). These three abundant bacteria with a broad global distribution may play a key role in the regulation of biogeochemical cycles or biodegradation in our study area, just like in other environments (Field 1998).
The submerged macrophyte M. spicatum can affect its surface microhabitat and allows the establishment of only certain microbes, through the exudation of various compounds, such as anthocyanin, and organic and phenolic compounds (Godmaire & Nalewajko 1989; Hempel et al. 2008). The interaction between plants and their associated biofilm may help to form a different structure of the epiphytic microbial community.
Three genera of epiphytic bacteria, Saprospiraceae_f_norank, Cytophagaceae_c_norank and Methylotenera, had significantly higher relative abundance in October than in July. The group of Saprospiraceae was proved to be associated with the breakdown of complex organic compounds (Mcilroy & Nielsen 2014). In the present study, the submerged macrophyte M. spicatum emerged in July and reached the maximum biomass in October. Older leaves in October may leak more organic compounds and inorganic nutrients (Søndergaard 1981), increasing the presence of Saprospiraceae. Furthermore, it has been proved that many members of Cytophagaceae are able to digest insoluble cellulose (Mcbride et al. 2014). The biomass of M. spicatum showed a slight decline after October, which may result from the higher relative abundance of Cytophagaceae in October. Differences in the bacterial composition lead to differences in the functions of bacteria. We have found that bacterial genes associated with energy and protein metabolism were more abundant in July, whereas genes related to intracellular trafficking, secretion, and vesicular transport were more abundant in October, which closely reflects some of the differences in bacterial functions between July and October.
In this study, the OTU network analysis was used to show the co-occurrence pattern and specific interactions of epiphytic bacterial communities. The connectivity of communities in October was higher than in July, indicating that the interaction between different bacteria increased from July to October. Higher connectivity in a community may lead to lower functional stability of the system, because the whole network module will be more affected by the loss of nodes (Zhou et al. 2010). The large number of negative interactions in October suggested that direct interactions, such as competition and predation, were more likely to occur in October (Yang et al. 2017).