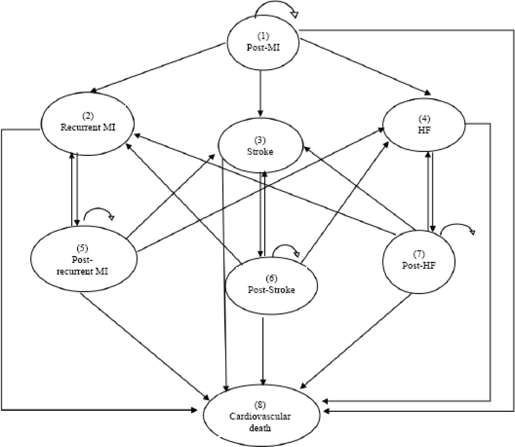
Figure 1

Figure 2

Figure 3

Figure 4

Figure 5

Figure 6

Figure 7

Summary of studies included in the meta-analysis
| Study | Dose of n-3 PUFAs | Study duration (month) | Total population (treatment/control) | Number of patients with CV mortality (treatment/control) |
|---|---|---|---|---|
| GISSI-P | 1 gram/day | 42 | 11,324 (5,666/5,658) | 680 (310/370) |
| OMEGA | 1 gram/day | 12 | 3,804 (1,919/1,885) | 57 (28/29) |
Lifetime costs, quality-adjusted life years, life-year gained, and incremental costeffectiveness ratio of adding n-3 polyunsaturated fatty acids compared to standard therapy in post-MI patients
| Strategy | Cost (THB) | QALY | ICER/QALY | LYG | ICER/LYG |
|---|---|---|---|---|---|
| No n-3 PUFAs | 2,001,572 | 13.05 | 15.48 | ||
| n-3 PUFAs | 2,600,349 | 15.06 | 297,193 | 17.82 | 256,199 |
Parameters used in the Markov model
| Distribution | RR | SE | References | |
|---|---|---|---|---|
| Treatment effectiveness data | ||||
| Effect of n-3 PUFAs on cardiovascular mortality | Gamma | 0.73 | 0.0740 | Meta-analysis |
| Effect of n-3 PUFAs on nonfatal MI | Gamma | 0.91 | 0.1225 | (18) |
| Effect of n-3 PUFAs on nonfatal stroke | Gamma | 1.22 | 0.3138 | (18) |
| Effect of n-3 PUFAs on nonfatal heart failure | Gamma | 0.90 | 0.0459 | (19) |
| Cost data | ||||
| Cost of MI in the first year | Gamma | 185,143 | 11,953 | (21) |
| Cost of MI in the subsequent year | Gamma | 13,588 | 679 Assumption (5% of the mean), Assumption (calculated from the formula SE = SD/(8840)1/2; n = 8840, assumed SD = 1) | (21) |
| Cost of stroke in the first year | Gamma | 30,642 | 2,165 | (22) |
| Cost of stroke in the subsequent year | Gamma | 15,694 | 1,773 | (22) |
| Cost of heart failure in the first year | Gamma | 19,507 | 975 Assumption (5% of the mean), Assumption (calculated from the formula SE = SD/(8840)1/2; n = 8840, assumed SD = 1) | NHSO |
| Cost of heart failure in the subsequent year | Gamma | 8,023 | 401 Assumption (5% of the mean), Assumption (calculated from the formula SE = SD/(8840)1/2; n = 8840, assumed SD = 1) | NHSO |
| Cost of n-3 PUFAs per year | Gamma | 15,231 | 762 Assumption (5% of the mean), Assumption (calculated from the formula SE = SD/(8840)1/2; n = 8840, assumed SD = 1) | DMSIC website |
| Utility data | ||||
| Utility of MI | Beta | 0.870 | 0.0255 | (23) |
| Utility of post-MI | Beta | 0.910 | 0.0255 | (23) |
| Utility of stroke | Beta | 0.550 | 0.0172 | (24) |
| Utility of post-stroke | Beta | 0.663 | 0.0106 | (25) |
| Utility of heart failure | Beta | 0.600 | 0.0102 | (26) |
| Utility of post-heart failure | Beta | 0.680 | 0.0260 | (27) |
| Utility of death | Beta | 0.000 | 0.0000 |