Despite several new treatments having been developed for the treatment of acute myocardial infarction (MI), the survivors from acute MI still have higher risk to subsequent cardiovascular (CV) events and mortality. Data from the Thai Acute Coronary Syndrome (ACS) Registry showed that approximately 20% of post-MI patients died, 4% had recurrent MI and 10% experienced non-fatal stroke within 1 year after their first MI. In the Asia-Pacific region, cardiovascular death accounts for nearly one third of all deaths, whereas ischemic heart disease and stroke comprise approximately 80% of all cardiovascular deaths in Thailand [1].
The significant cardiovascular benefits of highly concentrated n-3 polyunsaturated fatty acids (PUFAs) were demonstrated in people who consumed fish or n-3 PUFAs supplementation [2-6], while nonsignificant results compared to placebo were also shown in some studies [7-10]. Several meta-analyses of n-3 PUFAs studies in patients at high risk of CV diseases demonstrated inconsistency of cardiovascular benefits. The possible factors which contributed to this inconsistency, included differences in study populations, baseline consumption of fish, doses and duration of n-3 PUFAs treatment [11-16]. Dose response and time course of n-3 PUFAs intake contribute to the physiologic effects which are most likely to account for CV risk reduction [17]. As such, a meta-analysis of studies using high concentration of n-3 PUFAs for at least 1-year, which would be long enough for n-3 PUFAs to demonstrate efficacy, would be a suitable evidence of the effectiveness of n-3 PUFAs in specific groups of patients.
Due to the development of medications and technologies, people tend to live longer. As a result, CV events increase over time, together with the costs of treatment of these diseases. Despite the proven efficacy, the limited availability of resources is of concern. As the use of n-3 PUFAs is approved as supplemental treatment in secondary prevention after MI in addition to other standard therapies, this study aimed to assess the cost-effectiveness of adding highly concentrated n-3 PUFAs to the current treatment in post-MI patients in Thailand.
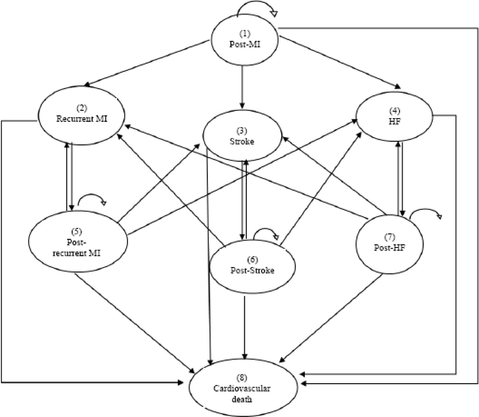
A Markov model was developed in Excel version 2013, starting with the event-free MI (post-MI). During each 1-year cycle of the model, some patients entered one of the four health states (cardiovascular mortality, non-fatal MI, non-fatal stroke, and heart failure (HF)), while the others remained in the event-free state (Figure 1).The rate at which people moved through the model was regulated by transition probabilities, which described the likelihood of moving between states over each model cycle. The transition between each state and event was determined by probabilities and adjusted factors obtained from randomized control trials and the local registry database. The model was run until the patients were 100 years old or died.

Structure of the Markov model
The main assumptions made in this model were as follows; 1) patients in the acute health state (MI, stroke, HF) would not move to other acute health state; 2) the effectiveness of n-3 PUFAs would be maintained over life-time horizon; 3) the duration in each cycle was 1 year.
The discount rate of 3% was applied for both costs and outcomes. The time horizon of the model and the effects in life expectancy were life-long calculation. The provider perspective was chosen for this study; thus only direct health care costs were used in the analysis.
We carried out a meta-analysis to estimate the effectiveness of n-3 PUFAs for the base case analysis. A comprehensive literature search of MEDLINE, EMBASE, and the Cochrane Library (up to September 2013) was conducted. All trials that met the following criteria were included: 1) the trial enrolled adult patients (aged at least 18 years) with a history of myocardial infarction; 2) n-3 PUFAs were consumed in dose of at least 1 gram/day; 3) the followup period was at least 1 year, which would be long enough for n-3 PUFAs to demonstrate efficacy; 4) the outcomes included CV diseases or events, cardiovascular death, sudden death, all-cause mortality, coronary heart disease, heart failure, stroke, fatal or nonfatal MI. The exclusion criteria included studies with less than 1-year duration, studies with multiple interventions from which the effects of n-3 PUFAs could not be separated, and studies that did not report CV-related endpoints. If two or more articles reported results from the same group of patients at different follow-up periods, only the article with longer follow-up period was retained in order to prevent data duplication.
Titles and abstracts obtained from the electronic and bibliographic searches were rejected on initial screening if it could be determined that the articles did not meet the eligibility criteria. In case the reviewer was uncertain to reject an article based on its title/ abstract, the full text of the article was further evaluated. Data extraction was performed by 2 reviewers independently. In case there were discrepancies, the reviewers discussed or consulted the third reviewer. If the same studies were presented in more than 1 article, we included only the larger or first published study.
From 4,042 articles identified from the database search, 3 studies which met the inclusion criteria and did not meet the exclusion criteria were included in the meta-analysis. The heterogeneity of studies was not statistically significant only in the cardiovascular mortality endpoint, while the endpoint of total mortality and sudden death showed significant heterogeneity. Therefore, the cardiovascular mortality endpoint was selected, which was reported in 2 studies, i.e. GISSI-P (Gruppo Italiano per lo Studio della Sopravvivenzanell’ Infarto Miocardico-Prevenzione) study [5, 18], and OMEGA (Effect of Omega 3-Fatty Acids on the Reduction of Sudden Cardiac Death after Myocardial Infarction) study [7]. In total 15,174 patients after MI were included. The results of included studies were pooled using fixed effect model, weighted by inverse of variance. The summary of studies included in the meta-analysis has been shown in Table l.The meta-analysis results in Figure 2 demonstrated the significant reduction in cardiovascular mortality in patients using n-3 PUFAs compared to those using standard treatment only.

Meta-analysis results on cardiovascular mortality in post-MI patients using n-3 PUFAs.
Summary of studies included in the meta-analysis
| Study | Dose of n-3 PUFAs | Study duration (month) | Total population (treatment/control) | Number of patients with CV mortality (treatment/control) |
|---|---|---|---|---|
| GISSI-P | 1 gram/day | 42 | 11,324 (5,666/5,658) | 680 (310/370) |
| OMEGA | 1 gram/day | 12 | 3,804 (1,919/1,885) | 57 (28/29) |
Effectiveness data of n-3 PUFAs on MI and stroke were obtained from the GISSI-P study (5, 18). There was only 1 study using high dose of n-3 PUFAs in 6,975 patients with chronic heart failure, 41% of whom had a history of MI; so the result of this study was used to estimate the effectiveness in HF (19). These effectiveness data are shown in Table 2.
Parameters used in the Markov model
| Distribution | RR | SE | References | |
|---|---|---|---|---|
| Treatment effectiveness data | ||||
| Effect of n-3 PUFAs on cardiovascular mortality | Gamma | 0.73 | 0.0740 | Meta-analysis |
| Effect of n-3 PUFAs on nonfatal MI | Gamma | 0.91 | 0.1225 | (18) |
| Effect of n-3 PUFAs on nonfatal stroke | Gamma | 1.22 | 0.3138 | (18) |
| Effect of n-3 PUFAs on nonfatal heart failure | Gamma | 0.90 | 0.0459 | (19) |
| Cost data | ||||
| Cost of MI in the first year | Gamma | 185,143 | 11,953 | (21) |
| Cost of MI in the subsequent year | Gamma | 13,588 | 679(1) | (21) |
| Cost of stroke in the first year | Gamma | 30,642 | 2,165 | (22) |
| Cost of stroke in the subsequent year | Gamma | 15,694 | 1,773 | (22) |
| Cost of heart failure in the first year | Gamma | 19,507 | 975(2) | NHSO |
| Cost of heart failure in the subsequent year | Gamma | 8,023 | 401(3) | NHSO |
| Cost of n-3 PUFAs per year | Gamma | 15,231 | 762(4) | DMSIC website |
| Utility data | ||||
| Utility of MI | Beta | 0.870 | 0.0255 | (23) |
| Utility of post-MI | Beta | 0.910 | 0.0255 | (23) |
| Utility of stroke | Beta | 0.550 | 0.0172 | (24) |
| Utility of post-stroke | Beta | 0.663 | 0.0106 | (25) |
| Utility of heart failure | Beta | 0.600 | 0.0102 | (26) |
| Utility of post-heart failure | Beta | 0.680 | 0.0260 | (27) |
| Utility of death | Beta | 0.000 | 0.0000 |
As the provider perspective is used for this study, cost data in the study included only direct health care costs, which were defined as the costs of goods and services directly provided by the service provider such as medication cost, hospital cost, etc. All costs were inflated to 2013 values using Consumer Price Index (CPI) of medical care group from the Bureau of Trade and Economic Indices, Ministry of Commerce [20]. The MI costs were taken from a published literature using data collected from patients in the Thai ACS Registry who were admitted to Ramathibodi Hospital [21]. The stroke costs were obtained from a prospective observational study collecting data in 2 regional hospitals [22]. Since the costs of stroke in subsequent years were not collected, it was assumed to be the same as in the first year except for hospitalization cost. The costs of heart failure were collected from 2 sets of the National Health Security Office (NHSO) of Thailand database, i.e. hospitalization cost of inpatient from government hospitals and the cost of patients visiting the out-patient departments of hospitals under Bangkok Metropolitan Administration. As Omacor (Abbott Laboratories) is the only highly concentrated formulation of n-3 PUFAs in Thailand, the price in the Drug and Medical Supply Information Center (DMSIC) website was used in this study. All costs are shown in Table 2.
The utility weights of acute state of each condition were lower than those of post state. The utility weight data of MI, stroke and HF were obtained from literature review [23-27], as shown in Table 2.
Data from the Thai ACS Registry collected from 1,525 patients who experienced MI were used to estimate the probability of cardiovascular mortality using survival analysis. The probabilities of transition between other health states were derived from published articles.
The health outcome measures were quality-adjusted life year (QALY) and life-year gained (LYG). QALY was used to measure overall health-related quality of life, which is the preferred approach in economic evaluation of health intervention. LYG was a modified mortality measure in which remaining life expectancy was taken into account. Life years were calculated as the remaining life expectancy at the point of each averted death.
Univariate sensitivity analyses were performed to identify the variables which had significant impacts on the results. The key individual variables which influence the results of cost-effectiveness have been shown in a Tornado diagram. To examine the uncertainty of inputs in the model, the probabilistic sensitivity analysis using a second-order Monte Carlo simulation was conducted. All parameters used were assigned a probability distribution to take into account the uncertainty in all random quantities. The simulation of 1000 times could provide a range of possible values capturing the specified probability distribution of parameters used in the analysis.
The base case scenario was done in patients aged 63 years old which was the mean age of patients who experienced MI in the Thai ACS Registry. The total life years obtained were 17.82 years for the supplementation of n-3 PUFAs and 15.48 years for no supplementation. The QALYs gained were 15.06 and 13.05 years for n-3 PUFAs supplementation and no supplementation, respectively. Thus incremental effectiveness values for supplementation of n-3 PUFAs were 2.34 life-years gained (LYG) and 2.01 QALYs. The lifetime cost from 1,000 simulations was estimated as 2,600,349 THB in the n-3 PUFAs supplementation cohort, and 2,001,572 THB in the no supplementation group, resulting in the incremental cost of 598,777 THB for the addition of n-3 PUFAs. The incremental cost-effectiveness ratio (ICER) was 297,193 THB per QALY and 256,199 THB per LYG (Table 3). ICER/QALY and ICER/LYG reduced when the patients had MI at the older age, indicating that the addition of n-3 PUFAs is more cost-effective in elderly patients than in younger patients (Figure 3). The probability of cost-effectiveness at different levels of willingness-to-pay in different ages of the patients is shown in Figure 4.

Incremental effectiveness of n-3 PUFAs supplementation at different ages of post-MI patients

Cost-effectiveness acceptability curve of n-3 PUFAs supplementation at different ages of post-MI patients
Lifetime costs, quality-adjusted life years, life-year gained, and incremental costeffectiveness ratio of adding n-3 polyunsaturated fatty acids compared to standard therapy in post-MI patients
| Strategy | Cost (THB) | QALY | ICER/QALY | LYG | ICER/LYG |
|---|---|---|---|---|---|
| No n-3 PUFAs | 2,001,572 | 13.05 | 15.48 | ||
| n-3 PUFAs | 2,600,349 | 15.06 | 297,193 | 17.82 | 256,199 |
The effect of n-3 PUFAs on cardiovascular mortality provided greatest impact to the result as shown in the Tornado Diagram (Figure 5), followed by discount rate, all treatment costs (not including n-3 PUFAs cost), n-3 PUFAs cost and costs of MI. The cost-effectiveness of n-3 PUFAs is least sensitive to the effect of n-3 PUFAs on stroke and the cost of HF.

Tornado diagram comparing the relative importance of model parameters on the cost-effectiveness result
The scatter plot in Figure 6 shows the result of 1000 Monte Carlo simulations. The majority of iterations demonstrated that supplementation of n-3 PUFAs is more effective and more costly than standard therapy. Approximately half of theiterations were above the line with the slope of 160,000 THB/ QALY, which is the current willingness-to-pay (WTP) threshold for interventions in Thailand [28].

Cost-Effectiveness Plane of n-3 PUFAs supplementation versus standard therapy alone
The probability of cost-effectiveness at different willingness-to-pay threshold is shown in Figure 7. For the base case scenario, addition of n-3 PUFAs is considered more cost-effective at the willingness-to-pay threshold of at least 297,000 THB, compared to standard therapy alone.

Cost-effectiveness acceptability curve of n-3 PUFAs supplementation versus standard therapy alone
From the base case analysis of a post-MI patient receiving highly concentrated n-3 PUFAs in addition to the standard treatment, the estimated ICER/QALY was 297,193 THB. This cost was based on provider perspective. Provided that the provider will reimburse this cost from the payer, the Thailand National Health Security Office (NHSO), this cost is higher than the current willingness-to-pay threshold of 160,000 THB [28]. The addition of highly concentrated n-3 PUFAs in patients who have survived from acute myocardial infarction would be considered not cost-effective in Thailand based on the recommended threshold.
Both ICER/QALY and ICER/LYG decreased as the age of patients increased. The lower ICER/ QALYs in older patients may be due to the higher incidence rate of cardiovascular events in these age groups compared to younger patients. The increase in QALYs from n-3 PUFAs was larger than the increase in cost in patients with older age.
The ICER/QALY from our evaluation is comparable to the ICER/QALY in Ireland [29], and is slightly higher than the ICER/QALY in the U.K. [30]. The ICER/LYG in other countries varied from 2,812 in the U.K. [30] to •9,048 in Belgium [31], corresponding to approximately 150,000–400,000 THB. Our result showed consistency with data from other countries.
The effectiveness of n-3 PUFAs on mortality used in previous analyses was from the GISSI-P study only, while our analysis used the pooled data of GISSI-P and OMEGA studies. The pooled relative risk used in our analysis is higher than that from the GISSI-P study. The mortality rate derived from the Thai ACS Registry database was a good representative for the probability of cardiovascular mortality of Thai patients who experienced MI. Moreover, all costs used in the study were collected from Thai patients. These data contributed to the robustness of this analysis.
However, this study has some limitations. Firstly, like other model-based evaluations, data from various sources were used with assumptions when data were unavailable or incomplete. The published data from other countries and assumptions might not reflect the real situation in Thailand. Secondly, the effectiveness data were limited and were obtained from only 2 studies which were conducted in European patients. The number of patients in the OMEGA study was only one-third of the GISSI-P study, resulting in the pooled data from the meta-analysis being dominated by the result of the GISSI-P study. Thirdly, though all the cost data were collected in Thailand, they might not well represent the average costs in the country. The costs of MI and stroke were obtained from only 1 and 2 sources, respectively. Data from these secondary and tertiary care hospitals might be systematically different from those in other level hospitals. In addition, the costs of HF were obtained from the NHSO which were collected using a voluntary reporting system. Fourthly, the 1-year period of the model cycle was used to simplify the discounting process, but it might not reflect the actual manifestation of the disease as the acute state of each disease might last for a few months and less than 1 year. Finally, the incremental cost-effectiveness ratio that was performed based on payer perspective may be more suitable for the results to be used in the Thai national health insurance system. However, the limitation to obtain real cost data reimbursed from the national health system does not allow the evaluation based on payer perspective. To compromise for the possible methodology weakness, cost data which occurred to the provider would be appropriate to be used for calculating cost-effectiveness related to this intervention (n-3 PUFAs supplementation). We assumed that the provider would reimburse such cost from the payer and it could reflect cost based on payer perspective. As such, the result will be useful for the payer’s decision making on reimbursement of this intervention.
As the willingness-to-pay threshold in Thailand is set at 160,000 THB, the calculated ICER/QALY is higher than the threshold value. Therefore, the supplementation of highly concentrated n-3 PUFAs as secondary prevention in post-MI patients is considered not cost-effective. The intervention might be cost-effective if the threshold is higher or the highly concentrated n-3 PUFAs price is lower than the current conditions.
There was no funding support from any organization for this study. The authors have no conflict of interest to declare.
Assumption (5% of the mean), Assumption (calculated from the formula SE = SD/(8840)1/2; n = 8840, assumed SD = 1)
Assumption (5% of the mean), Assumption (calculated from the formula SE = SD/(8840)1/2; n = 8840, assumed SD = 1)
Assumption (5% of the mean), Assumption (calculated from the formula SE = SD/(8840)1/2; n = 8840, assumed SD = 1)
Assumption (5% of the mean), Assumption (calculated from the formula SE = SD/(8840)1/2; n = 8840, assumed SD = 1)