Table 1
Analysis of the Night Shift Reports 2023 of UMR Accommodations Rosa and Stella.
| TYPE OF INCIDENT | UMR ACCOMMODATION ROSA | UMR ACCOMMODATION STELLA |
|---|---|---|
| Aggressive behavior by UMRs | 1 | 6 |
| Confrontations among UMRs | 0 | 5 |
| Disturbance of night’s rest | 1 | 2 |
Table 2
Overview of Data.
| TYPE OF DATA | UMR ACCOMMODATION ROSA | UMR ACCOMMODATION STELLA | TOTAL |
|---|---|---|---|
| Interviews | 1 with accommodation leader (1 h) | 1 with accommodation leader (1 h 10 min) | 2 h 30 min |
| 1 with employee of the night shift company (20 min) | |||
| Group Interviews | 1 with selected inhabitants (40 min) | 1 with selected inhabitants (30 min) | 1h 10 min |
| Observations | 1 afternoon/evening (6h 30 min) | 1 afternoon/evening (5 h) | 11 h 30 min |
| Photos | 136 photos | 120 photos | 261 |
| Maps | 2 maps covering the accommodation and surroundings | 2 maps covering the accommodation and surroundings | 5 |
| 1 map covering the entire canton | |||
| Documents | 14 night shift reports | 15 night shift reports | 31 |
| 1 document about the applied philosophy of care 1 care concept to work with UMRs | |||

Figure 1
Data Structure.
Table 3
Second-Order, First-Order Constructs, and Data Exemplars.
| 2nd ORDER CODES | 1st ORDER CODES | UMR ACCOMMODATION ROSA | UMR ACCOMMODATION STELLA |
|---|---|---|---|
| Environment of the Place | Location of the Accommodation | Close to nature: “Yes, the remote location of the accommodation helps to clear the head…” [leader] “There are advantages because we are not in a hotspot like an urban center, … and therefore the risk of something going wrong is smaller.” [leader] “I think Rosa is a quiet place…” [UMR] | Close to an urban center: “The location makes a difference for the boys. In the nearby urban center, you are much closer to the problems. Especially on Friday nights when you go out.” [leader] “They are close to the city. And yes, they see a lot of things in the city… ” [Night shift worker] “Accommodation is right next to the main road.” [field notice] |
| Infrastructure of the Area | Good access opportunities to sport and other infrastructures: “There are sports fields here in the village and I am currently in talks with the municipality about whether we can get a hall here. There is also a swimming pool…” [leader] | Diminished access to sport and other infrastructures: “In the village here is only the youth club… We can‘t go to the gym because the clubs have booked them all the times.” [leader] “The fields here are always occupied and we can‘t use them.” [leader] | |
| Facilities of the Space | Privacy | Privacy granted in the bedroom and in the nearbynature: “My favorite place here is the nature. I go running outside every morning.” [UMR] “On the floor where I live, there is an office. I like to play the keyboard there.” [UMR] “I am often outside and in the evening, I come home and need peace and quiet. That’s why I like to be in my room.” [UMR] | Privacy only granted in the bedroom: “Are there any opportunities for privacy in the accommodation? A place where you can be alone? In your room. We don‘t have any other options.” [leader] “Unfortunately, we don‘t have any other spaces for privacy. We would like that.” [leader] |
| Bedrooms | UMRs sleep in the bedroom that they share with anotherperson: “For me everything is great. The room is also good, I am only in the room with one other person.” [UMR] | UMRs sleep in the bedroom that they share with another person: “The boys know that double rooms are a luxury.” [leader] “We have a room with four young people, but there are never any problems with them. When there are two people, there are problems from time to time.” [leader] | |
| Other Rooms | Kitchens withdining rooms/group rooms and a fitness room in thebasement: “We have the kitchen that we can also use for social activities.” [leader] “The UMA have set up a fitness room themselves with donations.” [field notes] | No (inviting) spaces for social activities, eating or sports. Too few bathrooms: “We can‘t do much here.” [leader] “There are rooms to live here, but it‘s difficult to work with UMRs. The accommodation is not suitable for UMRs.” [leader] “They need… space where they can let off steam and let out their anger…” [leader] “No fitness room is possible in the basement because there are no basement windows” [field notice] | |
| Size of the Accommodation | 70 UMRs live in the accommodation, divided into six shared apartments and spacious residential containers inthe courtyard: “We have currently around 70 UMRs, coming from different places.” [leader] | There are 50 UMRs living in the accommodation. The house is too small for so many people: “There are 50 or 60 people living in this accommodation… so it must be almost dirty because… there is not enough space. We would like 20 people… to change accommodation so that it is quieter and cleaner here.” [leader] “The accommodation is too small for so many people, we need more space. I want more space.” [UMR] | |
| Expectations of the Space | Expectations of the Accommodation | Expectations decrease after the adjustment period: “At the beginning they have ideas that they will be paid something… But within a short time the boys come down to earth…” [leader] | Generally high financial expectations: “They have huge financial expectations.” [leader] |
| Comparison with other Accommodations | Other accommodations are not perceived as better: “Especially when I compare us with UMRs who live in other cantons. I think we have made more progress here than others.” [UMR] | Continuous comparison with other accommodations: “They only see the advantages of the other cantons and perhaps not what is going better here.” [leader] “The UMRs also ask around and find out what it is like in the other cantons. There may be more or something different or larger spaces. Accordingly, they come to us and would like to have that too. But they know that there is not much that can be changed here and that it is set in stone.” [leader] | |
| Atmospheric Design Options | Shape the Design of the Accommodation | Many liberties: “Theoretically, they can do almost anything they want… Often they want a carpet. Then we send them to the second-hand store. They can put practically anything they want on the walls” [leader] | Many liberties: “No, they can do anything. Everyone can realize their potential.” [leader] “If supervisors want to set new rules, we hold a meeting and give our opinion.” [UMR] |
| Leisure Activities in the Accommodation | Diverse: “We do activities whenever possible… someone from sexual health and… workshops on violence prevention.” [leader] “Every Tuesday people from an association come… [UMR] “The UMRs can move around outside unhindered, and you can see… kites flying…” [Field notice] | Sparse: “Leisure activities in the accommodation are missing.” [leader] “There are many things that we need but don‘t get… For example, sports equipment…” [UMR] “The common room is not used a lot. UMR stay in the room or outside the accommodation.” [field notice] | |
| Leisure Activities outside the Accommodation | In the village and nearby nature: “The Swiss Youth Red Cross organizes sports afternoons and we go to a sports hall in every Monday.” [leader] “I am playing in the volleyball club here in the village.” [UMR] | Not provided in the town: “The only thing missing in the village are leisure activities.” [leader] “I like playing cricket but we have to use the sports field in neighbor village for that.” [UMR] “I play football for a nearby town” [UMR] |

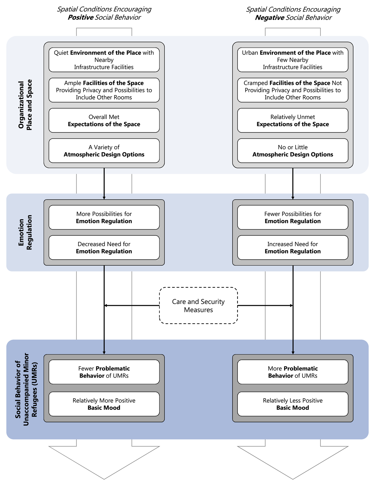
Figure 2
The Role of Organizational Place and Space on the Social Behavior of Unaccompanied Minor Refugees.
