
Abbildung 1
Anzahl Vollzeitstellen Mitglieder je Bezirksgericht des Kantons Zürich (Stand 2020).
Tabelle 1
Übersicht Leistungsprozeses hinsichtlich Verfahrensdauer und Bewertung der Standardisierbarkeit.
| JAHR | LEISTUNGSPROZESS | A | B | C | D | E | F | G | H | I | J | K | L | ABW. IN % | BEURTEILUNG STANDARDISIERBARKEIT |
|---|---|---|---|---|---|---|---|---|---|---|---|---|---|---|---|
| Ø 2018 –2020 | Scheidung | 167 | 159 | 163 | 138 | 205 | 195 | 147 | 152 | 191 | 185 | 187 | 166 | 79% | mittel; Verfahrensablauf hängt von Anzahl Eingaben der Parteien ab |
| Ø 2018 –2020 | Rechtsöff- nung | 65 | 60 | 79 | 41 | 63 | 56 | 43 | 40 | 76 | 70 | 52 | 44 | 113% | hoch; Verfahrensablauf i.d.R. an einem Gericht einheitlich |
| Ø 2018 –2020 | Erbschein | 28 | 25 | 53 | 42 | 56 | 29 | 56 | 21 | 36 | 28 | 43 | 13 | 379% | hoch; Verfahrensablauf i.d.R. an einem Gericht einheitlich, wurde bereits untersucht |
| Ø 2018 –2020 | Erbrecht allgemein | 43 | 12 | 39 | 68 | 29 | 76 | 42 | 59 | 31 | 49 | 16 | 54 | 614% | mittel; Sammelverfahrensart von wenigen verschiedenen Rechtsbegehren |
| Ø 2018 –2020 | Eröffnung Testament / Erbvertrag | 22 | 25 | 63 | 50 | 65 | 21 | 80 | 54 | 88 | 70 | 34 | 28 | 383% | mittel; Sammeverfahrensart von wenigen verschiedenen Rechtsbegehren |
| Ø 2018 –2020 | Konkurs | 20 | 14 | 27 | 25 | 17 | 118 | 21 | 14 | 28 | 15 | 14 | 19 | 813% | hoch; grosse Abweichung infolge anderer Erfassung an einem Gericht, ansonsten kleine Abweichung |
| Ø 2018 –2020 | Schlichtung | 95 | 49 | 62 | 66 | 60 | 81 | 73 | 90 | 71 | 75 | 65 | 66 | 98% | hoch; Verfahrensablauf i.d.R. an einem Gericht einheitlich |
Tabelle 2
Fünf Themenbereiche für die Informationseinordnung.
| THEMENBEREICH | BESCHREIBUNG |
|---|---|
| 1. Rahmenbedingungen | Wie erfolgt die Arbeitsorganisation resp. Ressourcenplanung? |
| 2. Operativer Prozessablauf | Welche Tätigkeiten werden in welcher Reihenfolge von wem erledigt? |
| 3. Kommunikation / Zusammenarbeit | Wie wird intern kommuniziert und die Zusammenarbeit zwischen den verschiedenen Bereichen des Gerichts gestaltet? |
| 4. Kultur | Welche Werte gibt es und wie ist die Haltung zu verschiedenen Themen? |
| 5. Service public | Was wird unternommen, um Bürger:innen möglichst gute Dienstleistungen zu erbringen? |
Tabelle 3
Informationseinordnung zu Leistungsprozess Schlichtungsverfahren.
| Themenbereich 1: Rahmenbedingungen | Gericht A: Es werden an drei verschiedenen Wochentagen (nachmittags) Termine angeboten (Interviews A-1 und A-3). Gericht B: Die Verhandlungen finden nur am Freitag statt, dafür ganztags (Interviews B-1 und B-2). Konklusion: Die Praxis, an drei verschiedenen Tagen Verhandlungen anzubieten, erscheint mehr Flexibilität für Parteien und Rechtsvertretungen zu schaffen. Andererseits erschwert es die Planung für das Gericht, insbesondere was die Belegung des Gerichtssaals betrifft. Die Praxis des Gerichts A ist dienstleistungsorientierter, während jene des Gerichts B möglicherweise effizienter ist. Eine allgemeine Empfehlung kann diesbezüglich nicht abgegeben werden. Es ist jedoch darauf zu achten, dass die in den Verfahrensvorschriften erwähnte Frist von der Einleitung des Verfahrens bis zur Schlichtungsverhandlung eingehalten wird. |
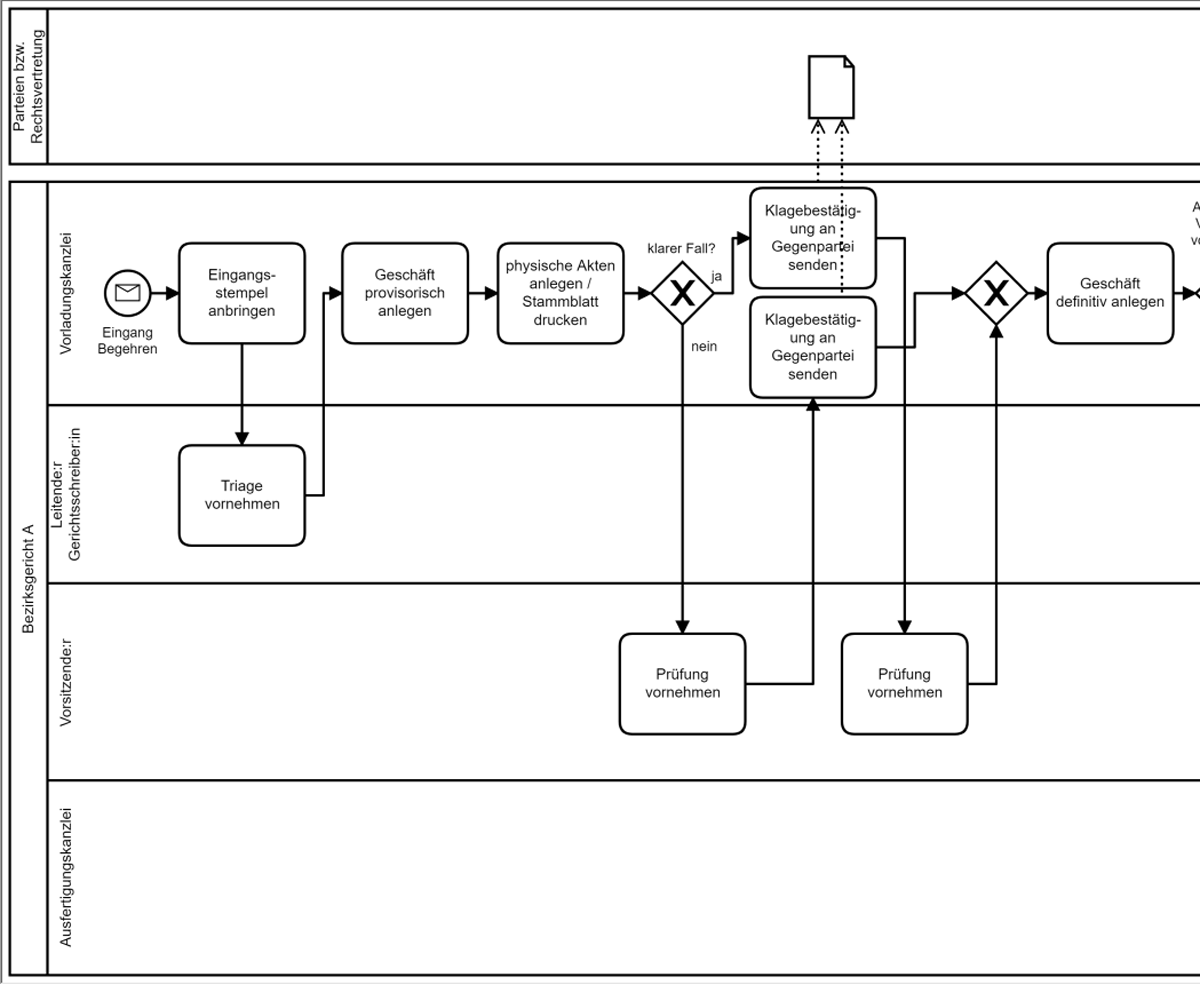
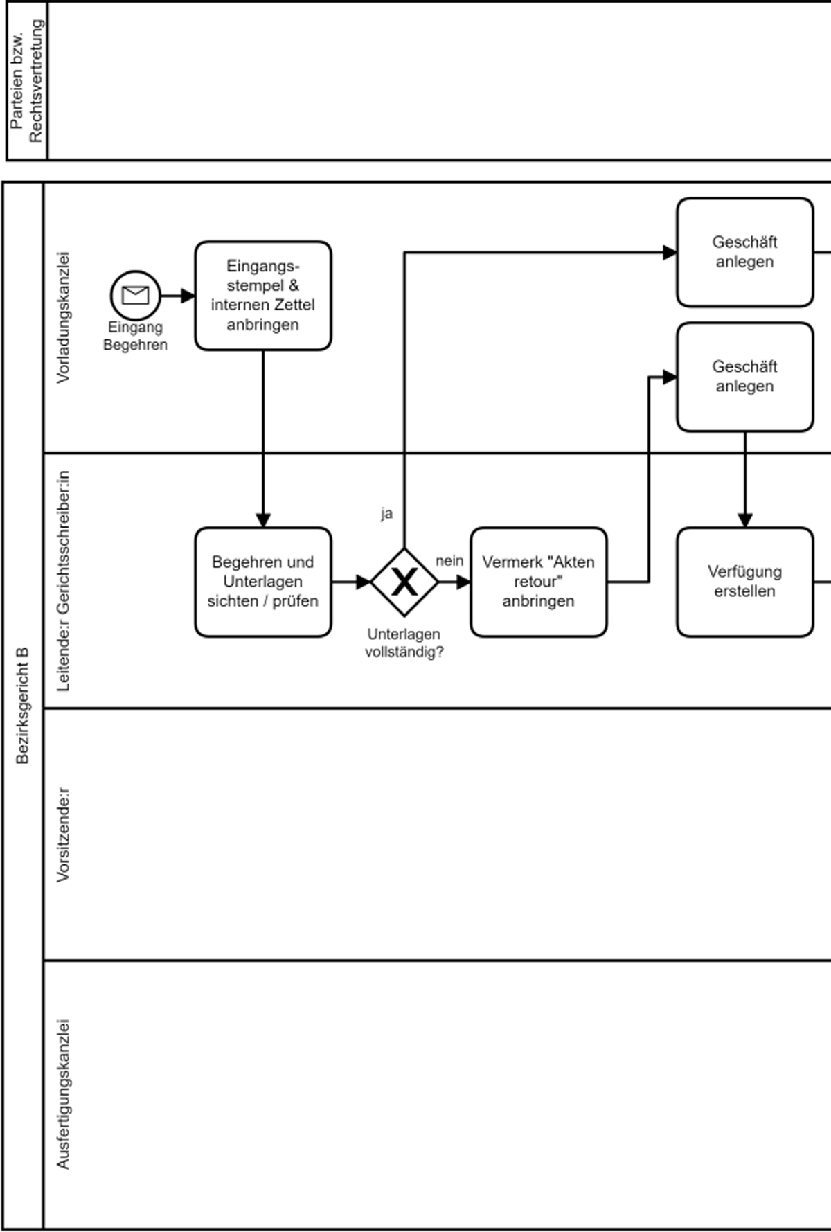
| Themenbereich 2: Operativer Prozessablauf | Gericht A: Das Geschäft wird nach der Prüfung des Gesuchs provisorisch angelegt und einer oder einem Vorsitzenden zugeteilt. Der Gegenpartei wird eine Klagebestätigung zugestellt. Das Geschäft wird erst definitiv angelegt und vorgeladen, nachdem die oder der Vorsitzende die Akten gesichtet und die provisorische Erfassung des Geschäfts geprüft hat. Bei der Zuteilung des Geschäfts an eine:n Vorsitzende:n wird auf eine faire Verteilung nach Thematik des Verfahrens geachtet (Interviews A-1 und A-3). Gericht B: Das Verfahren wird umgehend angelegt und vorgeladen. Die Fallzuteilung an die oder den Vorsitzende:n erfolgt mittels Vorladungstermin: Jene:r Vorsitzende, welche:r am vorgesehenen Termin im Einsatz steht, ist für das Verfahren zuständig (Interviews B-1 und B-2). Konklusion: Als Schwachstelle bezeichnete das Gericht A, dass die Begehren vor dem definitiven Anlegen des Geschäfts manchmal zu lange bei den Vorsitzenden liegenbleiben (Interview A-1). Mit dem Vorgehen des Gerichts B besteht diese Gefahr nicht: Die Parteien werden direkt nach dem Eingang des Begehrens vorgeladen. Die Verfahrensvorschriften legen fest, dass die Verhandlung innert zwei Monaten nach Eingang des Gesuchs durchzuführen ist. Diese Vorschrift verlangt eine gewisse Effizienz in dieser Prozessphase. Mit der umgehenden Zustellung der Vorladung wird beim Gericht B der Prozessschritt der Zustellung einer Klagebestätigung eliminiert. Die Verfahrensvorschriften legen fest, dass das Schlichtungsbegehren nach Eingang unverzüglich zuzustellen ist und die Parteien gleichzeitig vorzuladen sind. Wenn der Vorladung an die beklagte Partei ein Doppel des Schlichtungsbegehrens beigelegt wird, stehen die Verfahrensvorschriften und die Prozessökonomie somit im Einklang. Die Vorgehensweise des Gerichts B ist effizienter, birgt aber auch Qualitätsrisiken. Damit der kaufmännischen Kanzlei eine hohe Selbständigkeit eingeräumt werden kann, bedarf es hoher Fachkompetenz resp. einer sorgfältigen Ausbildung, um den Qualitätsansprüchen gerecht zu werden. Für die Qualitätskontrolle könnten einerseits Beobachtungen und Feststellungen durch Vorsitzende wie auch Stichprobenkontrollen durch die Leitung herangezogen werden. |
| Themenbereich 3: Kommunikation /Zusammenarbeit | Gericht A: Die interne Kommunikation während eines Verfahrens erfolgt hauptsächlich über die physischen Akten. Die Vorsitzenden schreiben Hinweise für die kaufmännische Kanzlei bspw. auf Post-its oder teilen diese bei der Aktenübergabe mündlich mit. Bei Unklarheiten können stets Rückfragen gestellt werden (Interview A-3). Gericht B: Für die Kommunikation in einem Verfahren wird innerhalb des Gerichts B ein interner Zettel verwendet. Auf diesem werden wichtige Informationen und Anweisungen festgehalten. Kommt es zu Unklarheiten, wird intern nachgefragt (Interviews B-1 und B-2). Konklusion: Beide Varianten scheinen ihren Zweck zu erfüllen. Es ist nicht ersichtlich, dass eine Variante geeigneter oder effizienter ist und deshalb bevorzugt werden soll. Rückfragen können bei beiden Gerichten auch mündlich gestellt werden. Hinsichtlich Kommunikation und Zusammenarbeit wurden in allen Interviews keine Mängel benannt. |
| Themenbereich 4: Kultur | Gericht A: Der Gesamteindruck aus den drei Interviews lässt auf einen offenen und kollegialen Umgang innerhalb des Gerichtes schliessen (Interviews A-1 bis A-3). Gericht B: Der Gesamteindruck aus den zwei Interviews lässt auf einen offenen und kollegialen Umgang innerhalb des Gerichtes schliessen (Interviews B-1 und B-2). Konklusion: Beiden Gerichten wurde anlässlich des Eindruckes aus den Interviews eine offene und kollegiale Kultur attestiert. |
| Themenbereich 5: Service public | Gericht A: Dringliche Verfahren wie Kündigungsschutz werden bei der Terminvergabe prioritär behandelt. Termine sollen innert zwei bis drei Monaten angesetzt werden, was in der Praxis nicht immer eingehalten werden kann (Interview A-3). Gericht B: Wenn viele Begehren eingehen, wird jeweils ein Termin pro Tag bis einen Monat vor der Verhandlung freigehalten, für den Fall, dass dringliche Verfahren eingehen. Wenn ein Monat vor dem Verhandlungstermin kein dringendes Verfahren eingegangen ist, werden diese Termine mit regulären Eingängen aufgefüllt (Interview B-2). Konklusion: Beide Gerichte bemühen sich, dringliche Verfahren prioritär zu behandeln. Die Praxis von Gericht B, bei grossem Andrang Sperrtermine einzurichten, erscheint als eine gute Lösung, um dringliche Verfahren trotz vollem Terminplan zeitnah verhandeln zu können. Mit der Freigabe der Sperrtermine einen Monat vor dem Verhandlungstag können die Termine wieder vergeben werden und es entstehen keine Lücken im Terminplan. |

Abbildung 2
Ist-Modell Gericht A zu Leistungsprozess Schlichtungsprozess.

Abbildung 3
Ist-Modell Gericht B zu Leistungsprozess Schlichtungsprozess.

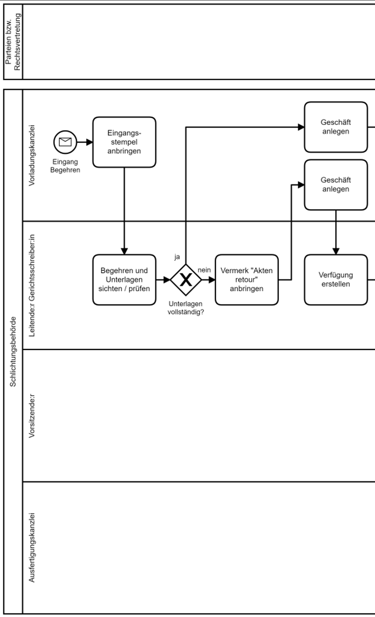
Abbildung 4
Soll-Modell zu Leistungsprozess Schlichtungsprozess.
Tabelle 4
Informationseinordnung zu Leistungsprozess Rechtsöffnungsverfahren.
| Themenbereich 1: Rahmenbedingungen | Gericht C: Die Verfahren werden am Gericht C meist schriftlich geführt, wobei es keine Vorgabe gibt. Die Einzelrichter:innen können dies selber entscheiden (Interviews C-1 und C-3). Sind Parteien nicht vertreten, werden Verfahren betreffend provisorische Rechtsöffnung zumeist mündlich verhandelt (Interview C-3). Gericht D: Die Verfahren werden mündlich durchgeführt, nur selten schriftlich. Während des pandemiebedingten Verhandlungsunterbruchs im Frühjahr 2020 musste vorübergehend generell auf das schriftliche Verfahren umgestellt werden (Interview D-1 und D-2). Etwa 90 Verfahren wurden auf dem schriftlichen Weg erledigt (Interview D-1). Die vorübergehende Umstellung auf das schriftliche Verfahren bestätigte die einschlägige Meinung, wonach mündliche gegenüber schriftlichen Verfahren deutlich effizienter gestaltet werden können. Die schriftlichen Verfahren waren viel aufwändiger (Interview D-2). Konklusion: Ein Blick in die Auswertung der Verfahrensdauer zeigt, dass die Verfahren am Gericht D im Jahr 2020 neun Tage länger dauerten als im Vorjahr. Dies kann andere Ursachen haben, könnte aber durchaus ein Indiz zur Bestätigung der Annahme des Gerichtes D bezüglich Effizienz der mündlichen Verfahren sein. Diesen Eindruck hat im Übrigen auch eine Prozessbeteiligte im Gericht D, bestätigt, welche früher am Gericht C gearbeitet hat (Interview D-1). |
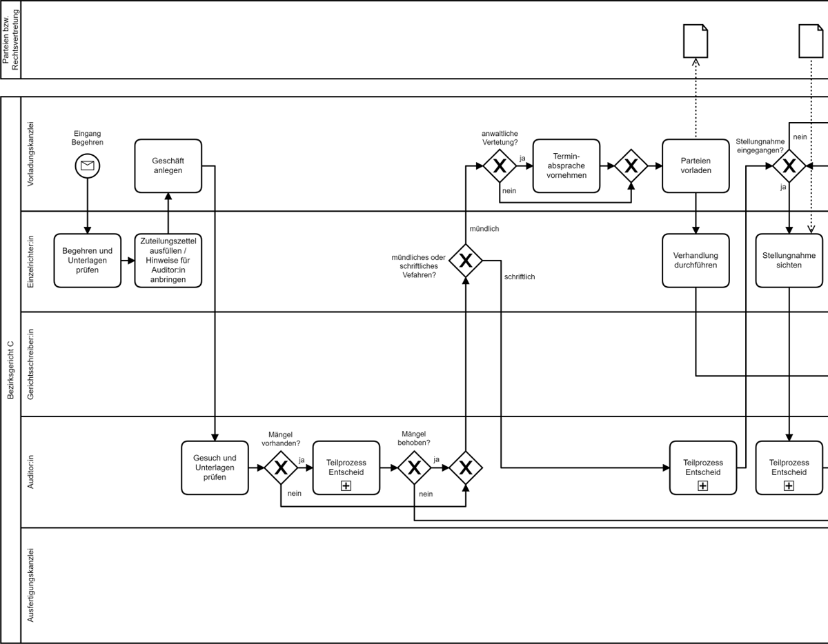
| Themenbereich 2: Operativer Prozessablauf | Gericht C: Vom Entwurf bis zum Versand eines Entscheids (Verfügung, Urteil etc.) sind fünf Personen involviert (Interviews C-1 bis C-3). Dieser Teil des Prozesses umfasst so viele Arbeitsschritte und Schnittstellen bzw. Aktenübergaben, dass er in einem Teilprozess dargestellt werden musste, um die Komplexität der grafischen Darstellung möglichst gering zu halten. Im Gesamtprozess kann dieser Teilprozess bis zu drei Mal durchgeführt werden (Interviews C-1 und C-3). Gericht D: Vom Entwurf bis zum Versand eines Entscheids sind vier Personen involviert (Interviews D-1 und D-2). Dabei gibt es verschiedene Arbeitsschritte und Schnittstellen, diese sind aber nicht allzu umfangreich und lassen sich im Hauptprozess darstellen. Konklusion: Die Prozesse werden an den beiden Gerichten unterschiedlich komplex gestaltet, wobei jener am Gericht D sich als deutlich einfacher herausgestellt hat. Es wird davon ausgegangen, dass zusätzliche Arbeitsschritte und Schnittstellen bzw. Aktenübergaben das Risiko von längeren Liegezeiten und Qualitätseinbussen erhöhen. Grundsätzlich sind kürzere und weniger komplexe Prozesse daher vorzuziehen. |
| Themenbereich 3: Kommunikation /Zusammenarbeit | Gericht C: Für die interne Kommunikation wird ein Zuteilungszettel verwendet (Interviews C-1 und C-3). Gericht D: Notwendige Informationen werden zu Beginn des Verfahrens auf einem Post-it vermerkt (Interview C-2). Konklusion: Beide Varianten scheinen ihren Zweck zu erfüllen. Es ist nicht ersichtlich, dass eine Variante geeigneter oder effizienter ist und deshalb bevorzugt werden soll. Rückfragen können bei beiden Gerichten auch mündlich gestellt werden. Die Kommunikation im Teilprozess ‘Entscheid’ des Gerichts C erscheint teilweise schwierig: Korrekturen am Entwurf sind nicht immer lesbar und bedürfen häufig Rückfragen oder der Unterstützung durch das juristische Personal (Interview C-2). |
| Themenbereich 4: Kultur | Gericht C: Die Richter:innen können den Ablauf des Prozesses individuell gestalten und die kaufmännische Kanzlei entsprechend anweisen. Dies führt zu unterschiedlichen Vorgehensweisen bei der Bearbeitung der Fälle (Interviews C-1 bis C-3). Ein Richter vereinbart bspw. die Termine mit Rechtsvertretungen selbst oder macht teilweise die Fristenüberwachung für die ihm zugewiesenen Verfahren (Interview C-1). Der Eindruck aus dem Interview C-1 lässt darauf schliessen, dass dies Unmut verursacht. Gericht D: Beim Gericht D herrscht eine offene-Tür-Kultur. Bei Fragen kann die oder der zuständige Richter:in kontaktiert werden (Interview D-1). Dies, sowie der allgemeine Eindruck aus den Interviews D-1 und D-2, lässt darauf schliessen, dass am Gericht D eine vertrauensvolle und wertschätzende Kultur herrscht. Konklusion: Die unterschiedliche Bearbeitung der Fälle sowie die Komplexität des Teilprozesses am Gericht C scheint nicht nur die effiziente Durchführung des Prozesses zu beeinträchtigen, sondern auch für Unmut zu sorgen. Die offene-Tür-Kultur, wie sie am Gericht D gelebt wird, scheint einerseits für schnelle Abläufe zu sorgen und weist andererseits auf eine gute Stimmung innerhalb des Gerichts hin. |
| Themenbereich 5: Service public | Gericht C: Das Gericht C ist Laien gegenüber grundsätzlich grosszügiger, was die Einhaltung von Formalitäten betrifft (Interview C-3). Gericht D: Werden dem Begehren nicht die vollständigen Unterlagen beigelegt und handelt es sich bei den fehlenden Dokumenten nicht um Wesentliches, zeigt das Gericht D Kulanz (Interview D-2). Konklusion: Beide Gerichte zeigen gegenüber von Laien bzw. nicht anwaltlich vertretenen Parteien Kulanz. Dies erscheint im Sinne des Service public durchaus gerechtfertigt und dürfte die Verfahrensdauer höchstens unwesentlich beeinflussen. |

Abbildung 5
Ist-Modell Gericht C zu Leistungsprozess Rechtsöffnungsverfahren.

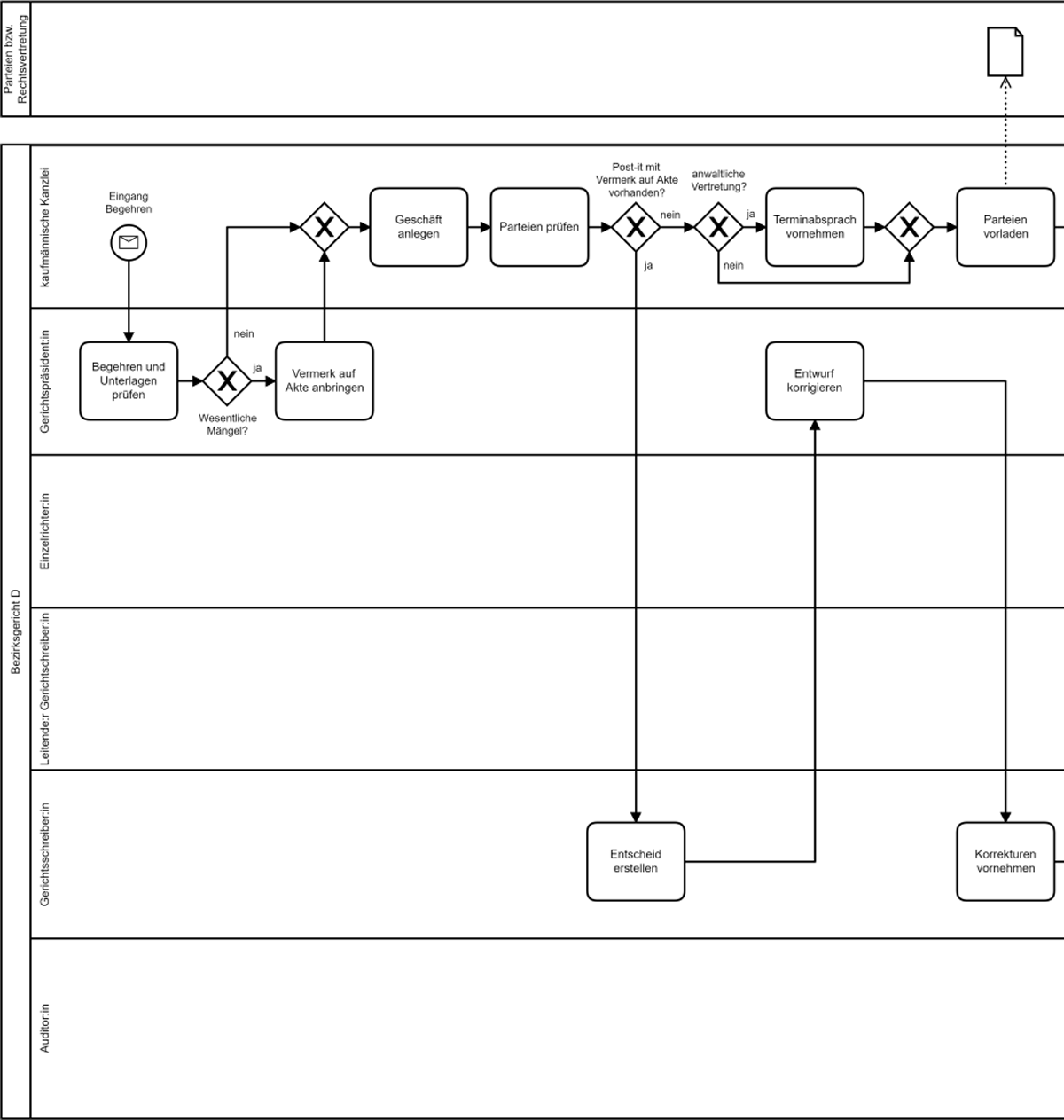
Abbildung 6
Ist-Modell Gericht D zu Leistungsprozess Rechtsöffnungsverfahren.

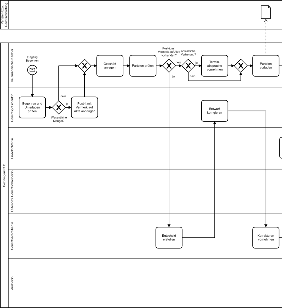
Abbildung 7
Soll-Modell zu Leistungsprozess Rechtsöffnungsverfahren.
