1. Einleitung
Steigende Fallzahlen und komplexere Verfahren: Die Rechtspflege steht vor grossen Herausforderungen. Um diesen gerecht zu werden, haben die Zürcher Zivil- und Strafgerichte im Jahr 2017 eine Dachstrategie erlassen. Darin ist u.a. festgehalten, dass die Abläufe auf allen Ebenen darauf ausgerichtet sind, effiziente, effektive, transparente und qualitativ hochstehende Rechtsprechung zu gewährleisten (Zürcher Zivil- und Strafgerichte, 2017).
Im Kanton Zürich besteht für Zivil- und Strafverfahren in jedem der zwölf Bezirke ein Bezirksgericht (§ 3 lit. a GOG). Diese unterscheiden sich in der örtlichen, nicht aber in der sachlichen Zuständigkeit. Sie sind eigenständig und voneinander unabhängig. Das Obergericht hat die Aufsicht über die Bezirksgerichte (§ 80 lit. b GOG). Sie haben im Wesentlichen die gleichen Aufgaben, welche sich nach dem Gesetz über die Gerichts- und Behördenorganisation im Zivil- und Strafprozess (GOG), der Strafprozessordnung (StPO) und der Zivilprozessordnung (ZPO) richten. Die in diesen Gesetzen vorgesehenen Gerichtsverfahren müssen – sofern in ihrer Zuständigkeit und Kompetenz – durch die Bezirksgerichte abgewickelt werden. Je nach Inhalt des Gerichtsverfahrens kann sich der Ablauf der Bearbeitung unterscheiden. So läuft ein Scheidungsverfahren fast gänzlich anders ab als eine Testamentseröffnung. Um diesem Umstand Rechnung zu tragen, haben die Gerichte thematisch strukturierte Verfahrensarten definiert. Jedes Verfahren, das bei einem Zürcher Bezirksgericht eingeht, wird einer Verfahrensart zugeordnet. Der Katalog an Verfahrensarten ist für alle Bezirksgerichte gleich. Nicht gleich ist aber die Gestaltung der Abfolge der Tätigkeiten zur Bearbeitung innerhalb dieser Verfahrensarten. Im Rahmen dieser Untersuchung wird diese Abfolge als Leistungsprozess bezeichnet.
Die Leistungsprozesse der Bezirksgerichte sind durch den einheitlichen Katalog an Verfahrensarten miteinander vergleichbar. Die Verfahrensdauer – jene Zeit, die vergeht vom Verfahrenseingang bis zur Archivierung der Akten – ist dabei ein Indikator zur Messung der effizienten Leistungserbringung. Je kürzer diese Dauer ist, umso effizienter gilt die Verfahrenserledigung. Die Verfahrensdauer hat einen wesentlichen Einfluss auf die benötigten finanziellen Mittel pro Verfahren. Die Zeitprämisse (Realisierung des Prozessziels in möglichst kurzer Zeit) hat insofern Auswirkungen auf die Kosten, da ein längeres Verfahren meist zusätzliche Unkosten verursacht. Des Weiteren trägt die Zeitkomponente auch den emotionalen Belastungen oder Gerechtigkeitsaspekten Rechnung (Brändli, 2013).
Hinsichtlich der Verfahrensdauer werden zwischen den Bezirksgerichten deutliche Unterschiede festgestellt. Im Vorfeld der Untersuchung wurde angenommen, dass die verschiedene Ausgestaltung der Leistungsprozesse eine wesentliche Ursache für die Unterschiede bei der Verfahrensdauer sind. Folglich waren diejenigen Gerichte zu eruieren, die besonders effizient arbeiten resp. kurze Verfahrensdauern aufweisen und worin sich ihre Leistungsprozesse von jenen der anderen Gerichte unterscheiden. Um die Dachstrategie in Bezug auf die Effizienz erfolgreich umsetzen zu können, stellte sich die Frage, wie die Leistungsprozesse optimiert werden können, um an jedem Gericht Best Practices zu erlangen und Ineffizienzen zu vermeiden.
Im Rahmen dieser Untersuchung wurde analysiert, welche Gerichte besonders kurze resp. lange Verfahrensdauern aufweisen, worin Unterschiede in Prozessabläufen an den zu untersuchenden Gerichten bestehen und wie sich dies auf die Dauer der Erreichung des Prozessziels auswirkt. Das Ziel der Untersuchung bestand darin, für zwei Leistungsprozesse optimierte Prozessmodelle (Soll-Modelle) zur Verfügung zu stellen. Mit diesen soll die Durchlaufszeit eines Verfahrens verringert werden können. Damit soll zur Gewährleistung einer effizienten Verfahrenserledigung, unter Einhaltung der gesetzlichen Rahmenbedingungen, beigetragen werden.
2. Grundlagen und Vorbereitungsarbeiten
Um die Leistungsprozesse zu analysieren, wurden Arbeitsabläufe an einzelnen Gerichten erhoben (Ist-Zustand). Die Ermittlung des Ist-Zustandes dient dazu, mögliche Schwachstellen im Prozess zu identifizieren und Verbesserungspotenziale zu lokalisieren. Mit den dadurch erlangten Erkenntnissen kann eine Strategie zum Sollzustand entwickelt werden. Diese Auslegeordnung ermöglicht einen gesamtheitlichen Überblick über die aktuelle Situation und fördert das notwendige Verständnis für die fachlichen Zusammenhänge und dient letztlich als Basis für die Erstellung des Soll-Modells (Becker, Kugeler & Rosemann, 2012). Bevor mit der Prozesserhebung und -analyse begonnen wurde, wurden die Grundlagen erarbeitet und diverse vorbereitende Aktivitäten durchgeführt.
2.1. Aufgaben der Zürcher Bezirksgerichte
Die Bezirksgerichte im Kanton Zürich sind zuständig für erstinstanzliche Verfahren im Zivil-, Straf- und Jugendrecht, sofern kein anderes Gericht zuständig ist, sowie für Streitigkeiten im Arbeits- und Mietrecht (§ 19-23 GOG). Den gesetzlichen Auftrag resp. die Kernaufgabe erfüllen die Gerichte im Rahmen der Rechtsprechung bzw. der Bearbeitung dieser Verfahren.
Daneben sind im Bereich der Justizverwaltung diverse Supportaufgaben wie Personal- und Rechnungswesen, Materialbeschaffung etc. zu erfüllen.
2.2. Prozessökonomie in der Justiz
Während es zahlreiche Literatur zu Prozessmanagement gibt, hat sich die schweizerische Lehre mehrheitlich nur marginal mit der Bedeutung der Prozessökonomie im Kontext der Justiz auseinandergesetzt. Während diverse Verfahrensvorschriften Eingang in die Gesetzgebung gefunden haben, ist die Prozessökonomie ein von der Lehre entwickelter Begriff, welcher unter diesem Ausdruck in den Gesetzestexten nicht auftaucht. In der rechtswissenschaftlichen Literatur wurde eine allgemein gültige Definition des Begriffs bisher umschifft (Brändli, 2013). Im Rahmen dieser Untersuchung bezeichnet Prozessökonomie die Wirtschaftlichkeit eines Prozesses. Dies nach dem Grundsatz von Bürki im Sinne der Nutzenmaximierung: «Aufwand hat zu unterbleiben, wenn er zur Zweckförderung nichts beiträgt; soweit er die Zwecke fördert, ist er mit bestmöglichem Nutzen zu erbringen» (Bürki, 2011).
Der Fokus lag in der vorliegenden Untersuchung nicht darauf, ob ein Leistungsprozess an sich einen wirtschaftlichen Nutzen hat. Dies würde insofern keinen Sinn machen, da die Gerichte – anders als Unternehmen der Privatwirtschaft – keine Wahl haben, welche ‘Produkte’ sie (weiterhin) anbieten möchten. Vielmehr wurden die einzelnen Prozessschritte auf ihr Verhältnis von Aufwand und Nutzen sowie auf ihre Notwendigkeit hin untersucht. Unnütze und damit unnötige, zeitverzögernde Prozesshandlungen galt es zu eruieren und zu eliminieren. Dies stets mit einem Blick auf die Verfahrensvorschriften: Bei der Optimierung von Leistungsprozessen im Rahmen der Rechtsprechung ist immer sorgfältig abzuwägen, inwiefern prozessökonomische Ansätze berücksichtigt werden können, denn sie dürfen grundsätzlich dem geltenden Verfahrensrecht nicht widersprechen – dies gebietet das Legalitätsprinzip.
2.3. Kultur und Aufbauorganisation
Die Kultur an den Zürcher Bezirksgerichten wird massgeblich von der richterlichen Unabhängigkeit geprägt. Sowohl die Bundesverfassung (BV) wie auch die Zürcher Kantonsverfassung (KV) halten fest, dass die Gerichte von den anderen Staatsgewalten unabhängig sind. Sie sind lediglich dem Recht verpflichtet (Art. 191c BV und Art. 73 KV). Der Kanton Zürich trägt dieser Anforderung Rechnung indem sich die Gerichte unter der Leitung der obersten kantonalen Gerichte selbst verwalten (Art. 73 Abs. 3 KV).
Die Bezirksgerichte sind selbständig. Soweit sie sich im Rahmen der gesetzlichen Vorschriften bewegen, können sie ihre Leistungsprozesse selbst gestalten. Es bestehen für verschiedene Prozessarten Wahlmöglichkeiten bspw. bezüglich mündlicher oder schriftlicher Verfahrensdurchführung. Trotz ihrer Unabhängigkeit bleiben die richterlichen Behörden stets dem Recht verpflichtet (Biaggini, Gächter & Kiener, 2015).
Der Abbildung 1 kann die Anzahl Vollzeitstellen von Mitgliedern (Richter:innen ohne Ersatzmitglieder) je Bezirksgericht entnommen werden (Obergericht des Kantons Zürich, 2020). Diese spiegeln in etwa die Grösse eines Gerichts wieder, wobei die Unterschiede beträchtlich sind: Während das kleinste Gericht über 1,8 Vollzeitstellen für Mitglieder verfügen kann, sind es beim Grössten 59,8 Vollzeitstellen, also rund das 33-fache.

Abbildung 1
Anzahl Vollzeitstellen Mitglieder je Bezirksgericht des Kantons Zürich (Stand 2020).
Die unterschiedlichen Personalbestände der Bezirksgerichte haben einen Einfluss auf die jeweiligen Organigramme. Während die Anzahl der Abteilungen je nach Personalbestand variiert, bleiben die Organigramme im Kern jedoch die gleichen: Jedes Gericht nimmt Aufgaben im Bereich der Rechtsprechung und der Justizverwaltung wahr. Die beiden Aufgabenbereiche werden in den Organigrammen klar auseinandergehalten. Das Plenum ist als oberstes Organ für die Steuerung des Bezirksgerichts zuständig. Es setzt sich aus den Mitgliedern zusammen. Die Leitende Gerichtsschreiberin bzw. der Leitende Gerichtsschreiber (LGS) nimmt die Funktion einer Stabstelle in der Justizverwaltung wahr. Ihr oder ihm untersteht sowohl die juristische wie auch die kaufmännische Kanzlei.
2.4. Prozessqualität
Nebst der Senkung der Prozessdauer kann auch die Steigerung der Prozessqualität ein Ziel des Prozessmanagements sein. Die Messung der Prozessqualität kann mittels Kennzahlen wie bspw. Anzahl von Beschwerden und Fehlerquote erfolgen (Gadatsch, 2015). Grundsätzlich könnte für die Qualitätsmessung der Leistungsprozesse an den Bezirksgerichten die Kennzahl ‘Entscheid durch obere Instanz nicht bestätigt oder zurückgewiesen’ herangezogen werden. Für diese Kennzahl werden die Verfahrensarten relativ grob zusammengefasst. Es können dadurch nur allgemeine Feststellungen getroffen werden, zu den einzelnen Leistungsprozessarten sind jedoch keine Aussagen ableitbar. Die Kennzahl ist daher für die vorliegende Analyse nicht zielführend.
Eine weitere messbare und im Rechenschaftsbericht veröffentlichte Kennzahl ist die Anzahl oder der Prozentsatz von an die obere Instanz weitergezogenen Entscheiden. Auch dieser Indikator eignet sich zur Qualitätsmessung nur begrenzt. Dies insofern, dass eine unterliegende Partei oft nicht mit der Entscheidfindung des Gerichts einverstanden ist. Die Zufriedenheit einer Partei mit einem Entscheid des Gerichts sagt jedoch nichts über dessen Qualität aus, da die Ansicht einer persönlich von einem Gerichtsverfahren betroffenen Person subjektiv ist.
Da keine aussagekräftige Kennzahl als Qualitätsindikator herangezogen werden kann, wurde sich in der Prozessanalyse auf das Ziel der Prozessoptimierung im Sinne von Effizienzsteigerungen konzentriert. Wann immer möglich und sinnvoll, wurde der Qualitätsaspekt berücksichtigt. Durch eine Standardisierung der Arbeitsabläufe dürfte sich die Qualität der Prozesse ohnehin verbessern (Gadatsch, 2015).
2.5. Modellierungstechnik und Detaillierungsgrad
Als Modellierungstechnik wurde die im Prozessmanagement weit verbreitete Business Process Model and Notation in der Version 2.0 (BPMN 2.0) bestimmt. Zudem wurde festgehalten, dass für die Prozesserhebung ein hoher Detaillierungsgrad angewendet wird. Dies deshalb, weil nicht der Leisungsprozess an sich im Fokus stand, sondern die einzelnen Prozessschritte, welche den Leistungsprozess gestalten.
2.6. Identifikation und Priorisierung der Prozesse
Ein weiterer Schritt in der Vorbereitung der Ist-Modellierung ist die Identifikation der Problembereiche, die betrachtet werden sollen. Diese sollen priorisiert werden (Becker et al., 2012). Die Identifikation der Problembereiche hat bereits im Rahmen der Erarbeitung der Dachstrategie stattgefunden. Nebst diverser anderer anzustrebender Soll-Zustände wurde auch jener der effizienten Verfahrenserledigung ermittelt. Nun konnte diese Problemdomäne wiederum in Einzelteile zerlegt werden. So wurden jene zwei Leistungsprozesse ermittelt, welche im Rahmen dieser Arbeit untersucht werden sollten. Für die Evaluation und Priorisierung der beiden zu untersuchenden Prozesse wurden verschiedene Kriterien angewandt.
Bei der Auswahl der Leistungsprozesse standen jene im Vordergrund, die an allen Bezirksgerichten und in einer erheblichen Anzahl durchgeführt werden. Können häufig anzuwendende Prozesse optimiert werden, dürfte das Einsparpotential von personellen Ressourcen und Kosten wesentlich sein (Becker et al., 2012). Zur Beurteilung wurden die Geschäftsstatistiken1 über drei Jahre analysiert. Mit der Auswertung über mehrere Jahre fallen einmalige Effekte weniger ins Gewicht und jährliche Schwankungen werden geglättet. Es wurden jene Leistungsprozesse ermittelt, welche an jedem der zwölf Gerichte mindestens 30 Mal pro Jahr eingehen.
Ein weiteres Kriterium zur Ermittlung der zu untersuchenden Prozesse war deren Standardisierbarkeit. Nur wenn die Prozessabläufe standardisierbar sind, dürften Soll-Modellierungen überhaupt einen Sinn machen. Andernfalls ist das Kosten-Nutzen-Verhältnis für deren Erarbeitung nicht gegeben. Um diesen Aspekt zu beurteilen, wurde auf das Wissen von Expertinnen und Experten abgestützt.
Ebenfalls massgeblich war die Verfahrensdauer; sie sollte sich bei der zu bestimmenden Verfahrensart zwischen den Bezirksgerichten deutlich unterscheiden. Dazu wurde die jeweils kürzeste und längste Verfahrensdauer ermittelt und die prozentuale Abweichung berechnet. Anhand dieses Prozentsatzes liess sich ableiten, bei welchen Verfahren besonders grosse Abweichungen zwischen der kürzesten und der längsten Verfahrensdauer bestehen. Das kleinste wie auch das grösste Bezirksgericht wurden jeweils aus der Analyse ausgeschlossen. Die Aufbauorganisation in Bezug auf die personellen Ressourcen beim kleinsten wie auch beim grössten Bezirksgericht weicht gegenüber den übrigen/mittleren Gerichten deutlich ab. So werden beim kleinsten Gericht mehrere Aufgaben und Prozesse von ein und derselben Person wahrgenommen. Die grosse Anzahl an Verfahrenseingängen am grössten Gericht erlaubt diesem wiederum einen hohen Spezialisierungsgrad. Dieser hat in der Regel den Vorteil, dass die Erledigung schneller und effizienter erfolgt (Becker et al., 2012). Die Ergebnisse bzw. Folgerungen anhand einer Analyse bei einem dieser Gerichte wären daher wenig aussagekräftig.
Eine Übersicht über die Leistungsprozesse, welche mind. 30 Mal pro Jahr eingehen, und deren Bewertung hinsichtlich Verfahrensdauer in Tagen sowie Standardisierbarkeit kann der Tabelle 1 entnommen werden. Es ist dabei anzumerken, dass die Benennung der Gerichte (A-L) absichtlich unsystematisch erfolgte, um die Möglichkeit zu Rückschlüssen auf einzelne Gerichte zu verhindern.
Tabelle 1
Übersicht Leistungsprozeses hinsichtlich Verfahrensdauer und Bewertung der Standardisierbarkeit.
| JAHR | LEISTUNGSPROZESS | A | B | C | D | E | F | G | H | I | J | K | L | ABW. IN % | BEURTEILUNG STANDARDISIERBARKEIT |
|---|---|---|---|---|---|---|---|---|---|---|---|---|---|---|---|
| Ø 2018 –2020 | Scheidung | 167 | 159 | 163 | 138 | 205 | 195 | 147 | 152 | 191 | 185 | 187 | 166 | 79% | mittel; Verfahrensablauf hängt von Anzahl Eingaben der Parteien ab |
| Ø 2018 –2020 | Rechtsöff- nung | 65 | 60 | 79 | 41 | 63 | 56 | 43 | 40 | 76 | 70 | 52 | 44 | 113% | hoch; Verfahrensablauf i.d.R. an einem Gericht einheitlich |
| Ø 2018 –2020 | Erbschein | 28 | 25 | 53 | 42 | 56 | 29 | 56 | 21 | 36 | 28 | 43 | 13 | 379% | hoch; Verfahrensablauf i.d.R. an einem Gericht einheitlich, wurde bereits untersucht |
| Ø 2018 –2020 | Erbrecht allgemein | 43 | 12 | 39 | 68 | 29 | 76 | 42 | 59 | 31 | 49 | 16 | 54 | 614% | mittel; Sammelverfahrensart von wenigen verschiedenen Rechtsbegehren |
| Ø 2018 –2020 | Eröffnung Testament / Erbvertrag | 22 | 25 | 63 | 50 | 65 | 21 | 80 | 54 | 88 | 70 | 34 | 28 | 383% | mittel; Sammeverfahrensart von wenigen verschiedenen Rechtsbegehren |
| Ø 2018 –2020 | Konkurs | 20 | 14 | 27 | 25 | 17 | 118 | 21 | 14 | 28 | 15 | 14 | 19 | 813% | hoch; grosse Abweichung infolge anderer Erfassung an einem Gericht, ansonsten kleine Abweichung |
| Ø 2018 –2020 | Schlichtung | 95 | 49 | 62 | 66 | 60 | 81 | 73 | 90 | 71 | 75 | 65 | 66 | 98% | hoch; Verfahrensablauf i.d.R. an einem Gericht einheitlich |
Für vier Leistungsprozesse wurde die Standardisierbarkeit als ‘hoch’ eingestuft (s. letzte Spalte in Tabelle 1). Von diesen vier Leistungsprozessen waren zwei zu bestimmen, welche für die Analyse herangezogen wurden. Für den Leistungsprozess Erbschein wurde an einem Bezirksgericht bereits vor einigen Jahren eine Prozessanalyse unter professioneller Begleitung durchgeführt. Eine erneute Untersuchung dieses Prozesses erscheint daher wenig zweckmässig. Beim Leistungsprozess Konkurs wurden die Daten bei jenem Gericht mit der deutlich längsten Dauer abweichend als bei allen anderen Gerichten erfasst, weshalb dieses für den Vergleich ausgeschlossen wurde. Bei den übrigen Gerichten sind die Abweichungen bei diesem Leistungsprozess nur gering. Es wurden schliesslich die Leistungsprozesse Rechtsöffnung und Schlichtung für die Untersuchung ausgewählt. Beide Prozesse weisen grosse Unterschiede hinsichtlich der Verfahrensdauer auf und wurden mit einer hohen Standardisierbarkeit bewertet. Auf die beiden Verfahrensarten wird in den Kapiteln 4 und 5 näher eingegangen.
2.7. Vorbereitung der Interviews
Sobald die Evaluation der Verfahrensarten abgeschlossen war, wurden mit den Leitenden Gerichtsschreiber:innen (LGS) an den ausgewählten Bezirksgerichten vorbereitende Gespräche durchgeführt. Als Stabstelle und Schlüsselpersonen innerhalb des Gerichtsbetriebs sind ihnen sowohl die ablauf- wie auch aufbauorientierten Strukturen bestens bekannt. Im Rahmen der Gespräche wurden die LGS über die Zielsetzung und das Vorgehen informiert und gebeten, Unterlagen zum organisatorischen Aufbau, bspw. Organigramme sowie interne Dokumente zum jeweiligen Leistungsprozess, zur Verfügung zu stellen. Im Nachgang zu den Vorbereitungsgesprächen mit den LGS benannten diese Prozessbeteiligte, die sich für die Interviews zur Verfügung stellten. Dabei wurde sichergestellt, dass alle beteiligten Bereiche (kaufmännisch und juristisch) vertreten waren.
Für die zu analysierenden Prozesse ist an den Gerichten jeweils eine überschaubare Anzahl an Mitarbeitenden zuständig. Daher rechtfertigte es sich im Sinne der Kosten-Nutzen-Analyse, Einzelinterviews zu führen. Diese haben den Vorteil, dass ausschweifende Diskussionen zwischen unterschiedlichen Interessengruppen unterbleiben. Ein weiterer wesentlicher Vorteil ist, dass die Beteiligten in Einzelinterviews eher bereit sind, Schwachstellen zu benennen, die sie aus Furcht vor negativen Konsequenzen an Gruppenworkshops nicht erwähnen würden (Becker et al., 2012).
Der erste Teil der Interviews beschäftigte sich mit der Einführung in die Thematik. Dabei wurden einerseits die Zielsetzung und der Ablauf der Untersuchung erläutert und andererseits der Nutzen bzw. die Notwendigkeit der Interviews dargelegt. Ein wesentliches Ziel der Einführung war es, die Relevanz des Gesprächs aufzuzeigen, eine Vertrauensbasis zu schaffen und damit eine gute Ausgangslage für ehrliche und offene Gespräche zu bilden. Im Weiteren wurde der Prozessablauf detailliert besprochen. Im Schlussteil wurden allgemeine Fragen, wie jene nach allfälligen Schwachstellen und Problemen im Leistungsprozess, gestellt.
Den Interviewpartner:innen sollte durch die Mitwirkung an dieser Untersuchung kein Nachteil entstehen. Anlässlich der Interviews wurde deshalb für bestimmte Aussagen Vertraulichkeit vereinbart. Die erstellten Transkripte werden darum nicht veröffentlicht. Die in der Untersuchung verwendeten Aussagen wurden den Interviewpartner:innen gespiegelt.
2.8. Informationseinordnung
Das primäre Ziel der Analyse konzentrierte sich auf den operativen Prozessablauf. Im Rahmen der Interviews wurden jedoch viele Informationen gesammelt, welche nicht im direkten Zusammenhang mit diesem stehen, auf dessen Effizienz resp. Dauer aber dennoch einen wesentlichen Einfluss haben können. Mit einem engen Fokus auf den operativen Prozessablauf wären wertvolle Informationen und Erkenntnisse verloren gegangen. Um dem entgegenzuwirken und eine Gesamtsicht zu erlangen, wurden vier weitere Themenbereiche definiert. Diese können der Tabelle 2 entnommen werden.
Tabelle 2
Fünf Themenbereiche für die Informationseinordnung.
| THEMENBEREICH | BESCHREIBUNG |
|---|---|
| 1. Rahmenbedingungen | Wie erfolgt die Arbeitsorganisation resp. Ressourcenplanung? |
| 2. Operativer Prozessablauf | Welche Tätigkeiten werden in welcher Reihenfolge von wem erledigt? |
| 3. Kommunikation / Zusammenarbeit | Wie wird intern kommuniziert und die Zusammenarbeit zwischen den verschiedenen Bereichen des Gerichts gestaltet? |
| 4. Kultur | Welche Werte gibt es und wie ist die Haltung zu verschiedenen Themen? |
| 5. Service public | Was wird unternommen, um Bürger:innen möglichst gute Dienstleistungen zu erbringen? |
Im Anschluss an die Einordnung der Informationen folgte für jeden Themenbereich jeweils eine Konklusion, in der die wesentlichen Unterschiede und Feststellungen zusammengefasst und bewertet wurden. Diese bildeten die Grundlage für die Modellierung der Soll-Prozesse.
3. Ist-Zustand: Gerichtsübergreifende Feststellungen
Die bei den Gerichten eingesetzte Informatikinfrastruktur wird vom Obergericht zur Verfügung gestellt. Die Arbeitsplätze sind einheitlich ausgerüstet, und es stehen bei allen Gerichten die gleichen Applikationen im Einsatz. Im Hinblick auf die Digitalisierung sind mit dem Projekt Justitia 4.0 schweizweit Bestrebungen im Gange. Im Kanton Zürich bestehen zwischen den Gerichten und Staatsanwaltschaften bereits digitale Schnittstellen. Vollständige elektronische Dossiers können jedoch noch nicht geführt werden.
4. Leistungsprozess Schlichtungsverfahren
Jedem der zwölf Bezirksgerichte im Kanton Zürich ist eine Schlichtungsbehörde für Miet- und Pachtsachen angegliedert (§ 63 und 65 GOG). Die Schlichtungsbehörden sind paritätisch zusammengesetzt, nämlich aus einer Gerichtsschreiberin oder einem Gerichtsschreiber (Vorsitzende:r) und je einer Vertreterin oder einem Vertreter von Mieter- und Vermieterorganisationen (Schlichter:innen). Diese Zusammensetzung legen die Gesetze fest (Art. 200 ZPO; § 64 Abs. 1 und 2 GOG). Die Behörde versucht in einer formlosen Verhandlung, die Parteien zu versöhnen (Art. 201 ZPO). Kann im Schlichtungsverfahren keine Einigung erzielt werden, wird eine Klagebewilligung ausgestellt, welche die gesuchstellende Partei zur Klageeinreichung am Mietgericht berechtigt (Art. 209 ZPO).
4.1. Verfahrensvorschriften
Die Zivilprozessordnung (ZPO) definiert diverse Verfahrensvorschriften für das Schlichtungsverfahren. Es wird beispielsweise festgehalten, dass die Verhandlung innert zwei Monaten seit Eingang des Gesuchs durchzuführen ist (Art. 203 ZPO) und die Parteien persönlich zur Schlichtungsverhandlung erscheinen müssen (Art. 204 ZPO). Im Rahmen der Prozessanalyse wurden sämtliche für Schlichtungsverfahren geltende Verfahrensvorschriften herangezogen.
4.2. Ist-Zustand und Prozessanalyse
Zur Erhebung des Ist-Zustandes wurden in einem Zeitraum von drei Wochen am Gericht A drei (A-1 bis A-3) und am Gericht B zwei Interviews (B-1 und B-2) durchgeführt. Das Gericht A hat für diese Verfahrensart die längste und das Gericht B die kürzeste Verfahrensdauer. Das kürzteste Interview dauerte 15 Minuten (Interview A-2). Die auffallend kurze Dauer dieses Gesprächs hing damit zusammen, dass die interviewte Person nur einen sehr kleinen Teil des Leistungsprozesses betreut. Im Übrigen dauerten die Interviews zwischen 40 und 75 Minuten. Die in den Gesprächen gewonnenen Informationen wurden dem jeweiligen Themenbereich zugeordnet. Bei Bedarf wurden die zur Verfügung gestellten internen Dokumentationen ergänzend hinzugezogen.
In der Tabelle 3 werden die Informationen auszugsweise und zusammengefasst wiedergegeben. Ebenfalls wurde jeweils die entsprechende Konklusion pro Themenbereich angefügt.
Tabelle 3
Informationseinordnung zu Leistungsprozess Schlichtungsverfahren.
| Themenbereich 1: Rahmenbedingungen | Gericht A: Es werden an drei verschiedenen Wochentagen (nachmittags) Termine angeboten (Interviews A-1 und A-3). Gericht B: Die Verhandlungen finden nur am Freitag statt, dafür ganztags (Interviews B-1 und B-2). Konklusion: Die Praxis, an drei verschiedenen Tagen Verhandlungen anzubieten, erscheint mehr Flexibilität für Parteien und Rechtsvertretungen zu schaffen. Andererseits erschwert es die Planung für das Gericht, insbesondere was die Belegung des Gerichtssaals betrifft. Die Praxis des Gerichts A ist dienstleistungsorientierter, während jene des Gerichts B möglicherweise effizienter ist. Eine allgemeine Empfehlung kann diesbezüglich nicht abgegeben werden. Es ist jedoch darauf zu achten, dass die in den Verfahrensvorschriften erwähnte Frist von der Einleitung des Verfahrens bis zur Schlichtungsverhandlung eingehalten wird. |
| Themenbereich 2: Operativer Prozessablauf | Gericht A: Das Geschäft wird nach der Prüfung des Gesuchs provisorisch angelegt und einer oder einem Vorsitzenden zugeteilt. Der Gegenpartei wird eine Klagebestätigung zugestellt. Das Geschäft wird erst definitiv angelegt und vorgeladen, nachdem die oder der Vorsitzende die Akten gesichtet und die provisorische Erfassung des Geschäfts geprüft hat. Bei der Zuteilung des Geschäfts an eine:n Vorsitzende:n wird auf eine faire Verteilung nach Thematik des Verfahrens geachtet (Interviews A-1 und A-3). Gericht B: Das Verfahren wird umgehend angelegt und vorgeladen. Die Fallzuteilung an die oder den Vorsitzende:n erfolgt mittels Vorladungstermin: Jene:r Vorsitzende, welche:r am vorgesehenen Termin im Einsatz steht, ist für das Verfahren zuständig (Interviews B-1 und B-2). Konklusion: Als Schwachstelle bezeichnete das Gericht A, dass die Begehren vor dem definitiven Anlegen des Geschäfts manchmal zu lange bei den Vorsitzenden liegenbleiben (Interview A-1). Mit dem Vorgehen des Gerichts B besteht diese Gefahr nicht: Die Parteien werden direkt nach dem Eingang des Begehrens vorgeladen. Die Verfahrensvorschriften legen fest, dass die Verhandlung innert zwei Monaten nach Eingang des Gesuchs durchzuführen ist. Diese Vorschrift verlangt eine gewisse Effizienz in dieser Prozessphase. Mit der umgehenden Zustellung der Vorladung wird beim Gericht B der Prozessschritt der Zustellung einer Klagebestätigung eliminiert. Die Verfahrensvorschriften legen fest, dass das Schlichtungsbegehren nach Eingang unverzüglich zuzustellen ist und die Parteien gleichzeitig vorzuladen sind. Wenn der Vorladung an die beklagte Partei ein Doppel des Schlichtungsbegehrens beigelegt wird, stehen die Verfahrensvorschriften und die Prozessökonomie somit im Einklang. Die Vorgehensweise des Gerichts B ist effizienter, birgt aber auch Qualitätsrisiken. Damit der kaufmännischen Kanzlei eine hohe Selbständigkeit eingeräumt werden kann, bedarf es hoher Fachkompetenz resp. einer sorgfältigen Ausbildung, um den Qualitätsansprüchen gerecht zu werden. Für die Qualitätskontrolle könnten einerseits Beobachtungen und Feststellungen durch Vorsitzende wie auch Stichprobenkontrollen durch die Leitung herangezogen werden. |
| Themenbereich 3: Kommunikation /Zusammenarbeit | Gericht A: Die interne Kommunikation während eines Verfahrens erfolgt hauptsächlich über die physischen Akten. Die Vorsitzenden schreiben Hinweise für die kaufmännische Kanzlei bspw. auf Post-its oder teilen diese bei der Aktenübergabe mündlich mit. Bei Unklarheiten können stets Rückfragen gestellt werden (Interview A-3). Gericht B: Für die Kommunikation in einem Verfahren wird innerhalb des Gerichts B ein interner Zettel verwendet. Auf diesem werden wichtige Informationen und Anweisungen festgehalten. Kommt es zu Unklarheiten, wird intern nachgefragt (Interviews B-1 und B-2). Konklusion: Beide Varianten scheinen ihren Zweck zu erfüllen. Es ist nicht ersichtlich, dass eine Variante geeigneter oder effizienter ist und deshalb bevorzugt werden soll. Rückfragen können bei beiden Gerichten auch mündlich gestellt werden. Hinsichtlich Kommunikation und Zusammenarbeit wurden in allen Interviews keine Mängel benannt. |
| Themenbereich 4: Kultur | Gericht A: Der Gesamteindruck aus den drei Interviews lässt auf einen offenen und kollegialen Umgang innerhalb des Gerichtes schliessen (Interviews A-1 bis A-3). Gericht B: Der Gesamteindruck aus den zwei Interviews lässt auf einen offenen und kollegialen Umgang innerhalb des Gerichtes schliessen (Interviews B-1 und B-2). Konklusion: Beiden Gerichten wurde anlässlich des Eindruckes aus den Interviews eine offene und kollegiale Kultur attestiert. |
| Themenbereich 5: Service public | Gericht A: Dringliche Verfahren wie Kündigungsschutz werden bei der Terminvergabe prioritär behandelt. Termine sollen innert zwei bis drei Monaten angesetzt werden, was in der Praxis nicht immer eingehalten werden kann (Interview A-3). Gericht B: Wenn viele Begehren eingehen, wird jeweils ein Termin pro Tag bis einen Monat vor der Verhandlung freigehalten, für den Fall, dass dringliche Verfahren eingehen. Wenn ein Monat vor dem Verhandlungstermin kein dringendes Verfahren eingegangen ist, werden diese Termine mit regulären Eingängen aufgefüllt (Interview B-2). Konklusion: Beide Gerichte bemühen sich, dringliche Verfahren prioritär zu behandeln. Die Praxis von Gericht B, bei grossem Andrang Sperrtermine einzurichten, erscheint als eine gute Lösung, um dringliche Verfahren trotz vollem Terminplan zeitnah verhandeln zu können. Mit der Freigabe der Sperrtermine einen Monat vor dem Verhandlungstag können die Termine wieder vergeben werden und es entstehen keine Lücken im Terminplan. |
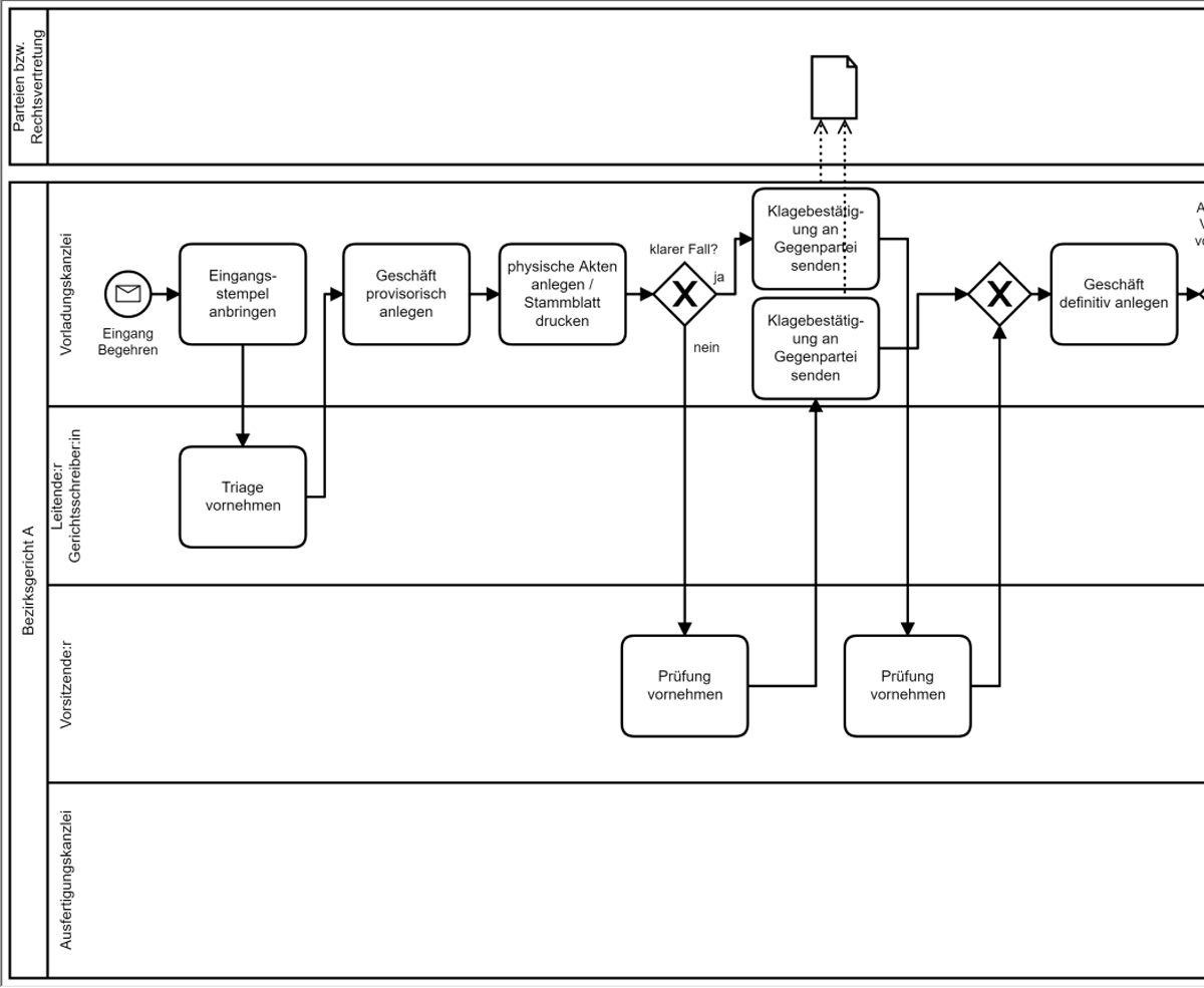
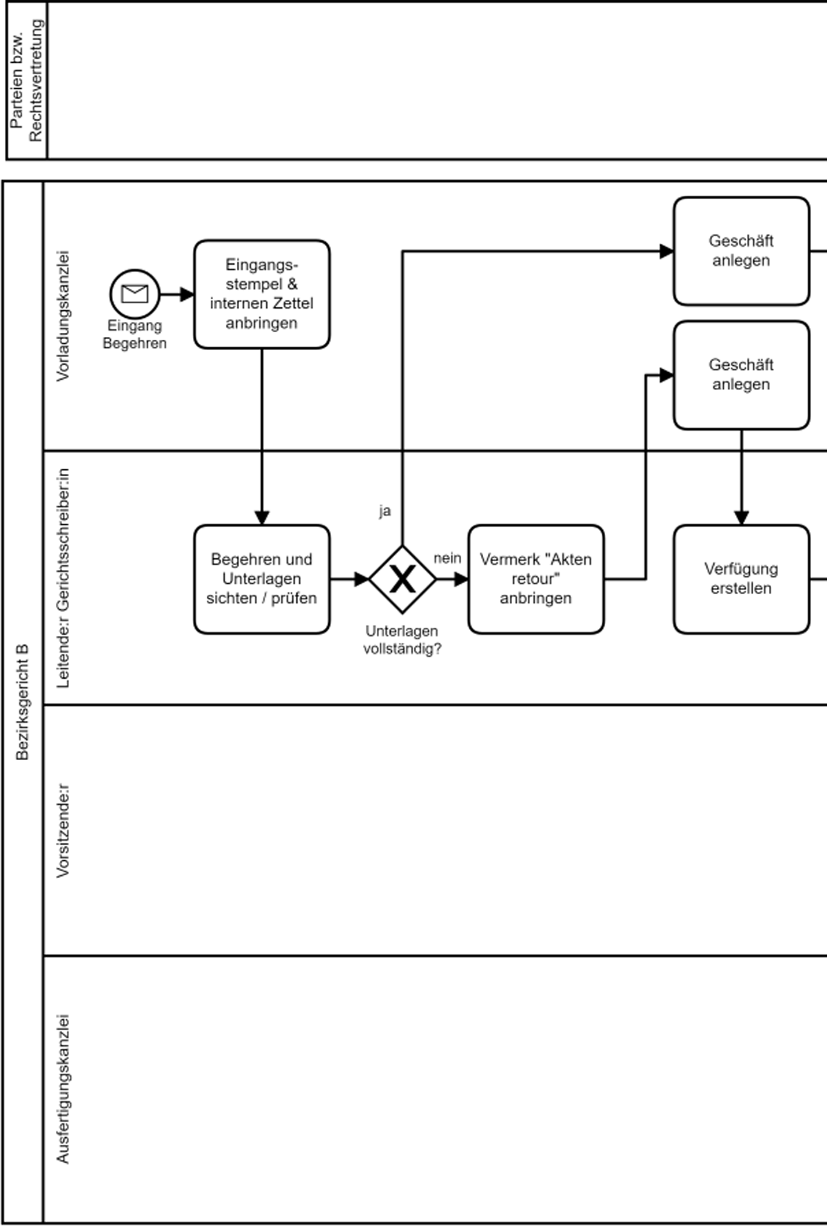
Für die Modellierung bzw. grafische Darstellung der Ist-Prozesse wurden insbesondere die dem Themenbereich 2 zugeordneten Informationen herangezogen. Den Abbildungen 2 und 3 können Auszüge aus den Ist-Modellen der Gerichte A und B entnommen werden. Es handelt sich dabei um den in der vorstehenden Tabelle 3 (Themenbereich 2: Operativer Prozessablauf) umschriebenen Prozessabschnitt. Die vollständigen Prozessmodelle können der Zusatzdatei 1: Prozessablauf Gericht A und Zusatzdatei 2: Prozessablauf Gericht B entnommen werden.

Abbildung 2
Ist-Modell Gericht A zu Leistungsprozess Schlichtungsprozess.

Abbildung 3
Ist-Modell Gericht B zu Leistungsprozess Schlichtungsprozess.
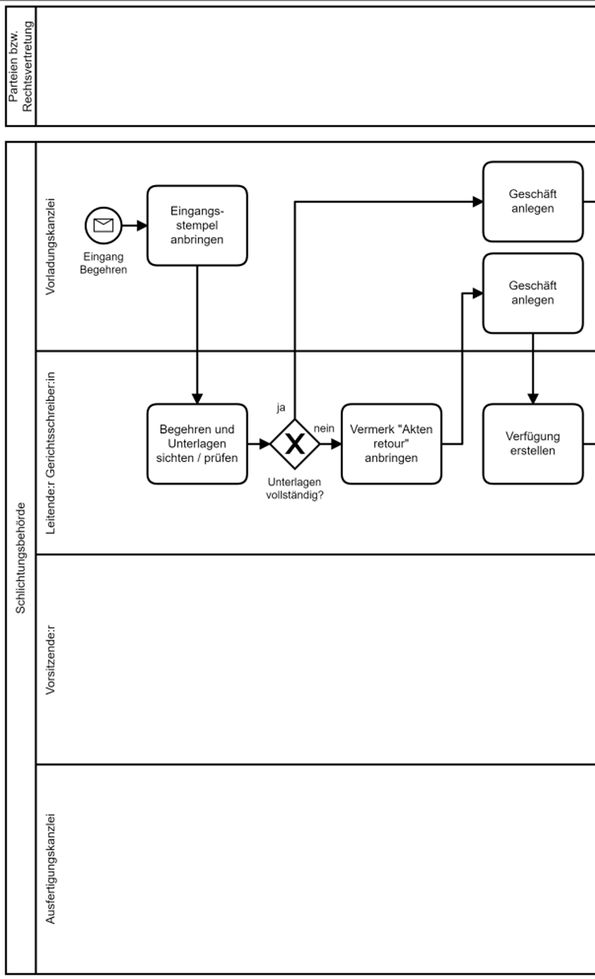
4.3. Soll-Modell Schlichtungsverfahren
Der Leistungsprozess am Gericht B wurde als sehr effizient bewertet. Dies deckt sich mit der Auswertung der Verfahrensdauer über alle Gerichte. Als Soll-Modell wurde daher der Leistungsprozess von Gericht B herangezogen. Im vorstehenden Kapitel wurde festgehalten, dass in Bezug auf die Verwendung eines internen Zettels (Gericht B) oder von Post-it-Notizen auf dem Aktendossier (Gericht A) keine Unterschiede bezüglich Effizienz auszumachen sind. Deshalb wurde der Prozessschritt im Prozessablauf abgeändert bzw. der Zusatz ‘& interner Zettel’ weggelassen, s. Abbildung 4. Das vollständige Prozessmodell kann der Zusatzdatei 3: Soll-Modell Schlichtungsverfahren entnommen werden.

Abbildung 4
Soll-Modell zu Leistungsprozess Schlichtungsprozess.
Eine allfällige Implementierung des Soll-Prozesses bedarf der Sicherstellung des notwendigen Fachwissens in der Vorladungskanzlei. Ihr wird eine grosse Verantwortung übertragen, indem die Verfahren selbständig angelegt und die Parteien vorgeladen werden. Ausserdem erscheint eine direkte Kommunikation bzw. der Support bei Unklarheiten durch die oder den (Stv.) LGS immens wichtig. Qualitätskontrollen in Form von Stichproben sowie Rückmeldungen von Beobachtungen und Feststellungen durch Vorsitzende können zur Qualitätssicherung beitragen.
Des Weiteren wurden Vorgehensweisen im Soll-Prozess ergänzend berücksichtigt, die im grafischen Soll-Prozessmodell jedoch nicht als einzelne Prozessschritte abgebildet sind, beispielsweise die Praxis von Gericht B, bei grossem Andrang Sperrtermine einzurichten und einen Monat vor dem Termin freizugeben.
5. Leistungsprozess Rechtsöffnung
Erhebt ein:e Schuldner:in im Betreibungsverfahren Rechtsvorschlag, führt dies zum Stillstand der Betreibung (Art. 78 Abs. 1 SchKG). Damit die oder der Gläubiger:in diese weiterführen kann, muss der Rechtsvorschlag aufgehoben werden (Art. 79, 80 und 82 SchKG). Dazu ist ein Gericht anzurufen. Je nach Forderungsurkunde kann dabei die definitive oder provisorische Rechtsöffnung verlangt werden (Art. 79-83 SchKG, Art. 349 ZPO). Der Prozessablauf an den Bezirksgerichten ist im Wesentlichen für definitive und provisorische Rechtsöffnungen gleich.
5.1. Verfahrensvorschriften
Das Bundesgesetz über Schuldbetreibung und Konkurs (SchKG) sowie die ZPO definieren diverse Verfahrensvorschriften für das Rechtsöffnungsverfahren. Es wird beispielsweise festgehalten, dass das Gericht von der klagenden Partei einen Vorschuss bis zur Höhe der mutmasslichen Gerichtskosten verlangen kann (Art. 98 ZPO) oder die Vorladung mindestens zehn Tage vor dem Erscheinungsdatum versandt werden muss (Art. 134 ZPO). Im Rahmen der Prozessanalyse wurden sämtliche für Rechtsöffnungen geltende Verfahrensvorschriften herangezogen.
5.2. Ist-Zustand und Prozessanalyse
Zur Erhebung des Ist-Zustandes wurden in einem Zeitraum von zwei Wochen am Gericht C drei (Interviews C-1 bis C-3) und am Gericht D zwei Interviews (Interview D-1 und D-2) durchgeführt. Das Gericht C hat für diese Verfahrensart die längste und das Gericht D die kürzeste Verfahrensdauer unter den mittelgrossen Gerichten (kleinstes und grösstes Gericht ausgeschlossen). Die Interviews dauerten zwischen 40 und 60 Minuten. Die in den Gesprächen gewonnen Informationen wurden dem jeweiligen Themenbereich zugeordnet. Bei Bedarf wurden die zur Verfügung gestellten internen Dokumentationen ergänzend hinzugezogen.
In der Tabelle 4 werden die Informationen auszugsweise und zusammengefasst wiedergegeben. Ebenfalls wurde jeweils die entsprechende Konklusion pro Themenbereich angefügt.
Tabelle 4
Informationseinordnung zu Leistungsprozess Rechtsöffnungsverfahren.
| Themenbereich 1: Rahmenbedingungen | Gericht C: Die Verfahren werden am Gericht C meist schriftlich geführt, wobei es keine Vorgabe gibt. Die Einzelrichter:innen können dies selber entscheiden (Interviews C-1 und C-3). Sind Parteien nicht vertreten, werden Verfahren betreffend provisorische Rechtsöffnung zumeist mündlich verhandelt (Interview C-3). Gericht D: Die Verfahren werden mündlich durchgeführt, nur selten schriftlich. Während des pandemiebedingten Verhandlungsunterbruchs im Frühjahr 2020 musste vorübergehend generell auf das schriftliche Verfahren umgestellt werden (Interview D-1 und D-2). Etwa 90 Verfahren wurden auf dem schriftlichen Weg erledigt (Interview D-1). Die vorübergehende Umstellung auf das schriftliche Verfahren bestätigte die einschlägige Meinung, wonach mündliche gegenüber schriftlichen Verfahren deutlich effizienter gestaltet werden können. Die schriftlichen Verfahren waren viel aufwändiger (Interview D-2). Konklusion: Ein Blick in die Auswertung der Verfahrensdauer zeigt, dass die Verfahren am Gericht D im Jahr 2020 neun Tage länger dauerten als im Vorjahr. Dies kann andere Ursachen haben, könnte aber durchaus ein Indiz zur Bestätigung der Annahme des Gerichtes D bezüglich Effizienz der mündlichen Verfahren sein. Diesen Eindruck hat im Übrigen auch eine Prozessbeteiligte im Gericht D, bestätigt, welche früher am Gericht C gearbeitet hat (Interview D-1). |
| Themenbereich 2: Operativer Prozessablauf | Gericht C: Vom Entwurf bis zum Versand eines Entscheids (Verfügung, Urteil etc.) sind fünf Personen involviert (Interviews C-1 bis C-3). Dieser Teil des Prozesses umfasst so viele Arbeitsschritte und Schnittstellen bzw. Aktenübergaben, dass er in einem Teilprozess dargestellt werden musste, um die Komplexität der grafischen Darstellung möglichst gering zu halten. Im Gesamtprozess kann dieser Teilprozess bis zu drei Mal durchgeführt werden (Interviews C-1 und C-3). Gericht D: Vom Entwurf bis zum Versand eines Entscheids sind vier Personen involviert (Interviews D-1 und D-2). Dabei gibt es verschiedene Arbeitsschritte und Schnittstellen, diese sind aber nicht allzu umfangreich und lassen sich im Hauptprozess darstellen. Konklusion: Die Prozesse werden an den beiden Gerichten unterschiedlich komplex gestaltet, wobei jener am Gericht D sich als deutlich einfacher herausgestellt hat. Es wird davon ausgegangen, dass zusätzliche Arbeitsschritte und Schnittstellen bzw. Aktenübergaben das Risiko von längeren Liegezeiten und Qualitätseinbussen erhöhen. Grundsätzlich sind kürzere und weniger komplexe Prozesse daher vorzuziehen. |
| Themenbereich 3: Kommunikation /Zusammenarbeit | Gericht C: Für die interne Kommunikation wird ein Zuteilungszettel verwendet (Interviews C-1 und C-3). Gericht D: Notwendige Informationen werden zu Beginn des Verfahrens auf einem Post-it vermerkt (Interview C-2). Konklusion: Beide Varianten scheinen ihren Zweck zu erfüllen. Es ist nicht ersichtlich, dass eine Variante geeigneter oder effizienter ist und deshalb bevorzugt werden soll. Rückfragen können bei beiden Gerichten auch mündlich gestellt werden. Die Kommunikation im Teilprozess ‘Entscheid’ des Gerichts C erscheint teilweise schwierig: Korrekturen am Entwurf sind nicht immer lesbar und bedürfen häufig Rückfragen oder der Unterstützung durch das juristische Personal (Interview C-2). |
| Themenbereich 4: Kultur | Gericht C: Die Richter:innen können den Ablauf des Prozesses individuell gestalten und die kaufmännische Kanzlei entsprechend anweisen. Dies führt zu unterschiedlichen Vorgehensweisen bei der Bearbeitung der Fälle (Interviews C-1 bis C-3). Ein Richter vereinbart bspw. die Termine mit Rechtsvertretungen selbst oder macht teilweise die Fristenüberwachung für die ihm zugewiesenen Verfahren (Interview C-1). Der Eindruck aus dem Interview C-1 lässt darauf schliessen, dass dies Unmut verursacht. Gericht D: Beim Gericht D herrscht eine offene-Tür-Kultur. Bei Fragen kann die oder der zuständige Richter:in kontaktiert werden (Interview D-1). Dies, sowie der allgemeine Eindruck aus den Interviews D-1 und D-2, lässt darauf schliessen, dass am Gericht D eine vertrauensvolle und wertschätzende Kultur herrscht. Konklusion: Die unterschiedliche Bearbeitung der Fälle sowie die Komplexität des Teilprozesses am Gericht C scheint nicht nur die effiziente Durchführung des Prozesses zu beeinträchtigen, sondern auch für Unmut zu sorgen. Die offene-Tür-Kultur, wie sie am Gericht D gelebt wird, scheint einerseits für schnelle Abläufe zu sorgen und weist andererseits auf eine gute Stimmung innerhalb des Gerichts hin. |
| Themenbereich 5: Service public | Gericht C: Das Gericht C ist Laien gegenüber grundsätzlich grosszügiger, was die Einhaltung von Formalitäten betrifft (Interview C-3). Gericht D: Werden dem Begehren nicht die vollständigen Unterlagen beigelegt und handelt es sich bei den fehlenden Dokumenten nicht um Wesentliches, zeigt das Gericht D Kulanz (Interview D-2). Konklusion: Beide Gerichte zeigen gegenüber von Laien bzw. nicht anwaltlich vertretenen Parteien Kulanz. Dies erscheint im Sinne des Service public durchaus gerechtfertigt und dürfte die Verfahrensdauer höchstens unwesentlich beeinflussen. |
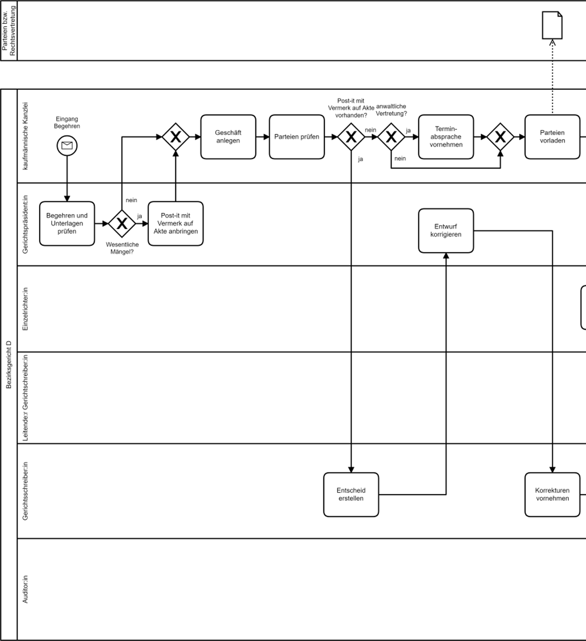
Für die Modellierung bzw. grafische Darstellung der Ist-Prozesse wurden insbesondere die dem Themenbereich 2 zugeordneten Informationen herangezogen. Den Abbildungen 5 und 6 können Auszüge aus den Ist-Modellen der Gerichte C und D entnommen werden. Der Teilprozess des Gerichts C ist ebenfalls auszugsweise in Abbildung 6 dargestellt. Die vollständigen Prozessmodelle können der Zusatzdatei 4: Prozessablauf Gericht C, Zusatzdatei 5: Teilprozess Entscheid Gericht C und Zusatzdatei 6: Prozessablauf Gericht D entnommen werden.

Abbildung 5
Ist-Modell Gericht C zu Leistungsprozess Rechtsöffnungsverfahren.

Abbildung 6
Ist-Modell Gericht D zu Leistungsprozess Rechtsöffnungsverfahren.
5.3. Soll-Modell Schlichtungsverfahren
Der Leistungsprozess am Gericht D wurde als sehr effizient bewertet. Dies deckt sich mit der Auswertung der Verfahrensdauer über alle Gerichte. Als Soll-Modell wurde daher der Leistungsprozess von Gericht D herangezogen. Im vorstehenden Kapitel wurde festgehalten, dass in Bezug auf die Verwendung eines internen Zettels (Gericht C) oder von Post-it-Notizen auf dem Aktendossier (Gericht D) keine Unterschiede bezüglich Effizienz auszumachen sind. Deshalb wurde der Prozessschritt im Prozessablauf abgeändert bzw. der Zusatz ’Post-it mit’ weggelassen, s. Abbildung 7. Das vollständige Prozessmodell kann der Zusatzdatei 7: Soll-Modell Rechtsöffnungsverfahren entnommen werden.

Abbildung 7
Soll-Modell zu Leistungsprozess Rechtsöffnungsverfahren.
Des Weiteren wurden Vorgehensweisen im Soll-Prozess ergänzend berücksichtigt, die im grafischen Soll-Prozessmodell jedoch nicht als einzelne Prozessschritte abgebildet sind, beispielsweise die Praxis von Gericht D, mündliche Verfahren den schriftlichen vorzuziehen. Die Erläuterungen des Gerichts D hinsichtlich des effizienteren (mündlichen) Verfahrensablaufs erscheinen nachvollziehbar und schlüssig. Ausserdem können die Parteien so aktiv unterstützt werden.
6. Fazit
Das Ziel dieser Arbeit bestand darin, für zwei Leistungsprozesse optimierte Prozessmodelle (Soll-Modelle) zur Verfügung zu stellen. Mit diesen soll die Durchlaufszeit von Verfahren verringert werden können. Im Rahmen der Untersuchung wurde die Frage erarbeitet, wie die Leistungsprozesse der Zürcher Bezirksgerichte optimiert werden können, um an jedem Gericht Best Practices zu erlangen und Ineffizienzen zu vermeiden. Zur Erreichung des Ziels und Klärung dieser Frage wurden die Leistungsprozesse ‘Rechtsöffnungen’ und ‘Schlichtungen’ an je zwei Gerichten untersucht. Es wurde jeweils jenes Gericht mit der kürzesten und längsten Verfahrensdauer, unter Ausschluss des kleinsten und grössten Gerichts, ausgewählt.
Die Annahme, dass die verschiedene Gestaltung der Leistungsprozesse eine wesentliche Ursache für die Unterschiede bei der Verfahrensdauer sind, konnte bestätigt werden. Ein Blick auf die Ist-Prozessmodelle zeigt, dass sich die Prozessabläufe bei beiden Leistungsprozessen in ihrer Komplexität wesentlich unterscheiden. Die Leistungsprozesse konnten analysiert und bewertet werden. Anschliessend wurden optimierte Prozessmodelle (Soll-Modelle) erarbeitet.
Die Erkenntnisse aus der Prozessanalyse decken sich mit der Auswertung der Verfahrensdauern: Jene Gerichte, die kurze Verfahrensdauern aufweisen, sind jene, denen effiziente Prozesse attestiert wurden. Nebst den optimierten operativen Prozessabläufen konnten folgende, nicht verfahrensspezifische Erkenntnisse, gewonnen werden:
– Die meisten Abläufe sind mit der Zeit gewachsen. Viele Vorgaben bestehen seit Jahren und werden nicht hinterfragt. Während der durchschnittlich einstündigen Interviews haben sich Prozessbeteiligte mit den Abläufen auseinandergesetzt und konnten Schwachstellen benennen, die sie im Alltag nicht bewusst wahrgenommen haben. Im Laufe der Gespräche konnten sie teilweise sogar schon Verbesserungsideen entwickeln. Es zeigt sich also, dass bereits mit geringem Aufwand Prozessoptimierungen ermittelt werden können.
– Je mehr Schnittstellen zwischen Prozessbeteiligten bestehen, desto komplexer wird der Prozess und desto grösser ist der Effizienzverlust durch Liegestellen und Aktenübergaben. Ebenso erfordern viele Schnittstellen eine gute Kommunikation zwischen den Prozessbeteiligten, ansonsten besteht ein erhöhtes Prozessrisiko durch Missverständnisse und -interpretationen. Bereits eine schlecht lesbare Handschrift kann zu Fehlern führen.
– Eine Sichtung der eingehenden Begehren durch die oder den LGS bzw. Gerichtspräsidentin oder Gerichtspräsidenten erscheint sinnvoll. So können schon beim Verfahrenseingang Prüfungen wie die örtliche Zuständigkeit gemacht, wichtige Hinweise angebracht und Weichen gestellt werden. Eine Prüfung, ob diese Praxis auch auf andere Verfahrensarten ausgeweitet werden könnte, erscheint empfehlenswert.
– Die Praxis, in Phasen grossen Ansturms für dringliche Verfahren Termine freizuhalten, erscheint für alle Beteiligten einen grossen Mehrwert zu haben. Durch Freigabe des Termins einen Monat vor dem Verhandlungstermin, sofern kein dringliches Verfahren eingegangen ist, entstehen keine Lücken im Terminplan. Eine Prüfung, ob diese Praxis auch auf andere Verfahrensarten ausgeweitet werden könnte, erscheint empfehlenswert, wobei die ‘Dringlichkeit’ auch auf Aspekte wie die Verjährung ausgeweitet werden könnte.
Die in dieser Arbeit gewonnenen Erkenntnisse werden im Rahmen der Umsetzung der Dachstrategie zur Verfügung gestellt. Sie bilden eine Grundlage, um konkrete Handlungsempfehlungen hinsichtlich effizienter Verfahrenserledigung zu formulieren. Es empiehlt sich, die Analyse kann auch noch auf andere Leistungsprozesse auszuweiten.
Additional Files
The additional files for this article can be found as follows:
Notes
[1] Zu sämtlichen eingehenden Gerichtsverfahren werden in der elektronischen Geschäftsverwaltung methodisch Daten erfasst. Anhand dieser Daten werden verschiedene statistische Auswertungen erstellt und im Rechenschaftsbericht des Obergerichts veröffentlicht. Für diese Arbeit waren die Anzahl der Geschäftseingänge pro Verfahrensart sowie die Verfahrensdauer (Anzahl Tage vom Eingang des Verfahrens bis zum Datum den Endentscheides) massgebend. Die Geschäftsdaten werden in dieser Form nicht veröffentlicht, durften für die vorliegende Arbeit aber verwendet werden, wobei in den Ergebnissen keine Rückschlüsse auf die einzelnen Gerichte möglich sein dürfen. Die Quelldaten werden deshalb nicht veröffentlicht.
Competing Interests
The author has no competing interests to declare.
