“All the cruel and brutal things, even genocide, start with the humiliation of one individual.”
Kofi Annan
Social scientists increasingly refer to the role of humiliation in their theorizing of intergroup relations (Elison & Harter, 2007; Hartling et al., 2013; Hartling & Luchetta, 1999; Lindner, 2002, 2006; Saurette, 2005) and their analyses of real intergroup conflicts such as the genocide in Rwanda (Gasanabo, 2006; Lindner, 2001a), the Israeli-Palestinian conflict in Gaza (Ginges & Atran, 2008), the Holocaust of the second world war (Lindner, 2001a), or the unrests in Northern Ireland (Stokes, 2006). Indeed, people feel humiliated not only because of the humiliation experienced personally but also because of the humiliation brought upon important ingroups (Jonas et al., 2014) or another person that one shares a group membership with (Veldhuis et al., 2014). Reading or hearing about or witnessing a devaluing event that targets persons with whom one shares a group membership might actually be the most common situation in which humiliation is experienced. However, studies on vicarious humiliation and its consequences for intergroup relations are rather scarce (with the exception of Veldhuis et al., 2014). To our knowledge, vicarious humiliation resulting from witnessing an ingroup member being negatively stereotyped has never been studied together with both its emotional and motivational implications.1 The present paper reports three scenario-based experiments conducted in different real-life intergroup contexts that tested both the emotional and motivational implications of vicarious humiliation and its conditionality upon the intergroup context.
Humiliation refers to both an event and a feeling (Lindner, 2001b). Potentially humiliating events are situations characterized by social exclusion and rejection (Elison & Harter, 2007; Gilbert, 1997; Jonas et al., 2014; Veldhuis et al., 2014), status loss (Hartling & Luchetta, 1999; Torres & Bergner, 2010), disrespect and degradation (Hartling & Luchetta, 1999; Saurette, 2005), and/or being placed in a powerless position (Lindner, 2002, 2006). Humiliation as a feeling is intensely negative, it is experienced as painful and undeserved (Klein, 1991), and it seems to be long-lasting (Mann et al., 2017). It is likely to be felt when individuals experience a negative discrepancy between how they are seen by others compared to how they see themselves (Miller, 1993). More specifically, humiliation is elicited when individuals perceive others’ actions towards them as devaluing their selves and as lessening their significance that they believe to have (Coleman et al., 2007; Kruglanski et al., 2014; McCarley, 2009; Webber et al., 2018). Humiliation, whether as an event or as a feeling, is an unfortunate reality for many individuals and groups.
Humiliation is most likely to be evoked as part of emotional blends (Fernández et al., 2015; Leidner et al., 2012). According to appraisal theories of emotions (Frijda et al., 1989; Roseman, 1991; Scherer, 1984; Smith & Ellsworth, 1985), emotional blends result from the fact that different emotions share core appraisals. For example, Fernández et al. (2015) showed for interpersonal humiliation that accepting a devaluation does not only evoke the feeling of humiliation but also of shame and embarrassment; whereas, appraising a devaluation as unjust elicits the emotional blend of humiliation and anger.
Previous research does not only acknowledge that humiliation occurs in conjunction with the feelings of anger and shame (e.g., Fernández et al., 2015; Goldman, 2008; Jonas et al., 2014) but also proposes that humiliation simultaneously leads to both approach tendencies typically associated with anger and avoidance tendencies typically associated with shame (Fernández et al., 2015; Jonas et al., 2014; Leidner et al., 2012). Approach and avoidance tendencies correspond with the appetitive and aversive motivational systems that represent the core elements in the organization of behavior (Carver & Harmon-Jones, 2009: 184). Approach tendencies indicate ‘the impulse to go toward’ (Harmon-Jones et al., 2013: 291). In contrast, avoidance tendencies refer to inactions such as withdrawal or inertia (Ginges & Atran, 2008). Because humiliation is an interaction-orientated emotion (Coleman et al., 2007), its motivational implications of approach and avoidance are other-directed, yet with different outcomes for the relationship between the humiliated and the humiliator. While approach aims at correcting or changing the relationship with the humiliator, avoidance aims at escaping from the interaction with the humiliator and, thus, temporarily from this relationship.
To sum up, humiliation is a complex experience because of its tendency to be elicited in emotional blends with other emotions due to shared core appraisals and because it can evoke conflicting (Leidner et al., 2012) and paradoxical (Fernández et al., 2015) behavioral intentions that include the tendencies to retaliate and to withdraw (Elison & Harter, 2007; Ginges & Atran, 2008; Leidner et al., 2012; Thomaes et al., 2011; Torres & Bergner, 2010). It is an interaction-orientated emotion (Coleman et al., 2007a) that can occur on interpersonal (Fisk, 2001; Hartling & Luchetta, 1999), intragroup, and intergroup levels (Veldhuis et al., 2014). Humiliation on an intergroup level might result from being humiliated by an outgroup because of one’s group membership (i.e., group-membership-based humiliation, see Veldhuis et al., 2014: 2) or from witnessing a fellow ingroup member being humiliated by an outgroup (i.e., vicarious group-based humiliation).
Humiliation on intergroup level
Most research studied humiliation in interpersonal relations and as sharing appraisals with other emotions (Elison & Harter, 2007; Farmer & McGuffin, 2003; Fernández et al., 2015; Hartling & Luchetta, 1999; Klein, 1991; McCarley, 2009; Negrao et al., 2005; Pulham, 2009). Appraisal theories of emotion have also been used in theorizing group-based emotions. According to the intergroup emotion theory, group-based emotions are elicited by events that affect groups with which individuals identify, even if these events do not affect the individual directly; they are largely independent of individual-level emotions because events are appraised in terms of their consequences for the ingroup rather than for the individual; and they are functional in regulating group-relevant behavior (Smith & Mackie, 2015: 350). Moreover, group-based emotions can occur as emotional blends as well (Ellsworth & Smith, 1988; Frijda et al., 1989). For instance, previous research demonstrated the simultaneous occurrences of humiliation and anger and humiliation and shame, which the authors attributed to the shared appraisals of other-related outrage and injustice, and the shared appraisals of powerlessness, respectively (Leidner et al., 2012; van Driel, 2011). However, the results on the different roles of anger and shame accompanying humiliation as group-based emotion, as well as on the contradicting motivational implications (i.e., approach and avoidance) for intergroup relations, are rather ambiguous. For instance, some studies showed that people reported a higher level of anger when humiliated on a group level compared to being humiliated on a personal level leading to stronger intentions to approach (Goldman, 2008). On the other hand, Ginges and Atran (2008) found in the context of intergroup conflict that humiliation can lead to a sense of powerlessness and thus to inertia (i.e., the tendency towards inaction that suppresses aggressive responses, see Veldhuis et al., 2014).
One limitation of the existing research on intergroup humiliation is its focus on humiliating events that elicit personally experienced group membership-based humiliation, as in most studies participants were asked either to recall a personal situation or to put themselves in the situation of another ingroup member where they or the other person were humiliated because of their group membership (Goldman, 2008; Leidner et al., 2012; van Driel, 2011). The personal involvement renders these situations highly relevant for the participant and corresponds most probably to many real-life situations. However, the disadvantage of this approach is that intergroup humiliation cannot be empirically distinguished from personal humiliation.
Intergroup humiliation can, however, also be experienced vicariously by witnessing an ingroup member being humiliated by an outgroup member. We know only of the research by Veldhuis et al. (2014) that examined vicarious humiliation resulting from observing an ingroup member (with whom the participant shared political orientation) being repeatedly rejected (i.e., ostracized). Veldhuis and colleagues (2014, Studies 2 and 3) found firstly, that participants’ feeling of humiliation was similar irrespective of whether they observed an ingroup member being ostracized by outgroup members or whether they were personally ostracized, and secondly, that the feeling of humiliation was accompanied by powerlessness and anger.
Given the pioneering character of Veldhuis and colleagues’ (2014) studies, it is not only important to conceptually replicate them but also to examine whether their findings are generalizable to other vicariously humiliating situations and different intergroup contexts. For instance, the manipulation of ostracism might have particularly elicited feelings of powerlessness and anger, which might not be the case for other humiliating situations and/or other intergroup contexts. Our reasoning is based on the propositions that vicariously humiliating situations are not limited to witnessing another ingroup member being rejected but also include losing status and/or being disrespected and degraded and/or being placed in a powerless position, and that those different humiliating situations are differently appraised (see Fernández et al., 2015). For example, compared to being vicariously rejected, being vicariously negatively stereotyped might be appraised as being unjust or as a legitimate critique. Hence, the experience of vicarious group-based humiliation can be accompanied by not only feelings of powerlessness and anger (as is the case in the research of Veldhuis et al., 2014) but also by the feeling of shame (see Leidner et al., 2012). These different emotional blends of humiliation account for the paradoxical intentions to approach and/or to avoid (e.g., Ginges & Atran, 2008; Goldman, 2008; van Driel, 2011).
Besides, how individuals appraise and thus respond emotionally and motivationally to a vicariously humiliating situation might also be conditional upon the intergroup context. As previous research on group-based emotions has shown, the same intergroup situation provokes different emotions in different social groups (Ray et al., 2008; Yzerbyt et al., 2003), which implies that emotional reactions to a similar humiliating event depend on the salient social categorization. Thus, we hypothesized that witnessing a fellow ingroup member being negatively stereotyped elicits anger-related approach and shame-related avoidance insofar as vicarious humiliation is experienced, and we explored its conditionality upon group context. Therefore, the present research extends the work by Veldhuis and colleagues (2014) by not only exploring the emotional and motivational implications of being vicariously negatively stereotyped but also by considering the role of intergroup context.
Moreover, the present research contributes to research on vicarious emotions, which has so far mainly focussed on empathy and sympathy (Miller et al., 1996), guilt (Lickel et al., 2005), and shame (Welten et al., 2012). Explanations on why people can vicariously experience group-based emotions have been informed by research on empathy and social identity. For instance, vicarious group-based shame has been shown to be determined by both empathy and social identity processes (Welten et al., 2012). Likewise, Lickel and colleagues (2005) demonstrated that participants felt vicarious shame because of the social identity they share with a wrongdoer; whereas, emotional closeness with the wrongdoer predicted vicarious guilt. Different from vicarious shame and vicarious guilt, which follow from witnessing an ingroup member doing something wrong, vicarious humiliation follows from observing an ingroup member being wronged by an outgroup member. Although not explicitly controlled for in the present research, we assume, based on intergroup emotion theory (Smith et al., 2007), that vicarious group-based humiliation presumes at least shared social identity between the person humiliated and the person witnessing the humiliation.
To conclude, although it is plausible to assume that intergroup humiliation is experienced—and used in political discourse—most of the time vicariously, an analysis of the state of the art reveals that there is not enough research addressing intergroup humiliation as vicarious group-based humiliation. More precisely, we do not know of any research where negative ingroup stereotyping was studied as a trigger of vicarious group-based humiliation and where the blends of anger and shame, as well as the motivation tendencies to approach and to avoid, were assessed simultaneously in different intergroup contexts. Filling this gap is relevant because whether vicariously humiliated group members opt for action tendencies aiming at changing or avoiding the relationship with the humiliator has implications for future intergroup relations.
Present research
To study intergroup humiliation as vicarious group-based humiliation, we experimentally manipulated exposure to witnessing a fellow ingroup member being devalued using an experimental vignette design, which has been demonstrated to be effective when testing for causal relationships (Atzmüller & Steiner, 2010) and in particular when testing for the effects of mediators (e.g., Flores et al., 2018). Vicarious humiliation, feelings of anger and shame, and approach and avoidance tendencies were measured. We predicted that witnessing a fellow ingroup member being negatively stereotyped elicits anger-related approach and shame-related avoidance insofar as vicarious humiliation is experienced. The conditionality of these indirect effects was studied by conducting three experiments in two intergroup contexts, nationality and gender, using the following ingroup memberships (data available under osf.io/tmzps): South African nationals (n = 291), females (n = 429), and males (n = 353).
Method
Participants
Participants in all scenario-based experiments were undergraduate, mainly part-time students registered with the University of South Africa. We used the freely available online calculator by Soper (2018) to determine the minimum required sample size for a structural equation model with 5 latent and 16 observed variables (see Figure 1). Assuming an alpha level of 0.05 and a priori statistical power of 0.8, the minimum sample size to test the model structure would have been 173, while the minimum sample size to detect an effect of medium size (s) of 0.3 (calculated as Gini-correlation; Westland, 2010) would have been 150. As we were not certain of the actual effect size in the population, we targeted a sample size of about 300 participants given that an n of 376 would have been necessary to detect a somewhat smaller effect of size 0.2. Two hundred and ninety-one participants participated in Experiment 1 using nationality as ingroup membership. The age of participants ranged from 18 to 56 years with a mean age of 30.6. One hundred and ten participants indicated that they are male, and 150 participants indicated that they are female. Thirty-one participants did not indicate their gender.

Figure 1
Structural and measurement model, Experiments 1–3.
Based on the results of the actual effect sizes found in Experiment 1, which ranged from 0.2 to 0.5, we targeted the minimum required sample size of 376 participants for Experiment 2 (using females as ingroup membership) and Experiment 3 (using males as ingroup membership) to meet the assumptions of an effect size (s) of 0.2, an alpha level of 0.05, and a statistical power of 0.8. In Experiment 2, a total of 429 female students participated with a mean age of 32.8 ranging from 18 to 68 years; whereas, 353 male students participated in Experiment 3 with a mean age of 34.6 ranging from 20 to 66 years.
Procedure and measurements
Ethical clearance was obtained from the University of South Africa. All three experiments were conducted using the online platform Qualtrics (https://www.qualtrics.com). Participants were invited via email to participate and provided with a link to the experiments. On the first page, participants were informed that our research is studying the perceptions regarding social groups in our society, in particular nationality and gender. After providing consent for their participation, participants were first asked to self-categorize in terms of nationality (Experiment 1) or gender (Experiment 2 and Experiment 3). Using the procedure of Reynolds et al. (2001), we further increased the salience of the selected social category by asking participants to give three short examples for why they are proud to be a South African (Experiment 1), a woman (Experiment 2), or a man (Experiment 3). Participants were then randomly allocated to either the devaluing or control conditions. In the devaluing condition, participants were asked to read a comment apparently posted on Facebook referring to negative ingroup stereotypes that were expressed to a fellow ingroup member by outgroup members (Experiment 1: incompetence and corruption of South Africans; Experiment 2: females’ inability to drive; Experiment 3: male sexual violence towards women). The selection of the negative ingroup stereotypes was mainly guided by the criteria that the negative stereotypes are plausible, familiar, and relevant for the respective target group, irrespective of their alleged truthfulness or blatancy. In the control condition, participants were asked to read a comment where an ingroup member was not devalued (see Appendix 1. Manipulation of devaluing events, available under osf.io/tmzps).
After participants read the Facebook comment, their vicarious humiliation and their feelings of anger and shame were assessed followed by the assessments of approach and avoidance tendencies, manipulation check, and demographic information. After participants submitted their responses, they were debriefed. The order of the measures was the same in all three experiments. However, the items of the measures were randomly presented to the participants.
Vicarious humiliation was assessed with five items that did not only include known cognitive appraisals (Elison & Harter, 2007; Torres & Bergner, 2010; Trumbull, 2008; Veldhuis et al., 2014) but also stressed the respective group membership: ‘As an [ingroup member], I feel disrespected’; ‘As an [ingroup member], I feel that my dignity is violated’; ‘As an [ingroup member], I feel humiliated’; ‘As an [ingroup member], I feel not recognized as equal’; ‘As an [ingroup member], I feel devalued’ (Experiment 1: α = 0.93; Experiment 2: α = 0.91; Experiment 3: α = 0.95). The answer format ranged from 1 (Clearly does not describe my feelings) to 5 (Clearly describes my feelings).
Participants’ feelings of anger and shame were measured on a scale ranging from 1 (Not at all) to 5 (Extremely). They were provided with the same list of feelings as used by Veldhuis et al. (2014), and they were asked ‘to indicate to what extent the following emotions match your feelings right now’. Three items measured anger: angry, annoyed, outraged (Experiment 1: α = 0.86; Experiment 2: α = 0.85; Experiment 3: α = 0.90); and three items measured shame: ashamed, small, shame (Experiment 1: α = 0.83; Experiment 2: α = 0.83; Experiment 3: α = 0.82). Three positive emotions (joy, happy, proud) were added as filler items that were not considered in further analysis.
Participants’ approach tendencies were assessed by two items: ‘To file a complaint’ and ‘To sign a petition’ (Experiment 1: r = 0.48, p < 0.01; Experiment 2: r = 0.49, p < 0.01: Experiment 3: r = 0.49, p < 0.01). Avoidance tendencies were assessed by two items: ‘To avoid interactions’ and ‘To hide from interactions’ (Experiment 1: r = 0.70, p < 0.01; Experiment 2: r = 0.66, p < 0.01; Experiment 3: r = 0.73, p < 0.01). For both measures, participants were asked to indicate the likelihood that they would engage in those behaviors at that moment using an answer format ranging from 1 (Extremely unlikely) to 5 (Extremely likely).
The manipulation check of the devaluing event was assessed through three items: ‘In the Facebook entry, the South African supporting staff member/the woman/the man was treated unfairly/humiliated/disrespected’ (αExperiment 1 = 0.97, αExperiment 2 = 0.94, αExperiment 3 = 0.96). All items were assessed using an answer format ranging from 1 (Not at all) to 5 (Extremely).
Results
Preliminary analysis
Results of the manipulation check showed that participants in the devaluing condition of Experiment 1 (M = 4.15, SD = 0.96), Experiment 2 (M = 4.27, SD = 0.77), and Experiment 3 (M = 3.37, SD = 1.24) scored significantly higher on the manipulation check measure than participants in the respective control conditions, Experiment 1 (M = 1.49, SD = 0.91), t(276) = –23.76, p < 0.001, d = 2.84; Experiment 2 (M = 1.77, SD = 1.08), t(359.50) = –27.12, p < 0.001, d = 2.66 and Experiment 3 (M = 1.55, SD = 0.94), t(324.46) = –15.19, p < 0.001, d = 1.65. These results suggest that the manipulation was successful in all three experiments.
Table 1 reports the means, standard deviations, and the inter-correlations of the principal variables for the three experiments. The directions of the correlations between vicarious humiliation, anger, and shame replicated previous findings in that anger and shame did not only correlate strongly with each other but also with humiliation (Elison & Harter, 2007). Correlations of humiliation with the motivational tendencies were also significant except for Experiment 2 (females as ingroup-membership) in which it did not correlate significantly with avoidance tendencies.
Table 1
Means, standard deviations, and inter-correlations of principal variables, Experiments 1–3.
| 1 | 2 | 3 | 4 | 5 | ||
|---|---|---|---|---|---|---|
| Experiment 1 | Mean | 2.74 | 2.37 | 2.00 | 2.54 | 3.00 |
| SD | 1.25 | 1.14 | 1.03 | 1.09 | 1.03 | |
| n | 291 | 291 | 291 | 291 | 291 | |
| Experiment 2 | Mean | 3.00 | 2.30 | 1.74 | 2.35 | 3.21 |
| SD | 1.44 | 1.25 | 1.00 | 1.10 | 1.14 | |
| n | 429 | 429 | 429 | 429 | 429 | |
| Experiment 3 | Mean | 2.09 | 1.96 | 1.73 | 2.45 | 2.72 |
| SD | 1.13 | 1.07 | 1.00 | 1.06 | 1.11 | |
| n | 353 | 353 | 353 | 353 | 353 | |
| 1 Vicarious humiliation | – | 0.568*** | 0.509*** | 0.254*** | 0.201** | |
| 2 Anger | 0.648***/0.576*** | – | 0.662*** | 0.224*** | 0.286*** | |
| 3 Shame | 0.468***/0.515*** | 0.653***/0.664*** | – | 0.314*** | 0.225*** | |
| 4 Avoidance | 0.089/0.127* | 0.110*/0.088 | 0.230***/0.149** | – | –0.059 | |
| 5 Approach | 0.324**/0.121* | 0.427**/0.219*** | 0.221***/0.198*** | 0.016/0.089 | – |
[i] Note: *** p < 0.001, ** p < 0.01, * p < 0.05 (two-tailed); correlation coefficients of Experiment 1 are reported in the upper right part of the table and of Experiment 2 (first coefficient) and Experiment 3 (second coefficient) in the lower left part of the table.
Main analyses
To examine our prediction that witnessing a fellow ingroup member being devalued elicits anger-related approach and shame-related avoidance insofar as the event is appraised as vicariously humiliating, we estimated the indirect effects from the devaluing event on approach and avoidance through vicarious humiliation and anger and through vicarious humiliation and shame, respectively. These indirect effects were estimated through structural equation analyses using Amos 25. To test whether these predicted effects are conditional upon the intergroup context, we compared the data of the three experiments using multi-group comparison (Byrne, 2004).
The model included direct paths from the devaluing event (coded as 1 and control condition coded as 0) and from vicarious humiliation to approach and avoidance, and all indirect paths from the devaluing event to approach and avoidance via vicarious humiliation and the accompanying feelings of anger and shame (see Figure 1). Moreover, measurement residuals and structural residuals were assumed to be independent of each other except for the residuals of the latent variables of anger and shame as well as of approach and avoidance, respectively. One measurement weight of each latent construct was set one to define the scale of the construct. For all parameter estimates, we applied bootstrapping with 2000 iterations, calculating 95% adjusted percentile confidence intervals and indirect effects using user-defined estimands.
Intergroup context dependency: Explorative analyses
In the first step of our analysis, we examined the context-dependency of the relationships between the theoretical constructs by comparing the data of the three experiments using multi-group comparison. We first compared the totally unconstrained model that allowed between-group differences in all estimated parameters (Model 1) with the structural weights unconstrained model (Model 2) that, apart from context-specific item intercepts, only allowed between-group differences in structural weights while measurement weights, measurement residuals, and correlations between structural residuals were constrained to be equal between all groups. The results as depicted in Table 2 show that although the chi-square increased significantly from Model 1 (totally unconstrained) to Model 2 (structural weights unconstrained), the estimated parameters decreased from 123 to 67, the RMSEA did not change, and the parsimony adjusted fit indices for the NFI and the CFI improved from Model 1 to Model 2, which indicates a substantial gain in parsimony compensating for the slight decrease in model fit. These results suggest configural and metric measurement equivalence in terms of item loadings and variances of item residuals. Thus, for all further analyses, we decided to assume equal parameters among the intergroup contexts, except for the structural weights.
Table 2
Model Comparisons, Experiments 1–3.
| Model 1 Totally Unconstrained Model | Model 2 Structural weights unconstrained | Model 3 Limited Structural weights unconstrained (Experiment 2) | Model 4 Customized | Model 5 Totally constrained model | |
|---|---|---|---|---|---|
| Number of parameter estimates | 123 | 67 | 54 | 44 | 41 |
| Chi-Square | (285) = 655.7*** | (341) = 787.9*** | (354) = 795.1*** | (364) = 821.4*** | (367) = 932.4*** |
| Chi-Square/DF | 2.30 | 2.31 | 2.25 | 2.26 | 2.54 |
| NFI | 0.939 | 0.926 | 0.926 | 0.923 | 0.913 |
| (parsimony adjusted) | (0.743) | (0.877) | (0.910) | (0.933) | (0.930) |
| CFI | 0.964 | 0.957 | 0.957 | 0.956 | 0.945 |
| (parsimony adjusted) | (0.763) | (0.906) | (0.941) | (0.966) | (0.964) |
| RMSEA | 0.035 | 0.035 | 0.034 | 0.034 | 0.038 |
| Model Comparison ΔChi-Square | |||||
| Model 2 | (56) = 132.3*** | ||||
| Model 3 | (69) = 139.5*** | (13) = 7.2 | |||
| Model 4 | (79) = 165.7*** | (23) = 33.5 | (10) = 26.3** | ||
| Model 5 | (82) = 276.7*** | (26) = 144.5*** | (13) = 137.2*** | (3) = 111.0*** |
[i] Note: All models allowed item intercepts to differ across groups. Apart from that, Model 1 allowed between-group differences in structural covariances, measurement weights, structural weights, correlations between structural residuals, and variance of measurement residuals (totally unconstrained model). Model 2 only allowed between-group differences in structural weights while all other parameters were constrained to be equal between all studies. Model 3 only allowed for differences between the female group (Experiment 2) and the other two groups in structural weights. Model 4 only allowed for differences between the female group (Experiment 2) and the other two groups on the structural weights of the effects of the devaluing event on vicarious humiliation, approach, and avoidance. Model 5 did not allow for between-group differences in any of the model parameters. *** p < 0.001, ** p < 0.01, * p < 0.001.
Secondly, we tested whether there were any differences between the contexts regarding the relations between the theoretical constructs. For that, we compared the structural weights unconstrained model (Model 2) with the totally constrained model (Model 5) that did not allow for between-group differences in any of the model parameters. The model fit of Model 5 (totally constrained) was significantly worse compared to Model 2, indicating significant between-group differences in the structural weights.
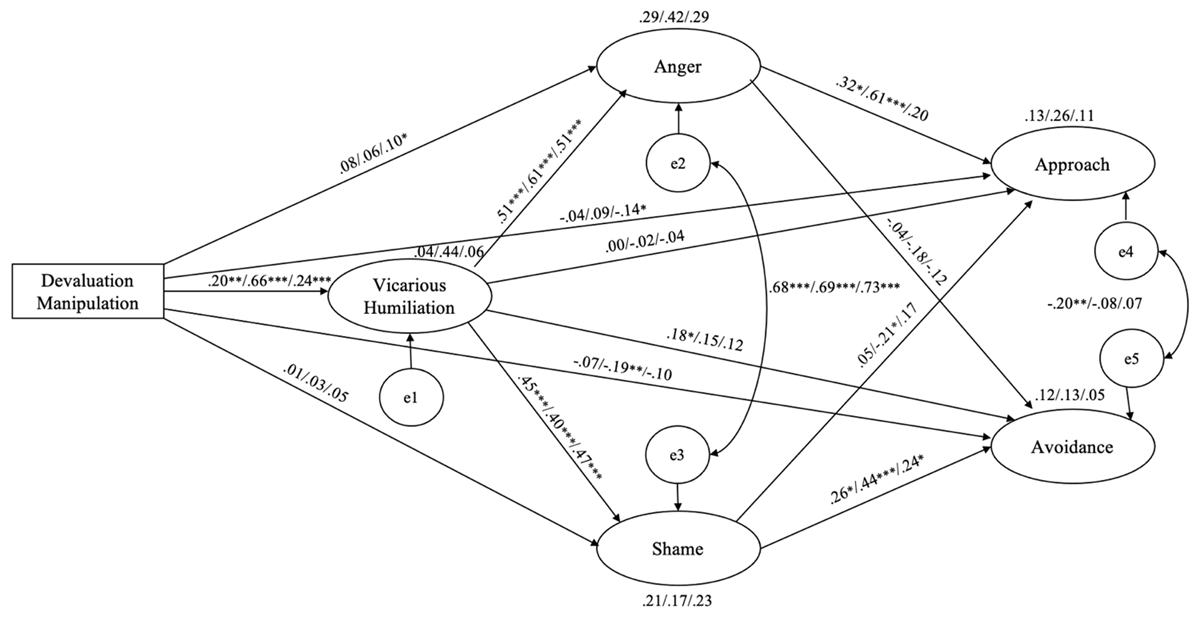
Next, we elaborated in more detail how the relations between the constructs differed between intergroup contexts. As can be seen in Figure 2, which reports the results of Model 2, the standardized regression coefficients of Experiment 1 (nationality) and Experiment 3 (males) were fairly similar, but some were different from those of Experiment 2 (females). Consequently, we compared the structural weights unconstrained model (Model 2) with a limited structural weights unconstrained model (Model 3), which constrained the structural weights of Experiments 1 and 3 to be equal. As can be seen in Table 2, the model fit did not drop significantly from Model 2 to Model 3. The latter is the more parsimonious and best-fitting model according to the chi-square-to-degrees-of-freedom-ratio and the RMSEA. It is, therefore, fair to assume that there were no statistically significant differences in the structural weights between the nationality and male context. More specifically, the statistically significant path from anger to approach, found in the nationality context (Experiment 1), was not significantly different from the non-significant path found in the male context (Experiment 3; see Figure 2).

Figure 2
Standardized direct effects estimated in Model 2, Experiment 1/2/3.
Note: *** p < 0.001, ** p < 0.01, * p < 0.05.
Lastly, for strictly theoretical reasons we tested a fourth model, which is based on the assumption that once a devaluation targeting a fellow ingroup member is appraised as vicariously humiliating the subsequent processes should be the same in all contexts (Model 4: Customized). Therefore, all the hypothesized paths from vicarious humiliation to approach and avoidance via anger and shame were constrained to be equal between all three experiments. Given that different devaluations can be appraised differently and render different behavioral responses as being appropriate, the paths from the devaluing event to vicarious humiliation and to approach and avoidance were allowed to be different, but only for the female context (Experiment 2), because the previous analysis already established that there were no differences between the nationality (Experiment 1) and the male contexts (Experiment 3). For the sake of parsimony, the paths from the devaluing event to anger and shame were also constrained to be equal between all three experiments. Although the chi-square difference test between Model 3 and Model 4 showed that introducing these additional constraints led to a statistically significant increase of the chi-square value, the parsimony adjusted CFI and NFI improved, while differences on the remaining fit indexes were negligible (Table 2). Taking a more conservative approach, we report the results for Model 3 (see Appendix 2. Table 1, available under osf.io/tmzps) in addition to Model 4 (see Table 3).
Table 3
Indirect effects of devaluation manipulation on feelings (i.e., vicarious humiliation, anger, and shame) and motivational tendencies (i.e., approach and avoidance) estimated in Model 4, Experiments 1–3.
| Experiment 1: Nationality and Experiment 3: Males | Estimate | SE | LB | UB | p |
|---|---|---|---|---|---|
| Effects on anger | |||||
| Devaluation * vicarious humiliation | 0.27 | 0.05 | 0.17 | 0.38 | <0.001 |
| Effects on shame | |||||
| Devaluation * vicarious humiliation | 0.19 | 0.04 | 0.12 | 0.27 | <0.001 |
| Effects on approach | |||||
| Devaluation * vicarious humiliation | –0.00 | 0.02 | –0.05 | 0.04 | 0.84 |
| Devaluation * anger | 0.07 | 0.03 | 0.02 | 0.14 | <0.001 |
| Devaluation * shame | 0.00 | 0.00 | –0.01 | 0.01 | 0.89 |
| Vicarious humiliation * anger | 0.22 | 0.04 | 0.15 | 0.30 | <0.001 |
| Vicarious humiliation * shame | –0.02 | 0.03 | –0.07 | 0.04 | 0.60 |
| Devaluation * vicarious humiliation * anger | 0.10 | 0.03 | 0.05 | 0.16 | <0.001 |
| Devaluation * vicarious humiliation * shame | –0.01 | 0.01 | –0.04 | 0.02 | 0.51 |
| Effects on avoidance | |||||
| Devaluation * vicarious humiliation | 0.06 | 0.03 | 0.02 | 0.12 | 0.01 |
| Devaluation * anger | –0.02 | 0.02 | –0.06 | 0.01 | 0.15 |
| Devaluation * shame | 0.01 | 0.02 | –0.03 | 0.05 | 0.69 |
| Vicarious humiliation * anger | –0.06 | 0.04 | –0.14 | 0.02 | 0.15 |
| Vicarious humiliation * shame | 0.13 | 0.06 | 0.07 | 0.18 | <0.001 |
| Devaluation * vicarious humiliation * anger | –0.03 | 0.02 | –0.07 | 0.01 | 0.13 |
| Devaluation * vicarious humiliation * shame | 0.06 | 0.02 | 0.03 | 0.10 | 0.02 |
| Experiment 2: Females | |||||
| Effects on anger | |||||
| Devaluation * vicarious humiliation | 1.04 | 0.08 | 0.88 | 1.20 | <0.001 |
| Effects on shame | |||||
| Devaluation * vicarious humiliation | 0.74 | 0.07 | 0.61 | 0.88 | <0.001 |
| Effects on approach | |||||
| Devaluation * vicarious humiliation | –0.02 | 0.08 | –0.17 | 0.14 | 0.85 |
| Devaluation * anger | 0.07 | 0.03 | 0.02 | 0.14 | <0.001 |
| Devaluation * shame | 0.00 | 0.00 | –0.01 | 0.01 | 0.89 |
| Vicarious humiliation * anger | 0.22 | 0.04 | 0.15 | 0.30 | <0.001 |
| Vicarious humiliation * shame | –0.02 | 0.03 | –0.07 | 0.04 | 0.60 |
| Devaluation * vicarious humiliation * anger | 0.38 | 0.07 | 0.26 | 0.53 | <0.001 |
| Devaluation * vicarious humiliation * shame | –0.03 | 0.05 | –0.14 | 0.06 | 0.54 |
| Effects on avoidance | |||||
| Devaluation * vicarious humiliation | 0.24 | 0.09 | 0.06 | 0.41 | 0.01 |
| Devaluation * anger | –0.02 | 0.02 | –0.06 | 0.01 | 0.15 |
| Devaluation * shame | 0.01 | 0.02 | –0.03 | 0.05 | 0.69 |
| Vicarious humiliation * anger | –0.06 | 0.04 | –0.14 | 0.02 | 0.15 |
| Vicarious humiliation * shame | 0.13 | 0.06 | 0.07 | 0.18 | <0.001 |
| Devaluation * vicarious humiliation * anger | –0.10 | 0.07 | –0.24 | 0.04 | 0.16 |
| Devaluation * vicarious humiliation * shame | 0.23 | 0.06 | 0.12 | 0.34 | <0.001 |
[i] Note: Unstandardized regression weights with standard errors and percentile 95% confidence intervals estimated with 2000 bootstrap samples.
Tests of predicted indirect effects: Confirmatory analysis
In both Model 3 and Model 4, and irrespective of the intergroup context (i.e., experiments), the predicted indirect effects of the devaluing event through vicarious humiliation and anger on approach, as well as through vicarious humiliation and shame on avoidance, were statistically significant (Table 3 and Appendix 2. Table 1, available under osf.io/tmzps). The significance of each of the components of these indirect effects was robust when accounting for multiplicity of testing in the structural model. Overall, 13 regression weights of simple effects on the endogenous latent variables were tested simultaneously in the model. When applying, for the sake of simplicity, the most conservative of several available adjustment methods (i.e., Bonferroni, which unrealistically assumes complete independence of the different parameters and therefore over-adjusts for multiplicity; Cribbie, 2000; Smith & Cribbie, 2013), a threshold of a family-wise error rate (FEW—the probability that any of these 13 parameters is significant by chance in the sample, although all are 0 in the population) of FEW = 0.05 would imply an average threshold for the error rate per parameter (ERPP—the probability that a specific parameter is significant by chance) of ERPP = 0.05/13= 0.0038 for individual paths. In the relevant Models 3 and 4 (although not in Model 2, see Figure 2), the p-values of all predicted regression weights (i.e., devaluing event on humiliation, humiliation on anger and shame, anger on approach, shame on avoidance) were for all three samples smaller than ERPP (all ps < 0.0035). That is, each component of all predicted indirect effects was significant, which implies significance of the indirect effects as well (Leth-Steensen & Gallitto, 2016). These results suggest that witnessing a fellow ingroup member being negatively stereotyped was indeed appraised as humiliating, which evoked anger and/or shame in our participants. To the degree that anger was evoked, participants self-reported approach intention. To the degree that shame was evoked, participants self-reported avoidance intention.
Additional explorative analyses
We also found intergroup-specific unpredicted effects. Though significant for an unadjusted α-level of 0.05, their p-values were all above the adjusted ERPP-threshold of 0.0038. Thus, they should be interpreted with caution. They were, however, not in contradiction to the theory. As can be seen in Figure 2, participants of Experiment 2 (females) were less likely to respond directly with avoidance to the devaluing event unless it was experienced as humiliating and shame was elicited. Also visible in Figure 2 is that participants of Experiment 3 (males) were less likely to respond directly with approach to the devaluing event unless it was experienced as humiliating and/or anger was evoked. Participants of Experiment 3 also showed a weak but significant direct effect of the devaluing event on anger, suggesting that the devaluing event might have been appraised by some participants as unacceptable, irrespective of its humiliating implication.2 Participants in Experiment 1 (nationality) showed a weak but significant direct path from vicarious humiliation to avoidance (Figure 2).3 Finally, we found a significant negative path from shame to approach in Experiment 2 (females, see Figure 2) resulting in an unsurprising negative indirect effect of the devaluing event through humiliation and shame on approach (Table 3).
Discussion
The present research aimed at extending our understanding of vicarious group-based humiliation. Using three real intergroup contexts we examined experimentally how an event, where a fellow ingroup member is devalued by an outgroup member, is appraised and responded to emotionally and motivationally. More specifically, we predicted that witnessing a fellow ingroup member being negatively stereotyped by an outgroup member will elicit anger-related approach and shame-related avoidance insofar as it is experienced as vicariously humiliating.
For all three intergroup contexts we found that when an intergroup event is experienced as vicariously humiliating, anger and shame do not only blend into the experience but also regulate motivational tendencies. More specifically, we found that vicarious humiliation evoked anger and shame in all three contexts and that the humiliation-anger blend predicted approach tendencies; whereas, the humiliation-shame blend predicted avoidance tendencies. These results are in line with previous findings that humiliation, anger, and shame share core appraisals, which had been found on the interpersonal level (Fernández et al., 2015) and for personally experienced (not vicarious) group membership-based humiliation (Leidner et al., 2012). They are also in line with the proposed motivational implications of humiliation as sequences of anger-related approach and shame-related avoidance (as suggested by Jonas et al., 2014).
However, we found that the effect of witnessing a fellow ingroup member being negatively stereotyped on vicarious humiliation did vary between the intergroup contexts. Thus, the degree to which the use of negative ingroup stereotypes by an outgroup member is appraised as humiliating seems to be dependent on the specific meaning that such devaluing events have for the respective groups. In the present research, the effect was especially strong in the context where the devaluing event referred to a negative stereotype of women (Experiment 2) compared to the contexts where it referred to negative stereotypes of South African nationals (Experiment 1) or men (Experiment 3). A further particularity of the female context (Experiment 2) was that shame was not only positively related to avoiding males as outgroup members but also negatively related to approach them.
Another non-predicted finding refers to the negative direct effects between the devaluing event and the two motivational responses. For instance, in the female context (Experiment 2) the devaluing event was negatively related to avoidance and in the male context (Experiment 3) it was negatively related to approach when humiliation, anger, and shame were statistically controlled. Finally, we found an indirect effect of the devaluing event on avoidance mediated by humiliation but bypassing anger and shame for the nationality and male contexts.
The findings of the present research have important implications. Firstly, in line with the research by Veldhuis and colleagues (2014), our results confirm that humiliation can indeed be experienced on behalf of another person with whom one shares a group membership. Adding to the research by Veldhuis and colleagues (2014), the present research implies that witnessing an ingroup member being negatively stereotyped by an outgroup member, much like witnessing an ingroup member being ostracized in Veldhuis and colleagues’ (2014) studies, elicits the feeling of humiliation. Different from the findings of Veldhuis and colleagues (2014), humiliation in our studies was blended with not just anger but also shame, which supports our propositions that appraisals of vicariously humiliating events and the resulting emotional blends exceed injustice, powerlessness, and anger. Moreover, our results showed that individuals who witness a fellow ingroup member being devalued respond with either approach and/or avoidance tendencies even if they are not personally involved. For that to happen, it is not necessary that individuals put themselves in the shoes of the fellow ingroup member; it is sufficient that the humiliation refers to an aspect of the shared group membership. This result is important for understanding intergroup conflicts as it implies that even humiliating one member of a group can elicit humiliation in other group members and consequently result in tendencies of approach and avoidance that are potentially harmful for intergroup relations.
Secondly, previous research was ambiguous about the relative importance of anger-related approach and shame-related avoidance for intergroup humiliation (Ginges & Atran, 2008; Goldman, 2008; van Driel, 2011). The present research found that once individuals appraised a devaluing event as vicariously humiliating, anger and shame responses were elicited to a fairly similar degree. The difference between our results and those of previous research could be attributed to the contexts in which humiliation was studied. For instance, the medical students studied by van Driel (2011) might have taken into account that in the future their group (doctors) will clearly be in a higher status position than the humiliator group (nurses), which might have increased the likelihood of moral outrage. Moreover, the present research differed from previous studies methodologically in that participants experienced intergroup humiliation only vicariously. That was not always the case in previous research. One could speculate that the stronger personal involvement in some of the previous studies might have reduced the variability of emotional blends in response to humiliation in the particular context. For instance, the so-called inertia effect (the tendency towards inaction that suppresses rebellious or violent action) reported by Ginges and Atran (2008) might be the result of their participants’ personal history of repeated experiences of powerlessness within the Israeli-Palestinian conflict. These authors juxtapose their results with reports of militants who often attribute their actions to humiliation. They speculate that ‘those involved in violent rebellion witness the frequent humiliation of others who they identify with […] without internalizing the experience as humiliating […]. In this way they avoid the inertia effect and instead respond with moral outrage’ (Ginges & Atran, 2008: 292). This speculation is actually consistent with our findings that anger-related approach and shame-related avoidance are possible as a result of vicarious humiliation. We propose that future research should therefore focus on factors that determine whether one or the other or both responses are more likely depending on the characteristics of certain contexts.
Thirdly, as mentioned before, the present research found that groups differ in how much they appraise the devaluing event as humiliating. We speculate that these varying effects are due to specific factors that intensify the experience of vicarious humiliation. The first is self-relevance. The negative characteristics referred to in our manipulations might have differed in their normative fit to the ingroup stereotype that is part of people’s self-concept (Turner et al., 1987). Moreover, how central an ingroup stereotype is for people’s self-concept depends on their identification with the group. In line with intergroup emotion theory (Smith et al., 2007), which assumes that group-level emotions depend on the individual’s level of ingroup identification, we could speculate that female participants appraised the situation as more humiliating because they identified stronger with their group. Another factor is audience. Previous research showed that the presence of an audience, especially a hostile audience, intensifies the feeling of humiliation (Elison & Harter, 2007; Mann et al., 2017). In our manipulations, the devaluing event was always framed as happening in the presence of an audience, but the audience differed from context to context. What was unique to the female context was that the audience was explicitly framed as being members of the outgroup (different from the nationality context) and at the same time actively participating in the devaluing event by laughing (different from the male context). Apart from self-relevance and audience, it is also important how much the humiliating message contradicts one’s self-knowledge. For instance, the relatively strong effect in Experiment 2 might have resulted from the discrepancy between the stereotype about females’ alleged (in)ability to drive and participants’ knowledge about the social reality where most car accidents are caused by males. More research is necessary to systematically identify the most relevant factors that influence the intensity felt in the experience of a devaluing intergroup event.
The fourth implication of our research relates to the negative, direct effects observed between the devaluing event and the motivational responses. These results suggest that other processes than the elicitation of vicarious humiliation, and the feelings of anger and shame, are involved. We suspect that context-specific social norms might be at play, in that the normative framework in which the devaluing event occurs renders certain responses more appropriate than others. For instance, the broader discourse on females’ inability to drive (Experiment 2) and males’ tendency to be violent towards women (Experiment 3), as well as the public endorsement of these negative stereotypes, might have rendered the responses with avoidance and approach, respectively, less appropriate in these contexts.
As mentioned before, our experiments did not only vary with regard to the intergroup context but also with regard to whether the audience was specified as outgroup (Experiment 2 and Experiment 3); whether the audience was laughing (Experiment 1 and Experiment 2) or rather hostile (Experiment 3); and whether the fellow ingroup member stated feeling humiliated (Experiment 1 and Experiment 2) or taken aback (Experiment 3). These variabilities in the stories of course gave rise to various and probably different covariates that might have influenced the present results. Nevertheless, our main findings were consistent across the three contexts, which seems to indicate that the result that motivational tendencies to vicarious humiliation are mostly regulated by anger and shame is remarkably robust. The regulation by anger and shame raises the question of whether vicarious humiliation is a distinct emotion or rather an appraisal that usually results in emotions such as anger and shame. Our consistent mediations seem to speak for the latter case. On the other hand, the findings of the indirect effect of the devaluing event on avoidance, which was due to the direct path from vicarious humiliation to avoidance, would speak against it. However, this weak effect was only significant in one of our three contexts (Experiment 1 using South African nationals as target group), and yet, it points also to the possibility that apart from anger and shame other feelings, such as embarrassment, guilt (Elison & Harter, 2007) or contempt (Ellsworth & Tong, 2006), might be involved in the experience of humiliation. Future research is necessary to clarify these questions.
Another implication of our research is that sometimes the link between the feelings and the motivational tendencies can be more complex than what the anger-related approach and shame-related avoidance sequences would suggest. For instance, in Experiment 2 (females as target group), the feeling of shame was not only positively related to avoidance but also negatively to approach. This result is interesting as it implies that the humiliation-shame blend might not only activate withdrawal but can also inhibit the engagement in active approach (Corr, 2013) and thereby contributes to the preservation of the status quo in oppressive intergroup relations (e.g., Ginges & Atran, 2008). Indeed, as approach tendencies were operationalized as a form of collective action (e.g., signing a petition), these results suggest that the role of humiliation in intergroup relations is ambiguous. On the one hand, they show that the humiliation-anger blend stimulates individuals’ willingness to act collectively (e.g., van Zomeren et al., 2012), and on the other hand, they also suggest that in certain intergroup contexts the emotional blend of humiliation and shame may preclude individuals from acting collectively. Although this result was only found in one of the three experiments, it might be worthwhile studying in the future those conditions under which emotions prevent certain behaviors rather than evoke them.
Despite the important implications of our research, we would like to stress that we are unable to infer a causal process between vicarious humiliation and motivational outcomes as we only experimentally manipulated the devaluing event. A second limitation refers to the use of self-reported motivational tendencies, which of course present at best an approximation to actual motivation and subsequent behavioral intentions. Although several studies provided evidence that the hypothetical choices made in experimental studies corresponded to a large degree with actual behavior (Diehl et al., 2013; Hainmueller et al., 2015), one might argue that the external validity of behavioral intentions measured in factorial experimental designs is limited as participants might not give any thought to the scenarios presented to them as manipulations (e.g., Beck & Opp, 2001; see Hainmueller et al., 2015). Indeed, participants’ responses to the scenarios might have been partially influenced by several factors, such as social norms, social desirability concerns, or mood effects, which were not controlled in our studies. Thirdly, our measures of motivations to approach and to avoid differed in their targets. While the measure of avoidance targeted the humiliator, the measure of approach referred vaguely to a third party. Another limitation refers to important variables that were not measured in our experiments including identification with the ingroup, the distinct appraisals of anger and shame, and additional emotions, such as embarrassment, guilt, or contempt, as discussed above. Future research should overcome these limitations.
Overall, the present research contributes to our understanding of the dynamics of humiliation, which is often referred to in academic and public discourses as the emotional link between devaluing intergroup events and the escalation of intergroup conflicts. Indeed, our results support the notion that an individual does not need to be personally devalued in order to experience humiliation and to respond with anger-related approach and shame-related avoidance as long as the devaluation refers to a meaningful social identity that one shares with the target. Certainly, many factors contribute to the development and perpetuation of intergroup conflicts apart from the humiliation of one person. However, as humiliation is experienced on behalf of fellow group members, it can be a catalyst of escalations.
Notes
[4] Our assessment was supported by an extensive search of the relevant databases, such as PsycArticles, PsycInfo, EBSCO, and Google Scholar, using the keywords humiliation in combination with intergroup, group-based, group based, vicarious or vicariously. Searches were conducted from the earliest available data until December 2020.
[5] As a result, the positive indirect effect of the devaluing event through anger on approach, bypassing vicarious humiliation, was significant in Model 4 (Table 3). In Model 3, this indirect effect was significant for the combined results of Experiment 1 and Experiment 3 but not for Experiment 2 (Appendix 2. Table 1, available under osf.io/tmzps).
[6] As a result, the positive indirect effect of the devaluing event through vicarious humiliation on avoidance, bypassing anger and shame, was significant in Model 4 (Table 3). In Model 3, this indirect effect was significant for the combined results of Experiment 1 and Experiment 3 but not for Experiment 2 (Appendix 2. Table 1, available under osf.io/tmzps).
Competing Interests
The authors have no competing interests to declare.
