The Economic Crisis: Its Effects in European Countries of the South
The recent severe economic downturn has led to some major detrimental effects for the involved population. Much attention has been devoted to the negative effects of the crisis and of the subsequent austerity measures on people’s health and well-being (e.g., Van Hal, 2015). Thus, it is extremely relevant that policymakers consider and support moderating mechanisms – not only of financial nature – in order to lessen such harmful effects. In this vein, the public understanding of the economic crisis is a first step to detect possible psychological coping strategies.
With the objective to understand laypeople’s knowledge and attitudes about the crisis, a research was conducted in 2011–2012 in four European countries: France, Greece, Italy, and Portugal. Indeed, the economic crisis that followed the fall of Lehman Brothers in 2008 affected all four countries, albeit with a different magnitude, as was revealed by a whole set of indexes produced by international entities. For example, the indexes presented in Table 1 provide a comparison of the four countries during the crisis years, with an emphasis on 2012, in terms of GDP, unemployment rates, public debt, human development index, and Gini inequality index.
Table 1
Economic Indexes of France, Greece, Italy, and Portugal.
| Index | France | Greece | Italy | Portugal |
|---|---|---|---|---|
| GDP | ||||
| 2008 | 35.12k | 30.86k | 35.15k | 26.63k |
| 2012 | 37.48k | 25.28k | 35.75k | 26.45k |
| 2015 | 41.03k | 26.29k | 37.22k | 29.72k |
| Unemployment rate | ||||
| 2008 | 7.06 | 7.76 | 6.72 | 7.55 |
| 2012 | 9.40 | 24.44 | 10.65 | 15.53 |
| 2015 | 10.36 | 24.9 | 11.89 | 12.44 |
| Public Debt | ||||
| 2008 | 81.5 | 117.5 | 113.0 | 82.8 |
| 2012 | 110.4 | 164.5 | 136.2 | 137.1 |
| 2015 | 121.0 | 181.2 | 157.6 | 149.6 |
| Human Development* | 0.886 | 0.865 | 0.872 | 0.827 |
| GINI (inequality) | 33.1 | 36.7 | 35.2 | 36.0 |
[i] Note. Source: OECD (www.oecd.rg) except *United Nations (UNDP 2015). Data for the year of research (2012) in bold.
As may be seen in Table 1, in 2012 (the year when the core research was conducted), France had witnessed a small increase in its GDP; for Italy and Portugal, the GDP was stable, whereas Greece had witnessed a sharp decrease. Since then, although the other countries’ GDPs have increased over the years, Greece lost 14.80% of its GDP between 2008 and 2015.
In 2008, the countries had similar rates of unemployment, with Italy and France being in a slightly better condition. In 2012, the year of our data collection, unemployment had increased in all countries. However, in Italy and France, it remained around 10%, whereas in the two countries under the supervision of the Troika (formed by the International Monetary Fund, the European Bank, and the European Commission), the employment rate increased considerably by doubling in Portugal and triplicating in Greece. This rate continued to increase in 2015 for Greece, Italy, and France, whereas it decreased by three points for Portugal. Importantly, the four countries currently occupy a negative position regarding youth unemployment (2015 data). Greece, with 49.8%, is the second amongst OECD countries (the first is South Africa with 50.1%) and the first among the EU countries, followed by Italy (40.3%), which is the third (the second is Spain with 48.4%). Portugal is the fourth with 31.9%, and France is the sixth one (the Slovak Republic is the fifth country with 26.4%). Thus, in all countries presented here, youngsters are harshly affected and have a difficult future in the respective national job market.
The public debt as a percentage of GDP was considerable in all four countries and increased during the crisis years. For France, the public debt increased 32.64%, and for Italy it increased 28.29%. The largest increase between 2008 and 2015 was observed in the two countries under Troika’s supervision: Portugal (44.65%) and Greece (35.14%). It is worth noting that at the beginning of the crisis, France and Portugal had equivalent public debts.
Finally, when our research was conducted in 2012, the four countries had similar inequality indexes (between 33.1 for France and 36.7 for Greece, where the Gini index indicates 0 = total equality and 100 = total inequality), and in 2015 the UN reported similar Human Development Indexes (a composite index based on life expectancy, education, and per capita income) for them (see Table 1 for the indexes). These similarities and differences amongst the countries make the context of this research considerably rich and give some structural insight into our results. Although we are not in a position to claim relationships between our findings and the structural conditions, it is important to take them into consideration in the interpretation of the results and the possible comparisons.
Lay Theories about the Economic Crisis
As shown by the above-mentioned statistics, the economic crisis introduced sudden and decisive changes in individual and collective lives in European societies. It also led people to reconsider their understanding of how society functions, and to ask questions about why and how phenomena such as economic crises happen. People’s attempts to make sense of the situation gave rise to lay theories about the crisis that were the focus of several studies. To analyse these socially co-constructed and shared theories, social representations theory appeared as a particularly appropriate approach (Moscovici 1981, 1984).
In this theoretical framework, some studies have focused on identifying the structure of the representations of citizens of different groups and different countries (e.g., Galli et al., 2010). Others have examined the effect of people’s financial position, feelings of vulnerability, and emotions on their willingness to take action against the austerity measures implemented in their country (Chryssochoou, Papastamou & Prodromitis, 2013; Poeschl, Valentim & Silva, 2015).
Several authors have analysed people’s explanations for the phenomenon and have paid attention to the discourses of the media. Indeed, in order to find the answers to their questions, people generally turn to the media, and social representations theory acknowledges their role in the construction of lay representations. Incidentally, this role was described by Moscovici (1961/1976) in his seminal work on the representations of psychoanalysis. In this work, Moscovici showed how different newspapers and magazines (Generalist Press, Catholic Press, and Communist Press) adopted different communication styles (respectively, diffusion, propagation, and propaganda) in order to shape the representations and behaviours of their audience.
It should be noted that for some years, studies conducted in this theoretical field neglected to further analyse the link between media and representations. This might be due to the fact that according to communication theorists, this link is difficult to assess, because the information transmitted by the media is discussed and reinterpreted in the interactions that take place within social groups (Lang & Lang 2006). It is nevertheless well established that the way in which the media present important events has an impact on the way people acquire and organise the information on these events (Iyengar & Simon, 1993; see also Poeschl, Nogueira-Rodrigues & Ribeiro, 2017).
More recently, however, several studies have aimed at uncovering the influence of the media on laypeople’s representations, and this was particularly the case for the representations of threatening diseases (for a review, see Mayor et al., 2012). A great deal of attention was also given to the discourses of the media on the economic crisis, both by communication theorists (e.g., Abrudan, 2009; Álvarez-Peralta, 2011) and by authors working in the social representations approach. For example, de Rosa, Bocci, and Bulgarelli (2010) analysed the texts produced in a sample of print and digital media between 2008 and 2009. The authors found in the discourses of experts and non-experts that a “bad finance”, associated with suspicious virtual transactions, was responsible for the crisis and opposed to a “good economy”, associated with the work of real persons.
In turn, Rizzoli, Romaioli, and Contarello (2017) analysed the titles containing the word crisis of four Italian daily newspapers published between 2007 and 2013, looking for metaphors that enable to “visualise” the crisis. Despite the different political and ideological orientation of the newspapers, the authors noted some convergence in their messages over three periods. In a first period, the crisis was described as a distant phenomenon that could be kept away and so triggered indifference in the public. Then it was described as a contagious disease that had attained the Italian economy and for which Italian citizens were unprepared. Last, the crisis was described as a natural catastrophe against which people were helpless. The authors concluded that the messages conveyed by the media discouraged laypeople to adopt proactive attitudes or behaviours to cope with the situation.
On the other hand, the authors who studied the social representations of the economic crisis have often referred to the importance of the media for the formation of these representations. For example, Gangl, Kastlunger, Kirchler, and Voracek (2012) compared the representations of the crisis and the representations of four related stakeholders (financial institutions/banks, managers/entrepreneurs, politicians/government, and consumers/customers) formed by Austrian experts and laypeople, with low versus high confidence in economic recovery. According to the authors, the comparison between experts and laypeople was relevant because even if the financial experts did not have a clear understanding of the causes of the crisis, they would be less influenced by the media. Results showed that laypeople predominantly blamed the managers, experts predominantly blamed the media, and both blamed the politicians.
These findings also illustrate that the attribution of responsibility is a common outcome of the process of sense making (Moscovici, 1984), and that in the case of threatening events, there is a tendency to put the blame on other social groups (Mayor et al., 2012). In this regard, O’Connor (2012) used semi-structured interviews followed by an online survey to analyse lay perceptions of the causes of the Irish recession. The results of the survey showed that the recession was first attributed to the powerful people, then to the ordinary people, to economic inevitability, and far less to the Irish Nation. The four causes had a significantly different importance in the explanation of the crisis, and there was no effect of sex, age or socioeconomic status.
These results are somewhat at odds with the findings of Leiser, Benita, and Bourgeois-Gironde (2016), who studied the attribution of responsibility for the 2008–2009 financial crisis in seven countries worldwide (the United States, France, Germany, Israel, Russia, Turkey, and China/Hong Kong). The authors found that respondents who lived in Western countries, were relatively wealthy, had some training in economics, and were less affected by the crisis tended to blame more the systemic features of the economic system than the moral or cognitive failures of individuals, whereas the respondents living outside the West with no economic training tended to blame more the persons than the system.
In the study presented here, laypeople were asked to give their opinions on a set of explanations for the economic crisis and on several possible strategies that their country might adopt to deal with the situation. The questions were formulated from the information proposed by the Greek media, and we examined whether the formed theories had a common structure in three1 of the European countries participating in the research. Because, as we have seen, these countries have been differently affected by the crisis, our results should contribute to better understand the extent to which laypeople’s living conditions and mass-mediated information shape lay representations in general and lay representations of the economic crisis in particular.
Method
Participants
The total sample consisted of 1,806 respondents, 818 men and 988 women aged 17–84 years (M = 37.10; SD = 15.42), from France (n = 558), Greece (n = 751), and Italy (n = 497). Our sample was opportunistic, and participants were either recruited via the Internet or approached by researchers in public spaces. This resulted in significant differences in the distribution of basic demographics (see Table 2). Females χ2(2, n = 1,806) = 31.94, p < 0.001, and working participants, χ2(2, n = 1,694) = 29.82, p < 0.001, were over-represented in the Italian sample, compared to France and Greece; also, they tended to be younger, F(2, 1803) = 48.36, p < 0.001, η2 = 0.22.
Measures
Perceived causes of the economic crisis. A pool of 33 items was used to measure the various causes of the crisis, corresponding to interpretations of causality related to multiple levels of explanation (see Appendix 1). The items were constructed for the purposes of this research following an examination of the explanations given in the media (press, TV, and blogs). All explanations were discussed amongst team members to ensure their relevance in each country. Responses were given on seven-point scales from 1 (strongly disagree) to 7 (strongly agree). An English version of the questionnaire was constructed (see Appendix 1). Each participating team was responsible for translating and back-translating the questionnaires in the three languages. Team members compared questionnaires to ensure that translations were correct.
Proposed strategies to exit the economic crisis. The instrument consisted of 11 items representing policies and measures that countries founding themselves in a debt crisis should follow (see Appendix 2). Again, the items were constructed following the propositions at stake at the time of the research. Responses were given on seven-point scales from 1 (strongly disagree) to 7 (strongly agree).
Results
Perceived causes of the economic crisis
A series of exploratory principal component analyses with varimax rotation were performed. Inspection of the scree plot and parallel analysis findings (Fabrigar, Wegener, McCallum & Strahan, 1999) indicated that a six-factor solution was appropriate to best summarise the perceived causes of the economic crisis across the three countries with comparable samples (i.e., France, Greece, and Italy).2 The cross-national invariance of this preliminary structure was further tested with a multigroup confirmatory factor analysis using AMOS 21. Factorial invariance is a prerequisite for valid comparisons of scale scores across groups (Kline 2015; Milfont & Fisher, 2010).
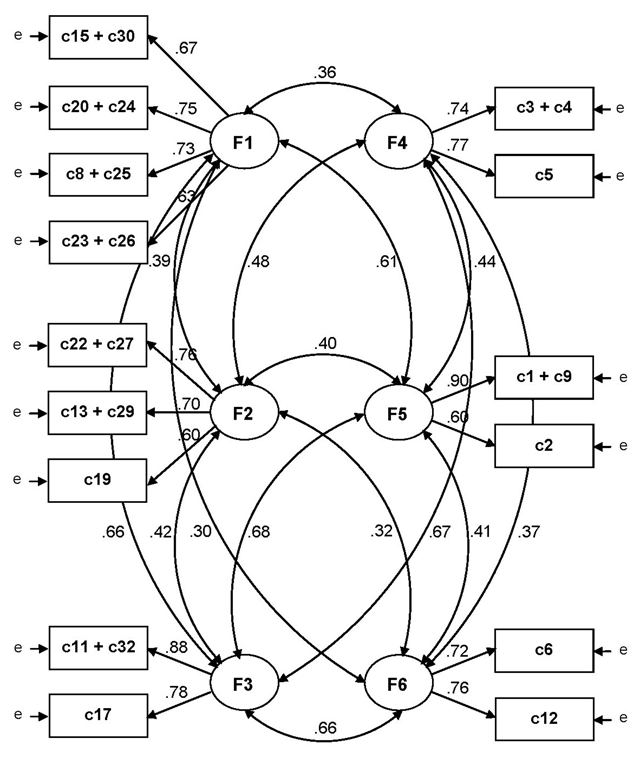
In order to increase the model fit, nine parcels were created from 18 items on the basis of their initial loadings, as follows: For each factor, the item with the highest loading formed a parcel along with the item with the lowest loading; the item with the second highest loading formed a parcel together with the item with the second lowest loading, etc. (see Little, Rhemtulla, Gibson & Schoemann, 2013). It should be noted, however, that even the lowest loadings were higher than .40. The structure of the pooled six-factor solution is presented in Figure 1, and the standardised regression weights for each of the three countries are given in Table 3.

Figure 1
Confirmatory factor analysis of the perceived causes of the economic crisis (pooled data from Greece, France, and Italy; N = 1779; regression weights are standardized; all coefficients are statistically significant at α = .001).
Table 3
Standardized Regression Weights of the Perceived Causes of the Economic Crisis.
| Items/Parcels | France | Greece | Italy | |
|---|---|---|---|---|
| Factor 1 | c20 + c24 | 0.736 | 0.771 | 0.724 |
| c30 + c15 | 0.670 | 0.717 | 0.669 | |
| c8 + c25 | 0.729 | 0.746 | 0.715 | |
| c23 + c26 | 0.628 | 0.627 | 0.610 | |
| Factor 2 | c29 + c13 | 0.749 | 0.732 | 0.668 |
| c27 + c22 | 0.826 | 0.704 | 0.710 | |
| c19 | 0.671 | 0.593 | 0.604 | |
| Factor 3 | c11 + c32 | 0.853 | 0.830 | 0.864 |
| c17 | 0.770 | 0.738 | 0.698 | |
| Factor 4 | c4 + c3 | 0.765 | 0.792 | 0.701 |
| c5 | 0.737 | 0.808 | 0.669 | |
| Factor 5 | c1 + c9 | 0.841 | 0.892 | 0.800 |
| c2 | 0.638 | 0.708 | 0.617 | |
| Factor 6 | c6 | 0.689 | 0.643 | 0.728 |
| c12 | 0.726 | 0.639 | 0.710 |
The first factor consists of eight items, attributing the economic crisis to: “The very costly wars, Afghanistan, Iraq, etc.” (c15);3 “The lack of contemporary societies’ ecological consciousness that lead to the depletion of natural resources” (c30); “People living exclusively on unemployment benefits” (c20); “The waste of energy by multinational companies aimed to maximize their profits” (c24); “The gradual depletion of natural resources together with the rapid increase of the worldwide population” (c8); “The increase in the number of immigrants who constitute cheap labor force and take jobs from local people” (c25); “The decrease in the value of dollar compared to the Euro that made European products less competitive” (c23); and “The fact that Europe, by getting ‘old’ financially and productively, becomes vulnerable to crises” (c26). All of these make reference to the depletion of resources.
The second factor depicts the weakness of the financial system (five items): “The bad administration of the globalized financial and credit system” (c22); “The fact that banks no longer aim to finance the real economy, commerce, and make investments but rather prefer to maximize their profits” (c27); “The factitious (notional) economy (stocks that were worth much less than were sold in the stock market, etc).” (c13); “The collapse of bonds based on toxic loans (the banks give loans with big profit, even though they may be uncertain that they will be getting their money back)” (c29); and “The bad investments of banks and other financial organisms” (c19).
The third factor interprets the crisis as planned by power-system conspiracy (three items): “The fact that the crisis is part of a bigger plan to create a global governance” (c11); “The fact that it is used as an excuse so that the rich become richer, and the poor poorer” (c32); and “The fact that financially powerful people manufacture the economic crisis in order to maintain their dominance and to ‘terrorize’ people” (c17).
The fourth factor attributes the crisis to the nature of system inequality (three items): “The uncontrollable free market and the economic liberalism” (c3); “The unequal wealth distribution” (c4); and “The contemporary businesses (global monopoly giants) whose only motive is the pursuit of profit” (c5).
The fifth factor focuses on overconsumption as a cause of the crisis (three items): “The fact that the banks started to give loans recklessly to many households and businesses that did not have the capacity to pay back their debts” (c1); “The reckless use of credit cards by consumers” (c9); and “Overconsumption” (c2).
The sixth factor puts the blame on the weakness of the political system (two items): “The mishandling of the situation by the governments” (c6) and “The incompetence of the political system” (c12).
Multigroup CFA tested three hierarchical levels of invariance – namely configural (i.e., the same underlying factor structure is found across groups), metric (i.e., the factor loadings are constrained to be equal, which suggests that the units of measurement are the same across groups), and scalar invariance (i.e., the intercepts are also supposed to be equal, which suggests that group differences at the mean level are due to differences in the means of the underlying constructs) (Kline, 2015; Milfont & Fischer, 2010).
Acceptable invariance across the three countries was confirmed for the configural model, exploring the basic structure of the perceived causes of the economic crisis, as shown in Table 4. In addition, metric invariance was established, which is a precondition to examine structural relationships of perceived causes of the economic crisis with other constructs under study cross-nationally. In fact, Model 2 (metric invariance) had significantly improved fit compared to Model 1 (configural invariance). However, scalar invariance was not met, which implies that cross-national comparison of the perceived causes of the economic crisis at the mean level is not appropriate (see Table 4).
Table 4
Multigroup Confirmatory Factor Analysis of the Perceived Causes of the Economic Crisis.
| Model (Invariance) | χ2 | df | χ2/df | CFI | RMSEA | SRMR | Model comparison | Δχ2 | df | ΔCFI | |
|---|---|---|---|---|---|---|---|---|---|---|---|
| Model 1 (Configural) | 820.51*** | 225 | 3.647 | 0.931 | 0.039 | 0.044 | |||||
| Model 2 (Metric) | 856.85*** | 243 | 3.526 | 0.929 | 0.038 | 0.046 | M1–M2 | 36.39 | ** | 18 | 0.002 |
| Model 3 (Scalar) | 2380.64*** | 273 | 8.720 | 0.755 | 0.066 | 0.059 | M2–M3 | 1523.79 | *** | 30 | 0.174 |
[i] Note. **p < 0.01. ***p < 0.001. Countries included in the analysis: France (n = 548), Greece (n = 739), and Italy (n = 492).
We then performed a Factorial Correspondence Analysis (Benzécri, 1992; Lebart, Piron & Morineau, 2006), using the six factor scores of the perceived causes of the economic crisis as active variables in order to explore their structural relationships in the pooled data set. Data were analysed with the SPAD 5.0 software (Lebart, Morineau, Lambert & Pleuvret, 2000). As shown in Figure 2, the factorial plan 1, 2 revealed different patterns of explanations for the economic crisis. Along the horizontal axis (31.30% of inertia), the interpretation of the crisis as planned by power-system conspiracy is contrasted with the interpretation in terms of overconsumption. These explanations make a distinction between power or hegemony on the one hand, and people or the dominated on the other. On the vertical axis (24.31% of inertia), overconsumption, a psychological explanation focusing on personal behaviors and lifestyles, is confronted with the nature of system inequality, which draws attention to macro-systemic agents and the economic and political status quo.

Figure 2
Factorial Correspondence Analysis on the perceived causes of the economic crisis (factorial axes 1, 2).
Mean levels of agreement with the perceived causes of the economic crisis within each of the three countries were examined with separate repeated-measures ANOVAs. These analyses suggested that perceptions of the causes of the economic crisis varied considerably within country (see Table 5). This was especially true for Italy, F(5, 2440) = 450.71, p < 0.001, η2 = 0.48, Greece, F(5, 3690) = 437.80, p < 0.001, η2 = 0.37, and to a lesser extent France, F(5, 2775) = 147.66, p < 0.001, η2 = 0.21. Multiple comparisons with the Bonferroni post-hoc test showed that the economic crisis is perceived primarily as a weakness of the political system in Greece and in Italy, but as a weakness of the financial system in France. The possibility that the crisis was planned by power-system conspiracy is given more attention in Greece, where it was ranked second, than in France and in Italy, where it was ranked last. In all three countries, the nature of system inequality reached moderate levels of agreement, compared to other explanations of the crisis, while depletion of resources and overconsumption were amongst the least popular causes.
Table 5
Factor Means and Repeated-Measures ANOVAs of the Perceived Causes of the Economic Crisis within Countries.
| France (N = 556) | Greece (N = 739) | Italy (N = 490) | |
|---|---|---|---|
| F1. Depletion of resources | 4.12c | 3.96e | 4.05d |
| F2. Weakness of the financial system | 5.42a | 5.29b | 5.29b |
| F3. Planned by power-system conspiracy | 4.20c | 5.37b | 3.65e |
| F4. Nature of system inequality | 5.15b | 5.15c | 5.09c |
| F5. Overconsumption | 4.22c | 4.95d | 4.00d |
| F6. Weaknesss of the political system | 5.08b | 6.31a | 6.07a |
| F | 147.66*** | 437.80*** | 450.71*** |
| Partial η2 | 0.210 | 0.372 | 0.480 |
[i] Note. ***p < 0.001. Different letters indicate significant differences between pairs of means at α = 0.05 according to Bonferroni post-hoc test (within-country ANOVAs).
The possible causes of the crisis are in line and enrich those found in the two above-mentioned studies, conducted in Ireland (O’Connor, 2012) and Austria (Gangl et al., 2012). The variation in the level of blame attributed to these causes according to the countries supports the notion that the attribution of responsibility for the crisis depends on social positions or societal conditions.
Proposed strategies to exit the economic crisis
Exploratory principal components analyses (using varimax rotation) of the proposed measures to deal with the economic crisis in the pooled data from three countries with comparable samples (i.e., France, Greece, and Italy) indicated a three-factor structure on the basis of scree test and parallel analysis (Fabrigar et al., 1999). The coefficients of the confirmatory factor analysis for this solution are presented in Figure 3.

Figure 3
Confirmatory factor analysis of the proposed strategies to exit the economic crisis (pooled data from Greece, France, and Italy; N = 1785; regression weights are standardized; all coefficients are statistically significant at α = .001; dotted arrows indicate non-significant relationships).
The first factor includes five items related to the application of austerity measures, suggesting that countries should “Concede decision-making power to the EU, IMF and European Central Bank” (m9);4 “Accept to have a reduced management of their finances” (m6); “Implement rigorously austerity measures in relation to salaries and pensions” (m1); “Implement a technocratic government” (m7); and “Increase direct and indirect taxation” (m2). In short, it proposes conforming to EU requests.
The second factor consists of three items – “Reduce bureaucracy to attract private investment” (m10); “Restrict public sector spending” (m3); and “Implement measures that do not threaten social cohesion” (m11) – which represent the rationalization of the public sector as a response to the economic crisis.
The third factor is composed of two items corresponding to the EU exit solution, “Leaving the Eurozone voluntarily” (m4) and “Refuse to pay the debt” (m5), which represent an extremely conflictual response to the economic crisis and its management imposed by the dominant international forces.
Multigroup confirmatory factor analysis failed to establish cross-national invariance of the above structure. As shown in Table 6, the fit indices for the configural model indicated poor stability of the factor structure of the proposed measures for the economic crisis across countries. Therefore, inspection of any further tests of equivalence (i.e., metric and scalar invariance) was not necessary, although the respective indices were estimated. This finding suggests that the structure of the conceptual meaning of the proposed measures for the economic crisis differs significantly across countries, and therefore it should be examined within the specific socioeconomic and cultural context (see also Mari et al., 2017; Poeschl et al., 2017; Prodromitis, Chryssochoou & Papastamou, 2017).
Table 6
Multigroup Confirmatory Factor Analysis of the Proposed Measures for the Economic Crisis.
| Model (Invariance) | χ2 | df | χ2/df | CFI | RMSEA | SRMR | Model comparison | Δχ2 | df | ΔCFI |
|---|---|---|---|---|---|---|---|---|---|---|
| Model 1 (Configural) | 632.12*** | 96 | 6.585 | 0.808 | 0.056 | — | ||||
| Model 2 (Metric) | 770.89*** | 110 | 7.008 | 0.763 | 0.058 | — | M1–M2 | 138.77*** | 14 | 0.045 |
| Model 3 (Scalar) | 1891.26*** | 130 | 14.548 | 0.368 | 0.087 | — | M2–M3 | 1120.37*** | 20 | 0.395 |
[i] Note. **p < 0.01. ***p < 0.001. Countries included in the analysis: France (n = 556), Greece (n = 739), and Italy (n = 490). SRMR was not calculated because the model was not successfully fitted.
Discussion
The analysis revealed dimensions that cover a wide range of explanations of the economic crisis at different levels of abstraction that make reference to different ideological and value foundations. In particular, we observe causes that attribute the crisis to the political system and the bad administration of governments (sixth factor), or that attribute the responsibility to the citizens and their reckless consumerist behaviour (fifth factor). These two explanations, which illustrate the tendency to put the blame on others (O’Connor, 2012), are often opposed in the public rhetorical debate. The first one concerns a popular belief that expresses a generalised disappointment with the political system. It is related to apathy and lack of interest in politics and could also lead to political cynicism (Bynner & Ashford, 1994). Related, Mari et al. (2017) did not find any effect of this perceived cause on intention to participate in legal or illegal forms of political activism realised in order to overcome the crisis. It might, however, also be at the centre of a contestation of the power status quo, as shown recently by Marchlewska, Cichocka, Panayiotou, Castellanos, and Batayneh (2017): when the in-group is perceived in a disadvantaged position, people tend to increase their level of populism, along with collective narcissism. The second explanation referring to overconsumption puts the blame on citizens’ behaviour; it legitimises the imposition of hard measures in order to punish them and lead them to approve the dominant, neo-liberal model of economic and social order.
In addition, we observe a conspirational logic (third factor) that pushes to the extremes the critical stance towards the power of supra-national elites, and that could be one of the main organizing principles of populist beliefs (Castanho Silva, Vegetti & Littvay, 2017). Besides these dimensions that reflect the two poles of the organised sociopolitical system (governing-governed), we find explanations that refer to systemic dysfunctions. In particular, the first (depletion of resources) and the second (weakness of the financial system) factors refer to macrosocietal parameters of resource administration and problems regarding the way global society regulates its reproduction. Finally, we observe a holistic critique that targets the nature of the capitalistic system (fourth factor, the nature of system inequality), which addresses a critique to the structure and “logic” of its functioning: a constant reproduction of inequalities as a result of the uncontrolled functioning of the markets and the unidimensional pursuit of gains.
Our findings, therefore, indicate the existence of a structured way of understanding the causes of the crisis across the three countries, which seems to reveal some similarity in the discourses of the media. This similarity produces common organizing principles (Doise, 1990) of reasoning and meaning making of the economic crisis as it appeared in the shared representations of the three countries of the European Union. However, scalar invariance failed to be established; this suggests that there are differences between France, Greece, and Italy as to how these dimensions are processed inside each country. Because the intercept for the evaluation of the causes of the crisis is different in the three countries, a comparison of the means of these dimensions between countries would be misleading. This may be due to the fact that in each country a different emphasis is given to these causes by the media, or that there are different norms of evaluation of the causes of the economic crisis (Prodromitis et al., 2017). Moreover, we found differences in the way citizens of the different countries prioritise the causes. Greece and Italy prioritise the weakness of the political system, whereas France prioritise the weakness of the financial system. We could speculate that the social conditions and the history of each country could explain these differences. Greeks and Italians, with unstable political contexts, are more inclined to attribute the responsibility to their political system, whereas the French claim the financial system is responsible for the crisis. The latter result is in line with the findings of Lemoine, Dariet, Kmiec, and Roland-Lévy (2017), who found that the central core of the social representation of the economic crisis in a French sample is unemployment, along with banks, finance, and recession, as peripheral elements, especially for people experiencing high levels of economic threat. Interestingly, the crisis viewed as the outcome of a conspiracy was more popular amongst Greek participants. As observed by Knight (2013), the severe economic situation and the harsh austerity measures that changed dramatically the everyday life of Greek citizens may have produced the idea that there is a conspiracy plan against them. This might have diffuse the anxiety of the event in the population (Franks, Bangerter & Bauer, 2013), thus contributing to the increase of a conspiracy belief that may have served as meaning making in a threatening situation (van Prooijen, Krouwel & Pollet, 2015). Further research, perhaps of qualitative nature, may be able to clarify these differences amongst countries.
Our analysis concerning the lay causal explanations of the economic crisis implies that a common ground underlies the pattern of relations between different perceived causes of the crisis. Participants in each country share common perceptions of the mechanisms that produce the crisis, although they have a different hierarchy of these causes.
From these data, a social representation seems to emerge. This representation is organised around an axe that opposes individual blame (overconsumption) to the responsibility of powerful and unknown others (conspiracy). This axe might reflect the opposition between causes for which ordinary people have the power to do something about (stop overconsuming) and causes for which ordinary people are powerless (conspiracy). The second axe that structures the representation opposes these “man-made” causes to causes that are endemic to the system. Further research should clarify the factors that constitute anchoring points of this representation and determine individual positioning on these axes (for an attempt to clarify some factors, see Mari et al., 2017).
Concerning the measures that should be followed to overcome the crisis, the analysis revealed three different general “logics” that could be appraised on a continuum: from the complete compliance and subordination of the nation-states to the requirements of supra-national institutions, we pass through the equilibrating logic of a development that conserves the social cohesion (though by reducing the public sector that constitutes the core force of the state) and arrive at a logic of extreme conflict that proposes the refusal to pay the debt and the exiting from the Eurozone.
Each of these axes of the measures to deal with the crisis refers to a different ideological processing of this “holistic event” (see also Mari et al., 2017). They also relate to the particular socio-historical context of each country and the ideological rhetoric that is used in the current political debate. For instance, in the case of the Greek crisis, the two opposed logics of “compliance with the memorandum” versus “Grexit” express the core ideological and political debate regarding not only the tackling of the crisis but also more general issues of identity negotiation concerning the priority people give to their national or class memberships (e.g., Brubaker, 2009; Yogeeswaran & Dasgupta, 2014). In addition, the principle “rationalization of the public sector” may be a synthesis of a bipolar dimension “development and social cohesion,” but it could also imply important ideological oppositions that refer to the “public-private” axis. This dimension is fundamental for the meaning making of central issues of the current era like conceptualizations of economic development versus the welfare state.
To conclude, we would say that our findings map the organizing principles of explanation and therapy of the crisis and could be a useful starting point for further research. An additional test and validation of the measuring material in different environments, as well as the consideration of similarities and differences between countries inside the common (but not as it appears homogeneous) framework of the European Union could be welcome.
Additional Files
The additional files for this article can be found as follows:
Appendix 1
Perceived Causes of the Economic Crisis Questionnaire. DOI: https://doi.org/10.5334/irsp.148.s1
Appendix 2
Proposed Measures for the Economic Crisis Questionnaire. DOI: https://doi.org/10.5334/irsp.148.s2
Notes
[6] Note that the complete data reported in this paper are available at https://osf.io/wtacy.
Competing Interests
The authors have no competing interests to declare.
