Table 1
Research and intervention methods applied in the case study.
| METHOD | APPLICATION | ANALYSIS AND RESULTS |
|---|---|---|
| Semi-structured interviews (Kvale, 2012) | Phase 1 (2018–2019): 5 interviews with environmental education and school gardening experts, 4 interviews with MZSG staff (headmaster, deputy headmaster, maths and biology teachers) Phase 2 (2023): 15 interviews with educational experts at the national scale, 2 interviews with MZSG staff (deputy headmaster, biology teacher) | Interviews were recorded, transcribed and coded in NVivo. Findings on the impact of the school garden are incorporated into the paper. |
| Participant observation (Jorgensen, 2015) | Phase 1 (2018–2019): monthly visits to the school garden throughout the school year (n = 18 over the two years). Only gardening activities were observed. A field journal was completed at every occasion by two researchers. Phase 2 (2023–2024): 1 observed school gardening event in 2023 and 2 observed school gardening events in 2024. Gardening activities and a participatory theatre play was observed. A field journal was completed at every occasion by two researchers, including reflections on the researchers’ emerging feelings and opinions. | Fieldnotes were coded and analysed content-wise. Findings on human- environment and human-human interactions are incorporated into the paper, as well as researchers’ personal reflections. |
| Participatory theatre (Jackson, 2011) | Phase 2 (2024): A participatory theatre company – the Káva Group – was invited to the school to engage students in a participatory play centred around a resource overuse conflict with biodiversity and social implications. The 9th-grade students from the Natural Science and the TanDem specialisations participated. | Researchers conducted participant observation during both plays, notes were coded and analysed content-wise. Findings on emotional involvement and group dynamics are shared in the paper. |
| Photovoice (Sands et al., 2009) | Phase 1: 3 volunteers in 2018 (2 female, 1 male) and 5 volunteers in 2019 (3 female, 2 male) Phase 2: 3 volunteers in 2024 (2 female, 1 male) Volunteer students used their smart phones to take pictures over 6–8 weeks to represent their relationship to nature and to each other in the garden. A group discussion followed where pictures were explained and favourite photos were selected. At the end of each school year a photo exhibition was organised. | Group discussion was recorded, transcribed and analysed content-wise together with the pictures. Selected photos and quotes from students on how they relate to the garden are shared in the paper. |
| Debriefing / group discussions | Phase 1: 1 group discussion and 1 debriefing in 2018 and in 2019. The group discussion in the beginning of the school year focused on expectations and was combined with a participatory mapping exercise. The debriefing sessions at the end of the school year reflected on the gardening experiences. Phase 2: 1 group discussion in 2023 and 2 debriefing sessions in 2024. The group discussion used a word café format to talk about environmental problems and potential solutions. The debriefing sessions aimed at reflecting on the participatory theatre play students enjoyed during the semester. | Notes (taken by one researcher) were analysed content-wise. Findings on emotional involvement are shared in the paper. |
| Survey on students’ environmental attitudes (CHEAKS, Leeming et al. 1995) and nature relatedness (NR-6, Nisbet & Zelenski, 2013) | Phase 1: yearly pre- and post-activity surveys (2018–2022), using the CHEAKS scale to measure the change of environmental attitudes of students, were completed by the Natural science specialisation cohort and the Humanities specialisation cohort (control group, filled only once). Phase 2: pre- and post-activity survey in 2024, using the NR-6 scale to measure any change in students’ nature-connectedness. Filled by the Natural science specialisation cohort and the TanDem specialisation cohort (control group, filled only once). | Descriptive statistics and crosstabs were analysed with SPSS and MSExcel. Since results were contradictory and showed very weak connections, survey results are not shared (see further below the limitations and challenges). |
Table 2
Basic data of participating students.
| YEAR | TOTAL NO. OF PARTICIPATING STUDENTS | GRADE | CLASS | GENDER |
|---|---|---|---|---|
| 2018–19 | 68 | 9th (15–16 years) | Natural Sciences: 33 Humanities: 35 | Female: 31 Male: 37 |
| 2019–20 | 65 | 9th (15–16 years) | Natural Sciences: 33 Humanities: 32 | Female: 25 Male: 40 |
| 2022–23 | 33 | 9th (15–16 years) | Natural Sciences: 33 | Female: 11 Male: 22 |
| 2023–24 | 61 | 9th (15–16 years) | Natural Sciences: 32 TanDem: 29 | Female: 35 Male: 26 |
| 1) Instrumental values. “People are working here. I came to the plantation, they were digging there. I took some pictures of this. There is nothing artistic behind it. Yes, I mainly tried to [document] that [work], because such nature photos… I’m not going to leave now, because I have work to do.” [9th grade male student, 2024] |
![]() |
| 2) Relational values. “Here we put dandelions in my hair. – And do you think this is a good representation of your relationship with nature? – Well, yes, because I think it’s kind of playful. And that this is how I usually play around in nature, or should I say that this way… when we go hiking, I also choose the most difficult path, and such.” [9th grade female student, 2024] |
![]() |
| 3) Intrinsic values. “Here, among the flowers, there is a pollinating insect that is currently pollinating one of the flowers. I liked it so much because you can see that the order of nature works inside the garden, that the bugs pollinate the flowers, and everything works as it should.” [9th grade female student, 2024] |
![]() |




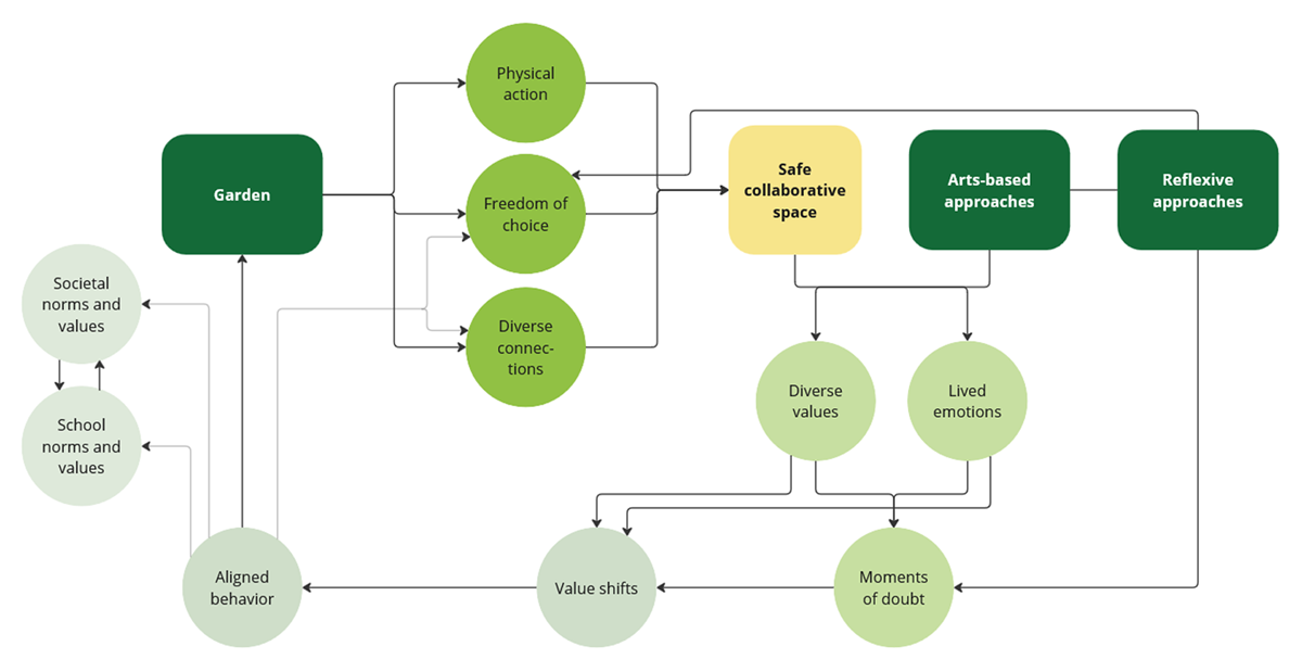
Figure 1
The narrative of transforming individual and organisational values and behaviour through a school garden.
