Table 1
Summary of participants.
| PARTICIPANT TYPE | FORMAT | NUMBER OF PARTICIPANTS | NUMBER OF WOMEN (% OF TOTAL PARTICIPANTS) |
|---|---|---|---|
| Householder | Interview | 41 | 16 (39%) |
| Householder | Focus group | 14 | 2 (14%) |
| Intermediary | Focus group | 18 | 4 (22%) |
| Total | 73 | 22 (30%) |
Table 2
Codes used in the data analysis.
| CODE | DETAILS |
|---|---|
| Caring about | Paying attention to our world in such a way that we focus on continuity, maintenance and repair; an orientation rather than a motivation |
| Taking care of | Taking responsibility for activities that keep our world going. Assuming responsibility means also being accountable for the consequences |
| Care-giving | The concrete tasks, the hands-on work of maintenance and repair. It is more continuous, dense, detailed and everyday than taking care of |
| Care-receiving | The responses to care-giving by those toward whom caring is directed, who could be human or non-human actors |
| Care-ability factors | Abilities that allow one to respond with care, including time, material resources, knowledge and skills |
[i] Source: Based on Fisher & Tronto (1990).
Table 3
Matters cared about by participants.
| MATTER OF CARE | ASPECTS |
|---|---|
| Oneself, family and/or household | Everyday comfort and health, including during service interruptions |
| Improving one’s economic position without excessive compromise | |
| Future plans | |
| The new energy technology industry | Excluding bad actors |
| Supporting unsophisticated actors | |
| Sustainable over the long term | |
| Others or society in general | Fair distribution of costs and benefits |
| Support and protection of unsophisticated actors | |
| Localisation of goods, services and economic development | |
| The future of the energy system | Long-term transition planning |
| Fair and transparent governance | |
| Fair distribution of cost and benefits | |
| Minimising profit motive | |
| The future of the environment | Reducing greenhouse gas emissions |
| Sustainable and non-exploitative resource use | |
| Action can be replicated at scale and it makes a difference |
Table 4
Acts of taking care of by participants.
| MATTER OF CARE | ACTS OF TAKING CARE OF |
|---|---|
| Oneself, family and/or household | Planning for future life stages |
| Preparing for energy service interruptions | |
| Purchasing decentralised energy technologies | |
| Operating and maintaining technologies | |
| The decentralised energy technology industry | Modelling higher standards of practice |
| Appealing for stronger regulation | |
| Others or society in general | Managing what is asked of community group volunteers |
| Community group partnerships and service provider—brokerage and agreements | |
| Designing community energy governance models | |
| Planning and preparing for energy service interruptions to a community | |
| Being responsible for operating community-scale decentralised energy technologies | |
| The future of the energy system | Appealing for change |
| Displacing fossil fuel from the grid | |
| The future of the environment | Appealing for change |
| Reducing individual environmental impact |

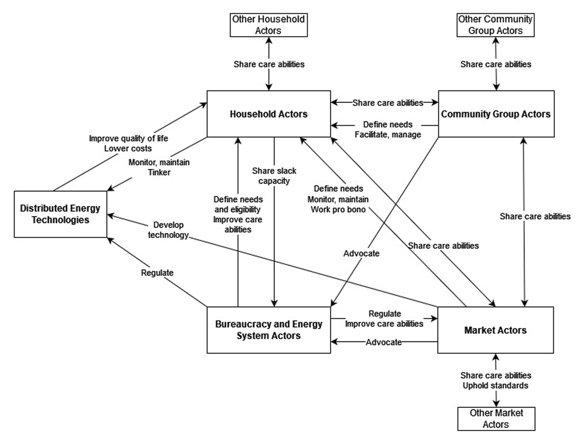
Figure 1
Care-giving and -receiving between household actors, community groups, market actors, bureaucracies and system actors, and distributed energy technologies.
Note: Purely transactional exchanges are excluded, although there is some overlap. Shared care abilities may include all of those detailed in Section 4.3.

Figure 2
Gaps in care-giving and -receiving between household actors, community groups, market actors, bureaucracies and system actors, and distributed energy technologies.
Table 5
Care-ability factors in the enactment and ongoing care of decentralised energy technologies.
| ABILITY FACTOR | TYPES AND QUALITIES |
|---|---|
| Social connections | Social bonds between market actors and their customers |
| Personal connections | |
| Collegiate and institutional connections | |
| (Diversity and heterosociality) | |
| Knowledge and skills | Householder knowledge of one’s own technical aspirations |
| Householder data literacy | |
| Householder commercial and regulatory literacy | |
| Salesperson and installer technical competence | |
| Salesperson and installer commercial and regulatory literacy | |
| Time and energy | Self-education |
| Ongoing system care | |
| Flexibility to change habits and practices | |
| Contributing to community projects | |
| Material resources and infrastructures | Affordability of technology |
| Property ownership—home | |
| Property ownership—technologies | |
| Access to advice networks, workshops and tools | |
| Ability to pay operational staff | |
| Geographical access to infrastructure and services | |
| Regulatory accessibility of public infrastructure |
