1. Introduction
In Australia, as elsewhere, changes are underway in energy generation and consumption, with a transition away from centralised fossil fuel generators towards decentralised renewable generators and greater reliance on markets. This change is evident in the large-scale adoption of rooftop solar (MacGill & Smith 2017), the growing adoption of home batteries, community-scale experimentation (Lovell et al. 2018; Ransan-Cooper et al. 2020), and market rules increasingly accommodating models such as demand response and virtual power plants (VPPs). It is estimated that by 2040 between 13% and 22% of total annual energy consumption in Australia’s national electricity market will be provided by decentralised resources (AEMO 2020), much of which will be owned and/or operated by households, businesses and not-for-profits. The Australian Energy Market Operator (AEMO) envisages the integration of decentralised energy will be managed using policy and market logics, via protocols, rules, regulations and standards, and facilitated by network infrastructures, technological innovation and business models (AEMO 2020).
However, the concept of the decentralised energy order is neither uniform nor settled. Within the same socio-technical system, different social meanings and imaginaries can exist, often in tension and with unequal influence (Jasanoff & Simmet 2021). These can translate into gendered visions of how society should be organised. As an example, Wentland (2016) identified two visions for electric vehicle-to-grid participation in the energy system held by the expert community in Germany. Both visions positioned the decentralised energy order as relying on the seamless alignment of transport, energy and communications infrastructures, but imagined two very different scenarios: a ‘swarm’ of virtually connected and centrally managed energy devices in a continual process of optimisation—similar to the Australian integrated system plan (AEMO 2020); and ‘autarky’, an autonomous system made possible through the private ownership of land, housing and technology that frees the user from electricity and fuel providers. Both visions are extremes on a spectrum built around heteronormative Western masculine ideals of rational efficiency (Strengers 2013) and the autonomous protagonist (Fisher & Tronto 1990). A feminist vision of the future decentralised energy order is yet to be articulated. However, care provides a lens for doing so.
Wentland’s (2016) visions take for granted, and therefore conceal, the continuous and often undervalued labours of care necessary to establish and sustain them (Fisher & Tronto 1990; Puig de la Bellacasa 2011). Both convey ‘objective’ goals, focus on the materiality of technologies and systems, and neglect normative dimensions of energy change (Jasanoff & Simmet 2021), including the moral reasoning behind decisions to purchase decentralised energy technologies to begin with (Young & Rosner 2019). Neither envisages exclusions or inequalities (Puig de la Bellacasa 2011). Such devaluation of care entails and perpetuates the oppression of women and marginalised communities (Fisher & Tronto 1990), exacerbating inequalities. Moreover, a lens that fails to acknowledge care ignores the things that make a new order workable (Mol et al. 2010). Neglecting care and non-reciprocity in the assembly of socio-technical projects leaves societies without the tools needed to take responsibility for the future (Adam & Groves 2011). Care is thus an issue that is both important for future energy systems and a factor in the maintenance and disruption of present energy systems.
Fisher & Tronto’s (1990) framework is drawn upon for understanding the role of care practices in social life. They define caring as:
a species activity that includes everything we do to maintain, continue, repair our ‘world’ so that we can live in it as well as possible.
(40)
Care work encompasses bodies, selves, the environment, and everything that forms the complex, interwoven web that sustains life. In conceptualising a feminist theory of care, they are explicit that caring permeates private and public life and should not be thought of as separate spheres of work. In attending to care, the present authors position themselves within a body of normative feminist social theory that understands care as an active concept that calls attention to the labours of caring and their political effects (Puig de la Bellacasa 2011). In the context of decentralised energy, householders and communities take on a burden of care for the everyday and a future that is obscured by the structures and politics of the current energy system in which they participate. This care, ironically, can render invisible its own necessity in keeping the system functioning. This paper represents the decentralised energy order as a matter of care: so as to make visible the unequal burden of care and to encourage active caring.
Several authors have investigated care and gender in relation to household technologies. De Wilde (2020) examined the connections between householders and market actors, highlighting the ever-becoming nature of the trust relationships that allow the market to function. Later, de Wilde (2021) showed how the affection, knowledge and action of technicians working in households pass on the usership and care of technologies to householders. Her work describes the openings subsequently created to reconfigure gender–technology relations. Technicians often reproduced gender–technology conventions—even when female users actively tried to subvert them—but interestingly, cracks appeared as technicians implicated care for household energy technologies into routine housework, leading to heterosocial bonding (de Wilde 2021).1 An example de Wilde used was that of a heat pump technician who noted the close interest of women householders in caring for their device as it was embedded into domestic routines. Young & Rosner (2019) agree object relations built through care can provide grounds for the reproduction or destabilisation of gender–technology relations. Elliott (2016) provides further exploration of gendered relationships, conceptualising ‘caring masculinities’ as practices of care that reject domination and associated traits and embrace values of care such as positive emotion, interdependence and relationality.
The present research contributes to this work by expanding the focus beyond technology installation to the care work implicated in purchasing and maintaining a range of energy technologies and platforms including electric cars, household solar, household batteries, VPPs and home energy management systems. Care work spans the motivations for purchasing technologies and looking after them, supporting others to do so, receiving care from people or technology, etc. This also includes the abilities that make this care work possible. In making care visible, a typology of care is introduced that spans from the everyday to the future. The intention is to lay the conceptual ground for future work on care practices and approaches that can enact and sustain emergent socio-technical orders underpinning future clean energy systems and human flourishing. Given the changes already underway, it is essential to recognise the existing dependencies and gaps in care.
Drawing upon feminist science and technology studies (STS) and care ethics, this paper also explores how reordering of energy systems entails, perpetuates or destabilises gender–technology relationships. Section 2 presents a theoretical framework. Section 3 explains the methods. Section 4 describes the results, including phases of care, gaps in care and care-ability factors. Section 5 discusses the typology and implications for the ongoing task of caring for the present and the future. Section 6 reflects further and provides final remarks and directions for future research.
2. Caring practices
Care includes all activities that sustain life. Social analysis of care speaks to the ways in which care is implicated in oppression, particularly that of women. Yet, feminist attention to care seeks to both elevate and complicate one’s understanding of care, and its specificities in a range of contexts (Mol et al. 2010) and to recognise it not only as a set of practices but also as an ethico-political commitment with world-making effects (Puig de la Bellacasa 2011). Like Fisher & Tronto (1990), Adam & Groves (2011) emphasise the importance of non-reciprocity in care. To assume reciprocity means to assume an individualistic, equal, one-on-one arrangement, and hence it ignores power relations and material conditions (Fisher & Tronto 1990) and absolves us of responsibility towards:
people on the other side of the world, near and distant future generations, and the natural systems needed to sustain them.
There is great breadth in the temporality of care, ranging from the everyday to the distant future. Fisher & Tronto (1990) conceptualise this breadth across four intertwining phases of care, beginning with attentiveness towards what activities need to be done, or ‘caring about’. It encompasses everything from caring whether someone in the same house is comfortable right now to future-oriented care for distant others. A person may therefore be oriented towards this attentiveness without necessarily having the ability to respond. Next is ‘taking care of’, or taking responsibility for caring activities, judging courses of action and being accountable for the consequences. The requirement for accountability (at least in the secular sense) can limit ‘taking care of’ to the private sphere, or to the applicable system of law or social contract, because there are no other mechanisms for accountability outside of these realms. This gives rise to a ‘morally invisible’ future where those in the present are isolated from accountability towards future humans and non-humans (Adam & Groves 2011). As will be shown, this limitation does not extinguish care.
Fisher & Tronto’s (1990) third and fourth phases of care are care-giving and -receiving: carrying out the hands-on work of care and the responses from those receiving care. Care-givers may lack the necessary abilities to care, and likewise care-receivers may not be able to express their needs, noting that both can include non-humans. Finally, care-ability factors and modes of caring enable and constrain care. Care-ability factors include time, material resources, knowledge and skill (Fisher & Tronto 1990). Modes of caring refers to the context in which care is provided, such as in the household or community, via markets, or by bureaucratic means. Fisher and Tronto argue that the mode of caring is material to how ability factors are accessed, whether reciprocity and equal footings are assumed, and how power dynamics and alienation surface. They assert that care administered by the household or community tends to be more empowering to women and less socially alienating.
3. Methods
Study participants were 55 Australian householders across metropolitan and rural settings who had purchased decentralised energy technologies, including rooftop solar, batteries, electric vehicles and home energy management systems. Several participated in micro-grids and energy-trading schemes such as VPPs. In addition, there were 18 intermediary participants from interest and advocacy groups, technology installers, and a community energy organisation (Table 1).
Table 1
Summary of participants.
| PARTICIPANT TYPE | FORMAT | NUMBER OF PARTICIPANTS | NUMBER OF WOMEN (% OF TOTAL PARTICIPANTS) |
|---|---|---|---|
| Householder | Interview | 41 | 16 (39%) |
| Householder | Focus group | 14 | 2 (14%) |
| Intermediary | Focus group | 18 | 4 (22%) |
| Total | 73 | 22 (30%) |
Participants were recruited via online forums, membership organisations, the customer database for the State of Victoria’s Solar Homes incentive programme, personal networks, and snowball sampling, and they gave their informed consent to participate. Although recruitment specifically encouraged women, renters, and people from culturally and linguistically diverse backgrounds to participate, they remained underrepresented in the resulting dataset (e.g. 30% of participants were women), reflecting, at least in part, broader patterns of exclusion in energy technology ownership and industry. Participants who had been excluded from owning or using decentralised energy technologies were not recruited, nor were those economically threatened by the decline of fossil fuels. Participants were not asked about their sexuality or gender identity, which is a further limitation.
Fieldwork ran from June 2020 to February 2021 and was conducted largely via Zoom videoconferencing due to the Covid-19 pandemic. The interviews and focus groups drew on domestication theory, which is an approach drawn from anthropology and consumption studies that asks how goods and possessions enter into people’s lives and what symbolic meaning they have (Haddon 2011). In particular, the questions of why people purchased technology, their experiences of technology ‘coming into’ their homes and their ongoing relationship with the technology.
The data were transcribed and coded using Dedoose, a qualitative analysis package from SocioCultural Research Consultants. Deductive coding followed Fisher & Tronto’s (1990) four intertwining phases of care as well as care-ability factors, identifying moments when participants spoke of these actions, concerns and issues, or ‘matters of care’ (Table 2). For example, when a participant spoke of people or issues they were attentive towards, such as their family’s welfare or the health of the planet, this was coded as ‘caring about’.
Table 2
Codes used in the data analysis.
| CODE | DETAILS |
|---|---|
| Caring about | Paying attention to our world in such a way that we focus on continuity, maintenance and repair; an orientation rather than a motivation |
| Taking care of | Taking responsibility for activities that keep our world going. Assuming responsibility means also being accountable for the consequences |
| Care-giving | The concrete tasks, the hands-on work of maintenance and repair. It is more continuous, dense, detailed and everyday than taking care of |
| Care-receiving | The responses to care-giving by those toward whom caring is directed, who could be human or non-human actors |
| Care-ability factors | Abilities that allow one to respond with care, including time, material resources, knowledge and skills |
[i] Source: Based on Fisher & Tronto (1990).
For each phase, each matter of care that emerged from the data was further categorised. For example, examples of the participant ‘caring about’ themself, their family and/or their household were narrowed down to being about their comfort or health, their economic position or their future plans. This approach allowed care activities to be mapped out with givers and receivers while revealing their breadth. Coding ceased when results reached saturation.
Following this process, the data are presented in tables, which list the breadth of matters of care, and then diagrammatically to illustrate the giving and receiving of care between different types of actors.
4. Results
4.1 Phases of care
4.1.1 Caring about
Caring about refers to an orientation towards attentiveness to the continuity, maintenance and repair required by our ‘world’. It spans the whole range of human activities that serve to sustain (Fisher & Tronto 1990). New energy technologies were found to inspire care at a personal or household scale, such as caring about the immediate needs and future prospects of one’s family (Table 3). This is therefore within the bounds of both responsibility and reach. Intermediaries cared about the reputation and future of their industry and the benefits and protections extended to householders. All participants’ attentiveness also extended far outwards—to climate change, waste management and the impacts of resource extraction on communities worldwide—beyond the possible spatial and temporal boundaries of their accountability.
Table 3
Matters cared about by participants.
| MATTER OF CARE | ASPECTS |
|---|---|
| Oneself, family and/or household | Everyday comfort and health, including during service interruptions |
| Improving one’s economic position without excessive compromise | |
| Future plans | |
| The new energy technology industry | Excluding bad actors |
| Supporting unsophisticated actors | |
| Sustainable over the long term | |
| Others or society in general | Fair distribution of costs and benefits |
| Support and protection of unsophisticated actors | |
| Localisation of goods, services and economic development | |
| The future of the energy system | Long-term transition planning |
| Fair and transparent governance | |
| Fair distribution of cost and benefits | |
| Minimising profit motive | |
| The future of the environment | Reducing greenhouse gas emissions |
| Sustainable and non-exploitative resource use | |
| Action can be replicated at scale and it makes a difference |
A detail that surfaced was a focus on unsophisticated actors in both industry and society. In this sense, sophistication referred to rules-based/non-fluid knowledge of engineering and regulation, commercial nous, and similar types of capabilities that are acquired through experience and exposure.
4.1.2 Taking care of
As discussed in Section 2, Fisher & Tronto’s (1990) formulation of taking care of something requires the responsibility for doing so and accountability for the outcomes. In line with this, taking care tended to be limited to the private sphere, although many participants hoped that their individual acts would influence the energy system, the environment and/or the local community (Table 4). This is evident in the following quotation from Rae, from Melbourne:
The closure of [the large coal power plant] Hazelwood and the things that were happening in South Australia made me wonder if it wasn’t time—we had thought about getting a solar system. But we really didn’t know anyone that had one. We didn’t have any idea about really how to go about it. So I joined what was the ATA [Alternative Technology Association], I think it’s now called Renew [… and] started to get a little bit more educated about things, enough to feel competent to go ahead and get the solar system.
Table 4
Acts of taking care of by participants.
| MATTER OF CARE | ACTS OF TAKING CARE OF |
|---|---|
| Oneself, family and/or household | Planning for future life stages |
| Preparing for energy service interruptions | |
| Purchasing decentralised energy technologies | |
| Operating and maintaining technologies | |
| The decentralised energy technology industry | Modelling higher standards of practice |
| Appealing for stronger regulation | |
| Others or society in general | Managing what is asked of community group volunteers |
| Community group partnerships and service provider—brokerage and agreements | |
| Designing community energy governance models | |
| Planning and preparing for energy service interruptions to a community | |
| Being responsible for operating community-scale decentralised energy technologies | |
| The future of the energy system | Appealing for change |
| Displacing fossil fuel from the grid | |
| The future of the environment | Appealing for change |
| Reducing individual environmental impact |
In another example, Victor, from the small Victorian town of Numurkah, said that he took great pleasure in baking ‘solar powered’ shortbread, using his rooftop solar and electric oven, to raise funds for charity.
In the public sphere, participants appealed to governments to take better care of the future. In some cases, market actors and community groups had more power to take care of matters. Market actors active in renewable energy could work for the reputation and sustainability of their own industry both through direct action and by building their influence over policy. Community energy groups indicated a willingness to extend care past the private sphere, assign responsibilities based on the logic of care rather than that of policy or markets, and in doing so engage in what Tronto (2013) terms ‘caring with’. As Charlie, who was involved with a rural community energy group, explained:
It would have been relatively easy for me to just spend a little bit more money and I would’ve had an islandable microgrid that I wouldn’t have needed the connection to the main grid. It wouldn’t have been hard for me to do that. But I have a strong sense this isn’t something I should be doing by myself. It’s something I should be doing with neighbours.
4.1.3 Care-giving and -receiving
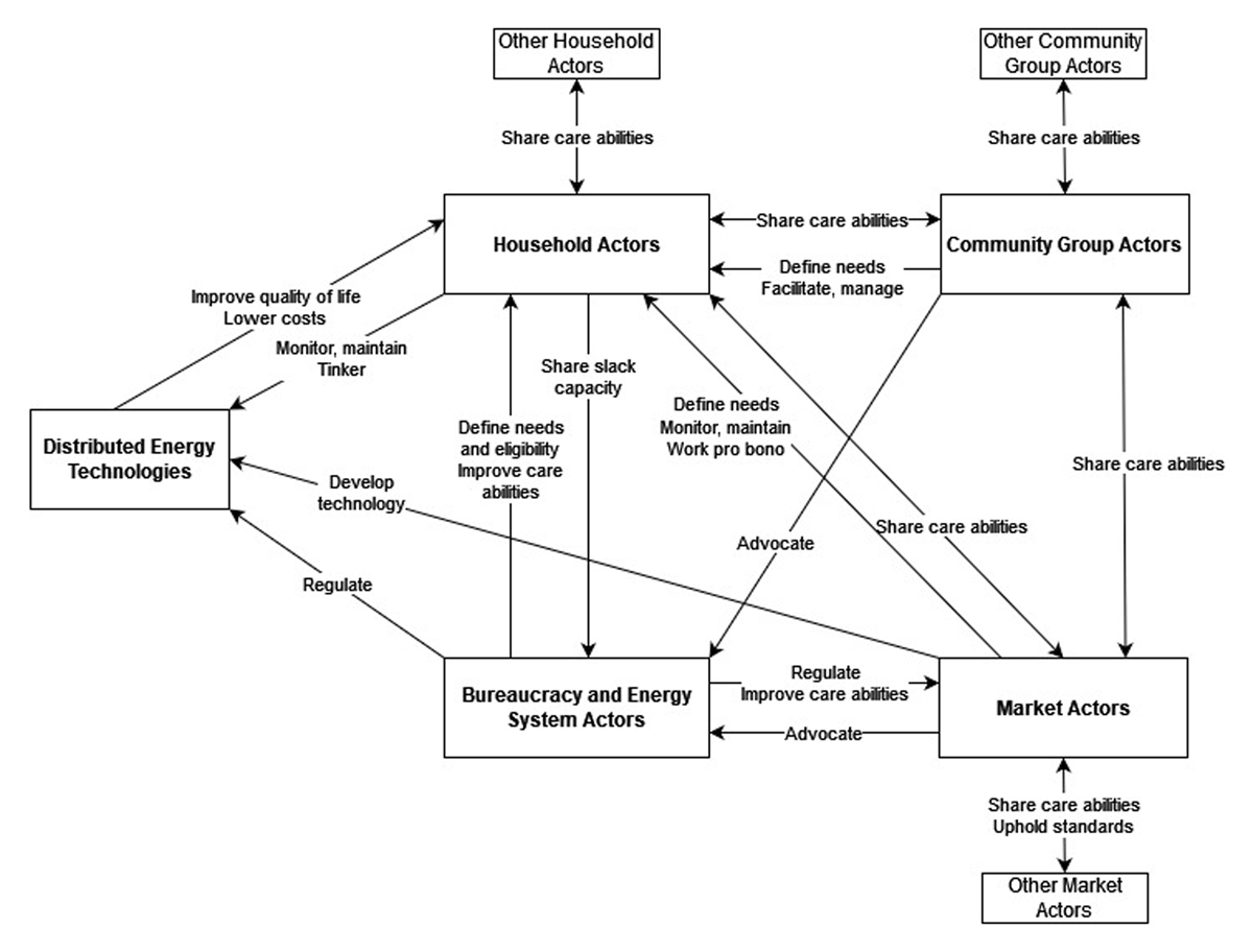
Everyday care is conceptualised as having active givers and receivers. In this typology, the giving and receiving of care is depicted as occurring between actors, including household actors, market actors, bureaucracies, community groups and the technologies themselves (Figure 1). Many important actors are not shown, such as excluded groups, non-human actors such as the environment or distant others.

Figure 1
Care-giving and -receiving between household actors, community groups, market actors, bureaucracies and system actors, and distributed energy technologies.
Note: Purely transactional exchanges are excluded, although there is some overlap. Shared care abilities may include all of those detailed in Section 4.3.
For many households, the giving of care towards their technologies, often through monitoring, was a source of enjoyment, satisfaction, meaning and, frequently, conviviality. These households received care from their technologies in turn. Howard, from Melbourne, stated that his partner:
likes looking at the display. She’s curious about where the energy is coming from and how we’re going. So we will make joint decisions on what we think the weather’s [like] tomorrow. Should we import, or export or should we be running something now or should we wait for it? So there’s a joint conversation there.
Tanya, from Adelaide, had a similar if slightly qualified view of monitoring technology, which she thought was:
fantastic […] I definitely recommend something that you can use electronically on your iPhone. Just a quick glance and you know exactly where you stand. Sort of.
Householders share care abilities with one another. Often this involves a technically minded person—often a male engineer—sharing their knowledge as an advisor, i.e. not as part of an interdependent relationship. Householders also exchange care abilities with community groups through participation (volunteering), sharing abilities and networks often core to the community group’s activities. Between household and market actors, some householders sought closer social connections with tradespeople by informalising their interactions and opening up social networks to them in order to build interdependency and trust. The reported instances of informalising social bonds—for example, by offering and sharing a beer—were usually homosocial. As Brad, from Melbourne, stated:
if you get on well with people, you get to use them again and they do a bit more a better job for you.
Participants also recounted instances where market actors provided care over and above or in the absence of commercial transactions, such as performing pro bono work or allowing a householder to test drive their personal electric vehicle.
Household actors received care from bureaucracies in the form of incentives, programmes and education. Householders at times characterised their sharing of slack energy capacity with the energy system (such as exporting solar or participating in a VPP) as care-giving and not merely transactional because they were motivated by the public benefit rather than money. Care was given by householders to their own energy technologies in the form of maintenance and adjustments, and received when technologies improved householders’ comfort, peace of mind or economic position.
Community group actors, which included national member-based organisations and local renewable energy collectives, shared care abilities among themselves and others, including local councils. Community groups also shared social connections and legitimacy with market actors, who would, in turn, share technical knowhow and bureaucratic contacts, forming interdependencies. There were tensions in these types of exchange at times as community groups needed to avoid perceptions that market actors were being contracted without due probity or that the community was being used to improve market actors’ reputations. Local community groups sought to advocate for their own needs to policymakers and energy system actors, as they encountered systemic barriers such as network rules. Similarly, some market actors petitioned bureaucracies to take regulatory actions in the interest of industry reputation. Bureaucratic and energy system actors worked within their spheres of responsibility, which involved the tending of markets—providing information to improve decision-making and regulating goods and services—as well as delivering programmes and incentives to redistribute costs and benefits.
4.2 Gaps in giving and receiving care
There were clear gaps in care that complete the present typology (Figure 2). Householders did not always possess the abilities to care for complex technologies and nor did the technologies always provide sufficient information with which to care for them (legibility). Distributed energy technologies tend to operate by predictable diurnal and seasonal cycles that dictate the flows of energy production (from solar) and consumption. Householders equipped with expectations of what should be happening coupled with information of what is happening were able to provide care; those unequipped might not know something is wrong, or if they do, might not know what to do about it. Technologies, particularly new technologies, can also break and malfunction, causing interruptions in care and demand for attention (durability).

Figure 2
Gaps in care-giving and -receiving between household actors, community groups, market actors, bureaucracies and system actors, and distributed energy technologies.
Gaps were also common between households and market actors, often relating to the comprehensiveness and diligence of the service provided during purchasing. There was a general perception that services with the lowest up-front cost were ‘low care’ that minimised the quality of both products and work, focusing on meeting minimum compliance standards, making the sale and moving on. Some were more concerning: acting in bad faith by overpricing (often via financing options), engaging in phoenix activity and other means.2 Depending how they were administered, government incentive schemes attracted bad-faith market actors or improved regulation and standards through programme participation requirements. Other more caring market actors took greater responsibility for the pre- and post-transaction phases of their relationship with the household customer and tried to raise the sophistication of the industry and householders and mitigate their vulnerability. The result was an overarching concern among participants that less able household actors were tending to transact with low-care or bad-faith market actors and that this was a trend. As Dean, from an advocacy group, described:
It’s no longer just for informed consumers. It’s becoming mainstream. It’s going down the socio-economic spectrum.
A further gap was found in care abilities normally facilitated by publicly accessible infrastructure such as access to the internet, reliable electricity, electric vehicle charging stations and service networks, particularly in regional areas. While many regional people were accustomed to greater self-reliance, recent experiences with outages during bushfires had both spurred an interest in decentralised technologies and exposed how their access to decentralised technologies was stymied by infrastructure deficits. Aside from infrastructure, not shown in Figure 2 are the many people excluded from using decentralised technologies for want of ability factors, or those simply not interested in accessing them.
4.3 Care ability factors
Four important types of ability factors were found (Table 5). Care-ability factors are individual or organisational characteristics that facilitate care and constrain care when lacking. The first type was social connections between householders, market actors and community organisations that created opportunities for the sharing of other ability factors outside of the structures of markets and bureaucracies. Social connections also opened up interdependencies between market actors and their customers, cultivating trust and access to further social networks. Limited heterosociality could at times constrain the sharing of ability factors; examples were found of men reluctant to approach female market actors with their technical questions and male market actors withholding technical information from women. Heather, a female disability pensioner who had purchased a solar battery system that did not work, lamented electricians were:
so male-dominated that they don’t want you looking over their shoulder. […] They’re not willing to explain things either.
Table 5
Care-ability factors in the enactment and ongoing care of decentralised energy technologies.
| ABILITY FACTOR | TYPES AND QUALITIES |
|---|---|
| Social connections | Social bonds between market actors and their customers |
| Personal connections | |
| Collegiate and institutional connections | |
| (Diversity and heterosociality) | |
| Knowledge and skills | Householder knowledge of one’s own technical aspirations |
| Householder data literacy | |
| Householder commercial and regulatory literacy | |
| Salesperson and installer technical competence | |
| Salesperson and installer commercial and regulatory literacy | |
| Time and energy | Self-education |
| Ongoing system care | |
| Flexibility to change habits and practices | |
| Contributing to community projects | |
| Material resources and infrastructures | Affordability of technology |
| Property ownership—home | |
| Property ownership—technologies | |
| Access to advice networks, workshops and tools | |
| Ability to pay operational staff | |
| Geographical access to infrastructure and services | |
| Regulatory accessibility of public infrastructure |
Second, knowledge and skills were important ability factors in dealing with technologies. Householders needed to be able to articulate their own aspirations when purchasing technologies as well as have sufficient literacy to navigate agreements and bureaucratic processes. Market actors (particularly salespeople) also sometimes lacked these abilities, through lack of either prioritisation or sophistication. Householders also required data literacy in understanding what parameters were important, how to monitor them and how to interpret them.
Third, time and energy were factors that influenced a person’s ability to obtain greater knowledge and skills, in addition to simply having the spoons to care.3 The availability of time and energy, and the range of demands on them, is clearly a gendered issue, but in this study was also strongly influenced by life stage, with a significant proportion of community energy enthusiasts being retired. A related factor was having the flexibility to schedule one’s day in order to optimise energy flows and obtain more benefit from technologies. Community groups were also dependent on the time and energy of volunteers in order to function, and took care not to ask too much.
The fourth care-ability factor, material resources, encompasses the private and public spheres. As well as being able to afford the technology, possibilities accumulated where people owned their home and hence had the ability to install things and retain their value, or owned technologies that made possible or increased the economic benefit of installing more, for example, when combining solar panels and electric vehicles. Lack of funding for appropriate staff can constrain community groups’ ability to take on any aspect of operating an essential utility. One participant reflected on the loss of specialist expertise within governments as a result of privatisation. Geography is important: many decentralised energy technologies work on the assumption that the customer has fast and stable internet access, nearby service technicians, vehicle charging stations, etc. However, this is often not the case even in Australian towns. Finally, the rules governing public infrastructures such as electricity networks constrained aspirations.
5. Discussion
The care practices described reveal underappreciated processes that underpin the changing energy system. These care practices disrupt or reproduce gender–object relations. It is argued that social connections are care abilities in and of themselves, as well as essential conduits for other care abilities. The nature of social bonding that occurs between people within the purchasing and operating of decentralised energy systems is material to gender and social justice, with shared notions of care providing a fruitful ground for heterosocial bonding. This discussion also explores tensions that arise due to the different modes of care and the ability of different modes to care for the future. All have an important role, but their interactions keep matters in a dynamic state of contestation and becoming. The implications are also considered for different forms of knowledge and their mediation through masculinised digital interfaces.
5.1 Social networks and bonding
Social connections were key ability factors for decentralised energy technologies that provided conduits for the sharing of other ability factors within the logic of care, cultivating modes of care outside of bureaucracies and markets. This happened in multiple ways. First, householders sought market actors with whom they could develop social interdependencies and trust. This meant avoiding salespeople, whom householders and installers saw as lacking technical knowhow and accountability, and instead cultivating rapport with the business owners and/or tradespeople who could both answer their questions and be directly accountable for the quality of work performed. In some cases, this carried gendered assumptions, reflected in reluctance to consult a woman with questions despite her technical competence and ownership of the business. Similarly, some installers assumed low technical literacy and withheld information from female householders. Some approaches with tradespeople, such as offering them a beer and chatting, rely on conventions of hegemonic male homosociality, but there were also examples of heterosocial bonding, such as the male technician who encouraged a female householder to test drive his electric car. Such bonding may be constrained by concerns about safety in the home and mitigated by trust gained through social connections. These examples illustrate people’s responses to the shortcomings of market-distributed care which does not account for power imbalances and relational aspects of society.
A second type of sociality was providing advice by technically minded people, usually male engineers, to their households, extended families and neighbours. These acts of care could tend to reproduce conventional gender–object relations because they did not embrace interdependency, instead positioning one person as the holder of knowledge. Although, as one technically minded female participant noted, discussions about energy tend to be ‘super dry’, making efforts at interdependent sharing of knowledge challenging. These results emphasise the importance of Elliott’s (2016) concept of caring masculinities. However, at the same time, it is important to note that the type of knowledge being shared tends to accrue to people with certain educational backgrounds, and more practical or fluid forms of knowledge are not deemed important. Therefore, knowledge relations can be expected to reproduce patterns of intersectional dominance.
5.2 Modes of care
Care enacted through informalised relations at times straddled community and market modes, with care forming part of, but exceeding, the usual framing of a transaction. Market actors who worked in this manner expressed care for the future of the environment and their own industry’s reputation, and defined low-care or bad-faith market actors as those operating without diligence or quality, and with a cloak of anonymity from their use of salespeople and subcontractors. Householders described as mainstream or later adopters of technologies were seen by participants as more vulnerable and more exposed to bad-faith (low-care) actors, tending to access technologies via marketing rather than through knowledgeable social connections. Participants who cared about the future of the environment and energy system wanted to see a new clean, decentralised energy order enacted in ways that would work on a large scale. The necessarily narrow framing of large-scale government incentive schemes inevitably created gaps, pitfalls and opportunistic market behaviour; many participants felt that opening up access to schemes and heavy-handed regulation were both necessary.
Not-for-profit intermediaries, such as citizen-run electric car associations or online forums (Temby & Ransan-Cooper 2021), attempted to fill many of the care gaps that emerged between household and market actors by cultivating trust unconstrained by the impartiality of bureaucracies (which was experienced as facelessness or a failure to listen) or the self-interest of market actors. Intermediaries such as community energy organisations can bridge this divide, overlaying transactional modes of care-giving with commitments and practices of care (for the environment, for local communities, for building capacity for future energy systems), but in doing so run the risk of becoming ‘too close’ to the market actors they rely on to fill their own ability gaps. Furthermore, the governance of community groups, being volunteer-run and reliant on intermittent funding sources, also influences their public accountability and legitimacy.
A second example of bureaucratic structures that community groups come up against are those underpinned by regulation and the designation of power, such as decentralised energy concepts that take more of a granular view of network flows and costs. Communities that wish to ‘share’ solar in ways that provide neighbours with cheaper power or avoid curtailment, as well as potentially benefiting the local electricity network, are disappointed and confused when they are blocked by network price settings and technology design. Community groups do not have the power to shape network infrastructure, nor do they have the skills or the resources to do so, and as a result their aspirations for a fairer, lower cost and cleaner local network—a more caring local network—cannot be realised. Part of their frustration comes from a belief that the prevailing ways of organising energy are not aligned with community aspirations. Unfortunately, energy market competition obfuscates the line of sight between community action and the overall economic and environmental performance of the energy system; for example, that community renewables would make energy cheaper and cleaner in a way that can be attributed back to their installation. Even if aspirations became aligned, the trust deficit would still need to be overcome.
Markets and bureaucracies hence provide many essential resources and structures for caring, but simultaneously frustrate and constrain efforts to do so. Callon (2007) explains that the process of framing an issue—by limiting, simplifying or codifying it in some way, such as with regulation or markets—creates ‘overflows’, which are matters that have been left out. These exclusions produce matters of concern. Through a lens of care, ‘concern’ is elevated to the more active ‘care’ via an ethico-political commitment to tending to our world. A gap in commitment is a failure to care. In the face of this structural irresponsibility (Adam & Groves 2011), individuals and communities are motivated to take individual action, through the installation of decentralised energy technologies, as an enactment of both care for the everyday and care for the future. This is both an example of an overflow and a new framing that reproduces overflows and creates exclusions and vulnerabilities. Muehlebach (2012) describes those taking individual action as ‘ethical subjects’ or ‘moral neoliberals’ who are motivated by care to engage in care so that decentralised energy technologies may function. Dan from Canberra epitomised this sentiment in saying:
People need to educate themselves and take action […] revolution would be good but seems unlikely?
However, Muehlebach cautions that the affective actions of ethical subjects can unintentionally assist the state to withdraw from its caring responsibilities.
5.3 Knowledge and mediation
New practices of everyday care emerge with the introduction of decentralised energy technologies into homes. Participants reported settling into the diurnal and seasonal tempos of energy flow of solar production and daily routines, and making adjustments accordingly. Martin (2020) similarly noted the importance of heat- and weather-based sensory feedback in the development of similar practices. Over time, householders gained familiarity, which in turn built their expectations of how the technologies should be functioning and absorbed care for the technologies into household practices. Mol et al. (2010) describe this type of knowledge as fluid, which contrasts with the non-fluid knowledge of the advisor–engineers based on physical first principles and economics. An engineer may argue that the former is an incomplete form of knowledge that is not capable of troubleshooting, but for troubles at the interface of social and technical, this may be the knowledge that is needed.
The process of gaining familiarity was often mediated by digital platforms provided by product manufacturers or other third parties. Digital interfaces intervened in practices of care involving both fluid and non-fluid knowledge because they present data in a form chosen by their designers. Furszyfer del Rio et al. (2021) found that developers of ‘smart home’ technology rarely involve users in the design process, and that hegemonic masculine values and corporate interests seem to prevail in digital design. It is ironic, then, that digital interfaces are breaking down the rigid hold of the billing meter—the normative point of household-level economic optimisation—as the gatekeeper of energy relations, allowing people to apply different types of knowledge. Digital interfaces recreate relationships between householders, technologies and the energy system. Technologies are reconfigured by new practices as people are empowered with new information and can make new connections, conceptually and materially, interacting with and influencing energy flows. The actions of energy actors in controlling these flows potentially become more visible and negotiable, with implications for trust and accountability (Kloppenburg & Boekelo 2019).
6. Conclusions
Rendering care practices visible is important. The socio-technical nature of energy systems deserves to be a central part of policy and practice.
The decentralised energy system is underpinned by care practices from consumption to disposal. This is not a binary between uncaring centralised energy infrastructures and a caring decentralised energy order. Social studies of engineers that establish and maintain energy infrastructures note engineering is sustained by a range of care abilities that stretch beyond adherence to formal standards (Maslen & Ransan-Cooper 2017). Nonetheless, the decentralised energy order simply would not exist at the scale it does without care practices. Precisely because these care practices occur in and around the home and sit outside formal market and bureaucratic modes of care do they appear invisible to policymakers. The potential for gaps and cracks to appear in the responsible maintenance of infrastructure are much more significant in decentralised energy orders where so much of the responsibility to monitor and enact care sits with householders. If decentralised energy technologies are to become such a significant part of energy systems, policymakers must ask how they will be sustained. Likewise, practitioners need to consider that the operation and maintenance of energy systems they design will have ramifications beyond the building. Care provides a framework for making visible the practices that sustain systems.
This research identified important gaps in responsible maintenance of the decentralised energy order that many participants were aware of and trying to compensate for. Naturally there are implications for gender. In Australia, women tend not to have the same competence or interest in navigating technology, while tradespeople are still mostly men, reinforcing sites of power imbalance. While the results also revealed instances of women disrupting gendered experiences of technology, it is likely, given entrenched divisions of household labour, these will continue to be exceptions rather than energy becoming a site of reconfiguration of gendered technology relations.
As well as gaps in care in the installation and maintenance of decentralised energy technologies, it was found that caring solutions to grid imbalances have no place in emerging policy visions. For example, the sharing of solar with neighbours via a community battery is a concept grounded in care that is alien to the swarm or autarky imaginaries that dominate industry. For many householders, energy technologies are imbued with moral purpose and, again, a gender dynamic may be at play here, with a care orientation being consistently more strongly associated with women than men. As such, dominant framings of decentralised energy imaginaries that exclude caring imaginaries are also excluding women and cultural groups that prioritise care.
Future research should continue to critically appraise decentralised energy imaginaries, including an engagement process with those they are meant to serve. This should extend beyond socio-economic exclusions to include a range of marginalised groups such as LGBTQIA+ people, young people, migrants and refugees. The limitations of this research in relation to gender and sexuality have emphasised the need to understand gender–technology relations in more inclusive ways. Further, there is a need to explore the role of ‘responsible maintenance’ and the importance of accountability in changing energy systems, while recognising the limitations for system change and future orientation (Adam & Groves 2011) and how a care approach needs to go beyond ‘responsible maintenance’ (Puig de la Bellacasa 2011). Ongoing attention and reflexivity are needed in the authors’ own care work as researchers (Marks & Russell 2015).
Notes
[2] Heterosocial refers to mixed-sex social relationships (excluding those of a sexual or romantic nature).
[3] Phoenix activity is when a company is wound up to avoid paying its debts, and then a new company is started to continue the same business activities without the debt.
[4] Spoon theory (Miseriando 2003) is a metaphor used to describe the amount of mental and physical energy a person has available for daily activities and tasks.
Acknowledgements
The authors thank the editorial team of the special issue, as well as its other authors, who provided valuable early feedback.
Authors’ contributions
KLH: writing, conceptualisation, methodology, visualisation, data collection, data analysis; HRC: writing, conceptualisation, methodology, data collection, funding acquisition; HT: writing, data collection, data analysis; AWR: writing, data analysis.
Competing interests
The authors have no competing interests to declare.
Data availability
In line with the relevant ethics approvals, data have not been made available in order to preserve the anonymity of participants.
Ethical consent
The research was approved by The Australian National University Humanities and Social Sciences Delegated Ethics Review Committee under protocols 2020/676 and 2020/077. The names of participants in this research are fictious in order to protect their identity.
Funding information
Funding for this project was received from the Victorian Energy and Water Ombudsman of Victoria and the Victorian Department of Environment, Land, Water and Planning and the Australian Renewable Energy Agency Advancing Renewables Program (grant number 2018/ARP134).
