Abbreviations
| BoQ | Bill of quantities |
| C&D | Construction and demolition |
| CEN | European Committee for Standardisation |
| CIBSE | Chartered Institution of Building Services Engineers |
| CPWD | Central Public Works Department |
| DGU | Double-glazed unit |
| DOAS | Dedicated outdoor air system |
| ECBC | Energy Conservation Building Code |
| EIO LCA | Economic input–output life cycle assessment |
| EPD | Environmental product declaration |
| EUI | Energy-use intensity |
| GHG | Greenhouse gas |
| GWP | Global warming potential |
| HVAC | Heating, ventilation and air-conditioning (HVAC) |
| IEA | International Energy Agency |
| ISO | International Organization for Standardization |
| LCA | Life cycle assessment |
| LCI | Life cycle inventory |
| LPD | Lighting power density |
| NZEB | Net-zero energy building |
| Pu | Percentage uncertainty |
| PV | Photovoltaic |
| PVC | Polyvinyl chloride |
| SETAC | Society of Environmental Toxicology and Chemistry |
| SHGC | Solar heat gain coefficient |
| uPVC | Unplasticised polyvinyl chloride |
| VLT | Visible light transmission |
| VRV | Variable refrigerant volume |
1 Introduction
A net-zero energy building (NZEB) achieves its status through the evaluation of its annual energy performance. Based on the type of NZEB, this performance is typically evaluated for the site only (ASHRAE 2008). The key performance indicator is the energy-use intensity (EUI; kWh/m2yr) compared with on-site generation (net EUI). This on-site generation is achieved through on-site renewable energy sources, commonly in the form of rooftop photovoltaics (PV). The prevalent use of this metric is based on the idea that an annual reduction in electricity translates into savings in greenhouse emissions.
This performance evaluation does not consider carbon released upfront before the building is occupied. The limited scope of EUI does not include the energy used in making building materials and the construction of the building and its associated carbon emissions. It also does not account for the energy and carbon emissions during the demolition of the building and disposal processes (Adams et al. 2019; Graham 2019; Schmidt et al. 2020). Therefore, a so-called NZEB may not achieve net-zero emissions over its lifespan. The annual savings will need to fully compensate for the embodied emissions to be able to achieve that net-zero emission status.
Global building operations accounted for 28% of global energy-related emissions in 2019. An additional 10% was emitted from building construction-related industries (UNEP 2020). A net-positive energy building generates more renewable energy than it consumes. However, this annual positive status may not be enough to reduce the overall emissions of buildings that are required to fulfil the goals of the Paris Agreement (Bordass 2020; IEA 2020; Lützkendorf & Frischknecht 2020).
Estimation of all building-related emissions can be performed with a life cycle assessment (LCA). An LCA requires the use of a metric that is applied to all phases of the buildings, such as material extraction, construction and demolition (C&D). The metric can account in terms of energy or greenhouse gas (GHG) emissions (represented in terms of carbon dioxide equivalent—CO2e) (Bordass 2020; Graham 2019; Lützkendorf 2020; Shree et al. 2015; Ürge-Vorsatz et al. 2020). Unlike EUI, a carbon-based LCA includes the quantification of both upfront emissions and those associated with the disposal of building materials. The share of these emissions in the total life of a building can vary and lead to complex conclusions that are project, context and time specific (Shree et al. 2015; Ürge-Vorsatz et al. 2020).
The recent LCA studies in India have dealt with the handloom (i.e. textile-weaving) industry, waste management, rooftop solar PV systems, etc. LCA studies for buildings have been sparse and mostly based on non-Indian data sources. The usage of software tools such as GaBi and One Click LCA provides a framework and databases to simplify the process. Some countries such as Switzerland, Germany and the US have developed nationalised databases or life cycle inventory (LCI) that enable the adoption of LCA. Most LCAs conducted on Indian products or systems use databases that do not accommodate regional Indian materials and products (Bajaj et al. 2016; Bhalla et al. 2018; Devi & Palaniappan 2014; Khandelwal et al. 2019; Kurian et al. 2021; Prasad et al. 2021; Ramesh et al. 2012; Shree et al. 2015).
Such databases can be adopted as alternatives with a degree of uncertainty until India-specific ones emerge. International organisations such as Ecoinvent are extending their dataset to India. However, a large part of the database is propriety, hence, less accessible. The government of India or any Indian entity is yet to initiate an India-specific national database. This poses a challenge when conducting LCA studies in India.
This study finds the most relevant data available for the study from multiple sources and weighs them for their appropriateness.
This paper reports on an LCA undertaken on an NZEB located at CEPT University, Ahmedabad. The building houses a research laboratory that works in building science and energy efficiency. Described as a ‘living laboratory’, the building has been extensively monitored for energy consumption, thermal comfort and indoor environment since its inhabitation in 2016. The building construction uses reinforced cement concrete, burnt clay bricks, extruded polystyrene insulation for wall and structural systems, unplasticised polyvinyl chloride (uPVC) windows, and double-glazed, low-E coated windows, apart from cement plaster finishes and stone flooring. As detailed in Table 1, the building has a PV array and multiple heating, ventilation and air-conditioning (HVAC) systems that are used based on varying outdoor conditions (Rawal et al. 2017).
Table 1
Building information and specifications about the net-zero energy building (NZEB) at CEPT University.
| Location | Ahmedabad, Gujarat, India | ||
| Year of construction | 2015 | ||
| Inhabitation | 2016 onwards | ||
| Emission factor (thermally powered city grid) | 1.9 kgCO2e/kWha | ||
| Climate zone | Hot dry (BIS 2016) | ||
| Area | 515 m2 | ||
| Aspect ratio | 3:1 (east–west:north–south) | ||
| Building envelope | U-value | Wall | 0.42 W/m2K |
| Roof | 0.38 W/m2K | ||
| Window | 1.7 W/m2K | ||
| Glass VLT | 39% | ||
| Glass SHGC | 0.29 | ||
| On-site renewables | Photovoltaic (PV) | Type | Polycrystalline PV array |
| Capacity | 30 kWp | ||
| Usage | 100% Electricity exported | ||
| Emission factor | 0.006 kgCO2e/kWh (Prasad et al. 2021) | ||
| Lighting | LPD | 2.7 W/m2 | |
| Heating, ventilation and air-conditioning (HVAC) | VRV | Cooling capacity | 2.8 kW × 6 |
| Cooling capacity | 5.6 kW × 2 | ||
| Radiant pump | 1.5 kW (400 V) | ||
| Chiller | Refrigerant | R-410A | |
| Cooling capacity | 14.7 kW | ||
| DOAS—outdoor unit | Refrigerant | R-410A/12 kg | |
| Cooling capacity | 9 kW | ||
| DOAS—heat recovery system | DOAS 590/1780 | ||
[i] Note: a The emission factor of 1.9 kgCO2e/kWh was calculated based on data sourced from the Ecoinvent database. It includes carbon dioxide (1.2 kgCO2/kWh), methane (0.01 gCH4/kWh) and nitrous oxide (2.37 gN2O/kWh) emissions. The three GHGs were converted into carbon equivalents using a global warming potential (GWP)100 of 1, 34 and 298, respectively. DOAS = dedicated outdoor air system; LPD = lighting power density; VLT = visible light transmission; SHGC = solar heat gain coefficient; VRV = variable refrigerant volume.
The LCA calculates the amount of GHG emissions caused by a building over its entire life cycle. Since the building under study is already constructed and in use, these existing emissions cannot be undone. Absolute zero carbon cannot be achieved, but net-zero carbon is a possibility through compensation. The methodology followed can be used to calculate the carbon offset requirements for both energy-efficient and business-as-usual buildings. It allows building owners, users, developers, designers, researchers and performance rating agencies to understand the total emissions, and therefore the life cycle impact of the building.
1.1 Goal and scope
Based on the International Organization for Standardization (ISO) 14044 (2006b), this study sets the following goals:
Intended application: The goal of conducting the LCA is to quantify the amount of CO2 emissions that are to be extracted from the environment to reach a net zero-carbon status.
Reason for carrying out the study: To demonstrate the gap between net-zero energy and net-zero carbon for an NZEB in India.
Intended audience: Owners and promoters of the NZEB in India.
Possible use of results in public comparative assertions: Yes.
Object: A NZEB at CEPT University, Ahmedabad, India. (For details of this building, see Table 1 and Appendix A in the supplemental data online.)
Following the standardised methodology for conducting an LCA, Figure 1 illustrates the system boundary. Since the usage of certain infrastructure cannot be attributed to the energy performance of the building, the exclusions are as follows:
Installation and use of laboratory instruments and equipment that are in use to carry out the function in the NZEB.
Furniture, such as chairs and tables, and storage used in the building.
Opaque, translucent or transparent spatial partitions in the building, with a height ≤ 2.0 m, as per the scope of the Energy Conservation Building Code (ECBC) (BEE 2017).
On-site sequestration owing to trees. This is because the NZEB is located on a larger university campus. It does not have a demarcated plot boundary.
Direct emissions due to refrigerant leakage from HVAC systems and other laboratory equipment.
Operational water usage (B7) has been left out because there are no kitchens, toilets or pantries in the building.
Disposal (C4) has been left out of the scope since 100% recycling of all materials at the end of the building’s lifespan is projected based on discussions with the building owners. This is also why reuse (D1) and recovery (D2) have been excluded.

Figure 1
System boundary of the life cycle assessment (LCA) conducted for the net-zero energy building (NZEB) (inside the black dashed line) along with its different data sources.
2 Research methods
One strategy for fulfilment of the Paris Agreement is to ensure that GHG emissions caused during a building’s life cycle are zero. This would be a state of achieving absolute zero carbon. This can be achieved for the operational phase of a building through complete dependency on on-site renewable energy. However, GHG emissions are also emitted during the manufacture of construction material and building material. The operational phase of a building can compensate for these emissions and achieve a net-zero GHG emission status (Lützkendorf & Frischknecht 2020).
For this net-balance approach, GHG emissions through the entire life span are balanced by ‘avoided GHG emissions’ due to energy exported from the building. The quantification of these emissions requires an LCA. One of the first attempts to create a standardised LCA process was carried out by the Society of Environmental Toxicology and Chemistry (SETAC) in the 1990s (Klöpffer & Grahl 2014). This structure was developed, tested and formalised into a widely accepted series of codes by ISO (2006a, 2006b). Taking this forward, the European Committee for Standardisation (CEN) established EN 15978:2011, which details the LCA methodology for buildings (CEN 2011) (Figure 1).
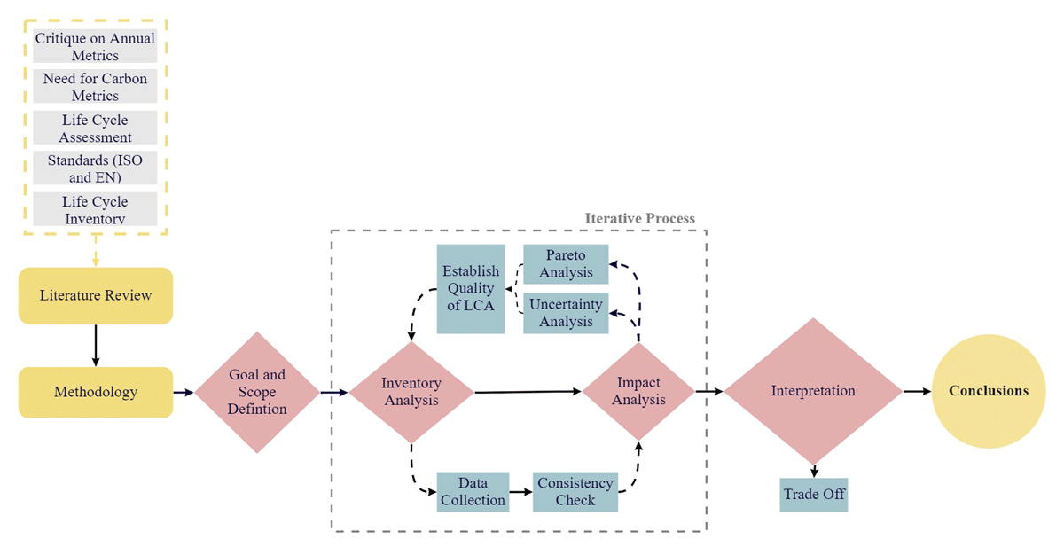
Based on these two standards, this research is structured as shown in Figure 2. The research method divides the LCAs into the following phases:
Goal and scope definition
Inventory analysis
Impact assessment
Interpretation

Figure 2
Overview of the research methodology with identification of the iterative processes (inside the grey dashed line) that are crucial for maintaining data quality and the reliability of the results.
Note: Modules B7, C4, D1 and D2 are out of the scope of the life cycle assessment (LCA).
Sources: Adapted from CEN (2011); Fufa et al. (2016); ISO (2006b); Klöpffer & Grahl (2014); and Lützkendorf & Frischknecht (2020).
2.1 Inventory analysis
An LCI analysis quantifies emissions through the computation of inputs and outputs during each phase. It is based on principles of the conservation of mass and energy. Due to the complexity of construction material types and standards in India, an economic input–output life cycle assessment (EIO LCA) would result in high uncertainty. Therefore, the process LCA approach is recommended for the LCA of buildings in India (Klöpffer & Grahl 2014; Praseeda et al. 2015).
A detailed list of materials and products used in the building was sourced from the building owners in the form of a bill of quantities (BoQ). The items from the BoQ were broken down into their raw components. For instance, the volume of concrete was quantified in terms of cement, sand and aggregate. Electrical wires were split into copper (conducting wire) and polyvinyl chloride (PVC; insulating jacket). The volumes of each of these raw components were then calculated based on conventional market practices. The HVAC equipment on-site was broken down into its components based on recommendations from the Chartered Institution of Building Services Engineers (CIBSE). As shown in Figure 1, data collection for the different phases requires different methods.
2.1.1 Phase A: product (A1–A3)
The emissions during the manufacturing processes are typically combined when mentioned in life cycle databases, environmental product declarations (EPDs), and other material-based research. The following steps were carried out to collate and calculate emissions during the manufacturing processes:
Identification of at least five valid (as per Table 3) emission factors for each material.
Calculation of uncertainty for each material using classical statistics (see Appendix C in the supplemental data online).
Calculation of percentage uncertainty (Pu) for each data point collected.
Ensuring Pu < 10%.
Calculation of embodied emissions using the data point that has the least Pu.
These sources resulted in a possible range of emission factors for each material. The highest value in this range of emission factors was used for the calculation of the emissions for the third iteration of the study.
2.1.2 Phase A: construct (A4–A5)
The emissions for transportation to the site (A4) were quantified by mapping distances between the NZEB and the manufacturing facilities. Once these distances are known, one of two types of common transport vehicles—3.5T light duty vehicle and 12.0T medium duty vehicle are assigned to each of the materials. The number of trips is calculated based on the quantity of the material. Since all products used in the building were manufactured in India, emissions during A4 are calculated using road emission factors for India (Gajjar & Sheikh 2015).
Process A5 needs quantification of the carbon emissions released during the construction of the building. This includes emissions due to the use of both diesel-based and electrical machinery on-site. No data for this could be sourced from the building’s owners. Therefore, for this study, the calculation of emissions during this phase was estimated based on an electricity bill of 1% over the cost of the construction (CPWD 2019b). Since the cost of the construction of the project was known, the electricity bills could be calculated. At a rate of Rs6/kWh (US$0.08/kWh) (the prevailing electricity rate in Ahmedabad), the units consumed during the construction period were estimated. The total emissions were then divided amongst the electrical and HVAC components in proportion to the emissions during their manufacturing phases.
2.1.3 Phase B: use (B1–B5)
The operational phase of the building is expected to be 60 years as per considerations for structural calculations in India and prevalent LCA practices (CPWD 2019b; Fufa et al. 2016). The emissions during the normal use (B1) of the building were expected from HVAC and PVs. As the measurement of emissions from HVAC was not possible, quantification of B1 was limited to the PV panels with an emission factor of 0.006 kgCO2e/kWh (Prasad et al. 2021). All emissions due to B2–B5 were derived from typical maintenance contracts and discussed with the building’s owners (Table 2) (CPWD 2019a, 2019c). These scenarios were estimated differently for the different building components: structural, envelope, finishing, electrical, HVAC and PVs.
Table 2
Factors for estimating emissions during use (B1–B5).
| B1 USE | B2 MAINTENANCE | B3 REPAIR | B4 REPLACEMENT | B5 REFURBISHMENT | |
|---|---|---|---|---|---|
| Calculation basis | Emission factor for rooftop PVs | Percentage of A1–A5 emissions | Percentage of A1–A5 emissions | Percentage of A1–A5 emissions | Percentage of A1–A5 emissions |
| Frequency | Every year | Every year | Every 5 years | Every 20 years | Every 10 years |
| Structural | 0 | 0.0% | 1% | 0 | 0 |
| Envelope | 0 | 0.1 % | 1% | 0 | 0 |
| Finishing | 0 | 0.1% | 1% | 0 | 100% for paints only |
| Electrical | 0 | 0.2% | 2% | 0 | 0 |
| Heating, ventilation and air-conditioning (HVAC) | Measurement of emissions due to the leakage of refrigerants was out of scope | 0.5% | 5% | 2036: 100% 2056: 1% | 0 |
| Photovoltaic (PV) | 0.006 kgCO2e/kWha (Prasad et al. 2021) | 0.2% | 2% | 2036: 100% 2056: 1% | 0 |
[i] Note: a Grid-connected PV arrays involve electrical wiring, inverters, meters and other components. For rooftop arrays in India, such arrays are responsible for generating 0.006 kgCO2e of emissions for every kWh of electricity generated (Prasad et al. 2021).
Sources: Chaturvedi (2021); Chaturvedi & Malyan (2021); CPWD (2019a, 2019b, 2019c); Ghosh (2020).
Typical rooftop PV systems are expected to have a lifespan of 25–30 years. However, frequent soiling, manufacturing defects, damage due to air quality and inadequate maintenance contribute to early replacement in India (Ghosh 2020; Gupta 2021; Kamak 2019). For this study, PVs were expected to be replaced every 20 years (in 2036 and 2056) and to be manufactured in India. By the first replacement, the PV efficiency was expected to increase by 50% and by another 30% for the second replacement. This will push current PV efficiencies from approximately 19% to 29% in 2036 and then to almost 38% in 2056 (Kiss et al. 2015; Oberbeck et al. 2020).
India’s coal-based power generation is expected to peak by 2040 and reduce by 99% by 2060. It is also expected that the national emission factors for electricity will follow the same trend (Chaturvedi 2021; Chaturvedi & Malyan 2021). Based on this projection, no reduction from A1 to A5 is estimated in B4 emissions due to the PV array and HVAC equipment in 2036. The replacement in 2056 is estimated to require 99% fewer emissions. These estimations assume the same manufacturing location for the PV array during the entire lifespan. The emissions due to the replacement of the HVAC equipment were also quantified similarly.
2.1.4 Phase B: use (B6)
The operational data for the building have been extensively recorded by the owners since the building’s inhabitation in 2016 (Table 5). Due to the Covid-19 pandemic, the building usage in 2020 was atypical. Therefore, data for 2020 were calculated as the arithmetic mean of data from 2016 to 2019. From 2021 onwards, a randomly allocated 0–5% increase in consumption was estimated. This was based on conversations with the building’s owners.
2.1.5 Phases C: end of life (C1–C3) and D: recycling (D3)
The building will be demolished (C1) and transported (C2) to waste processing (C3) and recycling facilities (D3) in and around Ahmedabad. Different materials used in the building will be dealt with in different ways. Materials such as steel, glass and copper will be separated with minimal damage possible (C3) and sent for recycling to different facilities in and around Ahmedabad. Some materials such as plastered walls will be demolished (C1) and transported to a C&D recycling facility in Ahmedabad (NITI Aayog 2019; Sekhar et al. 2016; Somvanshi & Verma 2020).
This separation may even be an energy-intensive activity. The emissions due to deconstruction (C1) were estimated to be 25% of the emissions during on-site construction and installation (A5) (CPWD 2019b). The emissions due to transportation at the end of life (C2) were estimated by mapping of distances to the recycling facilities (Gajjar & Sheikh 2015; Somvanshi & Verma 2020). The emissions due to waste processing (C3) were estimated as 10% of the emissions due to recycling (D3). The emissions due to the recycling process (D3) were quantified based on data from recycling facilities in and around Ahmedabad (Khanna et al. 2020; Sekhar et al. 2016). All material was distributed between five recycling facilities: C&D, metal, glass, wood and electronics. The distances to the facilities were 50, 30, 30, 35 and 50 km, respectively.
2.1.6 Phase D: exported energy (D4)
The net-balance approach allows the benefit of avoided emissions to be allocated to the building when on-site renewables are used to export energy. The NZEB under evaluation exports 100% of the energy generated on-site. The emission factor for coal-based energy generation in Gujarat is 1.900 kgCO2e/kWh (Ecoinvent 2014), while rooftop PVs have an emission factor of 0.006 kgCO2e/kWh in India (Prasad et al. 2021). Therefore, every unit (kWh) exported saves emissions worth 1.894 kgCO2e. These avoided emissions are quantified as D4. These are represented as negative values on the y-axis in Figure 3.

Figure 3
Yearly emissions from the building along with net emissions (black line) show four instances of a negative impact in the whole lifespan.
Note: Negative values on the y-axis indicate avoided emissions.
2.2 Impact assessment
The study used an iterative process for data collection and assimilation due to the lack of a national LCI (Figure 1). For each iteration, life-cycle calculations were followed by data-quality analysis methods recommended by ISO 14044 (2006b).
2.2.1 Pareto analysis
ISO 14040/14044 (2006a, 2006b) recommends conducting a Pareto analysis to identify the biggest contributors to the LCA. It serves as a proxy for an uncertainty importance analysis. In each subsequent iteration of the study, data points with the greatest contribution to the result were investigated with increased priority to ensure the reliability of the result (Björklund 2002; Maurice et al. 2000; Sarkar et al. 2013).
2.2.2 Uncertainty analysis
Two methods of uncertainty analysis are most commonly used for LCAs: the classical statistical analysis and Monte Carlo simulations. Most data sources give a definite value for inventory results rather than ranges. Creating a probable range from these sources may not be possible due to a high chance of differences in technological coverage, data age and geographical coverage. Therefore, a classical statistical analysis was used in this study (Cherubini et al. 2018; Huijbregts 1998; Igos et al. 2019).
The uncertainty for each datum point was quantified and studied in conjunction with the results of the Pareto analysis. In case the input had high uncertainty, data collection for that point was revisited. This led to the study being conducted in three iterations with decreasing values for Pu (Figure 4). For the first and second iterations of the LCA, the arithmetic mean of the dataset was used to calculate the embodied emissions. This resulted in Pu being as high as 64% for some materials. For the third iteration, the maximum value of each dataset was used to calculate the embodied emissions. Consequently, the results presented in the next section are the maximum possible emissions based on the emission factors in the dataset.

Figure 4
Uncertainty analysis was performed for each iteration of the study.
Note: Low percentage uncertainties were ensured through an increase in the number of data sources.
Sources: Cherubini et al. (2018); Huijbregts (1998); and Igos et al. (2019).
2.3 Interpretation
Interpretation is the phase of the LCA where conclusions for the study are drawn as a response to the goals defined above. This includes the identification of the significant issues based on the results of the LCA. These results also lead to conclusions, limitations and recommendations for the building. These are detailed in the next section of the research.
As per ISO 14040, this section also requires a consistency check, particularly when the data collection process spanned several reporting locations and published references. This is because one comprehensive dataset for all materials, in the geographical context of Ahmedabad, was not available. Consistency was achieved through data quality indicators. Each data source used was scored for the parameters indicated in Table 3 (Jones 2019; Weidema 2019; Weidema & Wesnæs 1996). For example, the Inventory of Carbon and Energy (ICE) Database V3 scored a 2 on the data age but a 5 for its geographical coverage. Data sources and their scoring are shown in Appendix B in the supplemental data online. Any data source with a score of 10 or more was considered invalid and not used for the study. At least five valid data sources were used for each material.
Table 3
Scoring of data sources based on data quality indicators.
| SCORE | 1 | 2 | 3 | 4 | 5 |
|---|---|---|---|---|---|
| Source of data | Life cycle database or company data or EPDs | Peer-reviewed journal paper | Government report or conference paper | All other sources | – |
| Stages of life cycle: Phase 1 | Raw material extraction to manufacturing | Raw material extraction and manufacturing | Raw material extraction or manufacturing | – | – |
| Category indicator used | kgCO2e | kgCO2a | kWh or MJb | – | – |
| Data age | Up to 3 years before or after 2015 | Up to 5 years before or after 2015 | Up to 10 years before or after 2015 | Up to 15 years before or after 2015 | Up to 20 years before or after 2015 |
| Geographical coverage | Ahmedabad or Gujarat | India | South Asia | Asia | World |
[i] Notes: a Assumed emissions for all other greenhouse gases are negligible.
b Characterization factor of 1.90 kgCO2e/kWh used to convert data for coal-based power generation in Gujarat (as per the Ecoinvent Database).
EPDs = environmental product declarations.
Source: Adapted from Weidema & Wesnæs (1996).
3 Results
The third iteration of the study was used for the interpretation of the results seen in this section (Figure 5). The inventory (see Appendix B in the supplemental data online) leads to the following results:

Figure 5
Emissions for each material during the different phases (A–D) of the building’s lifespan show that some materials and phases have significantly higher emissions than others.
The emissions due to the structural and envelope-related components of the building constitute 48% and 10% of the total embodied emissions (A1–A5), respectively. Another 35% comes from the PV panels. Finishes, electrical and HVAC components constitute only 7% of the embodied emissions.
Although structural components are responsible for 48% of the emissions during the embodied phase, their share drops to 2% during use (B1–B6). On the other hand, HVAC has < 1% emissions in the embodied phase, but 78% of emissions in the use phase.
The emissions due to the HVAC equipment during A1–D3 are 3260 tCO2e. Of these, the operational HVAC emissions (B6) themselves are 3234 tCO2e. This means that 99% of the emissions due to the HVAC equipment are when air-conditioning is being used. Since 100% of the electricity generated on-site is exported, the HVAC operations are run on the thermally powered city grid with an emission factor of 1.9 kgCO2e/kWh. If the HVAC equipment was powered by the PV array on-site, these operational emissions would drop to just 10 tCO2e.
The total emissions due to insulation in the building are 3.1 tCO2e, of which 2.5 tCO2e are during manufacturing and construction. These are < 0.1% of the total emissions of the entire project.
The incremental carbon cost of the glass used for the double-glazed unit (DGU) could not be isolated for evaluation. This is because the DGU was broken down into its components: an aluminium frame and glass in the BoQ. However, the cumulative share curve in Figure 6 shows that it is responsible for approximately 1% of the total emissions of the NZEB.
In the final iteration of the study, these results are based on the maximum emission factor. They have Pu = ±7%. This uncertainty affects emission quantities in modules A1–A3, B2–B5 and C1. The total emissions from these phases are 2409 tCO2e. For the 7% uncertainty, this value could range from 2240 to 2578 tCO2e.
The emissions due to modules A1–C3 of PV panels are 1432 tCO2e. The emissions due to the recycling of PV panels are 907 tCO2e. However, the provision of the panels helps avoid 6761 tCO2e of emissions. The GHG payback time of the modules is almost 21 years when recycling and all three PV sets are considered. This is in concurrence with research on PV emissions in a net-zero emission building (Good et al. 2016).
Emissions due to recycling (D3) are also the highest for structural and PVs at 35% and 57%, respectively. All other building components (envelope, finishing, electrical and HVAC) are only responsible for a little more than 7% of the emissions due to recycling.
The net emissions over the 60-year lifespan are 865.8 tCO2e. This means that 865.8 tCO2e of emissions need to be offset for the building to achieve a net-zero carbon status. This includes emissions due to production, construction, use, end-of-life processes and recycling.

Figure 6
Pareto analysis showing emissions on the primary axis and the cumulative share of emissions on the secondary axis.
Note: Photovoltaic (PV) panels and steel contribute to 56% of the total impact. Emissions avoided (D4) have been deliberately left out of this analysis.
3.1 Impact assessment
The Pareto analysis pinpoints the biggest contributors to the result. Two materials—cement and steel—had high emissions in each iteration of the study. Therefore, data points for these two materials were added and verified multiple times. Consequently, embodied emissions for cement and steel are based on 12 and 11 valid data sources, respectively. Through the addition of these sources, the Pu of both materials was restricted to 6% (Figure 4).
The Pareto analysis (Figure 6) shows that PV panels, steel, cement and copper are responsible for 83% of all emissions. All materials after glass on the x-axis have < 1% emissions over the entire life span of the building. As per the cut-off criteria (ISO 2006b; Klöpffer 2012), input materials need to be considered if they account for at least 1% of the total emissions over the lifespan. Additionally, the sum of emissions for the neglected material should be ≤ 5%. In this study, the emissions of these materials are a little over 2% of the total emissions. Therefore, these materials can be avoided in future studies for the same building.
When these materials are grouped into the building components (Figure 6), it is clear that operational HVAC (in this case, daily cooling requirements) is responsible for 52% of all emissions over the building’s entire lifespan. In terms of the building’s components, HVAC and PV are responsible for 77% of the emissions. Envelope, electrical and finishing components are only responsible for about 4%, 2% and 1% of all emissions, respectively.
4 Interpretation
The building uses materials that conventionally end up in landfills at the end of the life cycle. This is one of the blocks in the pathway to circularity (Haigh et al. 2021). Based on discussions with the building’s owners, emissions due to recycling are added to the quantification of total emissions due to the building. They are also included in scenarios 2, 3, 5 and 6 in Figure 7. Therefore, as shown in Table 4, the total emissions of the building are calculated as 6761.4 tCO2e and net emissions are 865.8 tCO2e.

Figure 7
Cumulative emissions indicate the carbon offset required at the end of every year under different scenarios.
Note: Scenario 1 is the existing case where no offset measure is implemented and the building runs in the as-is condition. This can be used as a baseline for comparison.
Source: Adapted from Georges et al. (2014).
Table 4
Total and net emissions of the building during each phase.
| PHASES | MODULES | EMISSIONS (tCO2e) (X) | SHARE OF EMISSIONS (A1–D4) (%) | AVOIDED EMISSIONS (tCO2e) (Y) | NET EMISSIONS (tCO2e) (Z = X – Y) | NET EMISSIONS (tCO2e/m2) (M = Z/515) | NET EMISSIONS (kgCO2e/m2yr) (N = M/60*1,000) |
|---|---|---|---|---|---|---|---|
| Product and construction | A1–A5 | 1,695.6 | 22% | 0.0 | 1,695.6 | 3.3 | 54.9 |
| Use | B1–B6 | 4,174.1 | 55% | 0.0 | 4,174.1 | 8.1 | 135.1 |
| End of life | C1–C3 | 180.4 | 2% | 0.0 | 180.4 | 0.4 | 5.8 |
| Beyond life cycle | D3–D4 | 1,577.1 | 21% | 6,761.4 | –5,184.3 | –10.1 | –167.8 |
| Total (cradle to cradle) | A1–D4 | 7,627.2 | 100% | 6,761.4 | 865.8 | 1.7 | 28.0 |
| Total (cradle to grave) | A1–C3 | 6,050.1 | – | 0.0 | 6,050.1 | 11.7 | 195.8 |
| Total (cradle to grave + exported) | A1–C3 + D4 | 6,050.1 | – | 6761.4 | –711.3 | –1.4 | –23.0 |
4.1 Cumulative emissions
The interpretation of the analysis is conducted in terms of the changes in the cumulative emissions over the building’s lifespan (Figure 7). For this analysis, the as-is situation (scenario 1) is compared with some PV-based offset mechanisms and future scenarios for decarbonisation for the electricity grid of the country (Georges et al. 2014; Pesonen et al. 2000).
Scenario 1: No offset planned
Explains the as-is situation where no offset measures are implemented. It considers no decarbonisation of the city grid or efficiency in the recycling processes.
Scenario 2: Conservative offset
In this situation the NZEB targets achieving a net-zero carbon status by the end of its lifespan in 2076. The additional offset needed is about 16 tCO2e/yr from every year starting in 2023. This increase in PV generation would mean an additional PV array on-site. The A1–C3 emissions due to this additional PV array would be about 300 tCO2e, and would also need compensation. Therefore, an additional 22 tCO2e/yr of GHG savings are required to achieve a net-zero emission status at the end of the building’s life span in 2076.
Scenario 3: Time-bound approach
The NZEB can target achieving a net-zero carbon status within a certain period. For instance, the building targets achieving a net-zero carbon status by 2035. This would require additional savings between 2023 and 2035. This would require avoiding another 66.6 tCO2e/yr to compensate for existing emissions and 23.0 tCO2e/yr to compensate for the additional PV infrastructure. Therefore, an additional 89.6 tCO2e/yr worth of emissions would need to be avoided.
Scenario 4: No recycling
In the case of a cradle-to-grave analysis, the building’s demolished materials end up in landfills. No recycling is considered and module D3 is pushed out of the scope of the evaluation. The total emissions due to the building will be 6050 tCO2e, which is less than the avoided emissions of 6761 tCO2e (Table 4). In this analysis, the building would already have a net-zero carbon status at the end of its life span and no additional offset would be required.
Scenario 5: Sustainable development
The emission factor for India is projected to reduce from 2.07 to 1.25 by 2030 and to 0.60 by 2040 (IEA 2021). Extrapolation of these emission factors shows that India will achieve a zero-emission electrical grid by 2049. This means that emissions from B1 to D4 will now be zero. There will be no emissions released into the environment, and there will be no benefit from avoided emissions. After 2049, the cumulative emissions of the building stabilise at 1168 tCO2e.
Scenario 6: India vision case
This scenario projects a slower change with a zero-emission electrical grid achieved by 2063 (IEA 2021). Here the building continues as-is operation till 2063 when the cumulative emissions of the building become constant.
5 Discussion
5.1 The study in context with other studies
This section discusses the analysis presented in this case study with work carried out in other parts of the world. It is not a comparative analysis but an attempt to place this case study in the context of other work. Previous research has shown that carbon emissions associated with the material production stage can reach 60–75% of the total life cycle (A1–C3) of nearly zero-energy buildings in Norway (Kristjansdottir et al. 2016). For the NZEB in Ahmedabad, this value is only 28% because emissions during the use phase are significantly higher than in case examples in Norway. The emission factor for the Ahmedabad city electricity grid is more carbon intensive. Additionally, HVAC and PV equipment is replaced twice for the NZEB, while LCAs conducted in Norway recommend a single replacement after 30 years (Fufa et al. 2016).
An office building near Oslo has emissions of 3.4 kgCO2e/m2yr (Fufa et al. 2016). The equivalent for the NZEB in Ahmedabad is –23.0 kgCO2e/m2yr because the building has more avoided emissions than released emissions if recycling is taken out of the analysis. This is also illustrated as scenario 4. It should also be noted that the Norwegian methodology considered normalisation for area based on the heated floor area of the building. The NZEB under evaluation is a mixed-mode building that relies on natural ventilation for thermal comfort when feasible (Rawal et al. 2017). Therefore, for all normalisations in this study, the total floor area (515 m2) was considered. The temporal and spatial mixed-mode variations of the building could vary the air-conditioned floor area from 0 to 515 m2 across the year.
The provision of the PV system in the building is responsible for 35% of the total embodied carbon of the building. For a prototype exhibition space in Trento, Italy, the PV array is responsible for almost 27% of embodied emissions. Note that the peak power of this exhibition space is only 3.5 kWp, while the NZEB in Ahmedabad has a 30 kWp system (Asdrubali et al. 2020).
For a residential building in the warm and humid climate (Ernakulam, Kerala) of India, a LCA through the Ecoinvent database resulted in carbon emissions of 2.30 tCO2e/m2. The study shows a variation to 0.92 tCO2e/m2 when using the ICE database (Kurian et al. 2021). The different databases lead to different results for the same building because of the differences in their geographical scopes. This makes it necessary for LCAs in India to establish the validity of data sources. While the ICE database was used for the emission factors of cement in this study (see Table S2 in the supplemental data online), it should be noted that it was only one of 12 data sources that were references for cement. It was combined with data from Indian cement manufacturers such as Ambuja and Ultratech to estimate an average figure (Figure 6; and see Table S5 in the supplemental data online). This case study does not consider recycling (D3) emissions, and hence the comparative number for the NZEB in Ahmedabad would be –1.4 tCO2e/m2. Due to the differences in building types, climates and databases, a comparison of these numbers is not viable.
5.2 Limitations
The results and plans presented in this section are conditional on certain assumptions. The GHG emissions are saved by on-site energy production and attributed to the exported energy. The building that uses this exported energy is outside the system boundary of the LCA, but the emissions are not. The emissions saved here cannot be used for evaluations of the grid to which the electricity is exported. Doing so would result in the double-counting of emissions.
The quantification of avoided emissions due to exported energy is based on the relative difference between emission factors of the coal-based thermal power in Ahmedabad and PV-based electricity generation on-site. The positive emissions would reduce if the city grid became less carbon intensive over the 60 years. This reduction has only been accounted for in scenarios 5 and 6 in Figure 7.
The total emissions during use (B1–B6) and exported energy (D4) are sensitive to the projected lifespan of 60 years (Seo et al. 2016). However, the emissions during phases A and C are constant. For a net-zero emission status, avoided emissions during use compensate for the emissions during phases A and C. Emissions during phases A, C and D3 are independent of the lifespan. Therefore, if the lifespan of the building were to change, offset requirements for the building would need to change as well (Lolli 2014).
The validity of data sources is dependent on the data quality requirements set. For this study, manufacturer’s data were given as much importance as life-cycle databases. This was because some brands used in the building (such as paints and glass) were already known. Some studies argue that manufacturer data tend to give optimal results and may give a low preference to manufacturer data. Therefore, some datasets used in this study could then become invalid and lead to different results. For this building, EPD data for all materials were not available for two reasons. First, the building was constructed in 2015 and the LCA was conducted in 2021. This made it difficult to correctly identify all manufacturers and/or manufacturing locations for the products. Second, in some cases, Indian manufacturers have released carbon declarations for their companies, but without conducting verified EPDs.
A change in data quality indicators can change the validity of the data sources. For example, some manufacturers (e.g. Asian Paints and RR Cables) were known for the brands of paints and wiring used. Therefore, data from those particular manufacturers were given the same score as data from a life-cycle database. In some studies, manufacturer numbers could be considered optimistic or unreliable. Therefore, those data points become invalid. A shift in data-quality requirements such as these can change the results. For this study, a minimum of five valid data sources for each material and a maximum of 10% uncertainty were targeted. These can become more stringent or more lenient. In either case, the results may change.
The emissions during recycling (D3) are significantly large. However, only one or two data sources for these are available. Therefore, an uncertainty study for these emissions was not possible. Additionally, the data for these emissions are based on emission factors calculated during research conducted between 2016 and 2020. Some materials such as steel, sand and aggregates have a bigger share of emissions during the end-of-life processes than in the embodied phase. However, multiple valid sources for end-of-life emissions for these materials could not be found. The emissions during phase 3 are based on the optimistic approach of 100% recycling of all materials at the end of the building’s lifespan. These were taken into account to estimate the emissions for a cradle-to-cradle analysis, even though it is reported separately in some LCA methodologies (CEN 2011; Seo et al. 2016).
6 Conclusions
The goal of the study was to quantify the gap between net-zero energy and net-zero carbon through a life cycle assessment (LCA). The operational net-zero energy status does not translate to a lifetime net-zero emission status when the system boundary takes embodied emissions and end-of-life processes into account. Typical building LCAs consider recycling beyond the life cycle, which can help to promote the use of circular materials and building practices. This is in tandem with the goals of the building’s owners and occupants as well. However, if recycling is excluded from the calculations, the building is shown to have significant greenhouse gas (GHG) emissions.
Percentage uncertainty (Pu) is calculated using the ratio of uncertainty to the selected value. It becomes clear that Pu will be the least for the highest value in the dataset. Therefore, the emissions calculated here are the maximum possible emissions based on the emission factors available. Therefore, the resultant carbon offset required is also a high, more stringent value than a conservative one.
A consistency check mechanism was developed to address the lack of data availability as recommended by ISO 14044 (2006b) and adapted from existing research. This enables the use of data from multiple data sources when one comprehensive data source is unavailable, and also overcomes the credibility problem associated with one particular source of data. Credibility is achieved by using multiple data sources. As shown in Table S5 in the supplemental data online, for iteration 3, each material had a minimum of five data sources to reduce dependency and errors due to one data source. This methodology was combined with a Pareto analysis to ensure a greater number of data sources for materials that had higher emissions than others.
6.1 Way forward
Based on the adopted methodology, the negative emissions, despite a net-positive status annually, are reliant on the production of 100% exported energy. If no electricity was exported, operational emissions (B6) would reduce from 3294 to 10 tCO2e. There would also be no emissions avoided and the cumulative emissions due to the building would be 4344 tCO2e as compared with the existing value of 7627 tCO2e. While the development of offset plans is not the goal of this study, one of the plans can include the use of the renewable electricity on-site itself.
The LCA calculations set-up can be updated annually from 2021 onwards to have a more realistic mathematical model. Consequently, the carbon status and offsets required can be tracked in real time. Real-time tracking can bring accuracy to the model in case the city grid and/or recycling facilities become less carbon intensive. The projected consumption numbers for the building would also be more valid. An analysis of building emissions projected now versus emissions projected in a study 10 years from now could also substantiate the numbers.
The module A1–A3 inventory (see Appendix B in the supplemental data online) is applicable for use in life-cycle studies of any building constructed within Gujarat between 2012 and 2018. The inventory created can be used to scale up the research to an extent that can help create benchmarks and/or standards. If a database of material consumption of each building can be created, the inventory can be easily applied to estimate the total GHG emissions from this building. Once that is known, building- or even city-level offset mechanisms can be developed. For buildings built outside of this time frame, any older data sources will need to be rechecked for verification.
Acknowledgements
The authors thank the Shakti Sustainable Energy Foundation for giving the Centre for Advanced Research in Building Science and Energy (CARBSE), CRDF, CEPT University, the opportunity to conduct this study with funding support.
Competing interests
The authors have no competing interests to declare.
Funding
The research was funded by the Shakti Sustainable Energy Foundation under a Climate Works Grant (number G18 SSEF-471) for the project ‘Advanced Building Energy Efficiency in India 2018–19 Phase II’.
Supplemental data
The appendices can be accessed at: https://doi.org/10.5334/bc.194.s1
