
Figure 1
Correspondence of traditional QoE Pyramid with T-EBM Qualitative Wheel. (A) QoE Pyramid. The pyramid represents a purported hierarchy of ever-increasing quality. The color of each level of the pyramid was chosen to match its corresponding section of the wheel. (B) T-EBM Qualitative Wheel. Rings show various types of reports. Arrows link each level of the pyramid with its corresponding section in the outer ring of the T-EBM Qualitative Wheel.
Table 1
Parameter values used in primary search of PubMed® Catalog.
| PARAMETER | VALUE |
|---|---|
| Date – Published | Up to 2022 September 30 |
| Text Word | (ivermectin) and ((covid) or (sars)) |
| Filter: “TEXT AVAILABILTY” boxes checked | “Abstract”, “Free full text”, “Full text” |
Table 2
Parameter values used in supplementary search of PubMed® Catalog Parameters for supplementary search of PubMed® Catalog to find clinical articles whose “Full Text” would only be available from non-PubMed® sources.
| PARAMETER | VALUE |
|---|---|
| Date – Published | Up to 2022 September 30 |
| Text Word | (ivermectin) and ((covid) or (sars)) |
| Filter: “TEXT AVAILABILTY” boxes checked | “Abstract”, “Full text” |
| Filter: “ARTICLE TYPE” box checked | “Clinical Trial” |

Figure 2
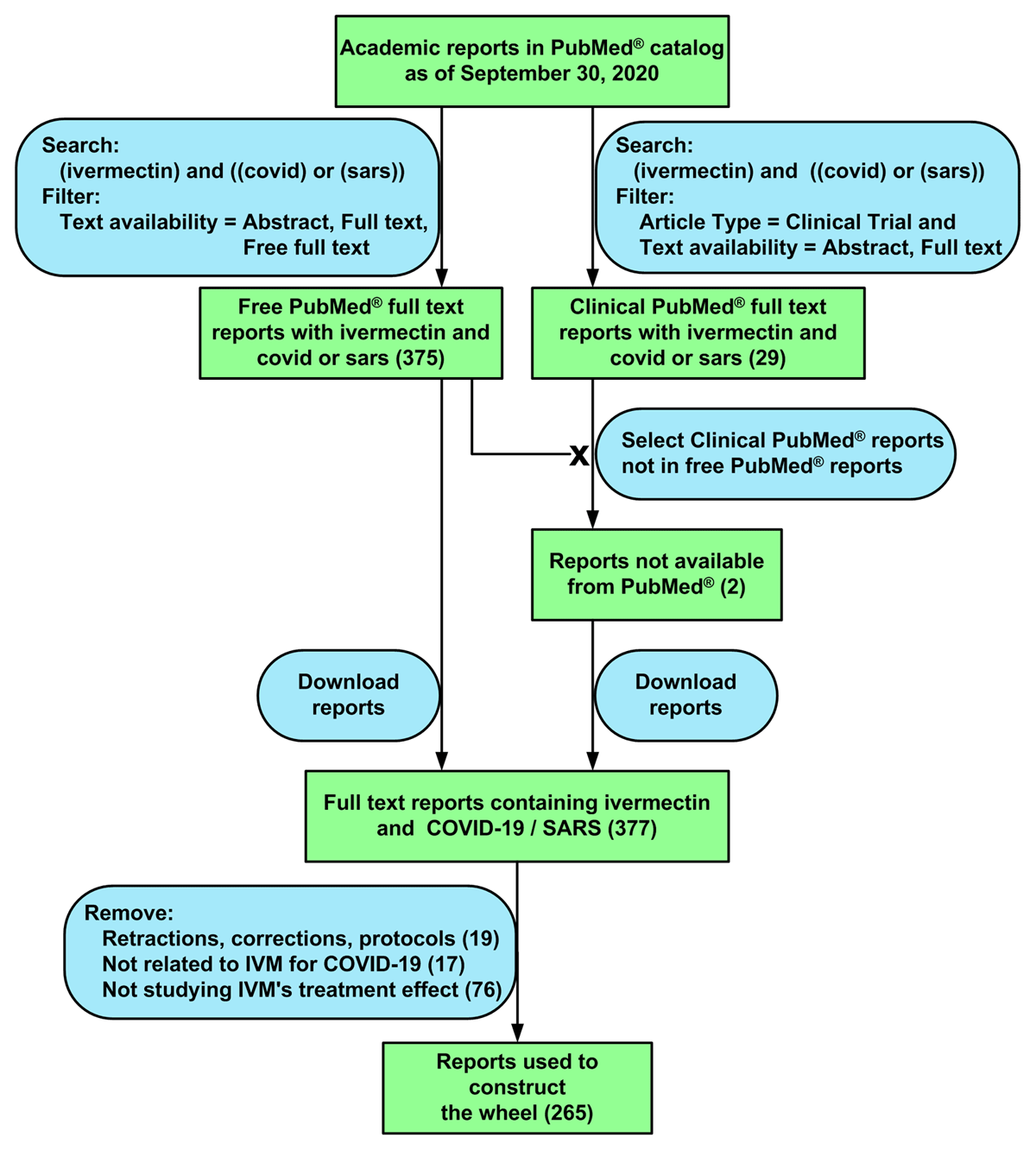
Flowchart for extracting citations about published IVM-based COVID-19 treatments from PubMed®. The reports of the citations were used to construct an IVM T-EBM Wheel. The left column shows the initial extraction which obtained 263 citations. The column on the right shows the extraction of the two clinical full text citations whose text were only available from sources other than PubMed®. The number of citations at a particular step are shown in parentheses. The “X” mark indicates removal of clinical citations from the right column previously found in the left column.

Figure 3
IVM T-EBM Wheel for the efficacy of IVM-based treatments of COVID-19. The inner ring of the wheel catalogues reports into four types: 1) mechanisms of action and 2) clinical studies, both of which are sources of primary evidence, and 3) structured analyses of primary data and 4) reviews, both of which are the secondary reports based on the primary evidence. Each inner ring section is disaggregated into several middle ring sections with the same coloring. In turn, each middle ring section is disaggregated into three outer ring sections by the outcomes of its reports, namely: “positive,” “inconclusive,” “negative.” The legend in the lower right-hand corner of the figure shows the color associated with each of the outcomes. For each middle ring section, the size of its three outcome sections in the outer ring is proportional to its number of reports in the literature and the order of those three outcome sections is clockwise from largest to smallest and not by outcome. Data from peer-reviewed published reports listed in PubMed® and searched for “ivermectin” and for either “covid” or “sars”. The number displayed in each outer ring section is the number of its reports. Numbers are omitted when the section is too narrow for display (see Table 3 for all values).
Table 3
Outcomes of treating COVID-19 with IVM-based protocols.
| REPORT TYPE | SOURCE OF EVIDENCE | TOTAL | POSITIVE | NEGATIVE | INCONCLUSIVE |
|---|---|---|---|---|---|
| Structured analyses | Clinical practice guidelines | 5 | 0 | 4 | 1 |
| Meta-analyses, Systematic reviews | 31 | 1 | 3 | 27 | |
| Clinical studies | Randomized control trials (RCTs) | 27 | 6 | 17 | 4 |
| Cohort studies, Case control studies | 22 | 6 | 9 | 7 | |
| Case reports, Case series | 8 | 1 | 0 | 7 | |
| Population studies | 4 | 2 | 0 | 2 | |
| Non-systematic Reviews | Narratives | 106 | 6 | 2 | 98 |
| Expert opinions | 1 | 0 | 0 | 1 | |
| Editorials | 0 | 0 | 0 | 0 | |
| Mechanisms of action | In-silico studies | 28 | 14 | 3 | 11 |
| In-vitro studies | 19 | 9 | 4 | 6 | |
| In-vivo studies | 14 | 8 | 3 | 3 | |
| Total | 265 | 53 | 45 | 167 | |
