Fig. 1.

Fig. 2.

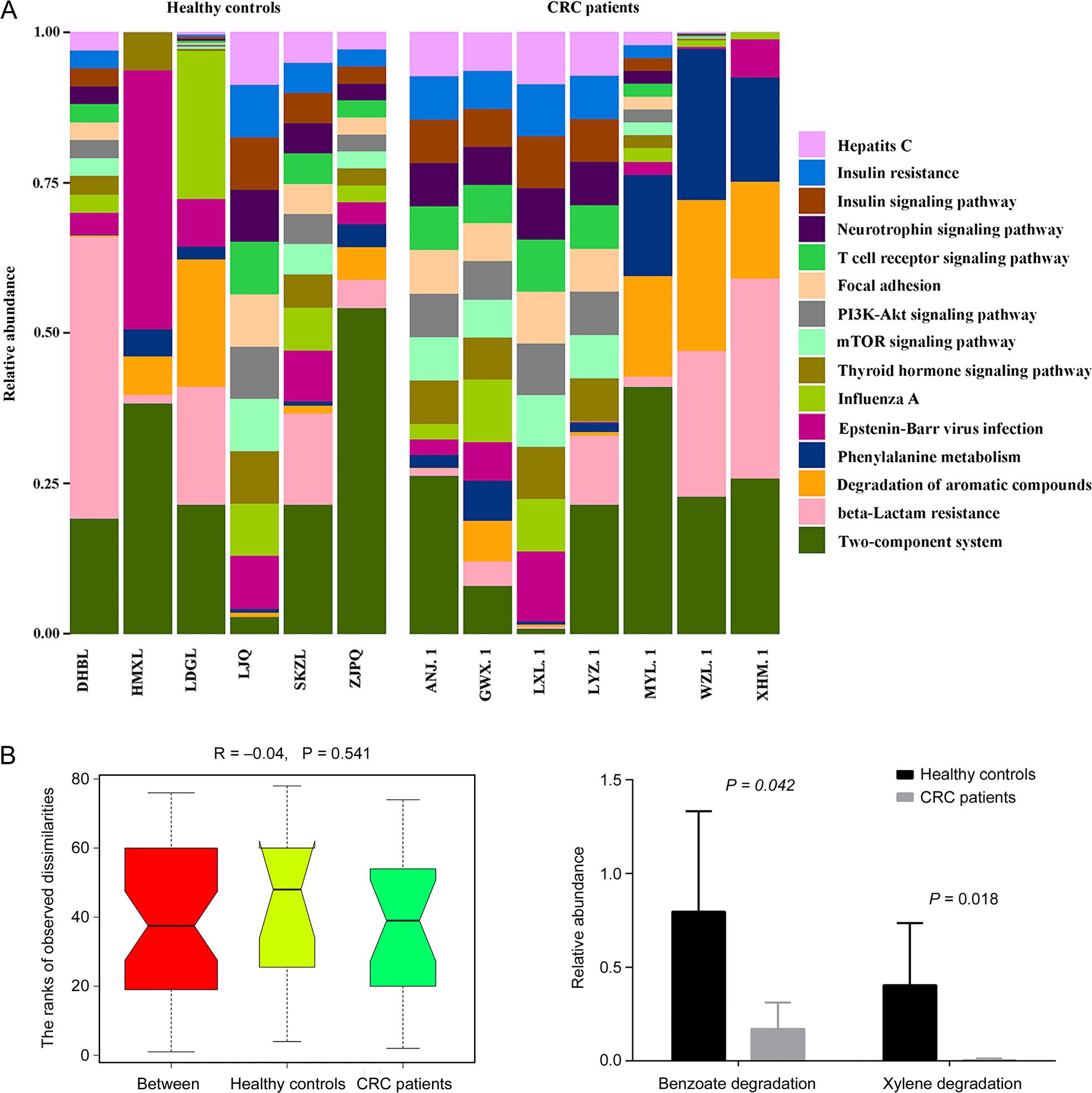
Fig. 3.

Fig. 4.

Fig. 5.

Baseline characteristics of healthy controls and CRC patients_
| Subject code | Age (years), average (range)* | Sex | Weight (kg) | Height (cm) | Cancer history | Medical history | Diagnosis | |
|---|---|---|---|---|---|---|---|---|
| Healthy controls | ZJPQ | 67 (44–71) | Male | 75 | 167 | N/A | N/A | N/A |
| SKZL | Male | 74 | 172 | N/A | N/A | N/A | ||
| LJQ | Male | 74 | 178 | N/A | N/A | N/A | ||
| LDGL | Male | 75 | 178 | N/A | N/A | N/A | ||
| HMXL | Male | 86 | 182 | N/A | N/A | N/A | ||
| DHBL | Male | 73 | 167 | N/A | N/A | N/A | ||
| CRC patients | LYZ.1 | 57 (42–67) | Male | 59 | 170 | No | None | CRC with liver metastasis for 1 month |
| ANJ.1 | Male | 70 | 165 | No | None | CRC with liver metastasis for half month | ||
| LXL.1 | Female | 58 | 160 | No | Hypertension | CRC | ||
| MYL.1 | Female | 57 | 157 | No | None | CRC | ||
| XHM.1 | Female | 56 | 156 | No | None | CRC with cervical lymph node metastasis for 5 days | ||
| GWX.1 | Male | 90 | 168 | No | None | CRC with multiple metastases for 5 days | ||
| WZL.1 | Male | 73 | 172 | No | None | CRC with multiple metastases for 1 month |