The gut microbiota (GM) comprises various populations of bacteria and is a metabolically active ecosystem that plays vital functions in maintaining human health (Sánchez-Alcoholado et al. 2020). Alterations to the GM composition produce changing levels of related metabolites, including short-chain fatty acids, polyphenols, vitamins, and polyamines. Over the decades, variations in the GM composition have been found to be related to diverse human pathologies, such as obesity (Davis 2016; Al-Assal et al. 2018), autoimmune diseases (Xu et al. 2019; Zhang et al. 2020b) and several types of cancers (Vivarelli et al. 2019; Cheng et al. 2020). Colorectal cancer (CRC) is considered to be the fourth cause of human deaths resulting from cancer globally (Brennan and Garrett 2016), accounting for about 10% of all new cancer cases (Wong and Yu 2019). Emerging evidence has demonstrated that GM dysbiosis may be involved in the development of CRC by producing metabolites that have important actions on the host-immune system that trigger the release of genotoxic compounds (Brennan and Garrett 2016; Sánchez-Sobhani et al. 2019; Wong and Yu 2019; Alcoholado et al. 2020). Microbial toxins induce DNA damage, promoting mutations. In addition, microbial activation of pathways such as NF-κB sustains chronic inflammation, fostering tumor initiation and progression.
Gut bacteria, including Fusobacterium nucleatum, form biofilms on tumor surfaces, enhancing invasiveness by disrupting epithelial barriers and facilitating microbial and cancer cell translocation. Microbes modulate immune responses in the tumor microenvironment (TME). F. nucleatum, for instance, inhibits antitumor immune activity by suppressing T-cell responses, enabling tumor survival and spread (Sakamoto et al. 2021). Microbial components and metabolites can prepare distant tissues for metastasis by creating an immunosuppressive and pro-inflammatory environment (Liu et al. 2023). Metagenomic studies in humans have identified several bacterial species that are associated with CRC progression (Brennan and Garrett 2016; Wong and Yu 2019).
Viruses and fungi are emerging contributors to CRC through mechanisms involving immune modulation, chronic inflammation, and microbial ecosystem alterations, although less extensively studied in CRC. These microorganisms influence tumor initiation, TME, and possibly therapy responses. In addition, studies have examined alterations in urinary microbiota in CRC patients and found significant shifts that may relate to cancer presence and progression. For example, one study showed a distinct gut microbiome in patients with CRC’s urine extracellular vesicles (EVs) compared to healthy controls. The study demonstrated that microbial signatures from EVs in urine could be potential biomarkers for diagnosing CRC (Yoon et al. 2023).
Obtaining the pure culture of microbiota is very efficient for understanding the intestinal microbial metabolites and their effects on host physiology (Dorrestein et al. 2014; Rowland et al. 2018). Actinomy-cetes play complex and diverse roles in tumors, including CRC. Due to their unique metabolic capabilities, these roles span from potential tumor-promoting effects to therapeutic applications. Actinomycetes can contribute to dysbiosis (imbalanced GM), a recognized factor in CRC development (Xu et al. 2022). Some Actinomycetes species are implicated in chronic inflammatory responses, creating a pro-carcinogenic environment (Sharma et al. 2023). Actinomycetes produce various metabolites that can affect host cells. While many are therapeutic, some may inadvertently promote cancer through genotoxic effects or by modifying the TME.
In contrast, Actinomycetes, especially Streptomyces, are prolific producers of bioactive secondary metabolites with anticancer properties. Some Actinomycetes species exert protective effects in the gut by modulating the microbiome (De Simeis and Serra 2021), improving epithelial barrier integrity, and reducing inflammation, potentially lowering the risk of CRC. In addition, Actinomycetes-derived compounds, such as immunomodulators, can stimulate anti-tumor immune responses, enhancing cancer therapy outcomes (Olano et al. 2009). However, the methods of isolating and pure culture of Actinomycetes from fecal samples have not been well established. Furthermore, the long developmental cycles, guanine-cytosine-rich genome, and abundant repeat regions impede routine molecular and genome sequencing technique analysis (Prudence et al. 2020). Traditional microbiology and genome sequencing use cultivated clonal cultures of bacteria. However, these approaches ignore the overwhelming microbial biodiversity, and clearly, metagenomics provides important insights into the rich and diverse microbial world (Quince et al. 2017; Ghosh et al. 2019). Addressing microbial biodiversity using traditional clonal cultures presents significant challenges, such as cultivation bias, loss of ecological context, low throughput and underrepresentation of rare species, particularly when investigating complex environments like the GM in CRC. These limitations have been addressed through advances in metagenomics, which provide a more comprehensive understanding of microbial communities and their impact on CRC.
Profiling ARG is crucial for understanding microbial dynamics, treatment challenges and disease progression, particularly in contexts such as CRC. Resistance profiling identifies reservoirs of resistance genes within the GM. The presence of ARG indicates the selective pressures exerted by the host environment, including inflammation, dietary factors, and therapeutic interventions. Antibiotic resistance genes linked to the production of genotoxic agents are key to understanding microbial roles in DNA damage and CRC initiation. Antibiotic resistance genes may influence the immune landscape by promoting microbial evasion or suppressing anti-tumor immune responses.
In this pilot study, we hypothesized that GM of CRC patients exhibits distinct differences in microbial relative abundance, diversity, metabolic functions, and antibiotic resistance genes compared to healthy controls. These differences can distinguish CRC patients from healthy individuals and may offer insights into the role of GM in CRC progression, treatment resistance, and overall disease pathogenesis. We aimed to compare the microbial relative abundance and diversity, analyze the metabolic functions, identify and profile antibiotic resistance genes, and apply multivariate analysis approaches to the gut microbiomes of CRC patients and healthy controls.
Six healthy individuals from our hospital outpatient department and 7 CRC patients from the Oncology department were enrolled in the study from November 10, 2017, to December 15, 2018. Inclusion criteria for healthy subjects were: healthy males; no active gastrointestinal tract (GIT) inflammation or bleeding; without inflammatory bowel disease; diabetes mellitus, or a history of GIT surgery; tumor-free, and not on a specific diet (vegans, etc.). Patients diagnosed with CRC were enrolled. Potential participants were excluded according to the following criteria: if they had been prescribed antibiotics, probiotics, or antifungal agents within 2 months prior to commencement of the study or had constipation or diarrhea within two weeks of its start. Healthy individuals with < 3 months of chronic diseases (e.g., hypertension, coronary heart disease) were also excluded. Our study was conducted following the Declaration of Helsinki guidelines. The Ethics Committee of Chinese People’s Liberation Army General Hospita reviewed and approved the study protocol (approval number S2018-081-02). Written informed consent was obtained from all study participants.
Central feces specimens were removed from sterile collecting pads and stored at -80°C until required for DNA extraction.
Total DNA was extracted from 250 mg specimens using a QIAamp® PowerFecal® DNA Kit (QIAGEN, Germany). DNA purity and concentrations were determined using D260/280 with a spectrophotometer (Nanodrop™, Thermo Fisher Scientific, USA). This was followed by electrophoresis on a 1% agaric gel incorporating λ-Hind marker III (100 V for 60 min). Fragments of DNA (average 450 bp) were prepared using a Nextera™ DNA Sample Pre-Kit (Illumina Inc., USA) to facilitate the construction of a paired-end library. The size of the amplification fragments ranged from 500–700 bp. Next, metagenomic sequencing was conducted using a HiSeq X™10 platform (Illumina Inc., USA). To delete artefactual or low-quality bases, all sequence reads were pre-processed. FastQC v0.11.8 was employed to determine raw data quality, and Trimmomatic v0.39 to trim raw sequence reads. The reads were assembled with MEGAHIT v2.7 software (Li et al. 2015).
Data output from the Trimmomatic was used to examine taxonomic profiles, with annotations of species established by employing MetaPhlAn2 (Truong et al. 2015) against an internal set of marker genes. Functional annotations were carried out using MOCAT2, which includes the Antibiotic Resistance Genes Database (ARGD) and Kyoto Encyclopedia of Genes and Genomes (KEGG) pathway maps (Kultima et al. 2016). The analyses were translated into relative abundance at the family, kingdom, phylum class, order, genus, and species levels. Differences in α-diversity were evaluated using the Chao1, Shannon, and Simpson diversity indices, with further analysis of similarities or ANOSIM also carried out. The Gini-Simpson index was used for α-diversity and Bray-Curtis dissimilarity for β-diversity. Relative abundance analysis and functional annotation were evaluated using KEGG. ARGD was used to identify antibiotic resistance genes (ARGs), the antibiotic-resistant class, and the corresponding antibiotic type. The functional gene and resistant gene data were further analyzed using principal component analysis (PCA). The scores of the first five components were analyzed using linear discriminant analysis (LDA) to classify them. Origin(Pro) v2020 (OriginLab Corporation, USA) was used to determine LDA and PCA. R-software v3.3.2 (R Core Team 2016) was employed for statistical analyses, and GraphPad Prism v6.0 (GraphPad Software, USA, www.graphpad. com) was used to calculate the a-diversity metrics. The Wilcoxon rank sum test was used to look for differences between any two groups, with significance set at a p-value < 0.05.
Fecal samples were obtained from seven CRC patients and six healthy individuals, with average age of 57 (range: 42–67) years and 67 (range: 44–71) years, respectively. The difference in the ages of the two groups was not significant (p> 0.05) (Table I). After metagenomic sequencing analysis, we compared the differences in the relative abundance at the genus and species level between the two groups. As shown in Fig. 1, the relative abundance of Leuconostoc was significantly greater in CRC patients than in healthy individuals (p = 0.045). In contrast, the level of Salmonella was remarkably lower in the CRC group than in healthy individuals (p = 0.011). At the species level, we found seven types of bacteria that exhibited significant differences between the two groups, including Parabacteroides merdae, Alistipes shahii, Alistipes finegoldii, Clostridium nexile, Salmonella enterica, unclassified Salmonella, and Enterobacter cloacae.

Comparison of GIT microbial relative abundance at the phylum, genus and species level between CRC patients and healthy subjects. CRC – colorectal cancer, GIT – gastrointestinal tract
Baseline characteristics of healthy controls and CRC patients.
| Subject code | Age (years), average (range)* | Sex | Weight (kg) | Height (cm) | Cancer history | Medical history | Diagnosis | |
|---|---|---|---|---|---|---|---|---|
| Healthy controls | ZJPQ | 67 (44–71) | Male | 75 | 167 | N/A | N/A | N/A |
| SKZL | Male | 74 | 172 | N/A | N/A | N/A | ||
| LJQ | Male | 74 | 178 | N/A | N/A | N/A | ||
| LDGL | Male | 75 | 178 | N/A | N/A | N/A | ||
| HMXL | Male | 86 | 182 | N/A | N/A | N/A | ||
| DHBL | Male | 73 | 167 | N/A | N/A | N/A | ||
| CRC patients | LYZ.1 | 57 (42–67) | Male | 59 | 170 | No | None | CRC with liver metastasis for 1 month |
| ANJ.1 | Male | 70 | 165 | No | None | CRC with liver metastasis for half month | ||
| LXL.1 | Female | 58 | 160 | No | Hypertension | CRC | ||
| MYL.1 | Female | 57 | 157 | No | None | CRC | ||
| XHM.1 | Female | 56 | 156 | No | None | CRC with cervical lymph node metastasis for 5 days | ||
| GWX.1 | Male | 90 | 168 | No | None | CRC with multiple metastases for 5 days | ||
| WZL.1 | Male | 73 | 172 | No | None | CRC with multiple metastases for 1 month |
– the data are given as averages to avoid potential identification of subjects
CRC – colorectal cancer,
N/A – not applicable
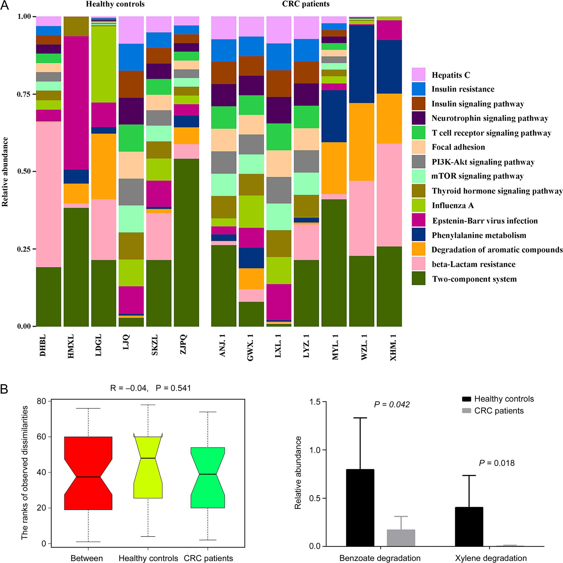
Metagenomic data were aligned with the KEGG pathway to look for any potential difference in metabolism between the CRC and healthy control groups. A total of 217 metabolic pathways were evaluated. The results revealed that the top 5 relative abundance genes were histidine protein kinase system (two-component system), β-lactam resistant, degradation of aromatic compounds, phenylalanine metabolism and Epstein-Barr virus infection (Fig. 2A). Four CRC patients (ANJ1, GWX.1, LXL.1, LYZ.1) seemed to share the same metabolic function pattern, e.g. the relative abundance of Hepatitis C, insulin resistance, and insulin, neurotrophins, and T cell receptor signaling pathways. According to the demographic information (Table I), there was no significant difference in any category between two sub-groups. Three out of these four patients were diagnosed with metastasis, while two out of the remaining three patients also had metastasis when CRC was diagnosed (Table I). The ANOSIM results did not show a significant difference in metabolic function genes in each group or between the two groups (R = –0.04, p = 0.541) (Fig. 2B). We also found two metabolic pathways were significantly reduced in CRC patients compared to healthy controls (p< 0.05), including benzoate degradation and xylene degradation (Fig. 2C). Benzoate and xylene degradation are critical metabolic pathways in environmental and industrial microbiology, involving different microbial enzymes and pathways tailored to their chemical structures. Both compounds are aromatic hydrocarbons, and their degradation requires specialized mechanisms to break the aromatic ring and convert the molecules into intermediates that feed into central metabolic pathways like the tricarboxylic acid (TCA) cycle. While a direct link between benzoate and xylene degradation and CRC has not been fully established, these pathways could influence CRC development through microbial dysbiosis, inflammatory pathways, and toxic intermediate production. Our results have proven that the metabolic functions of intestinal microbiota significantly changed in patients with CRC, consistent with previous studies (Alhinai et al. 2019; Song and Chan 2019).

Analysis of metabolic function between CRC – colorectal cancer patients and healthy subjects.
A) Histogram of intestinal microbiota metabolism and functional gene relative abundance in patients with CRC and healthy controls; B) analysis of similarity in each group or between the two groups; C) relative abundance comparison in CRC patients and healthy controls.
Potential differences in antibiotic resistance genes in the two groups were also investigated. The results revealed that the top 5 relative abundance genes were those encoding resistance against tetracycline (tetq), bacitracin (baca), macrolide lincosamide-streptogramin B (ermf), cephalosporin (bl2e_cfxa), and macrolide lincosamide-strep-togramin B (ermb) (Fig. 3A). The top 5 genes shared a similar pattern in both healthy control and CRC patients. Only two patients (GWX.1 and MYL.1) had a higher relative abundance of tetq than other cases. Patient MYL.1 was diagnosed with CRC without metastasis while patient GWX.1 had multiple metastasis for 5 days when CRC was diagnosed. Other characteristic information was insignificant between these two patients with high tetq abundance and other cases. ANOSIM results showed no significant differences in metabolic function genes in each group or between the two groups (R = -0.074, p = 0.877) (Fig. 3B). Only the relative abundance of the tetracycline Pa (tetpa) resistance-encoding gene was significantly different between the two groups (Fig. 3C). Further studies are needed to determine whether CRC causes an intestinal microbiota imbalance and intestinal mucosal inflammatory damage, leading to the diffusion of specific ARGs in the environmental media.

Analysis of resistant genes between CRC patients and healthy subjects.
A) Histogram of intestinal microbiota ARG relative abundance in patients with CRC and healthy controls; B) analysis of similarity in each group or between the two groups; C) comparison of intestinal microbiota ARGs between CRC patients and healthy controls. ARG – antibiotic resistance genes, CRC – colorectal cancer
Univariate analysis between the two groups demonstrated a limited number of significant metabolic genes or genes encoding antibiotic resistance. To explore further the metagenomic data, multivariate analysis was employed including PCA and LDA (Zhang et al. 2020a). The PCA scores were used by LDA to classify groups. The results that used metabolic function data revealed that the 94.43% variance could be explained by the first 3 components (PCmf1: 51.88%, PCmf2: 32.16%, PCmf3: 10.45%), but the score plot revealed an overlapping result between the 2 groups regardless of using PCmf1 vs. PCmf2 (Fig. 4A), PCmf1 vs. PCmf3 (Fig. S1A) or PCmf2 vs. PCmf3 (Fig. S1B). When we applied the scores of the first five components into LDA, only one subject in each group was misclassified (Fig. 4B), which means one CRC patient was classified into the healthy control group and one healthy subject was classified into the patient group. The classification accuracy reached 84.52%, demonstrating the substantial difference between the two groups, which may not be reflected in a single pathway. Similarly, we analyzed the genes encoding antibiotic resistance using the same approaches. 89.07% data were contained in the first three components (PCrg1: 70.70%, PCrg2: 13.14%, PCrg3: 5.23%). Most data points overlapped in the score plot (Fig. 4C, Fig. S1C, and Fig. S1D). In the group classification, two CRC patients were classified into the healthy control group and one healthy subject was classified into the patient group, leading to a classification accuracy of 77.38%, which was lower than metabolic function data.

Multivariate analysis of metabolic functions and resistant genes in CRC patients and healthy controls. CRC – colorectal cancer, LDA – linear discriminant analyse
The present study compared the GM composition, metabolic functions, and ARGs between CRC patients and healthy controls using a next-generation high-throughput sequencing technique (HiSeq X™10). Our study demonstrated that two bacterial genera and seven species significantly differed between healthy individuals and CRC patients. Previous research has shown that Bacteroides were found to be enhanced in GM of colon cancer patients (Sobhani et al. 2011) and Alistipes spp. was associated with colon cancer (Moschen et al. 2016). Both taxa were enhanced in GM of CRC patients in the present study. Additionally, two metabolic pathways – benzoate and xylene degradation – were notably reduced in CRC patients. Furthermore, an increase in tetracycline resistance-encoding genes was observed in the CRC cohort.
Most importantly, our multivariate analysis (PCA-LDA) exhibited a promising classification accuracy in distinguishing healthy individuals from CRC patients. The recent advances in metagenomics provide valuable insights into gut microbiome alterations in CRC. With the high-dimensional data obtained from metagenomic analysis, a classification and prediction model could be developed to facilitate early CRC diagnosis. Current research on GM in CRC focuses heavily on the link between an imbalanced GM (dysbiosis) and the development, progression, and treatment response of CRC patients. Our study demonstrated that multivariate analysis can successfully distinguish CRC patients from healthy controls with a satisfactory accuracy (84.52% for metabolic function and 77.38% for resistant genes). This opens potential avenues for using GM as a biomarker for CRC diagnosis and as a target for therapeutic interventions such as dietary modifications and probiotic supplementation.
ANOSIM results revealed that both metabolic functions and antibiotic resistance genes were similar within or between CRC patients and healthy controls (p> 0.05). However, multivariate analysis (PCA-LDA) accurately classified these two groups. PCA plotting was used to analyze GM diversity in the stool and colon samples and revealed a clear difference by the taxonomic classification method (Mas-Lloret et al. 2020). When metagenome analysis was used to study bacterial infection of patients with acute surgical abdomen, PCA can roughly separate the bacteria of ascites into three groups, but failed to separate the variation in the sample collected from blood (Wu et al. 2018). PCA aims to understand the variance in the first components and reduce data complexity by evaluating combined related variables. In the present relatively small cohort of patients, LDA (Dinsdale et al. 2013) misclassified one or two patients into the wrong groups, decreasing the accuracy. We are confident the analysis will be improved by studying a larger sample of patients. More importantly, our pilot study shows the feasibility of multivariate analysis on metagenomic data as a potential biomarker for diagnosing CRC.
In a previous study, Actinomycetes relative abundance was increased after CRC patients had received chemotherapy, indicating that Actinomycetes may be intimately involved in treating CRC (Li et al. 2020). Hence, we compared the relative abundance of Actinobacteria at the family, genus, phylum, class, order, and species levels. At both the phylum and class level, the relative abundance of Actinomycetes was apparently decreased in CRC patients compared to the healthy control group, but statistical significance was not reached. At the order (Fig. 5A), families (Fig. 5B), and genus (Fig. 5C) level, the relative abundance was not found to be significantly different between the two groups. At the species level, 19 species of Actinomycetes were found in the two groups. Although no significant difference was found between CRC patients and healthy controls, the species of Bifidobacterium bifidum and Bifidobacterium dentium in CRC patients exhibited a higher relative abundance than in the healthy control group. In contrast, the species of Bifidobacterium breve were less abundant in the CRC patient group compared to the healthy control group (p = 0.053), indicating that bifidobacteria might be an indicator of CRC (Yoon et al. 2021). However, a larger sample size is necessary to verify this assumption further. In addition, all of our enrolled patients were required to be a first-time diagnosis and were surgically unresectable, so these cases had no previous chemotherapy regimens or chemotherapy treatments.

Comparison of Actinobacteria at the A) order, B) family, C) genus and D) species level in CRC patients and the healthy control group. CRC – colorectal cancer
A key limitation of the present study was the relatively small sample size, which restricts the generalizability of the findings to a broader population and potentially impacts the robustness of the conclusions drawn. Due to the limited number of participants, the results may not accurately reflect the broader phenomenon being investigated, potentially leading to skewed data and a higher risk of random variability that could obscure true effects. Therefore, further research with a larger sample size will be necessary to confirm the observed trends and establish more substantial evidence for the investigated relationships of GM in CRC patients. Our study was also limited to functional and taxonomic mapping but without the inclusion of metagenome-assembled genomes.
In conclusion, the results have provided valuable insights into the GM of CRC patients by analyzing the relative abundance, diversity, metabolic functions and resistance-encoding genes of GMs using metagenomic sequencing followed by in silico analyses. The research identified significant differences in the distribution of two bacterial genera and seven species between CRC patients and healthy controls. Furthermore, the study demonstrated that multivariate analyses of metabolic functions and resistance-encoding gene data can effectively classify subjects into CRC and healthy groups.
These findings underscore the potential of the GM as a diagnostic tool for CRC, offering a promising avenue for non-invasive screening and risk assessment. The identification of specific microbial signatures, particularly those linked to metabolic functions and resistance traits, could open new doors for understanding the microbiome’s role in CRC progression and treatment resistance.
A more in-depth exploration of the functional mechanisms underlying these microbial shifts will be essential for future research. Longitudinal studies investigating the causal relationships between microbial composition, CRC development, and treatment outcomes should further clarify the role of GM in cancer. Additionally, integrating host-microbiome interactions, including immune modulation and metabolic pathway alterations, could provide a more holistic understanding of CRC pathogenesis, to guide future therapeutic strategies.