Ulcerative colitis (UC) is a multi-etiological, abnormal immune-mediated intestinal inflammatory disease (Tatiya-Aphiradee et al. 2019), which is a type of inflammatory bowel disease that seriously affects patients’ quality of life. Its pathogenesis is still unclear, and the main clinical manifestations are abdominal pain (Sinopoulou et al. 2021), diarrhea (Zhong et al. 2019), mucus lesions (Sun et al. 2021), and bloody stools (Pabla and Schwartz 2020). Common drugs for UC patients include 5-aminosalicylic acid (Murray et al. 2020), hormones (Axelrad et al. 2020), and immunosuppressants (Chen et al. 2022). However, some patients respond poorly to the drugs mentioned above, and the curative effect could be better. In recent years, an important treatment method, fecal microbiota transplantation (FMT), has become a new method for treating UC (Cammarota and Ianiro 2019; Leonardi et al. 2020; Crothers et al. 2021). Current research shows that the development of UC is closely related to gut microbiota changes. Normal gut microbiota colonizes the intestinal mucosa's epithelial cells to enhance the intestinal mucosa's biological barrier function; at the same time, the secretions of the microbiota adhere to the surface of the intestinal mucosa to form a chemical barrier to resist external stimuli. Gut microbiota microenvironmental homeostasis, once disrupted, can cause gut-associated diseases (Bullard et al. 2022). FMT has therapeutic value for UC by reconstructing gut microbiota structure (Mańkowska-Wierzbicka et al. 2020).
Recent research has shown that there are significant sex differences in the gut microbiota composition of humans. The potential differences between genders may result in varied metabolic diseases (Santos-Marcos et al. 2019). Male children are intensely impacted by the reduction in Lactobacillus and accompanied by an increase in Bacteroides and Clostridium; this phenomenon has not been found in female children yet. However, extensive research on sex differences in these differences has yet to be conducted (Kim 2022). Females tend to have higher bacterial diversity in their gut microbiota than males (de la Cuesta-Zuluaga et al. 2019). It is thought to be due to differences in hormone levels and metabolism. Females and males differ in the relative abundance of specific bacterial taxa. For example, females tend to have higher levels of Bacteroidetes, while males tend to have higher levels of Firmicutes (Shin et al. 2019). The gut microbiota of females and males also differ regarding their metabolic and functional capabilities. For example, females have been shown to have higher levels of bacterial genes associated with the metabolism of carbohydrates and lipids. In comparison, males have been shown to have higher levels of bacterial genes associated with the metabolism of amino acids and purines (Razavi et al. 2019).
The incidence of UC is similar in males and females, but there are some differences in the age of onset. Females tend to have a slightly earlier onset age than males (Gupta et al. 2020). Women with UC tend to have a more extensive disease involving the entire colon than men with more localized disease. There is evidence that women with UC respond better to some medications, such as mesalamine and steroids, than men (Rustgi et al. 2020; Kuenzig et al. 2022). The “microgenderome” is a term used to describe the unique collection of microbiota present in the gut and other tissues of an individual, which is influenced by gender identity, and shows gender dissimilarities in the mutual interaction between the microbiota, hormones, immunity, and disease vulnerability (Vemuri et al. 2019). The study of the microgenderome is a rapidly growing field with important implications for personalized medicine, disease prevention, and treatment. Understanding the complex interplay between sex and the microbiota can help us develop more targeted and effective interventions for various health conditions.
In this prospective study, FMT was used to compare its clinical efficacy in the treatment of UC patients between males and females; on the other hand, we tried to explore the effects of sex differences on the relationship between UC and gut microbiota and may provide a specific basis for personal clinical treatment.
A prospective, case-controlled trial design method was adopted, and FMT was given according to the characteristics of the patient's condition. The clinical effect of FMT on UC patients of different sex was verified by evaluating the curative effect before and after treatment.
The following steps were calculated to evaluate the required sample size for a study with experimental and placebo groups. Effect size is the absolute difference between the two groups. The experience effect size is 0.101, and the adjusted effect size = 0.101 * sqrt{0.9} = 0.096. The sample size for each group in a two-sample t-test comparing means can be calculated using the formula:
n – the required sample size per group
Zα/2 – the Z-score associated with the desired confidence level (for α = 0.05, Zα/2 = 1.96)
Zβ – the Z-score associated with the desired power (for power = 0.8, Zβ = 0.842)
SD – the standard deviation of the outcome
Therefore, the required sample size for a study with two groups, is 68 per group for a total sample size of 136.
In this study, 272 UC patients who visited the Department of Gastroenterology in our hospital from April 2019 to October 2021 were collected, all meeting the inclusion and exclusion criteria of UC. These research protocols were approved by the Ethics Committee of our hospital (Approved No. S2022-012-01).
Based on typical clinical symptoms and accompanied by at least one of the important changes of colonoscopy and histological findings of mucosal biopsy, UC was diagnosed. Clinical symptoms included persistent or recurrent diarrhea, mucus lesion and bloody stool, abdominal pain, and tenesmus, with (or without) varying degrees of systemic symptoms. Diarrhea was diagnosed as the passage of three or more loose or liquid stools per day. Diarrhea was characterized by loose, watery, or unformed stools. Other symptoms, such as abdominal pain, cramping, bloating, nausea, vomiting, fever, or dehydration, may accompany diarrhea. The bloody stool was diagnosed to check for signs of bleeding or other abnormalities in the digestive system. A stool sample was analyzed for the presence of blood or other abnormalities. An endoscopy procedure was performed to visually examine the digestive tract and obtain tissue samples for further testing. Blood tests were performed to check for signs of infection or inflammation, and to assess the patient's overall health. Tenesmus is characterized by a persistent feeling of incomplete evacuation of the bowels, despite the absence of stool. Tenesmus was diagnosed based on the presence of symptoms and other clinical findings. Despite having regular bowel movements or an empty rectum, there was a persistent urge to defecate or pass stool. The patients had feelings of incomplete evacuation or sensation of blockage in the rectum or anal canal. Colonoscopy had the following characteristics: 1) mucous membrane blood vessel texture was blurred, disordered, or disappearing, hyperemia, edema, brittleness, bleeding, and purulent secretion attachment; 2) diffuse erosion and multiple superficial ulcers were seen in apparent lesions and 3) rough mucosa was common in chronic lesions.
UC is an inflammatory bowel disease affecting the colon and rectum. The diagnosis of UC was typically made based on a combination of clinical, endoscopic, and histologic criteria. There was chronic inflammation of the colon and rectum, which was confirmed by an endoscopic examination of the bowel. There were symptoms such as abdominal pain, diarrhea, and rectal bleeding. Inflammation and ulceration were confirmed via histological evidence in the colon and rectum. The patients aged 18 to 65 years old met the diagnostic criteria of UC.
The patients had severe anemia and systemic infection (such as infectious colitis, ischemic colitis, or diverticulitis) and a history of thyroid disease; they were pregnant or lactating women. They had a previous history of abdominal or perianal surgery, digestive system disease (tumor, inflammatory bowel disease), and intestinal history of pathogen infection. The patients took prebiotics, probiotics, and proton pump inhibitors within the last month. The persons used immunosuppressants in the last three months. They had the diseases associated with severe immunodeficiency in the last three months. The patients had serious complications such as local stenosis, intestinal obstruction, intestinal perforation, colon dilatation, colon and rectal cancer, cardiovascular, cerebrovascular, liver, kidney, and hematopoietic system diseases. From the documents, the curative effects could not be judged. The patients had acute self-limited UC, amoebic dysentery, chronic schistosomiasis and other infections UC, Crohn's disease of the colon, ischemic enteritis, and radiation enteritis.
The menopausal status of the women was analyzed based on the following criteria: premenopausal is the stage of a woman's reproductive life that begins with her first menstrual cycle (menarche) and continues until perimenopause. Perimenopausal refers to when a woman's body naturally transitions to menopause, marking the end of the reproductive years. Postmenopausal refers to the time after menopause, beginning when a woman has not had a period for one year.
Analyzing dietary habits is a complex task that requires a comprehensive approach. There are various methods to analyze diet patterns. We used a Food Frequency Questionnaire (FFQ) and 24-hour dietary recall, followed by dietary analysis using nutritional analysis software. FFQ is a commonly used tool in nutritional epidemiology that helps assess an individual's dietary intake. Participants can be asked how frequently they consumed a particular food item in the past three months. The 24-hour dietary recall involves asking participants to recall and describe all the foods and beverages consumed in the past 24 hours. This method provides more detailed information on food and nutrient intake. We input the FFQ and 24-hour dietary recall data into nutritional analysis software. This software can analyze the number and quantity of specific nutrients (including protein, fat, carbohydrates, vitamins, calcium, and iron) consumed based on the reported food intake. It gives a detailed view of the individual's dietary habits. We calculated the intake of protein, fat, carbohydrates, vitamins, calcium, and iron for each participant, and analyze the data using statistical methods.
The donors were unrelated healthy adolescent donors, aged 10–18, with healthy lifestyles and good eating habits. They had no history of taking antibiotics, probiotics, and other microecological preparations within one month. Firstly, the donors were screened through a questionnaire survey, and those who met the conditions underwent laboratory tests to ensure that the donors met the inclusion criteria. The donor questionnaire included the following contents: 1) whether he or she is infected with HIV; 2) whether he or she was infected with hepatitis virus; 3) whether he or she had sexual contact with HIV carriers or hepatitis-infected persons; 4) whether he or she used illegal drugs; 5) whether he or she had tattoos in the last three months; 6) whether he or she had traveled to areas where diarrheal diseases were endemic in the world in the last three months; 7) whether he or she used antibiotics in the last three months; 8) whether he or she used immunosuppressants in the past; 9) whether he or she had chronic diarrhea, inflammatory bowel disease, gastrointestinal tumors and other diseases; 10) whether he or she had a healthy diet, appropriate lifestyle, family harmony, and no smoking or drinking; 11) whether he or she passed blood and stool tests four weeks before donation to avoid possible pathogens or infectious diseases. It is generally recommended that the donor stool come from a single healthy individual to minimize the risk of introducing potential pathogens or variations in the gut microbiota. Sixty-eight male and 68 female donors were selected finally.
200 g of uncontaminated donor feces were collected in the morning, put in a sterile, airtight container, sealed at a low temperature of 4°C, and sent to the feces and bacteria separation room. This process should be completed within 30 min. Every 50 g of feces was dissolved with 250 ml of saline solution and stirred with a sterile glass rod to make it reach the consistency of liquid slurry. The homogenized suspension was successively passed through a stainless steel sterile molecular sieve with a diameter of 1.0 mm to filter out larger particulate matter. The filtered bacterial solution was centrifuged at a speed of 6,000 rpm for 10 min, and the pellets were suspended in saline solution, and stored in a −80°C refrigerator. Before storing, 250 μl of pellets were used for DNA extraction, and the 16S rRNA sequencing and analysis were performed based on the corresponding section below.
There may be differences in the gut microbiome between males and females, particularly in terms of the abundance of specific bacterial species. Therefore, in some cases, it may be appropriate to select a donor of the same gender as the recipient to ensure a closer match in gut microbiome composition. As such, male-to-male and female-to-female FMT were used for all cases in the current clinical practice. We maintained strict criteria for donor matching during our study. All patients received the bacterial suspension from a donor of the same sex. It was done to ensure that any sex-based differences in gut microbiota would be minimized and to maintain the reliability of our findings. The bacterial suspensions were stored at −80°C before administration to maintain the viability and integrity of the microbial communities. The storage time varied between samples, but on average, the suspensions were stored for approximately one week before being administered to the patients. This time-frame falls within the acceptable range according to the current best practices in FMT protocols and ensures the procedure's efficacy. All subjects stopped using mesalamine and other 5-aminosalicylic acid drugs before FMT or receiving a placebo (equal volume of saline). When the patient's condition is severe and discontinuation may aggravate the disease, they could continue to use it. All enrolled patients received FMT blindly through the middle gastrointestinal tract for three treatments, once every three weeks. During the processes, diarrhea score, abdominal pain score, pus, and bloody stool score, colonic mucosal lesion score, and Mayo score were measured by colonoscopy.
Peripheral blood was drawn for routine examination, and about 5 g of feces were collected from the patient simultaneously, and stored in a sterile tube at −80°C for subsequent 16S rRNA gene detection. Peripheral blood routine examination included blood routine and high-sensitivity C-reactive protein (hsCRP). Ten mg of Metoclopramide was injected intramuscularly 1 hour before the treatment to promote gastrointestinal motility and prevent reflux. FMT was performed as follows: on the day of FMT, the prepared frozen microbiota was thawed in a 37°C water bath for 1 to 2 h; the patient was placed in the left lateral position with the head high and the feet low, and the front end of the gastroscopy was sent to the descending segment of the duodenum. A sterile injection tube was inserted with a diameter of about 2 mm into the biopsy hole, and 150 ml of fecal bacteria solution was slowly injected into the descending duodenum with a 50 ml syringe. After FMT, the patient was sent back to the ward. He was instructed to keep his head down and feet up for 60 min, try to avoid defecation within 0.5 h, prohibit eating and drinking within 1 h, and prohibit activities on the ground within 2 h. For the placebo group, the patients received an equal volume of saline, and other treatments were the same as the FMT group.
Before treatment and at the third week after the first to third FMT, the abdominal pain score, diarrhea score, and thick bloody stool score were recorded to evaluate their clinical efficacy on the clinical symptoms of UC. The improvement of mucosal lesions was evaluated by the changes of endoscopic mucosal lesion score and Mayo score. Clinical symptom score: 1) diarrhea score: 0 points for no diarrhea; 3 points for mild diarrhea (< 4 times/d); 6 points for moderate diarrhea (4–6 times/d); 6 points for severe diarrhea (> 6 times/d) is 9 points; 2) abdominal pain score: 0 points for no abdominal pain; 3 points for mild abdominal pain (occasional); 6 points for moderate abdominal pain (4–6 times/day); 9 points for severe abdominal pain (recurrent, severe pain); 3) score of feces with pus and blood: 0 points for no pus and blood; 3 points for mild (a small amount of pus and blood); 6 points for moderate (mainly pus and blood in the stool); and 9 points for severe (all pus and blood in the stool); 4) Mayo score: used to evaluate the activity of UC. Referring to the 2012 “Consensus Opinions on the Diagnosis and Treatment of Inflammatory Bowel Diseases” (Cheng et al. 2022), the specific scores are as follows: 1) stool frequency: 0 points for normal; 1 point for 1–2 times/day more than normal; 3–4 times/day for more than normal 2 points per day; 3 points more than normal 5 times/day; 2) blood in the stool: 0 points for no blood in the stool; 1 point for a little blood in the stool; 2 points for the obvious blood in the stool; 3 points for the predominant blood in the stool; 3) mucosa manifestations: 0 points for normal mucosa; 1 point for mild brittleness; 2 points for moderate brittleness; 3 points for moderate brittleness with exudation. The doctor evaluated the condition: 0 points for normal; 1 point for mild; 2 points for moderate; 3 point)s for severe.
Stool specimen collection and processing was as follows: stool from patients was collected before and after treatment and stored at −80°C for later use. The sample was taken out before use and operated according to the instructions in the kit; the DNA purification kit of gut microbiota was from Chorain Health Technology Co., Ltd (China). The DNA sample was stored at −20°C. The DNA samples were qualified by Nanodrop™ 2000 (Thermo Fisher Scientific Lnc., USA) and agarose gel electrophoresis to for PCR pre-amplification to test whether the samples are qualified. After the sample is qualified, the specific primers 341F (5′-CCTACACGACGCTCTTCCGATCTN-3′) and 805R (5′-GACTGGAGTTCCTTGGCACCCGAGAATTCCA-3′) were used with barcode to perform PCR amplification on the V3–V4 region of the 16S rRNA gene in the sample DNA, and the amplified product was subjected to quality inspection, purification, and library construction. After the comparison was qualified, the 16Sr RNA sequencing was carried out on the machine. The Illumina® Hiseq-PE250 (Illumina Inc., USA) technology sequencing platform was used to complete the sequencing of the 1V3–V4 region of the 16S rRNA gene by using the double-end sequencing method, and the corresponding data statistical analysis was performed according to the sequencing results. After preprocessing and quality control of the off-machine data, cluster and annotate the operational taxonomy unit (OTU) to obtain the composition and abundance information of the bacterial species in the sample; then through α diversity analysis, β diversity analysis and other statistical analysis to find the difference information between samples.
A Venn diagram for depicting varied species among different groups was plotted by using R package (Chen 2022). α and β diversities were plotted using R packages ggpubr and ggplot2 (Love et al. 2022). Heatmap for gut microbiome analysis was plotted by using the R package pheatmap (Kolde 2019).
A total of 272 UC patients were selected finally according to the inclusion and exclusion criteria and assigned into four groups (Fig. 1). Namely, the study incorporated four distinct cohorts, each comprising male and female patients who either receive FMT or placebo treatments, respectively the statistical differences were insignificant for age, BMI (body mass index), the numbers of smokers and drinkers, and biochemical indexes between experimental and placebo groups (Table I, p > 0.05). The dietary habits of the participants involved in the FMT study display no significant statistical differences in either the male or female categories, indicating the lack of statistical difference between the experimental and placebo groups regarding dietary habits (Table I, p > 0.05). In males, protein intake, fat intake, carbohydrate intake, and the intake of various vitamins and minerals (including vitamin A, vitamin C, vitamin D, calcium, and iron) did not significantly differ between the experimental and placebo groups. Likewise, the dietary intake among females, including protein, fat, carbohydrate, vitamins, and minerals, showed any significant statistical difference between the experimental and placebo groups. In the experimental group, which underwent FMT, 60.29% (41 out of 68) were premenopausal, 29.41% (20 out of 68) were perimenopausal, and a smaller proportion, 10.29% (7 out of 68), were postmenopausal. In contrast, the placebo group had a slightly higher proportion of premenopausal women, with 70.59% (48 out of 68), while 25% (17 out of 68) were perimenopausal, and a smaller number, 4.41% (3 out of 68), were postmenopausal (Table I). These findings indicated a slightly higher proportion of premenopausal women in the placebo group than the FMT group. In contrast, the FMT group had a higher percentage of perimenopausal and postmenopausal women. The differences were insignificant and would not affect the results. The statistical differences were insignificant for age, BMI, and biochemical indexes between male and female adolescent donors either (Table II, p > 0.05).

Overview of the retrospective cohort study design.
This flow chart presents the study's framework, focusing on a retrospective cohort of hospitalized ulcerative colitis patients, categorized upon admission and subsequent fecal microbiota transplantation (FMT) treatment. The study also includes placebo groups partitioned by gender. Four categories were devised: male and female patients receiving FMT and male and female patients receiving a placebo.
Baseline characteristics of ulcerative colitis (UC) patients.
| Parameters | Experimental group (n = 68) | Placebo group (n = 68) | χ2 or t-values | p-values |
|---|---|---|---|---|
| Males | ||||
| Age | 45.2 ± 13.6 | 47.1 ± 11.4 | 0.402 | 0.688 |
| BMI | 22.5 ± 2.16 | 21.5 ± 3.4 | 1.484 | 0.141 |
| Smoker, n (%) | 18 (43.9%) | 17 (25.0%) | 0.038 | 0.844 |
| Drinker, n (%) | 12 (17.6%) | 11 (16.2%) | 0.052 | 0.819 |
| Protein intake (g/day) | 79.252 ± 14.791 | 82.543 ± 27.594 | 0.456 | 0.377 |
| Fat intake (g/day) | 89.618 ± 33.173 | 92.609 ± 38.641 | 0.158 | 0.623 |
| Carbohydrate intake (g/day) | 258.167 ± 70.847 | 264.875 ± 74.136 | 0.568 | 0.326 |
| Vitamin A intake (μg/day) | 817.949 ± 190.225 | 839.24 ± 196.633 | 0.479 | 0.354 |
| Vitamin C intake (mg/day) | 99.564 ± 37.648 | 108.344 ± 11.862 | 0.984 | 0.102 |
| Vitamin D intake (μg/day) | 28.134 ± 14.025 | 30.848 ± 10.064 | 1.033 | 0.096 |
| Calcium intake (mg/day) | 997.56 ± 202.16 | 1018.256 ± 310.141 | 1.527 | 0.058 |
| Iron intake (mg/day) | 41.123 ± 25.249 | 38.897 ± 35.102 | 1.320 | 0.079 |
| hsCRP (mg/dl) | 3.707 ± 1.209 | 4.034 ± 1.25 | 0.135 | 0.893 |
| Triglyceride (mg/dl) | 98.2 ± 33.0 | 95.4 ± 33.9 | 1.375 | 0.172 |
| Total cholesterol (mg/dl) | 188 ± 21.4 | 191.6 ± 14.3 | 0.841 | 0.402 |
| HDL-c (mg/dl) | 49.7 ± 6.11 | 46.04 ± 7.44 | 1.951 | 0.064 |
| LDL-c (mg/dl) | 123 ± 18 | 129.9 ± 21.3 | 1.152 | 0.133 |
| Females | ||||
| Age | 40.6 ± 12.9 | 36.7 ± 14.0 | 1.220 | 0.225 |
| BMI | 21.6 ± 1.94 | 20.55 ± 1.62 | 1.861 | 0.056 |
| Smoker, n (%) | 20 (48.78%) | 18 (26.5%) | 0.146 | 0.702 |
| Drinker, n (%) | 11 (16.17%) | 13 (19.12%) | 0.202 | 0.653 |
| Menopausal status | ||||
| Premenopausal, n (%) | 41 (60.29) | 48 (70.59) | ||
| Perimenopausal, n (%) | 20 (29.41) | 17 (25) | 2.394 | 0.302 |
| Postmenopausal, n (%) | 7 (10.29) | 3 (4.41) | ||
| Protein intake (g/day) | 75.252 ± 28.791 | 70.543 ± 15.594 | 1.632 | 0.053 |
| Fat intake (g/day) | 73.618 ± 32.173 | 77.609 ± 16.641 | 0.105 | 0.647 |
| Carbohydrate intake (g/day) | 247.167 ± 74.847 | 259.875 ± 85.136 | 0.258 | 0.394 |
| Vitamin A intake (μg/day) | 830.949 ± 184.225 | 870.24 ± 220.633 | 0.752 | 0.214 |
| Vitamin C intake (mg/day) | 115.564 ± 35.648 | 112.344 ± 32.862 | 0.121 | 0.698 |
| Vitamin D intake (μg/day) | 12.134 ± 4.975 | 10.848 ± 5.064 | 0.097 | 0.876 |
| Calcium intake (mg/day) | 1000.56 ± 222.16 | 1096.256 ± 307.141 | 0.118 | 0.7063 |
| Iron intake (mg/day) | 12.123 ± 10.249 | 13.897 ± 6.102 | 0.237 | 0.425 |
| hsCRP (mg/dl) | 3.776 ± 1.379 | 3.694 ± 1.663 | 0.023 | 0.982 |
| Triglyceride (mg/dl) | 99.9 ± 31.2 | 99.4 ± 33.8 | 0.453 | 0.651 |
| Total cholesterol (mg/dl) | 193 ± 19.3 | 186.4 ± 26.8 | 0.781 | 0.436 |
| HDL-c (mg/dl) | 50.7 ± 5 | 49.7 ± 1.5 | 0.504 | 0.616 |
| LDL-c (mg/dl) | 119 ± 18.1 | 119.5 ± 19.8 | 0.753 | 0.453 |
The statistical difference is insignificant if p > 0.05.
Baseline characteristics of adolescent donors.
| Parameters | Males (n = 68) | Females (n = 68) | t-values | p-values |
|---|---|---|---|---|
| Age | 13.91 ± 2.22 | 13.91 ± 2.563 | 0.010 | 0.992 |
| BMI | 22.59 ± 1.468 | 22.38 ± 1.416 | 0.001 | 0.999 |
| hsCRP (mg/dl) | 0.487 ± 0.253 | 0.4856 ± 0.299 | 1.232 | 0.999 |
| Triglyceride (mg/dl) | 73.24 ± 14.41 | 75.41 ± 14.96 | 0.821 | 0.771 |
| Total cholesterol (mg/dl) | 169.6 ± 14.09 | 171.1 ± 13.43 | 0.268 | 0.958 |
| HDL-c (mg/dl) | 64.91 ± 3.155 | 65.38 ± 2.962 | 0.513 | 0.999 |
| LDL-c (mg/dl) | 94.8 ± 15.2 | 95.7 ± 13.67 | 0.002 | 0.996 |
The statistical difference is insignificant if p > 0.05.
Diarrhea scores showed a downward trend after treatment. Compared with before treatment and placebo treatment, the difference was statistically significant in males and females after three weeks of treatment (Table III, p < 0.05). Similarly, abdominal pain score, bloody stool, mucosa score, and Mayo score showed a downward trend after treatment. Compared with before treatment, the differences were statistically significant (Table III, p < 0.05). Diarrhea score, abdominal pain score, bloody stool, mucosa score, and Mayo score of patients after FMT were significantly lower than before treatment, indicating that FMT improved the symptoms of the abdominal and defecation discomfort of UC between males and females. FMT improved intestinal mucosal lesions and reduced disease activity in these UC patients. There were no significant changes for these clinical symptoms of UC in the placebo groups during the nine weeks (Table III, p > 0.05).
UC scores before and after FMT (± SD).
| Time | Diarrhea score | Abdominal pain score | Bloody stool | Mucosa score | Mayo score |
|---|---|---|---|---|---|
| Males (experimental group) | |||||
| Before FMT | 5.294 ± 1.658 | 5.091 ± 1.696 | 5.358 ± 1.579 | 1.772 ± 0.516 | 5.357 ± 1.724 |
| 3 weeks | 4.719 ± 1.612 *## | 4.598 ± 1.378 *## | 3.956 ± 1.428 *****#### | 1.533 ± 0.478 *# | 5.066 ± 1.651 |
| 6 weeks | 4.267 ± 1.457 ***### | 4.269 ± 1.428 ***### | 3.932 ± 1.195 *****#### | 1.416 ± 0.441 ***### | 4.317 ± 1.806 ***### |
| 9 weeks | 3.965 ± 1.163 ****#### | 4.116 ± 1.053 ****#### | 3.524 ± 0.895 *****#### | 1.259 ± 0.385 ****#### | 4.443 ± 1.242 **## |
| Males (placebo group) | |||||
| Before FMT | 5.511 ± 1.605 | 5.089 ± 2.126 | 5.464 ± 1.217 | 1.837 ± 0.772 | 5.360 ± 1.565 |
| 3 weeks | 5.430 ± 1.937 | 5.246 ± 1.725 | 5.815 ± 1.391 | 1.960 ± 0.681 | 5.405 ± 2.220 |
| 6 weeks | 5.504 ± 1.351 | 5.305 ± 1.892 | 5.194 ± 1.432 | 1.859 ± 0.546 | 5.483 ± 2.218 |
| 9 weeks | 5.566 ± 2.071 | 5.188 ± 1.762 | 5.073 ± 1.229 | 1.772 ± 0.508 | 4.957 ± 1.361 |
| Females (experimental group) | |||||
| Before FMT | 4.979 ± 1.741 | 4.812 ± 1.606 | 5.086 ± 1.696 | 1.721 ± 0.501 | 5.665 ± 1.808 |
| 3 weeks | 4.005 ± 1.282 ****### | 3.381 ± 1.327 ****#### | 3.520 ± 1.254 ****#### | 1.442 ± 0.457 **## | 4.730 ± 1.473 ***### |
| 6 weeks | 3.523 ± 1.087 ****### | 3.12 ± 1.009 ****#### | 3.034 ± 0.925 ****#### | 1.24 ± 0.349 ****#### | 4.503 ± 1.643 ****#### |
| 9 weeks | 2.933 ± 0.787 ****#### | 2.924 ± 0.835 ****#### | 2.396 ± 0.535 ****#### | 1.098 ± 0.309 ****#### | 3.978 ± 1.096 ****#### |
| Females (placebo group) | |||||
| Before FMT | 5.318 ± 2.286 | 5.060 ± 1.895 | 5.009 ± 1.574 | 1.653 ± 0.752 | 5.711 ± 1.858 |
| 3 weeks | 5.095 ± 1.952 | 4.512 ± 1.217 | 5.587 ± 2.193 | 1.958 ± 0.363 | 5.287 ± 2.241 |
| 6 weeks | 4.640 ± 1.970 | 5.282 ± 1.496 | 5.079 ± 1.563 | 1.867 ± 0.743 | 5.533 ± 2.010 |
| 9 weeks | 5.459 ± 1.997 | 5.062 ± 1.390 | 5.048 ± 2.109 | 1.713 ± 0.654 | 5.542 ± 1.831 |
– p < 0.05,
– p < 0.01,
– p < 0.001,
– p < 0.0001 vs. before FMT,
– p < 0.05,
– p < 0.01,
– p < 0.0001 vs. placebo group n = 68 for each group.
The statistical difference is significant if p < 0.05.
The SDS scores of male and female UC patients showed a downward trend after FMT. Compared with before and placebo treatment, the difference was statistically significant (Table IV, p < 0.001). The SAS score of male and female patients showed a downward trend after FMT. Compared with before treatment, the difference was statistically significant (Table IV, p < 0.05). After FMT, SDS and SAS scores were significantly lower than those before treatment, indicating that FMT can improve the mental state of male and female UC patients when compared with the placebo group. There were no significant changes for SDS and SAS scores in the placebo groups during the nine weeks (Table IV, p > 0.05).
Self-rating depression scale (SDS) and self-rating anxiety scale (SAS) before and after FMT (± SD).
| Time | Experimental group | Placebo group | ||
|---|---|---|---|---|
| SDS | SAS | SDS | SAS | |
| Males | ||||
| Before FMT | 55.29 ± 7.393 | 44.16 ± 5.929 | 57.829 ± 9.209 | 43.377 ± 4.004 |
| 3 weeks | 49.55 ± 6.093 ***### | 41.01 ± 5.287 # | 55.113 ± 5.801 | 41.958 ± 7.969 |
| 6 weeks | 45.98 ± 5.4 ****#### | 37.5 ± 4.275 ***### | 58.437 ± 8.857 | 42.09 ± 7.982 |
| 9 weeks | 42.84 ± 4.051 ****#### | 33.99 ± 3.623 ****#### | 55.386 ± 11.322 | 45.402 ± 6.562 |
| Females | ||||
| Before FMT | 54.76 ± 7.411 | 45.09 ± 5.935 | 55.217 ± 9.891 | 44.784 ± 5.301 |
| 3 weeks | 46.79 ± 5.752 ****### | 39.08 ± 5.17 ***## | 54.6 ± 10.427 | 44.177 ± 8.28 |
| 6 weeks | 43.41 ± 5.362 ****### | 34.29 ± 3.909 ****## | 53.23 ± 6.527 | 46.833 ± 7.012 |
| 9 weeks | 37.66 ± 4.091 ****#### | 28.5 ± 3.781 ****#### | 56.04 ± 5.384 | 49.115 ± 4.044 |
– p < 0.01,
– p < 0.001,
– p < 0.0001 vs. before FMT,
– p < 0.05,
– p < 0.01,
– p < 0.0001 vs. placebo group,
n = 68 for each group
Using hsCRP as an inflammatory response index, compared with before FMT, the inflammatory disease index hsCRP decreased in UC male patients after 9-week treatment (Table V, p < 0.01) and female patients after 3-week treatment (Table V, p < 0.05). Compared to the placebo group, FMT reduced the hsCRP levels in UC male patient patients after 3-week and 9-week treatment (Table V, p < 0.01) but the statistical difference was insignificant after 6-week treatment (Table V, p > 0.05). Compared to the placebo group, FMT reduced the hsCRP levels in UC male patient patients after the three-week treatment (Table V, p < 0.05). The results suggested that FMT reduced hsCRP levels in both UC male and female patients.
hsCRP levels in ulcerative colitis (UC) patients before and after FMT (± SD).
| Time | Experimental group | Placebo group | t-values | p-values |
|---|---|---|---|---|
| Males | ||||
| Before FMT | 3.707 ± 1.209 | 3.634 ± 1.262 | 0.288 | 0.294 |
| 3 weeks | 3.521 ± 1.312 | 4.127 ± 1.374 | 3.279 | 0.001 |
| 6 weeks | 3.511 ± 1.091 | 3.493 ± 0.966 | 0.134 | 0.894 |
| 9 weeks | 3.033 ± 1.184** | 3.577 ± 1.581 | 1.753 | 0.008 |
| Females | ||||
| Before FMT | 3.776 ± 1.379 | 3.426 ± 1.295 | 1.941 | 0.054 |
| 3 weeks | 3.219 ± 1.219* | 3.791 ± 1.275 | 2.035 | 0.044 |
| 6 weeks | 2.821 ± 1.023**** | 3.474 ± 1.091 | 3.911 | 0.000 |
| 9 weeks | 2.35 ± 0.8592**** | 3.526 ± 1.365 | 6.359 | 0.000 |
– p < 0.05,
– p < 0.01,
– p < 0.0001 vs. before FMT
n = 68 for each group
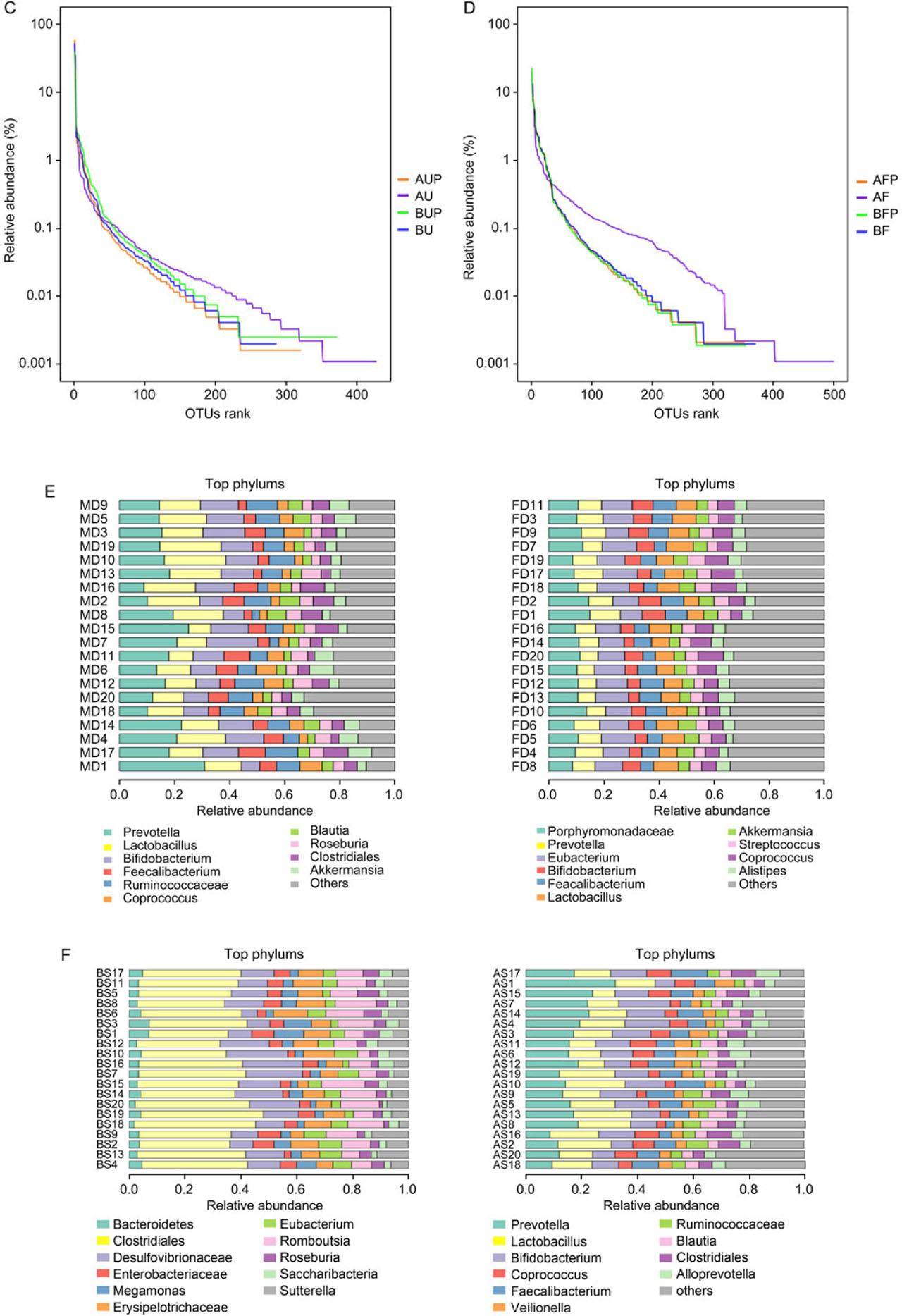
The Venn diagram reflected the overlap between the OTUs of different patients treated with FMT, and there were many shared OTUs in the samples of each treatment period. This figure analyzed the number of OTUs in UC patients before and after FMT. The number of UC male patients with specific OTU increased after FMT when compared to those before FMT treatment or placebo treatment (Fig. 2A). Similarly, the number of UC female patients with specific OTU increased after FMT when compared with those before FMT or placebo treatment (Fig. 2B). The results suggested that FMT increased species abundance in the gut microbiota of both male and female patients. A rank abundance curve displayed relative species abundance and a component of biodiversity. The results indicated that FMT increased relative species abundance and a component of biodiversity in UC male patients when compared to those before FMT or placebo treatment but little changes among the placebo groups before and after treatment (Fig. 2C). Similar results were found in the UC female patients (Fig. 2D).

Comparative analysis of microbiota characteristics among patient cohorts.
A – via a Venn diagram, represents the unique and shared operational taxonomic units (OTUs) for male patients in both experimental and placebo groups. B – similarly represents female patients. Overlapping circles demonstrate shared OTUs.
AFP represents female ulcerative colitis patients post-placebo treatment; AM signifies male ulcerative colitis patients post-fecal microbiota transplantation (FMT); AMP indicates male patients post-placebo treatment. AS refers to a subgroup of 20 male ulcerative colitis patients post-FMT, while AU represents a similar subgroup of 20 female patients post-FMT. BF shows data from female ulcerative colitis patients’ pre-FMT, and BFP is for those same female patients pre-placebo treatment. BM and BMP correspond to male ulcerative colitis patients’ pre-FMT and pre-placebo treatment. BS and BU denote subgroups of 20 male and female patients pre-FMT. Finally, FD and MD represent female and male fecal donors, respectively.

Comparative analysis of microbiota characteristics among patient cohorts.
C and D – exhibit the rank abundance curves based on relative species abundance and biodiversity components for male and female patients, respectively. E, F, and G – demonstrate the top 10 bacterial families for male and female donors and male and female patients in both experimental and placebo groups, respectively.
AFP represents female ulcerative colitis patients post-placebo treatment; AM signifies male ulcerative colitis patients post-fecal microbiota transplantation (FMT); AMP indicates male patients post-placebo treatment. AS refers to a subgroup of 20 male ulcerative colitis patients post-FMT, while AU represents a similar subgroup of 20 female patients post-FMT. BF shows data from female ulcerative colitis patients’ pre-FMT, and BFP is for those same female patients pre-placebo treatment. BM and BMP correspond to male ulcerative colitis patients’ pre-FMT and pre-placebo treatment. BS and BU denote subgroups of 20 male and female patients pre-FMT. Finally, FD and MD represent female and male fecal donors, respectively.
A comparative analysis of the predominant bacterial families or genera present in the fecal matter of youthful male and female donors showed that in male donors, the following families were most prevalent: Prevotella, Lactobacillus, Bifidobacterium, Faecalibacterium, Ruminococcaceae, Coprococcus, Blautia, Roseburia, Clostridiales, and Akkermansia. Conversely, the feces of female donors showed a somewhat different microbial composition. The leading families or genera were Porphyromonadaceae, Prevotella, Eubacterium, Bifidobacterium, Faecalibacterium, Lactobacillus, Akkermansia, Streptococcus, Coprococcus, and Alistipes (Fig. 2E). These findings underscore the gender-based disparities in the gut microbiota profiles of young male and female donors. Further studies are required to explore the physiological implications of these differences and their potential influence on fecal microbiota transplantation efficacy.
Before FMT, the microbial families or genera: Bacteroidetes, Clostridiales, Desulfovibrionaceae, Enterobacteriaceae, Megamonas, Erysipelotrichaceae, Eubacterium, Romboutsia, Roseburia, and Saccharibacteria were dominant in the gut microbiome of male patients. However, a noticeable shift was observed after FMT with the dominance of taxa like Prevotella, Lactobacillus, Bifidobacterium, Coprococcus, Faecalibacterium, Veillonella, Ruminococcaceae, Blautia, Clostridiales, and Alloprevotella (Fig. 2F). These changes suggested a significant impact of FMT on the gut microbial composition, demonstrating the potential of FMT in modifying the gut environment and improving health outcomes in UC patients. Contrarily, there was no significant change in the group receiving a placebo in the gut microbiome composition before and after the placebo treatment (Fig. 2F). The distinct differences between the FMT and placebo groups underscored the influence of FMT on the gut microbiome. It also emphasized the therapeutic promise of manipulating gut microbiota in managing chronic gut disorders like UC male patients.
We also observed a shift in the predominant microbial species in female UC patients before and after FMT. We saw a shift in the microbial profile after the treatment for patients receiving FMT. Prior to the procedure, the predominant taxa were Desulfovibrionaceae, Escherichia-Shigella, Lachnospiraceae, Staphylococcaceae, Megamonas, Veillonella, Erysipelotrichaceae, Enterobacteriaceae, Citrobacter, and Porphyromonadaceae. After FMT, the most prevalent taxa appeared to change to Porphyromonadaceae, Prevotella, Bifidobacterium, Firmicutes, Lactobacillus, Akkermansia, Streptococcus, Anaerostipes, Coprococcus, and Rumbococcus (Fig. 2G). This shift suggested that FMT introduced a new diversity of beneficial bacteria into the gut, which could help balance the gut microbiota and mitigate the symptoms of UC. Several taxa that became predominant after FMT, such as Bifidobacterium and Lactobacillus, are well-known probiotics associated with a healthy gut environment.
On the contrary, in patients receiving a placebo, there was no significant change in the microbial profile before and after treatment. The predominant species remained largely the same, implying that the placebo treatment had no significant effect on altering the composition of the gut microbiota in these female UC patients (Fig. 2G). These results suggested that FMT substantially impacted the composition of the gut microbiota in female UC patients, potentially contributing to the therapeutic effect of this treatment.
Shannon diversity index, a quantitative indicator, showed the number of different bacteria present in the stool samples from different patients. The Shannon diversity index showed that the number of different bacteria in the stool samples in the UC male patients increased after FMT compared to before FMT or placebo treatment; minimal changes were observed among the placebo groups and before FTM treatment (Fig. 3A) Simpson index is another indicator that could also be used to estimate species richness and evenness in the stool samples. Simpson index indicated that FMT increased species richness and evenness in the male UC patients when compared to before FMT and placebo treatment (Fig. 3B). Abundance-based coverage estimator (ACE) is a standard index used to estimate the abundance of microbial species in stool samples from different patients. ACE values suggested that FMT increased the abundance of microbial species in the gut microbiota of male UC patients when compared to before FMT and placebo treatment (Fig. 3C). The Chao1 index was used to measure the species richness based on OTU in different fecal samples. It indicated that FMT increased the species richness in the gut microbiota of male UC patients when compared to the samples taken before FMT and placebo treatment (Fig. 3D). Similar results were also found in the female groups (Fig. 3E–3H).

Alpha and beta diversity analysis of gut microbiota among patient cohorts.
This figure depicts various indices measuring microbial diversity within and between cohorts. A–D represent diversity indices (Shannon, Simpson, ACE, Chao1) for male patients across experimental and placebo groups. E–H mirror these indices for female patients. I–L illustrate Principal Component Analysis (PCA) and Principal Coordinate Analysis (PCoA) for male and female patients, respectively, comparing overall gut microbiota structure with FMT or placebo treatments. Ellipses represent an 80% confidence level, with color/shape indicating the specific cohort. AM and AF denote male and female ulcerative colitis patients, post-FMT; BF and BM are used to indicate female and male ulcerative colitis patients, respectively, pre-FMT. AFP and AMP represent female and male patients, respectively, post-placebo treatment, while BFP and BMP signify female and male patients, respectively, pre-placebo treatment.

Alpha and beta diversity analysis of gut microbiota among patient cohorts.

Alpha and beta diversity analysis of gut microbiota among patient cohorts.
This figure depicts various indices measuring microbial diversity within and between cohorts. A–D represent diversity indices (Shannon, Simpson, ACE, Chao1) for male patients across experimental and placebo groups. E–H mirror these indices for female patients. I–L illustrate Principal Component Analysis (PCA) and Principal Coordinate Analysis (PCoA) for male and female patients, respectively, comparing overall gut microbiota structure with FMT or placebo treatments. Ellipses represent an 80% confidence level, with color/shape indicating the specific cohort. AM and AF denote male and female ulcerative colitis patients, post-FMT; BF and BM are used to indicate female and male ulcerative colitis patients, respectively, pre-FMT. AFP and AMP represent female and male patients, respectively, post-placebo treatment, while BFP and BMP signify female and male patients, respectively, pre-placebo treatment.
Compositional principal component analysis (PCA) was used to describe patients’ gut microbiota concerning FMT and UC situations. A correlation matrix PCA had similar results between male UC patients and the patients from placebo since the variances of gut microbiota species did not differ very much (Fig. 3I). After FMT, a correlation matrix PCA had different results between before and after FMT, while the male UC patients had little variances of species of gut microbiota in before FMT and all placebo groups (Fig. 3I), suggesting that FMT might exert significant effects on gut microbiota distribution. Principal coordinate analysis (PCoA) was performed to compare the overall structure of the stool microbiota in the stool samples. PCoA showed similar overall gut microbiota structure in males before FMT and placebo groups and significant changes in the overall structure after FMT (Fig. 3J). Similar results for PCA and PCoA were also found in the female groups (Fig. 3K–3L).
Before FMT, Clostridia, Staphylococcaceae, Megamonas, Romboutsia, and Desulfovibrionanaceae were the dominant microbiota taxa in male patients (Fig. 4A). FMT reduced the abundance of these taxa and increased the abundance of Prevotella, Lactobacillus, and Bifidobacterium (Fig. 4A). In contrast, no significant changes for the top species families in male UC patients (Fig. 4B). Before FMT, female UC patients had a higher abundance of Escherichia Shigella, Desulfovibrionaceae, Erysipelotrichaceae, Veillonella, and Staphylococcaceae in their gut microbiota (Fig. 4C). FMT reduced the abundance of these pathogens and increased the abundance of Porphyromonadaceae, Prevotella, Lactobacillus, and Bifido bacterium (Fig. 4C). In contrast, no significant changes for the top species families in female UC patients were noticed (Fig. 4D). These results suggested that FMT increased the abundance of probiotics and reduced the abundance of bacterial pathogens in UC patients.

Heatmaps illustrating microbiome analysis results.
This figure showcases heatmaps of the top-ranking gut microbiota OTUs among patients before and after FMT or placebo treatments.
A – the top 35 OTUs in male patients before and after FMT. AM and AF denote male and female ulcerative colitis patients, respectively, post-FMT; AS refers to a subgroup of 20 male ulcerative colitis patients post-FMT, while AU represents a similar subgroup of 20 female patients post-FMT. BU and BS are used to indicate female and male ulcerative colitis patients, respectively, pre-FMT. AFP and AMP represent female and male patients, respectively, post-placebo treatment, while BFP and BMP signify female and male patients, respectively, pre-placebo treatment.

Heatmaps illustrating microbiome analysis results.
This figure showcases heatmaps of the top-ranking gut microbiota OTUs among patients before and after FMT or placebo treatments. B – the male group pre- and post-placebo. C – the female patients with the top 45 OTUs before and after FMT.
AM and AF denote male and female ulcerative colitis patients, respectively, post-FMT; AS refers to a subgroup of 20 male ulcerative colitis patients post-FMT, while AU represents a similar subgroup of 20 female patients post-FMT. BU and BS are used to indicate female and male ulcerative colitis patients, respectively, pre-FMT. AFP and AMP represent female and male patients, respectively, post-placebo treatment, while BFP and BMP signify female and male patients, respectively, pre-placebo treatment.

Heatmaps illustrating microbiome analysis results.
C – the female patients with the top 45 OTUs before and after FMT.

Heatmaps illustrating microbiome analysis results.
This figure showcases heatmaps of the top-ranking gut microbiota OTUs among patients before and after FMT or placebo treatments. D – the female group pre- and post-placebo.
AM and AF denote male and female ulcerative colitis patients, respectively, post-FMT; AS refers to a subgroup of 20 male ulcerative colitis patients post-FMT, while AU represents a similar subgroup of 20 female patients post-FMT. BU and BS are used to indicate female and male ulcerative colitis patients, respectively, pre-FMT. AFP and AMP represent female and male patients, respectively, post-placebo treatment, while BFP and BMP signify female and male patients, respectively, pre-placebo treatment.
UC is a specific inflammatory disease that is prone to relapse. Long-term recurrent attacks are likely to be accompanied by complications such as intestinal stenosis, toxic megacolon, intestinal perforation, intestinal polyps, and cancer (Xu et al. 2020; Langer 2022), which brings great pain to patients and seriously affects them. The etiology is unknown, but it may be related to environmental factors, genetic factors, and abnormal immune response of the body to gut microbiota (Guo et al. 2020). FMT is a promising new strategy in treating UC (Kedia et al. 2022). The stability of gut microbiota quantity and composition constitutes the homeostasis of the gut microenvironment. If this balance is broken, it will lead to the disease. Male patients had abnormal gut microbiota in quantity and composition compared to healthy people. In this study, the changes in abdominal pain score, diarrhea score, pus and blood stool score, intestinal mucosal lesions, and Mayo score were compared in males and females before and after FMT, and the clinical efficacy was evaluated. The results showed that after FMT, the abdominal pain score, diarrhea score, pus and blood stool score, intestinal mucosal lesions, and Mayo score decreased in both males and females (Table III), consistent with previous results (Tian et al. 2019).
The relationship between depression and ulcerative colitis is not fully understood; research suggests that there may be a bidirectional relationship between the two conditions (Bisgaard et al. 2022; Luo et al. 2022; Zhang et al. 2022). Persons with UC may be at a higher risk of developing depression due to the impact of the disease on their quality of life. The symptoms of UC, such as abdominal pain, diarrhea, and rectal bleeding, can be distressing and may limit social activities and work productivity. It can lead to feelings of isolation, helplessness, and depression. On the other hand, depression may also contribute to the development or exacerbation of UC. Stress and depression can trigger or worsen symptoms of inflammatory bowel disease by altering the immune response and intestinal permeability. In addition, depression can lead to poor lifestyle choices such as unhealthy diet and lack of exercise, which may further aggravate UC symptoms (Donoso et al. 2023). FMT ameliorated depression degrees by reducing the SDS scores in both males and females (Table IV). The results suggested that FMT might be a potential approach to prevent depression development in UC patients.
Anxiety is a psychological condition characterized by excessive worry, fear, and nervousness, among other symptoms. Studies have found that UC individuals are more likely to experience anxiety than those without the condition (Yuan et al. 2021; García-Alanis et al. 2023). It may be partly due to the fact that UC can be a very disruptive and distressing condition, with symptoms that include diarrhea, abdominal pain, and rectal bleeding, among others. These symptoms can significantly impact an individual's quality of life, leading to feelings of anxiety and depression. Furthermore, anxiety can also exacerbate UC symptoms of ulcerative colitis. Anxiety can trigger flare-ups of UC, leading to worsening symptoms and inflammation in the gut (Fuss and Lease 2022). It may be because stress and anxiety can alter the gut microbiome and increase gut permeability, making it easier for harmful bacteria and other substances to enter the bloodstream and trigger an immune response. FMT ameliorated the anxiety degrees by reducing the SAS scores in both males and females (Table IV). FMT may be beneficial for reducing anxiety degrees in UC children (Popov et al. 2021). The results suggested that FMT might be a potential approach to prevent anxiety development in UC patients.
People with UC need to be aware of the potential impact of depression and anxiety on their quality of life and seek appropriate support and treatment from their healthcare provider. It may involve lifestyle changes like exercise, relaxation techniques, and counseling or therapy. Additionally, medication may be prescribed to help manage anxiety symptoms and reduce the risk of exacerbating UC symptoms.
hsCRP is a protein that is produced by the liver in response to inflammation in the body. It is a sensitive marker of inflammation and is often used as a diagnostic tool in various UC. In UC, hsCRP levels can be elevated during active disease flares, as inflammation in the gut leads to increased production of inflammatory cytokines that stimulate the liver to produce CRP. Therefore, hsCRP can be used as an indicator of disease severity in UC, as higher levels may suggest ongoing inflammation in the gut. We found that compared with before treatment, hsCRP level decreased after FMT, indicating that the inflammatory response of patients was alleviated, which was consistent with the previous reports that FMT caused the reduction in cytokine levels (Mańkowska-Wierzbicka et al. 2020; Wang et al. 2020). FMT improved UC patients’ clinical symptoms and mucosal lesions, reducing disease activity and inflammatory response (Table V).
The abundance of Clostridiales and Desulfovibrionaceae in male UC patients increased, and the abundance of Prevotella of Bacteroidetes decreased. However, after FMT, the abundance of Clostridiales and Desulfovibrionaceae decreased, and the abundance of Prevotella, Lactobacillus, and Bifidobacterium increased. Therefore, Clostridiales and Desulfovibrionaceae may be gut bacteria closely related to male UC patients. In addition, it can be seen from the Venn diagram that there were significant changes in the unique OTUs after FMT. FMT rebuilt gut microbiota, further clarifying that Clostridiales and Desulfovibrionaceae may be the main taxa that cause male UC (Fig. 2F). Escherichia-Shigella, Desulfovibrionaceae, and Staphylococcaceae are gut microbes found to be closely related to female UC patients (Fig. 2G), which was consistent with previous reports (Mańkowska-Wierzbicka et al. 2020; Dai et al. 2021). FMT rebuilt the gut microbiota and improved the intestinal microenvironment. FMT reduced the abundance of Escherichia-Shigella, Desulfovibrionaceae, and Staphylococcaceae and increased the abundance of Porphyromonadaceae, Prevotella, Lactobacillus, and Bifidobacterium (Fig. 2G).
We made an OTU-based Venn diagram and found that the number of male and female patients with different treatment stages and unique OTUs gradually increased (Fig. 2A and 2B). It suggests that FMT can correct gut microbiota disorder to a certain extent, among which the reduction of Prevotella and the increase of Megamonas and Streptococcus are important factors leading to the pathogenesis of female UC. In addition, Porphyromonadaceae, Prevotella, Lactobacillus, and Bifidobacterium were the dominant bacteria in females after FMT. Combined with the clinical efficacy of patients receiving FMT, it is speculated that these dominant bacteria may play an essential role in improving symptoms in UC patients with sex differences. However, this conclusion about the microgenderome of UC still needs further verification by many experiments.
Given this lack of significant disparity in dietary habits (Table I), we can infer that diet was not a confounding factor in this study. In the context of FMT, controlling for diet is vital as dietary habits can significantly impact the gut microbiota. Since the dietary habits of the two groups were comparable, any observed differences in the outcome between the experimental and placebo groups are unlikely to be attributed to dietary factors. However, it is important to note that this is a retrospective analysis based on average daily intake, which might not fully capture the variations in diet within the groups. Moreover, although statistical tests did not indicate significant differences, there may still be meaningful biological differences in dietary habits. Future studies could benefit from more detailed dietary analysis to further validate these findings.
The impact of menopausal status on FMT is a multifaceted issue. It is well-established that hormonal changes, particularly those associated with menopause, can significantly influence the gut microbiota composition. However, the specific mechanisms and consequences of these changes are still a subject of ongoing research. Menopause is a stage in a woman's life characterized by the cessation of menstruation and marked hormonal changes, notably a significant decline in estrogen levels. Estrogens have been shown to play a critical role in maintaining gut barrier integrity, modulating gut motility, and influencing the gut's immune system. These hormones have also been shown to affect the composition and function of the gut microbiota. With the onset of menopause, these estrogen-related protective effects on gut health may decline, leading to a change in the composition and function of gut microbiota. Specifically, menopause has been associated with decreased microbiota diversity, an important factor for gut health.
On the other hand, if FMT is intended to ameliorate menopause-associated health issues by restoring gut microbiota diversity, then menopausal status may affect the success of FMT. Considering that the composition of gut microbiota can change during menopause, it is important to monitor the menopausal status of the women included in the FMT study, as changes in hormonal status may affect the gut microbiota and the success of FMT. It is important to emphasize that these are potential considerations based on our current understanding of the relationship between menopause and gut microbiota, and more research is needed to draw firm conclusions about the impact of menopause on the effectiveness and outcomes of FMT. In the present study, most cases belong to premenopausal women, and much work is needed to explore the possible effects on FMT results.
This study did not consider opposite-sex donors because we are mainly aware that sex-different gut microbiota may be associated with cardiovascular risk factors and other uncertain risks. A review underscores the functional implications of these sex differences in gut microbiota, particularly concerning cardiovascular risk. It comprehensively analyzes the complex interactions between sex-differentiated gut microbiota and various cardiovascular risk factors. If these associations are further confirmed and are found to be causative, this could potentially have implications for FMT (Ahmed and Spence 2021). According to the animal test, sex is a factor that shapes gut microbiota. In male recipients, the enriched species included some potentially beneficial bacteria, such as Parabacteroides distasonis and Blautia faecis. In contrast, female recipient mice preferred Clostridium groups, Flavonifractor plautii, and Holdemania filiformis, many of which produced butyrate or acetate. However, the female-biased phylotypes also included some opportunistic pathogens (Wang et al. 2016).
FMT improved UC symptoms for both male and female patients by improving diarrhea, abdominal pain, bloody stools, intestinal mucosal lesions, and decreased Mayo scores. The mechanism may be that FMT rebuilt the gut microbiota with normal function with sex differences. FMT also improved anxiety and depression in UC patients; females showed better results than males. There may be some sex differences in the gut microbiome response to FMT in UC; the available evidence suggests that FMT effectively induces remission in both males and females. Further research is needed to understand better the potential sex differences in the gut microbiome response to FMT and their clinical implications. Many populations are still needed to verify the microgenderome in UC patients further.