Fig. 1

Fig. 2

Comparison between all reported Wautersiella falsenii bacterial infections and that of the present study_
| Reference | Number of isolates | Years of isolation | Country | Gender and age of infected patients | Patient suffered from | Clinical specimens | Phenotypic resistance pattern | Detected genes | Detected plasmids |
|---|---|---|---|---|---|---|---|---|---|
| Kämpfer et al. 2006 | 26 | 1980–2004 | Belgium | – | – | blood, wounds, pus, respiratory tract, ear discharge, oral cavity, vaginal swab, pleural fluid, and other from an unknown origin | – | – | – |
| Van der Velden et al. 2012 | 1 | 2012 | Netherlands | one-year-old girl | pyelonephritis | urine | nitrofurantoin, amoxicillin-clavulanic acid, piperacillin-tazobactam, ceftriaxone, ceftazidime, meropenem, tobramycin, and colistin | – | – |
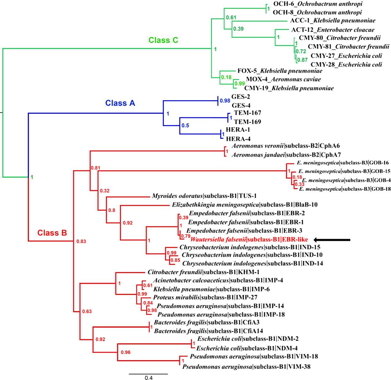
| Traglia et al. 2015 | 1 | 2013 | Argentina | 18-year-old woman | acute otitis media | cervical neck abscess | ampicillin, ampicillin-sulbactam, cephalothin, meropenem, colistin | 29 genes coding for efflux pumps, and tripartite multidrug resistance systems, class a β-lactamase, metallo-β-lactamase (ebr-2), three class c β-lactamases, resistance to streptogramin trimethoprim, bacitracin, and macrolide | none |
| Giordano et al. 2016 | 1 | 2016 | Italy | 32-year-old man | lymphoblastic leukemia | the respiratory tract | amikacin, amikacin-clavulanic acid, ampicillin-sulbactam, cefotaxime, ceftazidime, doripenem, gentamicin, imipenem, piperacillin-tazobactam | – | – |
| Zaman et al. 2017 | 1 | 2017 | India | five-year-old boy | bladder cancer | urine | ampicillin, ampicillin-sulbactam, and colistin. | – | – |
| This study | 1 | 2016 | Tunisia | 35-year-old woman | UTI | urine | amoxicillin, amoxicillin-clavulanic acid, ticarcillin, ticarcillin-clavulanic acid, amikacin, tobramycin, streptomycin, spectinomycin, ciprofloxacin, pefloxacin, nalidixic acid, furans, nitrofurantoin | blaEBR-like, TetX and aadS | none |