Since the industrial revolution, new ecological niches have emerged following the release of toxic industrial wastes, which often consist of a mixture of heavy metals, organic compounds, and hydrocarbons, into the environment. Environmental pollution is a significant problem, affecting many environments in a negative and almost irreversible way (Filali et al. 2000). In particular, heavy metal contamination of surface waters directly impacts both the environment and public health (Chihomvu et al. 2015). Environmental bacteria that are resistant to heavy metals, as well as multiple antibiotics, are of great concern in many areas of the world.
Bacteria-heavy metal interactions have been studied in many and extreme environments. Some metals are essential cofactors of specific proteins; others cause oxidative stress because of their redox potential. Heavy metals are naturally occurring, but with excessive anthropogenic activities, they are shown in large quantities, then become toxic at high concentration. Soil, water, and air are the major environmental compartments, which are affected by heavy metals pollution leading to many adverse impacts (Tchounwou et al. 2012).
In this study, we focused on copper, silver, and mercury. These heavy metals are more and more used in many applications and are also found in different areas worldwide (Kerfoot et al. 2002; 2004).
Copper is an essential element that is toxic at high concentrations (Chihomvu et al. 2015). High cytoplasmic copper concentrations can lead to dysfunctional proteins (Kershaw et al. 2005), or damage lipids, DNA, and other molecules (Harrison et al. 2000). Microorganisms have developed several copper resistance mechanisms to survive in contaminated environments.
Silver is used as an antimicrobial agent in various medical products, such as catheters, and for burns wound treatments (Silver and Phung 1996; Klasen 2000; Jung et al. 2008). Bacteria can develop resistance to silver via efflux mechanisms encoded by the sil- or pco/cop-genes (Gupta et al. 1999).
The mercury ion has been known to be effective against a broad range of microorganisms. It has no beneficial functions in living organisms, and this toxic compound can accumulate in the food chain (Jan et al. 2009). The mercury resistance system is encoded by the mer operon, which reduces Hg2+ into elemental mercury via the mercuric reductase enzyme (MerA) (Boyd and Barkay 2012; Fatimawali et al. 2014).
Furthermore, many reports suggested that heavy metal contamination could directly or indirectly impact the maintenance and proliferation of antibiotic resistance (Summers 2002). Several studies reported the co-occurrence of heavy metal and antibiotic resistance. It has been proven that heavy metals in environmental reservoirs, water, wastewater, and soil, may contribute to the selection of antibiotic-resistant strains through co-resistance and cross-resistance mechanisms (Nguyen et al. 2019). It is important to underline that co-resistance occurs when genes coding for the resistance phenotypes are present on the same mobile genetic elements (i.e., plasmids, transposons, and integrons) (Mandal et al. 2016). Mercury, copper, and silver resistance genes are located on mobile genetic elements, e.g., on class II transposons with various antibiotic resistance genes. For instance, Salmonella plasmid pMG101 carries silver, mercury, and tellurite resistance genes and genes conferring resistance against chloramphenicol, ampicillin, tetracycline, streptomycin, and sulphonamide. Plasmid-encoded mercury resistance operons are frequently associated with class II transposons. In addition, P-type ATPases are indispensable for the transport of ions, such as copper and silver from cells, acting as a resistance mechanism to actively efflux heavy metal cations. These PIB-type ATPase genes have been found to occur on plasmids and transposons in both Gram-positive and Gram-negative bacteria and be prone to horizontal gene transfer (HGT) (Aminov 2011).
In this report, we were interested in studying the contamination of ten sites in Tunisia by silver, copper, and mercury and detecting a cross-resistance between them and antibiotics in water environmental isolates. It was done to understand better whether heavy metal contamination could contribute to the proliferation and the spread of antibiotic resistance.
Sampling sites. Samples were collected from ten different geographic areas from the north to the south of Tunisia (Table I). Sampling sites were chosen because of their geographic situation near urban, industrial, and agricultural areas. Sample locations were based on a previous study that determined the degree of pollution (2020).
Sampling sites characteristics, locations, and their corresponding geographic coordinates.
| Sites/numeration | Geographic coordinates | Location | Characteristics | 
|---|---|---|---|
| Menzel Jemil, Bizerte: Site I | 37°14′19″N, | Industrial area | Waste and contamination from the textile industry and wiring throwing inside the Bizerte lagoon | 
| Menzel Bourguiba, Bizerte: Site II | 37°09′N, 9°47′E | Unit manufacturing printed circuits. In the Iron factory | Contamination by HM from the iron factory in the Bizerte lagoon. Urban and agricultural pollution | 
| Tinjah wedi, Bizerte: Site III | 37°10′N, 9°45′E | Near the lagoon of Bizerte | Agricultural pollution and compost contamination. | 
| Beja: Site IV | 36°43′30″N, | Southwest of the city of Tunis Near the CWTP* | Urban and industrial area, the most known are wastewater and yeast factory | 
| Essijoumi Lagoon: Site V | 36°45′52″N, | Contribution in the Gulf of Tunis | Lagoon receiving contamination from wastewater contamination and wastes from the capital Tunis. | 
| Rades Milian River: Site VI | 36°46′N, | Industrial zone of Rades | High load alluvial estimated at 25 grams per liter. Receiving wastewater from two towns Rades and Ezzahra. | 
| Majerda River: Site VII | 37°7′0″N, | A peninsula in far north-eastern Tunisia | Used for irrigation of the region’s agriculture | 
| Lebna River: Site VIII | 36°45′N, | Inlet manifold sewage treatment plant | Agricultural coastal Plans can be found in the area of Cap Bon | 
| Om Larayes, Gafsa: Site IX | 34°28′59″N, | The industrial platforms of phosphgyps activity | One of the known mining towns in Gafsa | 
| Gulf of Gabes: Site X | 34°05′37″N, | The junction between the Eastern and Central Basin | Known by industry for the transformation of merchantable phosphate into Phosphoric Acid (H3PO4) and Chemical Fertilizers | 
– CWTP: Collector between wastewater treatment plant.
Sample collection and HM resistant bacteria screening. A plankton net was used to recover water samples, which were transferred into sterile bottles and transported at 4°C to the laboratory. After a first filtration step to remove insoluble solids, a nitrocellulose filter (0.45 μm) was used to collect microorganisms. Filters were directly placed on Lysogeny Broth (LB) agar plates with ampicillin (AMP) 64 μg/ml and incubated for 24–48 hrs. at 37°C. Ampicillin was used to counter select sensitive isolates. In the next step, growth on Tris-buffered mineral agar supplemented with 0.2% (w/v) sodium gluconate (MM284) (Mergeay et al. 985) was scored. Finally, 39 isolates were stored on 15% glycerol at –80°C.
Total DNA extraction. According to the manufacturer’s protocol, the total DNA of each isolate was extracted from bacterial cultures using the QIAamp DNA Maxi kit. DNA concentration (ng/μl) was measured with the Nano Drop Microvolume Quantitation of Nucleic Acids. (Thermo Scientific, NanoDrop 1000).
Amplification of the 16S rRNA gene. The 16S rRNA gene was amplified using 50–100 ng of total DNA, 25 μl of DreamTaq Green PCR Master Mix (2X), 0.1–1 μM of the universal primers 8F (5’-AGAGTTTGATCCTGGCTCAG-3’) and 1492R (5’-TACGGTTACCTTGTTACGACTT-3’) (Galkiewicz and Kellogg 2008), and adjusted to 50 μl with nuclease-free water. Amplification was performed in an Eppendorf Master cycler thermocycler (Hamburg, Germany) using the following conditions: initial denaturation at 95°C for 10 min, 30 cycles of 95°C for 30s, 56°C for 30s, 72°C for 2 min, and a final extension at 72°C for 10 min. The 16S rRNA gene amplicons were purified (Promega SV Gel and PCR clean-up system kit) and sequenced (Eurofins Genomics, Germany). Isolates were identified using16S rRNA sequence according to Greengenes Database.
Phylogenetic analysis. The 16S rRNA gene sequences were aligned to silva, trimmed to the same region removed those shorter than 900 bp (6 sequences), reported the phylogeny based on both filtered and complete set of sequences. The phylogenetic tree was built by the MEGA clustal algorithm, and distances calculated using “Maximum Likelihood” in MEGA X. The evolutionary history was inferred by using Maximum Likelihood and Tamura-Nei model (Tamura and Nei 1993; Kumar et al. 2016). Evolutionary analyses were conducted in MEGAX.
Antibiotic susceptibility testing. The disk diffusion agar technique determined susceptibility to antimicrobial agents. The following antibiotic disks (supplied by BioMerieux) were used: amoxicillin (10 μg), amoxicillin/clavulanic acid (20 μg/10 μg), piperacillin (100 μg), piperacillin/tazobactam (100 μg/10 μg), cephalothin (30 μg), cefotaxime (30 μg), ceftazidime (30 μg), aztreonam (30 μg), imipenem (10 μg), nalidixic acid (30 μg), ciprofloxacin (5 μg), chloramphenicol (30 μg), gentamicin (10 μg), kanamycin (30 μg), streptomycin (10 μg), sulfamethoxazole/trimethoprim (25 μg), and tetracycline (30 μg) (Vicente et al. 1990).
Determination of heavy metal minimal inhibitory concentration. To determine the MIC of heavy metals, a stationary phase culture (OD600 of ca. 1.0 representing 109 CFU/ml) of each isolate grown in Tris-buffered mineral medium (MM284) supplemented with gluconate was diluted 50 times in 2 × concentrated MM284 medium. 100 μl of each culture was added to a 96-well plate containing 100 μl of a heavy metal ion solution (Cu2+, Hg2+, and Ag+.) at increasing concentration. Plates were incubated at 30°C for 48 h in the dark on a rotary shaker. At different time points, bacterial growth was measured by determining the optical density at 595 nm. The minimal inhibitory concentration (MIC) was determined for Cu2+, Hg2+, and Ag+. Cupriavidus metallidurans CH34 and Escherichia coli K38 were used as references (Monsieurs et al. 2011). Isolates showing higher MICs than both reference strains were considered as resistant.
PCR amplification of antibiotic resistance genes. β-lactamases encoding-genes were screened as previously described (Dallenne et al. 2010) using multiplex PCR 1 for the detection of the blaTEM, blaSHV, and blaOXA-1-like genes; multiplex PCR 2 for the detection of the blaCTX-M subgroups (blaCTX-M-1, blaCTX-M-2, blaCTX-M-9, blaCTX-M-8, blaCTX-M-25), and a separate simplex PCR for the detection of the blaOXA-48 gene. Primers, amplification conditions and expected fragment sizes are shown in Table II. Fluoroquinolone resistance genes were screened using multiplex PCR 3 (qnrA, qnrB, qnrC, qnrD, qnrS, and oqxAB), as previously described (CLSI 2013). Primers, amplification conditions, and expected fragment sizes are shown in Tables II and III.
Primers, expected fragment size and conditions of PCR experiments used for β-lactams resistance encoding genes.
| Multiplex | Target | Primers sequences (5′–3′) | Size (pb) | Concentration (pmol/µl) | Volume (µl) | Amplification conditions | 
|---|---|---|---|---|---|---|
| 1 | TEM | MultiTSO-T_F CATTTCCGTGTCGCCCTTATTC | 800 | 0.4 | 0.4 | 94°C 10 min 94°C 40 sec 60°C 40 sec 30 cycles 72°C 1 min 72°C 7 min | 
| MultiTSO-T_R CGTTCATCCATAGTTGCCTGAC | 0.4 | 0.4 | ||||
| SHV | MultiTSO-S_F AGCCGCTTGAGCAAATTAAAC | 713 | 0.4 | 0.4 | ||
| MultiTSO-S_R ATCCCGCAGATAAATCACCAC | 0.4 | 0.4 | ||||
| OXA-1-like | MultiTSO-O_F GGCACCAGATTCAACTTTCAAG | 564 | 0.4 | 0.4 | ||
| MultiTSO-O_R GACCCCAAGTTTCCTGTAAGTG | 0.4 | 0.4 | ||||
| 2 | CTX-M group 1 | MultiCTXMGp1_F TTAGGAARTGTGCCGCTGTA | 688 | 0.4 | 0.4 | |
| MultiCTXMGp1_R CGATATCGTTGGTGGTCCCAT | 0.2 | 0.2 | ||||
| CTX-M group 2 | MultiCTXMGp2_F CGTTAACGGCACGATGAC | 404 | 0.2 | 0.2 | ||
| MultiCTXMGp1_R CGATATCGTTGGTGGTTCCAT | 0.2 | 0.2 | ||||
| CTX-M group 9 | MultiCTXMGp9_F TCAAGCCTGCCGATCTGGT | 561 | 0.4 | 0.4 | ||
| MultiCTXMGp9_R TGATTCTCGCCGCTGAAG | 0.4 | 0.4 | ||||
| CTX-M group 8 | CTX-Mg8/25_F AACTCCCAGACGCTCTAC | 326 | 0.4 | 0.4 | ||
| CTX-Mg8/25_R TCGAGCCGGAASGTGTAAT | 0.4 | 0.4 | 
| Simplex | Target | Primers sequences (5′– 3′) | Size (pb) | Concentration (pmol/µl) | Volume (µl) | Amplification conditions | 
|---|---|---|---|---|---|---|
| 1 | OXA-48 | MultiOXA-48_F GCTTGATCGCCCTCGATT | 281 | 0.4 | 0.4 | 94°C 10 min 94°C 40 sec 57°C 40 sec 30 cycles 72°C 1 min 72°C 7 min | 
| MultiOXA-48_R GATTTGCTCCGTGGCCGAAA | 0.4 | 0.4 | 
Primers, expected fragment size, and conditions of PCR experiments used for quinolones resistance encoding genes.
| Multiplex | Target | Sequence of primer (5′–3′) | Size (bp) | Amplification conditions | 
|---|---|---|---|---|
| 3 | qnrA | qnrA_FCAGCAAGAGGATTTCTCACG | 630 | 95°C 15 min 94°C 30 sec 63°C 40 sec 30 cycles 72°C 90 sec 72°C 10 min | 
| qnrA_RAATCCGGCAGCACTATTACTC | ||||
| qnrB | qnrB_FGGCTGTCAGTTCTATGATCG | 488 | ||
| qnrB_RGAGCAACGATGCCTGGTAG | ||||
| qnrC | qnrC_FGCAGAATTCAGGGGTGTGAT | 118 | ||
| qnrC_RAACTGCTCCAAAAGCTGCTC | ||||
| qnrD | qnrD_FCGAGATCAATTTACGGGGAATA | 581 | ||
| qnrD_RAACAAGCTGAAGCGCCTG | ||||
| qnrS | qnrS_FGCAAGTTCATTGAACAGGGT | 428 | ||
| qnrS_RTCTAAACCGTCGAGTTCGGCG | 
PCR amplification and sequencing of thesilE, merA, and cusAgenes. The silE gene, coding for a periplasmic heavy metal binding protein involved in silver resistance, the cusA gene, part of the RND-driven system effluxing copper, and the merA gene, coding for a mercury reductase detoxifying mercury stress, were amplified by PCR. The following reaction mixture (50 μl) was used: 25 μl of DreamTaq Green PCR Master Mix (2X), 0.1–1 μM of reverse and forward primer (50–100 ng) genomic DNA as previously described (Silver and Phung 1996; Besaury et al. 2013). PCR products were purified by PCR Clean-up and sequenced (Eurofins Genomics, Germany).
Protein prediction and analyses. The silE, cusA, and merA genes sequences were translated to their corresponding protein using Expasy website, then aligned using BioEdit with SilE from pMG101 (SilE AAD1171743), Escherichia coli (CusA P30854), and Enterobacter cloacae (MerA EU081910), respectively.
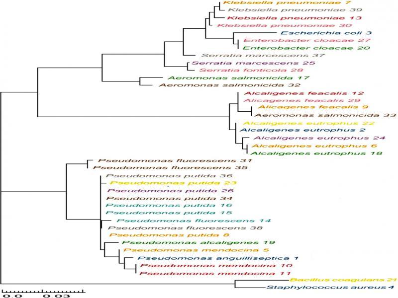
Sample collection and identification of bacterial isolates. Ten filters placed on LB plates, each belonging to a sample collected from the ten sites, showed multiple colonies. The choice of colonies was based on shape and color. Therefore, 80 colonies were chosen from the ten plates to determine the prevalence of heavy metal- and antibiotic-resistant bacteria. In the next step, only the 39 isolates that grew on Tris-buffered mineral agar supplemented with 0.2% (w/v) sodium gluconate (MM284) (Mergeay et al. 1985) were retained. MM284 contained HM trace was used to test heavy metal resistance. Subsequently, the selected isolates were identified using the 16S rRNA gene amplification followed by sequencing, and the corresponding phylogenetic tree was dressed and presented in Fig. 1. Despite the sampling locations, the phylogenetic tree showed a similarity between species. Therefore, six clusters were shown.
Fig. 1.
Phylogenetic tree based on the partial 16S rRNA gene sequences of the 39 isolates. Ten colors used to distinguish ten different sampling sites classified from north to south of Tunisia: Dark blue: Menzel Jemil; Orange: Iron factory; Red: Tinjahwedi Bizerte; Cyan: Collector between wastewater treatment plant (CWTP) of Beja; Green: Marsh Sejoumi; Yellow: Milian Rades Wedi; Light purple: Majerda River; Pink: Lebnawedi Cap Bon; Dark purple: Om Larayes Gafsa; Grey: Golf of Gabes.

Antibiotic resistance profiles and genes. Disk diffusion tests showed that the isolates’ antibiotic resistance profiles were diverse (tested according to EUCAST 2018 guidelines). Resistance was detected against different families, including β-lactams, fluoroquinolones, aminoglycosides, tetracycline, and macrolides. We noted that isolate Aeromonas salmonicida 32 was only resistant to ampicillin by the production of TEM-1β-lactamase. The other isolates were resistant to less than two antibiotics by the production of different resistance enzymes, like CTX-M-1, OXA-48, SHV-1, CTX-M-9, or OXA-1. Only two isolates, E. coli 3 and Klebsiella pneumoniae 39 were resistant to quinolones by the expression of qnrB.
Heavy metal resistance profiles. Growth of all strains was inhibited at silver nitrate, copper, and mercury at concentrations starting from 0.032 to 0.064 mM, 1.5 to 6 mM, and from 0.02 to 0.08 mM, respectively. A high MIC value for silver was observed for 92.30% of the isolates collected from the ten sites. Only three isolates were sensitive to silver, two from Beja and Essijoumi Lagoon, and one from Melian Rades Wedi.
The growth of strains was inhibited at the copper concentrations starting from 3 to 6 mM. Copper resistance in relation with sites was as follows: 100% of sensible isolates were detected in Majerda River showing MIC values from 0.75 to 1.5 mM; < 80% of sensible isolates were detected in Gafsa (about four from a total of five isolates), which demonstrated the lowest MIC values from 0.625 to 1.5 mM; < 50% of sensible isolates were detected in Essijoumi Lagoon with MIC values similar to that of the isolates from Gafsa; < 25% of isolates were detected in each site with MIC values ranged from 0.625 to 1.5 mM. As a result, 75% of isolates resistant to copper were detected in the following Sites: I, II, III, IV, VI, IX, and X followed by 50% of the resistant isolates detected in Site V, and 20% of the isolates were detected in Gafsa (Site VIII). However, none of the isolates resistant to copper were detected in Majerda River (Site VII). Resistant and sensible isolates were detected with different percentages from one site to another as follows: 100% of isolates were detected in Lebna wedi Cab Bon with a low MIC: equal to 0.005 mM; < 75% of isolates detected in Gulf of Gabes were sensible to mercury with the MIC values ranged from 0.0025 to 0.008 mM; < 50% of sensible isolates were isolates from Bizerte (Site I, II, and III) with the MIC values ranged from 0.0025 to 0.005 mM; < 40% of isolates were sensible to mercury with the MIC values equal to 0.005 mM belonged to Site VIII; <33% sensible isolates collected from Collector between wastewater treatment plant (CWTP) of Beja, Melian Rades Wedi, and Majerda River. All isolates collected from Essoujimi River were resistant to mercury with the MIC values equal to 0.08 mM.
A high percentage of resistance to silver was shown for 92.30% of the total isolates. Furthermore, 22 isolates (56.41%) showed high resistance to copper, and about half of the isolates (51.28%) showed high resistance to mercury.
Identification of the heavy metal resistance encoding genes. PCR amplification using the specific primers provided three different amplicons with a size of 400 bp for the silE gene, 410 bp for the cusA gene, and 280 bp for the merA gene (Fig. 2). Sequencing confirmed amplification of the correct fragment and showed that silE was the most common. The silver binding protein gene silE was detected in all isolates collected from the ten sites except for one isolate from each Site (IV, V, and VI), which was deprived of it. Reported MICs of silver for resistant isolates did not inhibit colony growth at 0.032 mM to 0.064 mM (Table IV). The copper resistance gene cusA was detected in 100% isolates from Site III, 80% of isolates from Site II, 75% isolates from Site (I, VIII and X), 66% of isolates from Site IV, 50% of isolates from the Site V, 33% of isolates isolated from Site VI, and absent in isolates collected from Sites VII and XI. Reported MICs of copper for resistant isolates did not inhibit colony growth at 3 mM to 6 mM.
Fig. 2.
Detection by PCR of heavy metal resistance genes.
a – Amplicon of silE of Enterobacter cloacae 27 (400 bp);
b – Amplicon of cusA of Klebsiella pneumoniae 13 (410 bp);
c – Amplicon of merA of Pseudomonas putida 26 (285 bp);
M – Size Marker 1 kb Plus.

Phenotypic and molecular characteristics of antibiotic and heavy metal resistant isolates collected from polluted water in Tunisia.
| Strains | Sites | MICs of HM (µg/ml) Ag2+ Cu2+ Hg2+ | HM resistance genes | AB resistance profile | AB resistance genes | 
|---|---|---|---|---|---|
| Pseudomonas anguilliseptica 1 | MJ. Bizerte | 0.064 (R) 0.625(S) 0.08 (R) | silE, merA | AMP, ATM, FOS | blaTEM | 
| Alcaligenes eutrophus 2 | MJ. Bizerte | 0.064 (R) 3 (R) 0.005 (S) | silE, cusA | AMP, CAZ | blaTEM | 
| Escherichia coli. 3 | MJ. Bizerte | 0.064 (R) 6 (R) 0.0025 (S) | silE, cusA | AMP, TIC, PIP, CXM, CFM, CAZ, ATM, GMN, NET, TOB, CTX | blaTEM, blaCTX-M-1, qnrB | 
| Staphylococcus aureus 4 | MJ. Bizerte | 0.064 (R) 3(R) 0.08 (R) | silE, cusA, merA | AMP, ATM, FOS, CIP, LEV | blaTEM | 
| Pseudomonas mendocina 5 | IF of Bizerte MB | 0.032 (R) 3(R) 0.08 (R) | silE, cusA, merA | AMP, ATM, FOS | blaTEM | 
| Alcaligenes eutrophus 6 | IF of Bizerte MB | 0.064 (R) 6(R) 0.005 (S) | silE, cusA | AMP, CAZ, SXT, CHL | blaTEM | 
| Klebsiella pneumoniae 7 | IF of Bizerte MB | 0.064 (R) 3(R) 0.08 (R) | silE, cusA, merA | AMP, TIC, FOX, FEP, ETP, AMC, CAZ, IMP, SXT, CTX, FOS, CLS, NOR, CIP, GMN, AKN, NET, TOB, NFE, MNO, TET | blaTEM, blaSHV, blaCTX-M-1, blaOX48, qnrB | 
| Pseudomonas putida 8 | IF of Bizerte MB | 0.064 (R) 1.5 (S) 0.005 (S) | silE | AMP, TIC, TCC, PIP, FEP, CAZ, ATM, FOS | blaTEM | 
| Alcaligenes faecalis 9 | IF of Bizerte MB | 0.064 (R) 3 (R) 0.005 (S) | silE, cusA | AMP, CAZ | blaTEM | 
| Pseudomonas mendocina 10 | Tinjah wedi, Bizerte | 0.064 (R) 1.5 (S) 0.08 (R) | silE, cusA, merA | AMP, ATM, FOS | blaTEM | 
| Pseudomonas mendocina 11 | Tinjah wedi, Bizerte | 0.032 (R) 3 (R) 0.005 (S) | silE, cusA | AMP, TCC, FOS | blaTEM | 
| Alcaligenes faecalis 12 | Tinjah wedi, Bizerte | 0.064 (R) 3 (R) 0.005 (S) | silE, cusA | AMP, CAZ, CHL | blaTEM | 
| Klebsiella pneumoniae 13 | Tinjah wedi, Bizerte | 0.032 (R) 3 (R) 0.04 (R) | silE, cusA, merA | AMP, TIC, AMC, NAL, NOR, CHL, TGC, MNO, TET | blaTEM, blaSHV | 
| Pseudomonas fluorescens 14 | CWTP of Beja | 0.064 (R) 3 (R) 0.005 (S) | silE, cusA | AMP, TIC, ATM, FOS, IMP, MEM, | blaTEM | 
| Pseudomonas putida 15 | CWTP of Beja | 0.064 (R) 1.5 (S) 0.08 (R) | silE, merA | AMP, TIC, TCC | blaTEM | 
| Pseudomonas putida 16 | CWTP of Beja | 0.008 (S) 3 (R) 0.04 (R) | cusA, merA | AMP, TIC, TCC, PIP, FEP, CAZ, ATM, FOS | blaTEM | 
| Aeromonas salmonicida 17 | Marsh Sejoumi | 0.032 (R) 1.5 (S) 0.08 (R) | silE, merA | AMP, TIC | blaTEM | 
| Alcaligenes eutrophus 18 | Marsh Sejoumi | 0.008 (S) 0.625 (S) 0.08 (R) | merA | AMP, CAZ | blaTEM | 
| Pseudomonas alcaligenes 19 | Marsh Sejoumi | 0.0064(R) 3 (R) 0.08 (R) | silE, cusA, merA | AMP, TIC, PIP, TCC, FOS | blaTEM | 
| Enterobacter cloacae 20 | Marsh Sejoumi | 0.064 (R) 6 (R) 0.08 (R) | silE, cusA, merA | AMP, TIC, FOX, AMC, CTX | blaTEM, blaOXA-1, blaSHV, blaCTX-M-9 | 
| Bacillus coagulans 21 | Milian Rades Wedi | 0.064 (R) 3 (R) 0.02 (R) | silE, cusA, merA | AMP, TIC, TCC, PIP, FEP, CAZ, ATM, FOS | blaTEM | 
| Alcaligenes eutrophus 22 | Milian Rades Wedi | 0.064 (R) 0.625 (S) 0.08 (R) | silE, merA | AMP, CAZ, SXT, CHL | blaTEM | 
| Pseudomonas putida 23 | Milian Rades Wedi | 0.004 (S) 0.625 (S) 0.005 (S) | – | AMP, ATM, FOS | blaTEM, blaSHV | 
| Alcaligenes eutrophus 24 | Majerda River | 0.064 (R) 1.5 (S) 0.005 (S) | silE | AMP, CAZ | blaTEM | 
| Serratia marcescens 25 | Majerda River | 0.064 (R) 1.5 (S) 0.02 (R) | silE, merA | AMP, TIC, FOX, AMC | blaTEM, blaOXA-1, blaSHV | 
| Pseudomonas putida 26 | Majerda River | 0.032 (R) 0.75 (S) 0.02 (R) | silE, merA | AMP, FOS, ATM, LEV | blaTEM | 
| Enterobacter cloacae 27 | Lebna wedi C.B | 0.064 (R) 3 (R) 0.005 (S) | silE, cusA | AMP, TIC, FOX, AMC, TGC, MNO, TET | blaTEM, blaOXA-1 | 
| Serratia fonticola 28 | Lebna wedi C.B | 0.064 (R) 1.5 (S) 0.005 (S) | silE | AMP, TIC, AMC, CTX, CLS | blaTEM, blaCTX-M-9 | 
| Alcaligenes faecalis 29 | Lebna wedi C.B | 0.032 (R) 3 (R) 0.005 (S) | silE, cusA | AMP, CAZ | blaTEM | 
| Klebsiella pneumoniae 30 | Lebna wedi C.B | 0.064 (R) 6 (R) 0.005 (S) | silE, cusA | AMP, TIC, AMC | blaTEM, blaSHV | 
| Pseudomonas fluorescens 31 | Om Larayes, Gafsa | 0.064 (R) 3 (R) 0.08 (R) | silE, cusA, merA | AMP, TIC, TCC, PIP, FEP, ATM, IMP, MEM, FOS | blaTEM | 
| Aeromonas salmonicida 32 | Om Larayes, Gafsa | 0.064 (R) 0.625(S) 0.005 (S) | silE | AMP | blaTEM | 
| Aeromonas salmonicida 33 | Om Larayes, Gafsa | 0.064 (R) 1.5 (S) 0.08 (R) | silE, merA | AMP, TIC, FEP, CAZ, ATM | blaTEM | 
| Pseudomonas putida 34 | Om Larayes, Gafsa | 0.032 (R) 1.5 (S) 0.08 (R) | silE, merA | AMP, TIC, TCC, PIP, TZP, CAZ, ATM | blaTEM | 
| Pseudomonas fluorescens 35 | Om Larayes, Gafsa | 0.0064 (R) 0.75 (S) 0.005 (S) | silE | AMP, TIC, TCC, ATM, MEM | blaTEM | 
| Pseudomonas putida 36 | Gulf of Gabes | 0.064 (R) 3 (R) 0.008 (S) | silE, cusA | AMP, TIC, TCC, PIP, TZP, ATM, MEM | blaTEM | 
| Serratia marcescens 37 | Gulf of Gabes | 0.064 (R) 1.5 (S) 0.005 (S) | silE | AMP, FOX, AMC, TGC, MNO, TET | blaTEM | 
| Pseudomonas fluorescens 38 | Gulf of Gabes | 0.0064 (R) 6 (R) 0.08 (R) | silE, cusA, merA | AMP, TIC, TCC, PIP, TZP, FEP, CAZ, ATM, MEM, LEV, FOS | blaTEM | 
| Klebsiella pneumoniae 39 | Gulf of Gabes | 0.032 (R) 3 (R) 0.0025 (S) | silE, cusA | AMP, TIC, TCC, PIP, CFN, CXM, CFM, CAZ, FEP, ATM, GMN, NET, TOB | blaSHV, blaCTX-M-1, qnrB | 
AKN – Amikacin; AMC – Amoxicillin-Clavulanic acid; ATM – Aztreonam; CAZ – Ceftazidim; CFM – Cefixim; CFN – Cefalexin; CHL – Chlorampenicol; CIP – Ciprofloxacin; CLS – Colistin; CTX – Cefotaxim; CXM – Cefuroxim; ETP – Ertapenem; FEP – Cefepim; FOS – Fosfomicin; FOX – Cefoxitin; GMN – Gentamicin; IMP – Imipenem; LEV – Levofloxacin; MEP – Meropenem; MNO – Minocyclin; NAL – Nalidixic acid; NET – Netilmecin; NMN – Neomycin; PIP – Piperacillin; SXT – Trimethoprim-Sulfamethoxazole; TCC – Ticarcillin-Clavulanic acid; TET – Tetracycline; TGC – Tigecyclin; TIC – Ticarcillin; TOB – Tobramycin; TZP – Piperacillin-Tazobactam; silE – silver-binding protein; merA – mercury II reductase; cusA – cation efflux system protein CusA
The mercuric reductase gene merA were detected in 100%, 75%, 66%, 50%, 40%, 33%, and 25% isolates collected from Site V, IX, (IV, VI), (I, III), II, VII, X, respectively. No gene was detected in the isolates collected from Site VIII. Reported MIC of mercury for resistant isolates did not inhibit colony growth at 0.02 to 0.08 mM. Ten isolates harbored silE, cusA, and merA. For only one isolate, identified as Pseudomonas putida 23, no amplification was observed. Therefore, we observed a significant correlation between the detection of resistance genes and MIC determinations.
Structural and functional analyses of protein binding site. The complete sequence of the extracellular heavy metal-binding protein SilE of pMG101 from Salmonella (AAD1171743) is composed of 143 amino acids (Asiani et al. 2016). Sequence alignment of the partial SilE sequence obtained from the 39 isolates (this study) and the SilE of pMG101 showed that 84.6% of the SilE sequences were 100% identical to each other and the SilE of pMG101. The rest (15.4%) showed some sequence variation from the SilE of pMG101 (Fig. 3). Nevertheless, all isolates showed the conserved histidine and methionine residues in their sequences and the Ag+ binding motif characteristic to SilE (Asiani et al. 2016).
Fig. 3.
Sequence alignment of the partial SilE protein from 39 isolates with SilE from pMG101 (SilE AAD11743). Letters shows res idues different from the consensus. Conserved histidine and methionine residues are marked above with either a circle or a square, respectively.

The complete sequence of CusA efflux pump of the E. coli (CusA P30854) is composed of 1,047 amino acids. Sequence alignment of the partial CusA protein from ten isolates with CusA from E. coli (CusA P30854) showed various mutations. A minor difference detected between partial CusA sequence from E. coli 3 and the consensus E149G and V267I.
A similar partial CusA sequences from E. cloacae 27, Alcaligenes feacalis 9, Bacillus coagulans 21, and K. pneumoniae (7, 13, 30 and 39) were different by 26% residues with the consensus.
Similar partial CusA sequence was showed for Pseudomonas alcaligenes 19 and P. putida 36. Nevertheless, both of them detected a low sequence homology with 42% of different residues comparing with the consensus (Fig. 4).
Fig. 4.
Sequence alignment of the partial Cation efflux system protein CusA from 10 isolates with E. coli P30854. Different residues from the consensus are showed by one letter. Conserved residues are represented by points.

Five hundred sixty-one amino acids compose the complete sequence of the mercuric reductase MerA protein of E. cloacae (MerA EU081910). Similar partial MerA sequences of P. alcaligenes 19 and P. putida 34 were different by seven residues comparing with the consensus (E. cloacae (MerA EU081910). Moreover, K. pneumoniae (7 and 13) showed the seven different residues mentioned previously for P. alcaligenes 19 and P. putida 34, and showed another different extra residue R55V N37K, respectively (Fig. 5).
Fig. 5.
Sequence alignment of the partial mercuric reductase protein MerA from 8 isolates with E. cloacae (MerA EU081910). Different residues from the consensus are showed by one letter. Conserved residues are represented by points.

Same different residues like in P. alcaligenes 19 and P. putida 34 except for one residue S1A was detected in Alcaligenes eutrophus 22.
In order to investigate the spread and emergence of environmental bacteria resistant to heavy metals in contaminated waters, we studied the heavy metal-resistant phenotype and selected marker genes for resistance to silver, mercury, and copper. In addition, we scored antibiotic resistance to evaluate the impact of heavy metal contamination as a selective agent in the spreading of antibiotic resistance. The heavy metals in the collected contaminated waters from ten sites over Tunisia mainly originated from anthropogenic activities. Sites I, II, and III, located near and surround the Lagoon of Bizerte, were subjected to urban and agricultural pollutions. As described by (Dellali et al. 2001), agricultural origin wastes reach the lagoon due to leaching of inland cultivated and devoted to cereal activities (Banni et al. 2009). With the thirteen isolates collected from Sites I, II, and III, the highest resistance was recorded for silver; 100% of isolates showed the high MIC values for Ag+ ranging from 0.032 to 0.064 mM, and harbored the silE gene in the same time.
Prevalence of multidrug-resistant bacteria in the North of Tunisia. Ten resistant isolates from Sites I, II, and III harbored the CusA efflux pump. The cusA gene was found in 84.6% of the isolates in I, II, and III Sites. All of these isolates showed high MICs of copper ranging from 3 to 6 mM, except for only one isolate, which was able to grow in a concentration of 1.5 mM, and harbored the gene simultaneously. The contents of copper of the superficial sediments of the Lagoon of Bizerte suggested by (Dellali et al. 2001), (Ouakad et al. 2007), and (Ben Garali et al. 2010) showed a remarkable increase of the concentrations 45 parts-per-million (ppm), 58 ppm, and 67 ppM respectively. These values are beyond the admissible limit of the National Network of Observation (RNO 2007) with 30 ppm, and therefore, they are considered contaminated. Those results can explain the high level of resistance against copper, shown by isolates from this work.
On the other hand, we found the merA gene in only 46.15% of the isolates that could grow in concentrations higher than 0.04 mM. This low resistance against mercury can be explained by the low concentration of mercury in the lagoon and surrounding areas, such as Bizerte, Menzel Bourguiba (0.41 ppm) (Mzoughi et al. 2002).
Data recorded in Essijoumi Lagoon showed that 50% of isolates collected in this site harbored the cusA gene and were able to grow until a concentration of Cu ranged from 3 to 6 mM. The copper concentration recorded in this site corresponds to a high concentration (359 ppm) (Marzougui and Ben Mammou 2006); it is much higher than the critical values given by the European norm (30 ppm) (Rademacher 2001). Moreover, 75% of the isolates for which the MIC values of Ag+ were above 0.032 mM, harbored the silE gene. (Zhang et al. 2019) reported that copper ions (Cu2+) could stimulate the conjugative transfer of silver via resistance nodulation-cell division (RND-type) Ag+/Cu+ efflux transporter that exports Ag+/Cu+ from the periplasm via an antiport (Randall et al. 2015).
No data in the literature evokes the contamination of this site by mercury. Nevertheless, 100% of isolates in this site harbored the merA gene with the high MIC value between 0.04 and 0.08 mM. Those high values are considered as the first values reported in the literature.
Site VI and VII are located on the west coast of Tunis’s gulf and exposed to heavy metals, mainly transported to the marine environment (Ben Amor et al. 2019). The geoaccumulation index value for copper (10 ppm) recorded by (Ben Amor et al. 2019) has indicated that all samples were uncontaminated. Those results explained in the present work, the lowest proportion (20%) of isolates that harbored the cusA gene, while 83% and 60% of them showed resistance to silver and mercury, respectively.
Trace heavy metal, like mercury, is among the most severe pollutants in nature due to its toxicity. Luckily, it was reported by (Ennouri et al. 2008) at a very low concentration (0.33 ppm) in the Lebna River (Site VIII). Regarding Hg, the concentrations are relatively low. It may be why isolates did not develop any resistance, especially that we did not detect the merA gene among our isolates. The metal at a concentration of only 0.005 mM could have inhibited their growth.
Prevalence of multidrug-resistant bacteria in South of Tunisia. The lowest (20%) and the highest (100%) percentages of the resistant isolates against copper and silver, respectively, were collected from Gafsa (Site IX). Copper inhibited the growth of 20% of isolates at a concentration of 3 mM. Site IX was exposed to a high degree of phosphoric and heavy metals contamination due to the anthropogenic activities i.e., mining, manufacturing, and the use of synthetic products (Mekki and Sayedi 2017). It can explain why growth was inhibited for all isolates at a high silver nitrate concentration starting from 0.032 up to 0.064 mM, and that 60% of isolates harbored merA to resist the mercury presence. They were able to grow in the presence of Hg+ at a concentration of 0.08 mM.
The leading cause of contamination of waters in Gabes (Site X) is the acidic industrial effluent that originated from the phosphate treatment factory. Effluents contain phosphogypsum particles and cause ecological risk to marine organisms and human health (Naifar et al. 2018). 75% of isolates from Gabes harbored the cusA gene with the MIC value for copper of 3 mM. When we compare our results with (Naifar et al. 2018) results, we could say that the copper concentration of 0.5 ppm is lower than Tunisian standards (1.5 ppm). It can stimulate the resistance against copper with high MICs. The co-stimulation may explain those results by other heavy metals present with high concentrations, i.e., iron (16 ppm) and Zn (18 ppm). Both values exceeded the Tunisian standards (1 ppm) and (10 ppm), respectively.
The present study provided new information about silver contamination, notably the highest resistance in the ten sites was recorded to silver. The silE gene was harbored by 36 isolates (92.30%) of the total 39 isolates. Moreover, the silver resistance prevalence was higher than those observed by (Edwards-Jones 2009), who recorded only 3.5% isolates possessing the silver resistance genes silE of 172 bacterial isolates from wounds. The considerable difference between these studies may be explained by the fact that the environment always brings the most significant risk of being exposed to HM contamination.
Molecular analysis of multi-drug resistance. The latter encodes the extracellular heavy metal-binding protein (periplasmic space) SilE. Observed amino acid sequence variations did not concern conserved histidine and methionine residues nor the Ag+ binding motif characteristic to SilE, described by (Asiani et al. 2016). It allowed the corresponding isolate to maintain its ability to resist silver presence by producing an active SilE, and conserved the protein functionality in absorbing heavy metal ions. These results confirmed again that mutations observed here had no impact on the MIC value of silver.
(Long et al. 2010) suggest a crystal structure of the CusA efflux pump methionine mediated CuI but also AgI heavy metal transport. The cusA gene was harbored by 43.4% of our isolates.
The heavy metal binding-sites are formed by three methionines (M573, M623, and M672) and found above this horizontal helix (Long et al. 2010). The partial sequence aligned with consensus started from AA149 to AA280 with conserved M230 and M271. The latter is one of the four channel pairs, which includes the four methionine pairs (M410 and M501, M403 and M486, M391 and M1009, and M271 and M755) as well as the heavy metal binding-sites formed by the three methionines, facilitating heavy metal transport. The mutations that affected the other residues, which did not touch the heavy metal binding-sites or the channel, conserved their functionality in absorbing AgI and CuI ions.
The mercury reductase MerA is known as an enzyme, reducing the ionic mercury Hg (II) to elemental mercury. In bacteria, the mercury resistance is specified by operon (mer) that can transport Hg (II) and organo-mercury to the cytosol for degradation and reduction to Hg (0). MerA catalase, a flavin oxidoreductase, reduces Hg (II) to NAD(P)H dependent reaction. MerA or mercury reductase can play an important role in the biogeochemical cycling of mercury in contaminated environments by partitioning mercury to the atmosphere (Ní Chadhain et al. 2006).
The MerA amino acid sequences’ multiple alignments in the present study revealed a minor difference in sequence patterns between our MerA protein isolates and the consensus (Fig. 5). Thus, the partial MerA sequence did not contain both motifs. Despite the few mutations, mercuric reductase from our resistant isolates retained the ability to reduce mercury. We suppose that FAD/NADP and mercury binding sites were well conserved in our eight resistant isolates. Among 51.2% of mercury-resistant isolates, which detected the merA gene, only 20% of them expressed the MerA protein; however, the remaining isolates expressed ABC Transporter, TeTR family, ATP-ase super-family, and ATP binding family.
Molecular aspects of cross-resistance. To better understand the bacterial cross-resistance and its ecological risk, it was essential to elucidate the bacterial resistance against heavy metals and antibiotics.
The overuse of antibiotics in clinics and hospitals raises the emergence of resistant bacteria. Environmental bacteria, especially, showed resistance to antibiotics, which were detected in different environmental compartments such as soils, surface water, sediments ground water, and waste-water (Kümmerer 2004).
In the present study, the environmental strains isolated from the ten sites showed high resistance to a large number of antibiotics, and some were even ESBLs and MBLs-producers, which is a global health concern. This ubiquitous detection of antibiotic resistance and resistant genes in isolates indicates the emergence of antibiotic-resistant strains in the golf of Tunis and Gulf of Gabes, which threatens the health of animals and people throughout Tunisia.
Substantial reports suggest that heavy metal contamination represents an indirect selection agent that contributes to the maintenance and spread of antibiotic resistance factors (Baker-Austin et al. 2006). The silE gene can be harbored on plasmids (Ben Miloud et al. 2020) carrying antibiotic resistance genes, and silver can thereby have an indirect selective pressure. Even more directly, silver can select for porin deficiency and consequently mediate a cross-resistance to β-lactams (Sütterlin et al. 2014). In addition, contamination by heavy metals such as cadmium, zinc, copper, and mercury affected soil or water environment, besides they are toxic to bacteria. They also initiate the co-selection of antibiotic resistance using different mechanisms, i.e., agricultural soils amended with copper co-select resistance to ampicillin, chloramphenicol, and tetracycline (Oves and Hussain 2016).
It is the first work describing contaminations by copper, silver, and mercury in ten sites in Tunisia. Such data were almost absent in the literature. Moreover, a high degree of heavy metal and antibiotic resistance were found in our isolates. They develop some new mechanisms to eliminate or reduce heavy metals or antibiotics’ impact.
The resistant environmental bacteria in Tunisia are more prevalent than we expected for both antibiotic and heavy metal resistance. The cross-resistance between them made the bacteria better fitted to the environment. It also enhances the danger and the risk of public health. Even though the detailed mechanisms of cross-resistance are unclear, it will be recommended to study the impact of heavy metals on antibiotic resistance in environmental microorganisms. With the extent of pollution, it is valid to study the co-existence of antibiotics and heavy metal resistance and their particular influence on bacteria.