Have a personal or library account? Click to login
E-Learning and a Case Study of Coursera and edX Online Platforms Cover

E-Learning and a Case Study of Coursera and edX Online Platforms

By: Anja Likovič and  Katarina Rojko  
Open Access
|Aug 2023

Full Article

1.
Introduction

The reason for the research topic is the boom of information and communication technology (ICT) and its integration into most areas of our lives and, consequently, into the field of education. e-learning has become an increasingly established form of education, replacing and complementing traditional forms of education.

Advances in ICT have forced educational institutions to adapt their operations, deliver training and invest in ICT equipment and the capacity to use it. Educational institutions are also becoming increasingly diverse in terms of the learning community, and the introduction of e-learning indicates that there is no longer a restriction on location and time, as well as on status, age and culture. Education is better tailored to learners but, at the same time, more complex and challenging for teachers and educational institutions (Rodney, Dilanthi, and Shyamali 2012).

ICT has radically changed educational methods of teaching and learning, and in this sense, technology has offered new opportunities and experiences for both teachers and students. The expansion of ICT also allows communication to be carried out very quickly, which, in turn, helps students to adapt to change and, at the same time, to learn how to handle ICT, which is also a useful skill for their future careers (Adenusi, Adebayo, and Oni 2019).

Thus, our aim was to find out the advantages and disadvantages of e-learning. For this, we took a closer look at two well-known online educational platforms – Coursera and edX – and we analysed which one is better and why. We also aimed to find out the reasons for participating in Coursera and edX online platforms and, finally, to make suggestions for improving the e-learning process based on our results.

Based on these objectives, we set the following research questions:

  • What are the advantages and disadvantages of e-learning?

  • Which online platform, Coursera or edX, is better and why?

  • What are the reasons for taking online courses via Coursera and edX e-learning platforms?

2.
Theoretical Backgrounds
2.1.
e-learning

Education is gaining knowledge and takes place through predefined activities, and traditional education is based on direct communication between the teacher and the learner (Brečko 2016). However, from modern learning theories and with the development of ICT, e-learning has evolved as the current highest level of distance education (Radovan 2012).

The origins of e-learning lie in traditional distance learning. In distance learning, the learner and the teacher are rarely in direct contact; learning materials are prepared by the educational institution or the teacher; the teacher imparts his/her knowledge indirectly, where communication takes place through different media; and the learner learns on his/her own (Bregar, Zagmajster, and Radovan 2010). The term e-learning was first introduced in 2001 when the use of computer and communication technologies (ICTs) for education was first mentioned. The idea of using this technology to improve the educational process emerged, and the search for ICT functionalities that would enhance existing pedagogical processes began (Bregar 2019). e-learning is also defined as education that is only partially supported by the ICT. This is a broad definition of e-learning as in addition to the technology-supported learning process, lectures or face-to-face interaction with teachers can also take place simultaneously. It can also be said that traditional learning is complemented by technology but does not affect the fundamentals of the traditional learning process. Unlike the broad definition, the narrower definition of e-learning does not only use technology as an aid to learning but technology is the foundation of the learning process. In the narrow definition, lectures or contact with teachers never takes place in person. The third definition of e-learning is a combination of the narrower and broader definitions, meaning that it is sometimes traditional education supported by technology and sometimes the educational process delivered using ICT (Bregar 2008). Integrated e-learning is the narrowest definition of education, where ICT is the foundation of education, not just a tool for education, and the teacher and the learner are always spatially separated (Bregar, Zagmajster, and Radovan 2010).

Depending on the time component, e-learning can be delivered asynchronously or synchronously. Asynchronous e-learning means that the teacher and the learner engage in the learning process at different times. The learners can participate in the e-learning process at any time, and thus, e-learning is more flexible (Doles 2020). Asynchronous e-learning is based on the principle of ‘anywhere, anytime’, eliminating the time and the space component. Participants can communicate with each other through various communication tools, such as email, forums and shared chat rooms (Shahabadi and Uplane 2015).

Synchronous learning enhances the learning experience and has a positive impact on student performance. With synchronous e-learning, the learning process takes place in real time, two-way communication is enabled and the quality of education is consequently higher (Doles 2020). Synchronous e-learning is currently the most popular form of e-learning (Francescucci and Rohani 2019). Blended e-learning, on the contrary, is primarily synchronous e-learning, which is further supported by asynchronous activities such as homework, publishing additional material outside lecture time and teacher–student communication outside lecture time (Shahabadi and Uplane 2015).

The rise of e-learning has led to larger and more diverse groups of learners in terms of nationality, culture, religion, prior learning style, etc., which makes it more difficult to design the learning content in terms of relevance to the learner. Learners’ expectations are becoming more diverse, which poses a challenge for educational institutions (Rodney et al. 2012). Therefore, Castañeda and Selwyn (2018), pointing to the complexity of the learning process, stated that the learning process needs to be carefully planned and designed. In the e-learning process, pedagogical principles need to be maintained and adapted to new technologies. Different information technology (IT) tools can be used for different areas of teaching. The aim of e-learning is to choose the technology that will improve the teaching process on the teacher's side and the learning process on the learner's side (Margaret et al. 2018). The technology and system on which e-learning takes place play a major role in the e-learning process. The role of ICT is to eliminate the problems caused by the spatial separation of the learner and the teacher (Radovan 2011), while technology is also expanding the possibilities for individualisation of teaching and personalised learning (Urbančič 2021).

e-learning is expected to improve both the access and quality of higher education (Liu 2021). The market needs to choose an educational tool that will be effective in the educational process and make the most of the functionality it offers. The educational tool should be chosen in such a way that its use is independent of the ICT knowledge of the participants and that any lower digital literacy of the teacher or the learner does not result in a worse learning experience (Gerlič 2016).

ICT helps manage the complex flow of information and is integrated into the design of the education plan to support the people involved in the education process. The aim is to maximise human capital and potential (Adenusi, Adebayo, and Oni 2019). Learner readiness and adaptability are key to e-learning. Learners need to be flexible to use different online platforms and embrace platforms as educational tools, while learner demographic characteristics are related to readiness and adaptability and have a significant impact on the adoption of e-learning (Abuhassna, Al-Rahmi, and Yahya 2020).

Learner readiness and adaptability are the markers of a learner's level of digital literacy, and e-learning indirectly develops them. e-learning fosters independence, creativity and motivation and introduces new approaches to learning (Bregar and Puhek 2017). Downes (2012) described the evolution of e-learning alongside the evolution of technology. He divided e-learning by generations, from Generation 0, which used the multimedia content (text, images, sound, videos, animations) as a supplementary resource, to Generation 6, which exploited the phenomenon of massive open online courses (MOOCs).

The types of e-learning, as defined by Horton (2011), are self-directed learning (teacher not involved, e.g., online courses and literature studies), learning games or simulations (simulated activities that require exploration and lead to specific discoveries), mobile learning (in the form of literature or mobile learning apps), social learning (collaboration with the teacher or with classmates through forums, social networks, online discussions, blogs or messaging) and virtual classroom (activities including lectures, reading assignments, presentations, discussions and also homework and quizzes) (Horton 2011).

Learning activities that take place in the e-learning process are an important part of the online learning experience and a means to achieve the learning objectives. The learning activities that form the basis of a learner's success or failure in education and that depend on the behavioural characteristics of the learner are as follows:

  • -

    absorb: the learner is a passive participant but is mentally active;

  • -

    do: the learner is an active participant: doing exercises, searching and exploring;

  • -

    connect: the learner is active, asking questions, analysing and passing on the knowledge (Oktavia et al. 2018).

2.1.1.
Types of e-learning

Based on the method of management, we distinguish e-learning into the following three types: computer-managed learning (CML), where the computer manages the learning process by delivering the content to the learner using databases and learner preferences; computer-assisted instruction (CAI), where the computer plays a supporting role in the learning process, which is mostly used in conjunction with traditional education; and computer-based training (CBT), where the computer plays a supporting role in the learning process. CBT is an education programme that aims to provide specific skills and competencies in a specific area and includes practical examples from the real world. No teacher is needed for this type of learning (Rawool et al. 2018).

Based on the CBT approach, e-learning can be distinguished into the following types: personalised e-learning, which is based on the learner's abilities, goals, preferences, skills, experience and learning style, which emerged in the mid-1990s as an initiative by companies and various organisations (Beldagli and Adiguzel 2010); linear e-learning, which is a way of delivering learning materials from the teacher to the student as a one-way delivery or publishing of the learning content, which mostly takes place without communication between the learner and the teacher; and interactive e-learning, which is the opposite of the linear e-learning, where is twoway communication between the teacher and students, and participants work together, exchange opinions and ideas, present new information (Lee, Abdullah, and Kiu 2016); and individual e-learning, where the learners enter the learning process on their own, receive the learning content and learn on their own using the learning materials provided. Online platforms that work on the principle of individual e-learning are MOOCs (Layton 2013).

2.2.
Massive open online courses

As Downes (2012) states, MOOCs are currently the last (6th) phase in the development of e-learning. Over the last 10 years, MOOCs have been developing intensively and have marked the way e-learning is delivered. MOOCs are courses that are designed for a large number of learners and have no space or time limit. Some definitions also add that MOOCs are free. Courses contain reading and video contents and include problem-solving. Each course has also a community in which the participants of that course are involved (Bregar, Zagmajster, and Radovan 2020).

The development of MOOCs started in 2008 (Downes 2012), and in 2011, two professors from Stanford University started developing an online platform to offer MOOCs, and they founded the online platform Coursera. The success of the Coursera online platform is the reason for the emergence of other online platforms offering MOOCs. A year later, a similar online platform emerged from Harvard and MIT, called edX (Bregar, Zagmajster, and Radovan 2020).

MOOCs have brought about changes in modern learning trends and have, to some extent, changed the way students approach learning. MOOCs give students the choice of what to learn, how to learn and when to learn. They help the learner to acquire knowledge in an independent way by accessing content produced by universities or successful world-leading companies. In addition to acquiring knowledge, learners also acquire social skills as a result of communication between classmates who may come from different parts of the world. Today, online learning portals are experiencing a huge increase in the number of learners and are gaining importance, and their course certificates are becoming more and more important and recognised. At the same time, MOOCs can prove as a critical medium to provide education in remote areas where enough expertise is not available (Vora et al. 2020).

Ruipérez-Valiente et al. (2020) also stated that MOOCs have created a new educational option for areas with underdeveloped education systems, but despite free educational resources, people from these areas attend these courses in a minority. The reason given for this is the level of difficulty of the courses, which are at the level of higher education, whereas areas with underdeveloped education systems would need a lower level. In addition to the level of difficulty, there are also language barriers as most of the courses are in English.

There are roughly two types of MOOCs: xMOOC (eXtended) and cMOOC (Conectivist). xMOOC involves a behavioural theory of learning and is about the transfer of knowledge from the teacher to the learner, where the teacher plays a central role in the learning process. The characteristics of xMOOC courses are

  • -

    a dedicated online platform;

  • -

    video recordings of lectures, where the content is the same as that in traditional education;

  • -

    feedback to the learner in the form of quizzes;

  • -

    peer assessment (often omitted from courses);

  • -

    additional learning materials;

  • -

    a forum for discussion; and

  • -

    certificates or other evidence of participation (Bregar, Zagmajster, and Radovan 2020).

cMOOCs incorporate a connectivism theory of learning. It is a group of participants who expand their knowledge by discussing things together. In cMOOCs, there is no dedicated online platform, and participants collaborate through various technological solutions, often social networks, blogs, forums, etc. cMOOCs have no teacher or the teacher can participate as a member of the community, and there are no knowledge tests. The topics are determined by the participants according to their interests. The characteristics of cMOOCs are autonomy, diversity, openness and interactivity (Bregar, Zagmajster, and Radovan 2020).

In our research, we have focused on xMOOCs as they meet the definition of an MOOC in all respects and will be referred to as MOOCs.

The main providers of MOOC courses (Gaebel 2014) are as follows:

  • -

    Coursera: an association of universities from around the world, which is founded by professors from Stanford University.

  • -

    edX: a non-profit association of universities from around the world, which is founded by Harvard and MIT.

  • -

    Udemy: a commercial online educational platform for teachers and students, which is partly funded by companies.

  • -

    Udacity: an online platform founded by two professors from Stanford University with the aim of offering higher education skills at low or no cost.

  • -

    FutureLearn: a non-profit association of universities from around the world, which is founded by British universities.

2.3.
Coursera

Coursera is an online American platform that offers online courses, specialisations, certificates and degrees. Founded by professors Andrew Ng and Daphne Koller from Stanford University in 2012, Coursera currently works with >200 leading universities and companies worldwide and has >76 million learners (Coursera, n.d. a).

Coursera offers several different e-learning courses: short lectures (free, up to 2 h), courses (free; chargeable if requested certificate after completion), specialisation (fee-based and includes several courses and projects), certificate (fee-based, issued by a university or an educational company), master track certificate (fee-based, includes certain modules of master programmes; issued by a university) and degree (fee-based, issued by a university and considered equivalent to on-premise training) (Coursera, n.d. a).

2.4.
edX

EdX online platform was founded in 2012 by Harvard University and MIT. edX is a global non-profit organisation. Around 150 universities or companies are included and has >34 million students (edX, n.d. a). edX offers several different types of e-learning: courses (short courses are free of charge, while a series of courses is chargeable), professional courses (chargeable; certification in a chosen field can serve as a consolidation of knowledge and to learn new developments in the chosen field), courses as a pre-degree (part of master's degree programmes; two modes: ‘MicroBachelors programmes’ and ‘microMasters programmes’) and degree courses (master's degree. The curricula and the degree obtained are the same as those held on the premises of universities) (edX, n.d. a).

3.
Methodologies

For our research, only qualitative research methods were used. Literature and source review are presented in the theoretical and empirical parts of the article, while the empirical part also includes comparisons based on the Dex and netnography methods.

We explored the advantages and disadvantages of e-learning by analysing the literature. We then compared the online educational platforms Coursera and edX and tried to find out which online platform is better by using Dex multi-criteria decision analysis. The Dex method was applied by using Dexi software. The Dex method is a multi-criteria decision analysis method developed at the Jožef Stefan Institute. Dex divides the decision problem into criteria. The criteria are aggregated and included in a hierarchical tree. The values of the criteria are qualitative, which means that they are defined descriptively. For each aggregation of criteria, decision rules must be defined (Špendl, Rajkovič, and Bohanec 1996).

We have analysed the forums of certain comparable courses to find the reasons for participating in these two platforms. The analysis of the forums was carried out using netnography. Netnography is a research method with which investigation of the social aspects in the content posted freely by people on the Internet. It is a qualitative method, which is less intrusive than interviews or focus groups. The researcher uses data that are posted on the Internet, and therefore, the researcher does not have to carry out specific activities to obtain the data. The advantage of netnography is saving time as no planning is required to obtain the data, whereas its disadvantage is that the data are not entirely suitable for the research as the data were not generated for this analysis (Kozinets 2015). We extracted concepts and categories by transcribing the comments on each forum. The coding of the text was made in Microsoft Excel.

Assumptions and limitations in collecting and analysing data were diverse, so it was difficult to find very similar courses and topics to compare, while for the proper data collection, we collected data from paid courses. On the contrary, during data collection and analysis, we tried to be objective, although we are aware that some subjectivism is always present in selection of criteria and in the determination of codes and weights.

Despite these limitations, the scientific contribution of our article stems from the fact that other authors have not used the same methodology to shed light on this topic, which is especially true in the coronavirus or post-coronavirus period, and is therefore not yet sufficiently researched, particularly the observed advantages, disadvantages and possibilities offered by online educational platforms. To make our research interesting for a wider audience, we have researched two world-leading MOOCs. Moreover, we provided concrete research results based on participants’ views, which are often neglected.

4.
Research Results
4.1.
Literature analysis

We found the following advantages and disadvantages, thus answering our first research question – ‘What are the advantages and disadvantages of eLearning?’:

4.1.1.
Advantages
  • A flexible environment allows learning to be unconstrained by time or space, allowing the student and the teacher to adjust the location and time to suit their own schedules.

  • e-learning allows for a wider range of information acquisition as ICT offers more information than traditional learning.

  • Introduction of forums or other communication channels allows communication with teachers or classmates without time limits. Even if a student has not been able to attend the lectures, he or she can still get his or her answer. The fear of questioning, which sometimes hinders students in traditional education, is also eliminated. Communication takes place at any time, and improved relationships can be seen as a result.

  • Cost-efficiency is due to the elimination of the spatial component. Cost-effectiveness is also increased by the fact that e-learning does not have physical space constraints (e.g., the number of chairs in a lecture theatre), which means that several students can listen to one lecture if the lecture is delivered in an e-form.

  • Students can tailor their education to their interests. Thus, they can attend only those lectures that interest them and skip others.

  • e-learning can help solve the problem of academic staff shortage. Content, reading materials, videos and consolidation exercises are prepared in advance and then are worked through by the students themselves.

  • The student can adjust the level and pace of his/her own learning, which increase satisfaction and reduce stress (Arkorful et al. 2015).

4.1.2.
Disadvantages
  • In e-learning, students are not focused and concentrated on the material. The lack of interaction makes the lecture harder to follow. More motivation and better time management are needed to counteract the negative effects.

  • There is lack of additional explanations, clarifications or interpretations of the learning material. Traditional education solves dilemmas or requests for further clarification during the lecture, but with e-learning, it is possible that the learner never receives further clarification.

  • Difficulty exists in transferring knowledge between classmates. A student may have an excellent knowledge of the material, but the potential transfer of knowledge does not take place due to unfamiliarity with classmates and their contacts.

  • Testing is more difficult. It is often difficult for the teacher to monitor what is happening in the e-classroom and prevent possible cheating.

  • e-learning can lead to unauthorised sharing of materials, piracy, plagiarism, etc. Materials may be improperly transmitted.

  • e-learning can have a negative impact on learners’ socialisation and socialisation skills. It is apparent that the teacher or the leader has less authority in education than in traditional education.

  • Gaining practical experience is more difficult, requiring much more effort and time to achieve the same result as that in traditional education in a much shorter time.

  • e-learning can lead to a deluge of data. Using ICTs, we can access a lot of information, but this can lead to data and information overload (Arkorful et al. 2015).

In addition to the benefits listed previously, James (2002) has listed the following advantages:

  • -

    the training objective is achieved faster and cheaper;

  • -

    delivering e-learning is possible with modest software using any browser, is easy to use and requires no additional technical training;

  • -

    worldwide distribution is cheap; and

  • -

    it is possible to change the content of e-learning.

  • -

    He has stated the following disadvantages:

  • -

    there are difficulties in downloading the learning content for students with poor Internet connections,

  • -

    the learner receives limited feedback,

  • -

    e-learning is too static and

  • -

    the content of certain subject areas cannot be delivered in an e-form.

Radovič-Markovič (2010) found that students involved in e-learning achieve their goals and complete their education in a shorter time than those in traditional education. This is because in traditional education, the teacher is the centre of education, disseminating knowledge to learners in a unidirectional way, whereas in e-learning, the learner is the centre, receiving and co-creating knowledge in a bidirectional way with the teacher, other professionals, learners, portals, libraries, Internet, learning communities and other educational institutions (Yusuf and Al-Banawi 2013).

Alexander, Truell and Zhao (2012) presented an analysis of the advantages and disadvantages of e-learning from the learners’ perspective. Learners prioritise convenience factors: no need to get dressed, no need to get organised, no problems with traffic, no problems with parking and no problems with the weather. Flexibility is cited by learners as the next advantage, meaning that they can follow e-learning at their own time and pace. Another advantage is the possibility to skip lectures that the learner already knows or is not interested in. A somewhat unexpected advantage of e-learning is the absence of learners who disrupt the learning process or learners who ask questions.

Alexander, Truell, and Zhao (2012) also cited a lack of understanding of the content resulting from a lack of communication between the teacher and the learner as a disadvantage of e-learning. Lack of self-discipline in following lectures, reading and learning also emerges as a weakness. Misunderstanding of instructions, failure to communicate with the teacher and possible technical problems make students uncomfortable. The disadvantages of e-learning are the possibility of more distractions during the course and the possibility of cheating.

e-learning is more suited to self-disciplined learners, and such learners perceive more advantages than disadvantages of e-learning. The organisation of learning and the timing of learning with other commitments are very important. The possibility of taking a subject or subjects that are not offered by the traditional educational institution is also seen as an advantage. The possibility to utilise e-learning in socio-economically underdeveloped areas is an advantage as it offers the same level of content for all learners. The problem or disadvantage is that in such areas, there is low-quality Internet connection. Another weakness that can be observed in e-learning is the computer-guided instructions that are integrated into certain online platforms, and further work is suggested through preconceived situations in which the learner may find himself or herself. Computer-guided instruction is not competitive as face-to-face communication and can be misunderstood by learners. The absence of the teacher and the students’ need to be guided through the learning process are also brought to the fore. Nonetheless, despite the drawbacks, the advantages of e-learning are greater. The disadvantages could be characterised as challenges faced by certain learners and teachers who are not necessarily present in e-learning. The advantages and disadvantages also vary according to the content of the learning material (Gilbert 2015).

In addition to the suitability of the learning content for the delivery of e-learning, Mitchell and Delgado (2014) cited the issue of practical skill acquisition. Practical training and the provision of experience are made difficult and, in some cases, impossible (e.g., medical practice) due to place and time separation.

Gilbert (2015) and Touzery and Savić (2015) highlighted the importance of learners’ background in their acceptance of the benefits of e-learning: it turns out that students with higher computer literacy are more inclined towards e-learning and are more likely to believe that ICT increases the effectiveness of education.

Nonetheless, a recent study by Stevens et al. (2021) provided evidence that e-learning is at least as efficient and often shows a moderate advantage in comparison to face-to-face modalities. They claim that the main factors within this appear to be the role and ‘presence’ of online tutors and their creation of engaging learning activities, which establish independent learning skills, and that peer facilitation established in this approach can be one of the best ways to stimulate participation, producing higher levels of cognitive activity.

As our research focuses on the analysis of the two largest MOOC platforms, we also cite the advantages and disadvantages of MOOCs identified in the literature. The advantages of MOOC courses are

  • -

    accessible to everyone having an Internet connection,

  • -

    access to quality courses produced by universities,

  • -

    accessibility for people in countries with less developed education,

  • -

    suitable for lifelong learning and maintaining expertise in a particular field,

  • -

    an incentive to change traditional education,

  • -

    affordable courses and

  • -

    an unlimited number of participants (Bregar, Zagmajster, and Radovan 2020).

Disadvantages of MOOCs are

  • -

    the number of participants who complete the course is very low,

  • -

    the number of participants who actively participate is very low,

  • -

    poor pedagogical support,

  • -

    more interesting for educated people and

  • -

    problematic testing (Bregar, Zagmajster, and Radovan 2020).

Shafiq et al. (2017) added the advantage of MOOCs as being a solution to the shortage of teachers as one teacher's lecture can reach an infinite number of learners, while also the disadvantage that MOOCs are more popular in developed countries, both by universities and educational institutions and by learners, and underdeveloped countries are rarely involved. Shao and Chen (2021) also found out that perceived synchronicity has a stronger influence on engagement in MOOCs for male learners, while perceived active control and perceived two-way communication are more salient in stimulating engagement on the platform for female learners.

Thus, answering our first research question succinctly, based on the aforementioned literature cited, the advantages of e-learning are that the learning environment itself is independent of time and place so that learners can adapt their education to their own schedules and interact when they have time. Spatial independence is also cost-effective, both in terms of reducing travel cost and time, as well as space and labour costs (hence, the problem of academic staff shortages), as a larger number of learners can participate in online education. Learners can also adjust their own level and pace of learning, which increase satisfaction and reduce stress. Depending on the quantity of information, learners can decide for themselves which information is relevant to them and in which they are not interested (Arkorful et al. 2015); for example, learners are also aware that the development of the Internet and search engines has made ‘on-demand’ information a reality (Hirsh 2019).

James (2002) also added the advantage of the faster and cheaper achievement of the educational goal, which is the result of the cheap distribution of education that does not require in-depth computer knowledge. Possible changes to the content of e-learning can also be feasible. Alexander, Truell and Zhao (2012) also found that learners rank convenience factors as the most important advantage, followed by the flexibility of training and the possibility to skip lectures. The absence of participants who disrupt the lecture or ask questions also proves to be an advantage. Additional advantages of MOOCs are affordability and accessibility to quality courses, even for residents of countries with less developed education; suitable for lifelong learning; and maintaining proficiency in a particular field (Bregar, Zagmajster, and Radovan 2020).

The disadvantages of e-learning are low motivation and poor concentration during lectures and learning due to the lack of interaction between learners. The lack of interaction also leads to fewer additional explanations, which are often present in traditional education, where requests for additional explanations are dealt with during the lecture. At the same time, the lack of interaction makes it difficult to transfer knowledge between classmates. Social contacts are limited, so e-learning has a negative impact on socialisation activities. e-learning also has the disadvantages of making it difficult to test knowledge and to gain practical experience.

Finally, as e-learning allows for the delivery of a wider range of information, it can lead to data and information overload (Arkorful et al. 2015). James (2002) also stated potential technical difficulties, the limitation of receiving feedback from learners, the excessive static nature of e-learning and the impossibility of delivering e-learning for specific domains. Alexander, Truell and Zhao (2012) also cited misunderstanding of content and instructions resulting from a lack of communication between the teacher and the learner or a failed attempt at communication. Lack of self-discipline in following lectures, reading and learning; more possible distractions from the surrounding environment; and the possibility of easy cheating also emerge as disadvantages. Additional disadvantages of MOOCs specifically are that the number of participants who complete the course is very low, as well as those who actively participate. The pedagogical support is also poor and more interesting for educated people (Bregar, Zagmajster, and Radovan 2020). Shafiq et al. (2017) pointed out that MOOC courses are more popular in developed countries, both among educational institutions and learners.

4.2.
Comparing Coursera and edX online platforms

The Dex method was further used to find out which of the two online platforms is a better choice and why (research question 2). We defined criteria and tried to find out which online platform is currently better.

4.2.1.
Description of the criteria for evaluating Coursera and edX online platforms

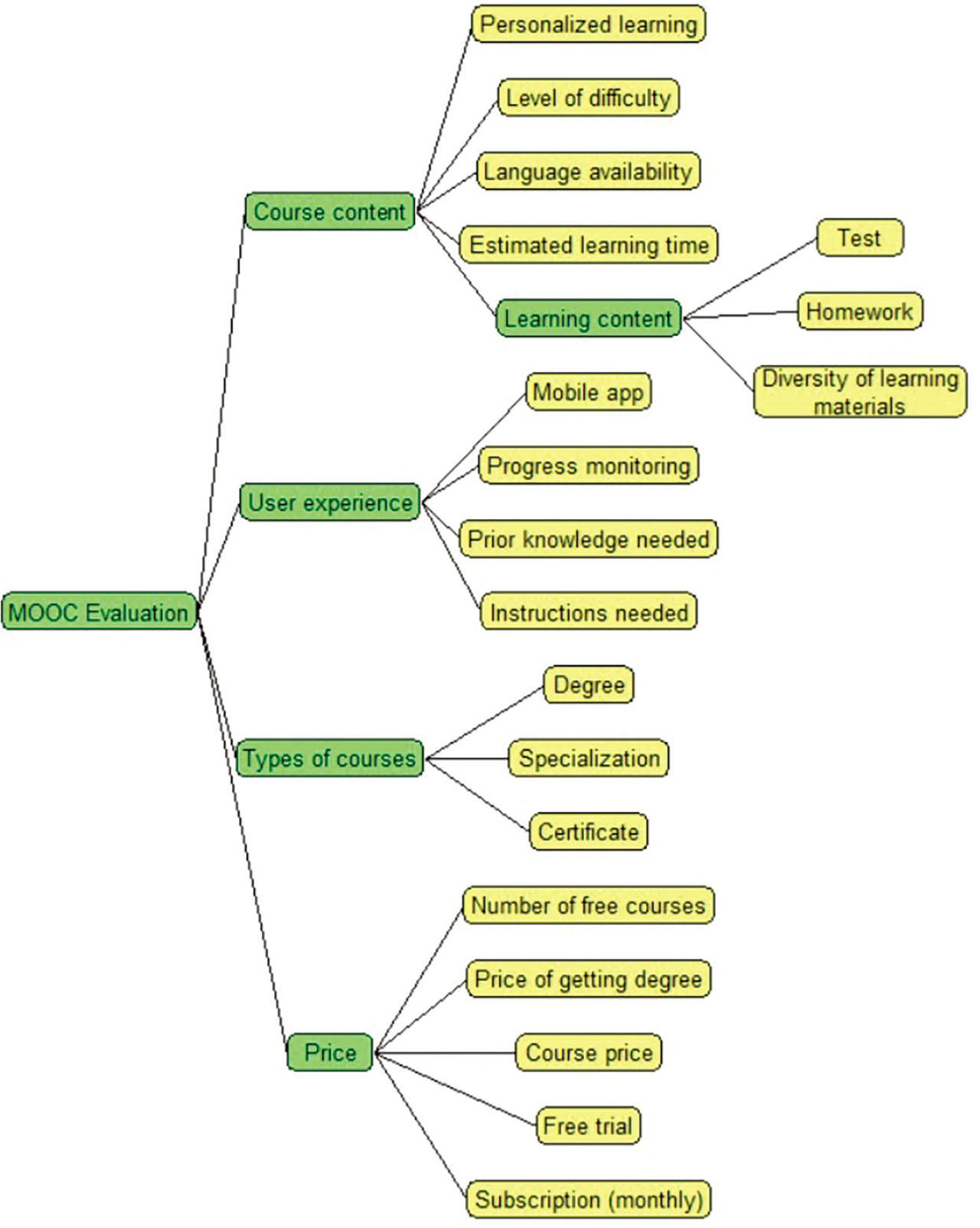
To evaluate online educational platforms, we used the following criteria and the values that the criteria can take:

  • -

    price (expensive, medium or cheap),

  • -

    monthly subscription (<50, 50–100 or over 100),

  • -

    free trial period (yes or no),

  • -

    course price (<50, 50–100 or >100),

  • -

    cost of education (<10,000, 10,000–20,000 or >20,000),

  • -

    number of free courses (<1000, 1000–2000 or >2000),

  • -

    types of courses (less varied, medium varied or very varied),

  • -

    obtaining certificates (yes or no),

  • -

    specialisation (yes or no),

  • -

    degree level (yes or no),

  • -

    user experience (inadequate, satisfactory or adequate),

  • -

    required instructions (yes or no),

  • -

    required background (yes or no),

  • -

    progress monitoring (yes or no),

  • -

    mobile app (yes or no),

  • -

    course content (poor, medium or good),

  • -

    learning content (less varied, medium varied or very varied),

  • -

    A variety of learning materials (less varied, medium varied or very varied),

  • -

    homework (yes or no),

  • -

    knowledge check (yes or no),

  • -

    estimated learning time (yes or no),

  • -

    language accessibility (up to 10 languages, 10–20 languages, 20 languages or more),

  • -

    level of difficulty (1–2 levels, 3 levels, 4 levels or more) or

  • -

    Personalised learning path (yes or no).

Figure 1.

Presentation of criteria for the evaluation of MOOCs. MOOCs, massive open online courses.

4.2.2.
Results of the Dex method

Given the criteria, the values that the criteria can take and the decision rules, we entered the properties of edX and Coursera online platforms into the model. Table 1 shows the scores of each variant according to the selected criteria and the values that the criteria take.

Table 1.

Variant ratings, Coursera and edX.

Figure 2 shows the variant scores and the result of the Dex method.

Figure 2.

Result of the multicriteria analysis.

Table 1 and Figure 2 show that Coursera online platform is a better choice according to the selected criteria. In particular, it is more affordable and offers more options for course selection (types of courses and level of difficulty). Compared to the edX online platform, specialisation is also available in Coursera. Coursera can also be followed in several languages.

4.3.
Analysis of Coursera and edX forums

By analysing Coursera and edX forums, we have answered our third research question: What are the reasons for participating in online training via Coursera and edX online educational platforms?

The analysis of the forums included four different forums in the selected courses studied:

  • -

    free course (Coursera, n.d. b): ‘How Things Work’ (Forum review day: January 5, 2021),

  • -

    paid course (Coursera, n.d. c): ‘Robotics: Aerial Robotics’ (Forum review date: June 7, 2021),

  • -

    free course (edX, n.d. b): ‘Introduction to Astrophysics’ (Forum review date: January 5th, 2021) and

  • -

    paid course (edX, n.d. c): ‘Understanding Nuclear Energy’ (Forum review date: June 8th, 2021)

The latest 35–40 comments posted in the discussion of the selected courses are included in the analysis of the forums. The number of comments included varies if the content of the last few comments was found to be irrelevant and would not allow proper analysis.

4.3.1.
Coursera – free course

Using the netnography method, we reviewed 37 participant comments in the ‘How Things Work’ course on the Coursera online platform. The concepts and categories were formulated into a paradigmatic model, as shown in Figure 3.

Figure 3.

Paradigmatic model of a free course forum, Coursera.

The model shows several topics that appear in the forum comments. Topics include communication, collaboration, desired field of activity, current field of activity, reasons for attending, course, age and country/location of participants.

Most of the information we received was about the reasons for attending the course. The aims varied widely and included new experience, new job, new knowledge, preparation for physics studies, better knowledge of physics, lifetime achievement in physics, space travel, preparation for more difficult topics, making new friends, increased interest in physics, meeting new people, refreshing existing knowledge, gaining useful knowledge, curiosity and obtaining a certificate for completion of the course.

4.3.2.
Coursera – paid course

Using the netnography method, we reviewed 39 participants’ comments in the course ‘Robotics – Aerial Robotics’ on Coursera online platform. The concepts and categories were formulated into a paradigmatic model, as shown in Figure 4.

Figure 4.

Paradigmatic model of Coursera paid course forum.

The model shows the following topics appear among the comments in the course forum: course, networking, the desired field of activity, current field of activity and reasons for attending the course. The reasons for which commentators signed up for the course are building a drone, diversifying current field, interest in the field, refreshing knowledge, advancing project, making new contacts, career development, enthusiasm for the field, gaining a specialisation, changing their current career, interest in the field, meeting people, participating in a drone competition, recommendation from a friend and knowledge transfer.

4.3.3.
edX – free course

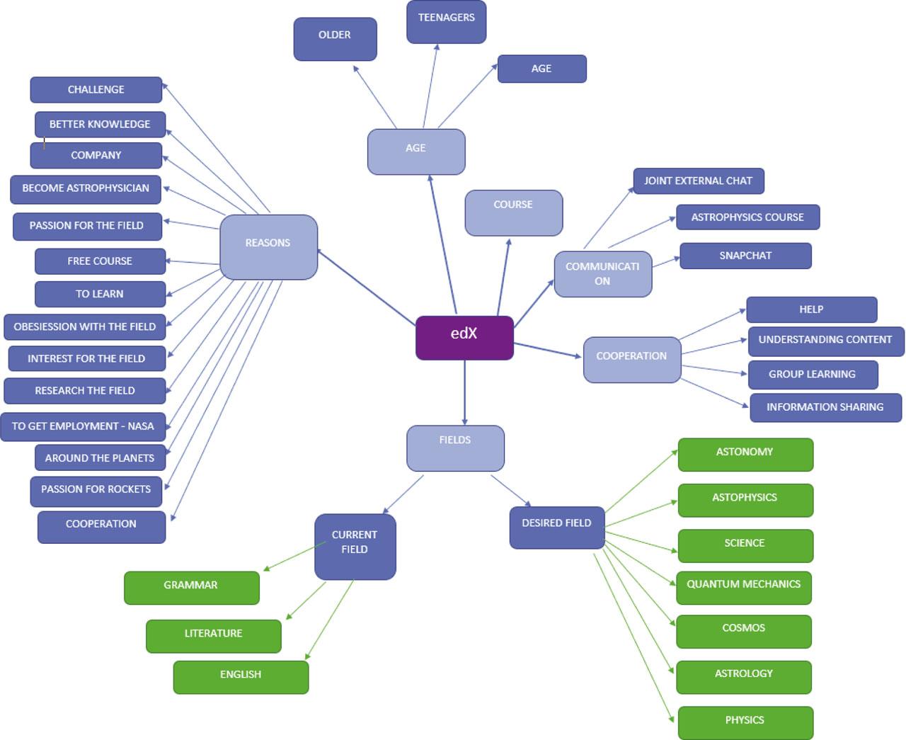
Using the netnography method, we reviewed 39 comments made by participants in the Introduction to Astrophysics course on the edX online platform. The concepts and categories were formulated into a paradigmatic model, as shown in Figure 5.

Figure 5.

Paradigmatic model of the edX free course forum.

The model shows the following topics that appear among the comments in the course forum: communication, course, cooperation, preferred field of activity, the current field of activity, age and reasons for attending the course. Reasons for signing up for the course are new challenges, planetary flyby, better knowledge in the field, company of people, desire to be an astrophysicist, passion for the field, free course, new learning, increased interest in the field, desire to explore the field, getting a job, passion for rockets and interacting with new people.

We also observed that participants in the online course ‘Introduction to Astrophysics’ on the edX platform create an external collaborative communication channel, which has quite a few participants, using Snapchat as a tool. The participants are quite supportive of collaboration; they agree to collaborate to better understand the course content; based on collaboration they help each other to learn and share information.

4.3.4.
edX – fee-based course

Using the netnography method, we reviewed 39 comments by participants in the ‘Understanding Nuclear Energy’ course on the edX online platform. The concepts and categories were formulated into a paradigmatic model, as shown in Figure 6.

Figure 6.

Paradigmatic model of the edX Paid Course Forum.

The model shows the following topics that appear among the comments in the course forum: course, participation, desired field of activity, current field of activity and reasons for attending the course. The reasons for signing up for the course are fun, recommendation, a better understanding of projects, a new way of thinking, connection to current profession, familiarisation with the field, gaining knowledge, better teaching of physics, enthusiasm for the field, a benefit for the future, learning, difficulties in another course, interest in the field, meeting people and lack of understanding the field.

4.3.5.
Results of the analysis of Coursera and edX forums

To summarise the results of the netnography, we found that for the free course on the Coursera online platform, the main reasons given by participants were to acquire new knowledge and to express interest in the chosen field. We also observed a desire to meet new people. For the paid course, we found a greater focus on career change or on career development and, thus, knowledge specialisation, refreshment, advancement, etc. There was also greater attention to communication and making connections.

The main reasons and objectives for signing up for the free course on the edX online educational platform were gaining new knowledge, an increased interest in the chosen field and getting a job. In addition, the reasons that the course is free and to meet new people were also listed. The reasons for taking a paid course on the edX online platform were not very different from those for taking a free course. Most frequent reasons were the desire to gain new knowledge and increased interest in the chosen field. However, there were additional reasons that point to improving current career performance and planning an existing career. A minority of reasons included having fun, a recommendation from a friend and meeting new people.

5.
Discussion

Literature analysis, comparation method, multi-criteria analysis and forum analysis were used to answer the research questions, which are summarised in Sections 4.1–4.3.

5.1.
What are the advantages and disadvantages of e-learning?

According to Arkorful et al. (2015), the greatest advantages of e-learning are the ability to learn anywhere and anytime, to learn at one's own pace and to choose topics of interest, which increase satisfaction and reduce stress. Convenience factors were also found to be an important advantage in e-learning (Alexander, Truell, and Zhao 2012). In addition to these dominant advantages, the literature analysis also traced the affordability of e-learning, cost-effectiveness, no limitation in the number of participants and the absence of distracting participants. On the contrary, our review of the literature showed that the main weakness was the lack of motivation and concentration during lectures and learning, which could be due to the inadequacy or absence of interaction between learners. Limited all-around transfer of knowledge and social contacts and the possibility of data and information overload are also the greatest weaknesses. Arkorful et al. (2015) and James (2002) also pointed to potential technical difficulties and barriers. Nonetheless, Stevens et al. (2021) argued that online learning is at least as effective as and is often better than face-to-face modalities in supporting learning outcomes.

5.2.
Which online platform, Coursera or edX, is better and why?

To answer this question, we analysed the results of the Dex method. Using a multi-parameter model and Dexi software, we found that Coursera is a better choice, although there are no significant differences between edX and Coursera. Both online platforms offer a wide range of learning topics, both are very easy to use and both offer similar types of courses. Coursera is better mainly because of its affordability and a greater variety in the learning content.

5.3.
What are the reasons for participating in online training via Coursera and edX online educational platforms?

To answer this question, we analysed the forums of the online educational platforms Coursera and edX and found that for both free and paid courses, participants mainly reported gaining new knowledge, increased interest in the chosen field and job/career opportunities, with some also reporting a desire to meet new people. That these research results are to be taken seriously confirms the results of study by Fan et al. (2022), which shows that MOOC platforms must fully utilise the information implied in course reviews and extract personalised learning preferences.

6.
Conclusions

e-learning is currently the highest level of distance education (Radovan 2012). Within the development of e-learning, Downes (2012) cited MOOCs as the current latest phase in the development of e-learning. MOOC courses have been developing intensively over the last 10 years and have strongly influenced both the way e-learning is delivered and the way education is delivered in general. The rise of e-learning today is evident, and it can be expected that in the future, e-learning will increasingly replace traditional modes of education. But as Liu (2021) has claimed, e-learning educators should offer opportunities for live open dialogues.

The aim of our research was, therefore, to find out the advantages and disadvantages of e-learning, the reasons for participating in e-learning, the differences between the online educational platforms Coursera and edX, and the possibilities for improving the e-learning process. The answers were obtained through literature analysis, from comments on the forums of the online platforms and by using the comparative method Dex.

One of the two main limitations of the research is the choice of forums for the analysis of comments. Discussion forums were selected for four different physics courses. An analysis of the forums of some other fields or even more comparable courses might have yielded additional results or different reasons for participating in e-learning. The other main limitation of the survey is the choice of the Dex method, where there is a possibility of subjectivisation of the criteria and their values.

Notwithstanding these limitations, we have tried to analyse comparable forums and platforms, and we believe that the results of this research can provide a good basis for further analysis in this area and for the further development of proposals to improve the e-learning process. Through this study, we found that the e-learning process can be improved by making teaching interesting and engaging and by providing learners with the kind of training that allows them to apply their newly gained knowledge in the real life. Interesting and useful e-learning improves the motivation of participants, which is currently an issue in e-learning compared to traditional education. Improving participant motivation can also be achieved by introducing more collaborative activities between participants (Bregar, Zagmajster, and Radovan 2010). Education can also be improved through individual learner involvement in the learning process. This increases the quality of education as the learner feels accepted and included. Involved learners are more motivated, follow instructions more easily, learn more easily and acquire more knowledge, which is the goal of any education (Gerlič 2016). Besides, Cheng (2021) found out that students’ perceived gamification in MOOCs exhibits the most overwhelming total and indirect impacts on their satisfaction. e-learning educators should also offer opportunities for live open dialogues to keep students motivated and effective in learning. Open dialogues encourage deeper levels of learner engagement and retention by reducing transactional distance (Liu 2021) since it addresses the problem of social distance, which is one of the most criticised (e.g., by Kamysbayeva et al. 2021) characteristics of e-learning during the COVID-19 pandemic.

As learning content comprises the bulk of e-learning, it is also very important that it plays an important role in the learning process. To improve e-learning, it is recommended to follow all recommendations for the design of the learning content and its distribution using ICT. The learning content should be interesting, graphically appealing and interactive as these features motivate and engage learners (Bregar, Zagmajster, and Radovan 2010). Learning materials are an essential part of e-learning, and the possibilities for improving learning materials lie with the teacher or the educational institution. Improving the digital competencies of the producer of the learning content also has a positive impact on the quality of the content (Brečko 2016). But although the pandemic has increased the use and changed teachers’ attitudes towards digital learning materials, quality teaching in the digital age would require teachers to be more supported through training (Kepic Mohar and Kovač 2021). It is nonetheless difficult to say how successful distance education has been because of the coronavirus pandemic, but it seems that not all the possibilities offered by ICT have been exploited due to both objective and subjective circumstances (Kodelja 2020).

Improvements in the e-learning process can be divided into two parts: changes to e-learning by the educational institutions and changes by the learners. Changes by educational institutions are the ones that would improve the content of the training. Interesting and useful training content improves participants’ motivation. Other possibilities for improvement include a smaller number of participants, more tasks, more collaborative work and the age distribution of participants (Brečko 2016). Changes from the participants’ side that would help improve e-learning are a greater inclination to engage with fellow lecturers, improved self-organisation and a distraction-free home environment. Finally, potential improvement is the elimination or at least minimisation of technical distractions, both on the side of the educational institutions and on the side of the participants. Not only appropriate equipment and Internet connection but also a certain level of digital competencies on both sides are important.

Language: English
Page range: 94 - 120
Published on: Aug 29, 2023
Published by: Sciendo
In partnership with: Paradigm Publishing Services
Publication frequency: 1 issue per year

© 2023 Anja Likovič, Katarina Rojko, published by Sciendo
This work is licensed under the Creative Commons Attribution 4.0 License.