Ischemic coronary disease, also known as coronary artery disease, is common in Europe. It occurs when the coronary arteries narrow or block blood flow to the heart muscle. According to recent studies, ischemic coronary disease is Europe’s leading cause of death, accounting for approximately 20% of all deaths [1]. Risk factors for ischemic coronary disease include smoking, high blood pressure, high cholesterol, obesity, and diabetes. It is crucial to adopt a healthy lifestyle and manage these risk factors to prevent the development of ischemic coronary disease. Interventional cardiology has made it possible to approach complex lesions like coronary bifurcations with contemporary techniques.
The best treatment approach for coronary bifurcation anatomy is still a matter of discussion. Studies on all types of bifurcation lesions have shown that using two drug-eluting stents systematically does not offer any benefits and, in fact, may lead to higher mortality rates in the long run.
It is possible that differences in the left main disease would be more pronounced. This is due to the wide angle between the two vessels, the frequent presence of heavy calcification, and the fact that both vessels, the left descending artery and the circumflex artery, are very important branches.
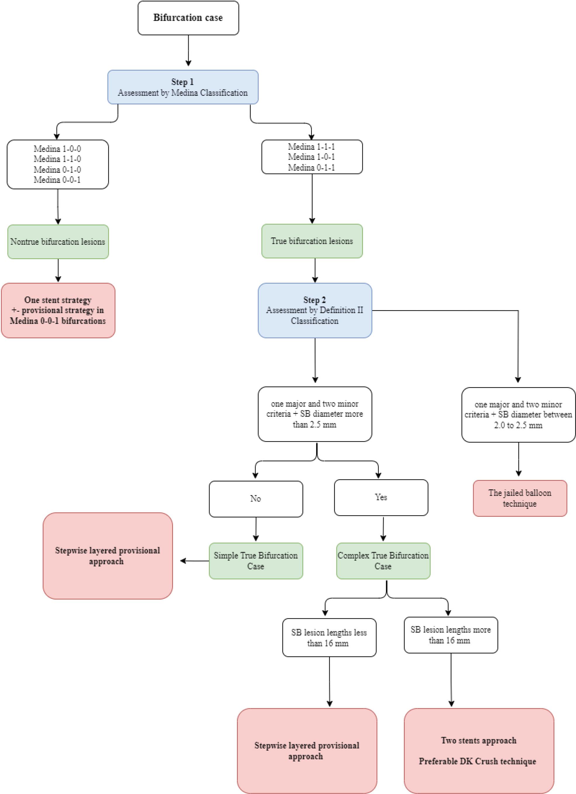
There are a few classifications used to describe bifurcations in coronary lesions. One of these classifications is the MADS (Main, Across, Distal, Side) classification, which reflects lesion and technique complexity. The Medina and DEFINITION II classifications are also used to define true and complex bifurcations. When dealing with complex true bifurcation cases, the DK CRUSH V and DEFINITION II trials have shown that a 2-stent strategy upfront may be optimal. Validation of a true complex bifurcation (Medina 1-1-1, 0-1-1, 1-0-1) case requires one major and two minor criteria to differentiate from simple true bifurcation [2,3].
One of the most widely embraced classifications applied to define bifurcation lesions is the Medina classification (Figure 1), first adopted in 2005 [4]. Bifurcations are categorized into proximal, distal main vessel (MV), and side branch (SB). Each segment is given a value of 0 (without significant stenosis) or 1 (with more than 50% stenosis). Based on the EBC consensus, the sequence from most elevated to lowest severity goes like this: (1,1,1) > (1,1,0) > (1,0,1) > (0,1,1) > (1,0,0) > (0,1,0) > (0,0,1) [3].There are two groups in the Medina classification: true bifurcation lesions (1,0,1), (1,1,1), and (0,1,1); and nontrue bifurcation lesions (1,1,0), (1,0,0), (0,1,0), (0,0,1). The Cobis II registry was a study that examined the effects of performing final kissing ballooning after stenting the main vessel on patients with coronary bifurcation lesions treated with a one-stent technique. The study discovered that true bifurcation lesions had a significantly greater chance of having major adverse cardiac events than those with nontrue bifurcation lesions [5]. Whether to use a provisional or upfront two-stent strategy in bifurcation cases is still debated. In general, provisional stenting is recommended for Medina class bifurcations (1,0,0), (1,1,0), and (0,1,0). However, there is more disagreement regarding this treatment for true bifurcations.

Medina Classification.
Due to its exclusive focus on stenosis percentage, the Medina classification is insufficient for treating bifurcation lesions; however, it remains popular due to its simplicity. As a result, a more complex classification, the DEFINITION II criteria, has emerged (Figure 2).

DEFINITION II Criteria. LMCA: left main coronary artery disease; MV: main vessel; RVD: reference vessel diameter; SB: side branch.
The DEFINITION study (Definitions and impact of complEx biFurcation lesIons on clinical outcomes after percutaNeous coronary IntervenTIOn using drug-eluting steNts) proposes a scoring system based on 2 major and 6 minor criteria to distinguish between simple and complex coronary lesions [6]. The DEFINITION criteria require one major and two minor criteria to qualify a bifurcation lesion as complex. The major criteria are: 1) more than 70% stenosis of SB in left main bifurcations with an SB lesion length of more than 10mm; or 2) more than 90% stenosis of SB in non-left main bifurcations with an SB lesion length of more than 10mm. The minor criteria include moderate-severe calcification, multiple lesions, bifurcation angle <45° or >70°, MVRD <2.5mm, thrombus-containing lesion, and MV lesion length ≥25mm.
DEFINITION II was a randomized control trial in patients experiencing coronary angioplasties for symptoms or proven ischemia with a de novo complex bifurcation stenosis (Medina 1,1,1 or 0,1,1) according to the DEFINITION criteria. In the DEFINITION II study, 660 patients were randomly allocated to receive either provisional stenting or two-stent techniques. Most bifurcations were in the Left Descending Artery-Diagonal and distal Left Main Disease. The study uncovered two essential findings. Firstly, the group with complex bifurcations experienced more frequent major cardiac events (MACE) and stent thrombosis than the group with simple bifurcations. Secondly, patients with complex bifurcation lesions benefited in terms of cardiac death using two-stent techniques. In contrast, the one-year MACE rates for overall bifurcation lesions, both simple and complex, treated with provisional and two-stent strategies, were comparable [6].
The first essential studies comparing provisional versus two-stent approaches date back to 2000, mainly utilizing first-generation drug-eluting stents without a precise classification of true and non-true bifurcations.
The CACTUS study was one of the first to examine true bifurcation lesions while utilizing the crushing technique with sirolimus-eluting stents [7]. Severe plaque burdens were reported in the side branch. The classic crush was the only approach to bifurcation using a two-stent technique, which is inferior to culotte stenting or DK crush stenting in other studies [8,9].
The NORDIC study compared two stenting techniques, the crush and the culotte, for treating coronary bifurcation. Both techniques yielded excellent clinical and angiographic outcomes, and notably less in-stent restenosis following Culotte stenting [8]. There were more patients with “true” bifurcation lesions (according to Medina classification 1,1,1; 1,0,1; 0,1,1) in the culotte group than in the crush group (82.3% versus 73.3%, p=0.03). The vessels’ size and the narrowing’s severity were similar in both groups. Both groups were identical in procedure time, fluoroscopy time, and contrast volume. The SB was predilated more often in culotte-stented lesions. A final kissing balloon dilatation was performed in significantly fewer patients in the crush group than in the culotte group.
The BBC ONE study compared the efficacy of two different stenting strategies for patients with significant coronary bifurcation lesions. The study randomly assigned patients to either a simple or complex stenting strategy using drug-eluting stents. The simple strategy included stenting the main vessel and optional kissing balloon dilatation. In contrast, the complex strategy consisted of systematically stenting both vessels using culotte or crush techniques, with mandatory kissing balloon dilatation. 60% of patients in the provisional and two-stent groups had Medina 1-1-1 bifurcations, with 80% located in the LAD-DG. In the simple group of 250 patients, 26% (66 patients) had kissing balloons in addition to main-vessel stenting, and 3% (7 patients) had T-stenting. In the complex group comprising 250 patients of culotte cases (75 patients) and 72% of crush cases (169 patients) were completed successfully with final kissing balloon inflations. The primary end point, which was a combination of death, myocardial infarction, and target-vessel failure, occurred in 8.0% of the simple group. In comparison, it happened in 15.2% of the complex group (p-value=0.009) [10].
DK CRUSH II was a study aimed at comparing MACE rates after DK crush and provisional stenting for coronary bifurcation lesions at 12 months. All patients presented with a Medina 1,1,1 or 0,1,1 bifurcation lesion. This was defined as a diameter stenosis greater than 50% in both vessels, with a reference vessel diameter between 2.5 and 4.0 mm, as estimated visually. This study randomly divided patients into two groups: the DK crush group and the PS group. The DK crush procedure, which has been described previously, involved stenting of the side branch (SB), balloon crushing, the first kissing balloon inflation, stenting of the main vessel (MV), and the final kissing balloon inflation (FKBI). An essential step in this procedure is using a non-compliant balloon at high pressure (≥16 atm) for the SB before each kissing. On the other hand, the PS group used a “safety” wire before placing the MV stent in all cases. DK crush led to a significant reduction in target lesion revascularization but no difference in MACE between DK crush and provisional groups [11].
The EBC TWO trial found that a systematic culotte strategy did not provide additional benefits compared to provisional stenting for treating large, non-left, true bifurcation lesions. The composite outcome of all-cause mortality, myocardial infarction, or target vessel revascularization at five years showed no significant difference between the two approaches. Therefore, the stepwise provisional approach may be preferable for most true coronary bifurcation lesions. All patients presented with a Medina 1,1,1 or 0,1,1 bifurcation lesion. Medina 1-1-1 lesions accounted for most bifurcations in both the provisional (68%) and culotte approaches (81%), with LAD-DG being the most common site (77-78% of cases) [12].
To evaluate the possible use of a two-stent upfront strategy, we analyzed several essential trials that compared the results of different situations. Differences between these, including inclusion criteria and technical details, may suggest possible directions for approaching bifurcations.
In the DKCRUSH-II study, the mean lesion length in patients was 15 mm, in contrast to 10 mm in EBC TWO. Additionally, 29% of provisional patients in DKCRUSH-II required a second stent insertion, compared to 16% in EBC TWO. The statement implies a higher level of complexity in the SB lesion in DKCRUSH-II.
Kissing balloon inflation was performed only in 79.5% of the patients in the provisional group in DKCRUSH-II, while in 94% of patients in EBC TWO. Main vessel stent post-dilation occurred more frequently in the DK-crush group compared to the provisional group. (100% vs 87.6%; p=0.008). As a result, there were variations in the technical execution of the procedures.
The DKCRUSH-V study aimed to compare target lesion failure (TLF) at 3 years after DK crush stenting with provisional stenting for lesions of unprotected left main distal bifurcation. The study involved 482 patients randomly assigned to the DK crush or PS groups. The findings showed that provisional stenting for left main lesions resulted in significantly higher rates of TLR and stent thrombosis (ST) over 3 years of follow-up. TLF occurred in 41 (16.9%) patients in the PS group and 20 (8.3%) patients in the DK group (p=0.005). For patients with complex lesions or at high risk, DK crush was significantly associated with a lowering in both primary and secondary endpoints [2].
The DEFINITION II trial randomly assigned 653 patients with complex bifurcation lesions at 49 international centers to undergo either systematic two-stent technique (77.8% DK Crush, 17.9% Culotte, and 3.3% TAP) or provisional stenting. At the one-year follow-up, 37 patients (11.4%) in the provisional group and 20 patients (6.1%) in the two-stent group experienced target lesion failure. The incidence of cardiac death was 2.5% in the provisional group and 2.1% in the two-stent group, which was not statistically significant (HR 0.86, 95% CI 0.31–2.37; p=0.772) [3].
The EBC MAIN was a randomized clinical trial that involved 467 patients from 11 European countries with true left main stem bifurcation lesions that needed intervention. The trial demonstrated that a stepwise, provisional approach was associated with fewer major adverse cardiac events than dual stenting. The primary endpoint, a composite of death, myocardial infarction, and target lesion revascularization at 12 months, occurred in 14.7% of the stepwise provisional cohort, while 17.7% of the systematic dual stent cohort experienced it [13].
In the DKCRUSH-V study, the respective SYNTAX scores were 31, whereas in the EBC MAIN study, the score was 23. The side-vessel lesion lengths were 16 mm in DK crush and 7 mm in EBC MAIN. This indicates that the extent of the disease was more significant in the DKCRUSH-V study. Notably, 45% of patients in the provisional group received two stents in DKCRUSH-V, while only 22% received two in EBC MAIN.
It’s worth noting that in the DKCRUSH-V study, in the provisional group, the POT (proximal optimization technique) wasn’t described as a part of the procedure after initial stent placement in the main vessel. As a result, wire passage behind stent struts might have occurred in some cases; this may be a reason for the high number of two stents in the provisional group. On the other hand, in the provisional group of EBC MAIN, POT was required and undertaken in 85% of cases. It’s important to mention that the stent thrombosis rate was higher in the DKCRUSH-V study, with 2.5% for the provisional group and 0.4% for the two stents group. In contrast, the stent thrombosis rate in EBC MAIN was lower, with 1.7% for the provisional group and 1.3% for the two stents group.
Based on important trials, it has been observed that the risk of side branch occlusion is between 2% and 4% in a non-true bifurcation [14,15]. On the other hand, in a true bifurcation case, the risk of side branch occlusion is between 4% and 18%, and in a complex true bifurcation case, it exceeds 18% [16].
The RESOLVE score, proposed by Dou et al. [16], incorporates several factors to assess the possibility of side branch occlusion. These factors include plaque distribution (on the opposite or same side as the side branch), pre-procedural TIMI flow grade, bifurcation angle, diameter ratio between the main vessel and side branch, and stenosis degree at the level of bifurcation core and side branch [16,17].
In complex true bifurcations, using the jailed balloon technique was found to be more effective than a provisional strategy involving a jailed wire. This technique reduced side branch occlusion from 18% to 7.7% (p = 0.006), especially with the small side-branch group (between 2.0 and 2.5 mm) [14].
In the jailed balloon technique, a stent is positioned in the main branch, while a long semi-compliant balloon is installed in the side branch. The balloon has a marker that prolongs above the stent’s proximal indicator. Once the stent is placed, the side branch is inspected to determine if it is precluded. If it is not, the side branch balloon can be removed. In the next step, the branch is rewired, followed by the kissing balloon technique.
If the side branch is obstructed, the jailed balloon should be inflated to facilitate blood flow. The stent’s position is optimized with a short balloon, the side branch is rewired, and the kissing balloon technique completes the operation.
In a study conducted by Peighambari et al. [18], sixty patients diagnosed with true bifurcation lesions were included and randomly assigned to one of two groups. The first group, consisting of 30 patients, received SB predilation before stenting the main branch. In contrast, the second group, also composed of 30 patients, received no predilation and served as the control group. There was a higher incidence of dissection in the ostial lesions of the side branch (SB) in the predilated group compared to the non-predilated group (16.7% vs. 0, p=0.07). However, predilation of the SB failed to improve flow in the SB or reduce the degree of ostial stenosis after stenting the main branch. Additionally, there was no link between a decrease in the need for rewiring time or an increase in final kissing balloon dilation and double stent procedures [18].
A feasible rationale for preparing both lesions could be a complex true bifurcation case, with a side branch (SB) or assigned SB stenosis (aSB) over 90%, a long SB/aSB lesion length over 10 mm, severe calcification, or a bifurcation angle over 75 degrees [3].
The angulation of the side branch has a significant impact on bifurcation cases. Bifurcations with an angle of less than 45 degrees are easier to access the side branch, but the carina shift is more pronounced. On the other hand, accessing the side branch is difficult if the bifurcation has an angle of more than 70 degrees, but the carina’s shift is minimal [3].
When choosing the bifurcation technique, angulation plays an important role. The TAP technique is recommended for angles greater than 45 and less than 70 degrees, the culotte technique for angles up to 70 degrees, and the DK crush technique may be suitable for all angles.
Unfortunately, we do not have enough big data to provide a reasonable answer to this question. However, a French multicenter study that involved more than 450 patients who underwent LM stenting found that stenting towards the largest vessel is not always the best strategy. On the other hand, stenting towards the tightest vessel significantly reduced the number of stents used (p<0.001) and showed a trend towards a lower event rate at three years. These data suggest that stenting the most diseased vessel may reduce the number of needed stents and lower post-procedural events.
The philosophy of simplifying complex matters is supported by clinical trials showing provisional stenting has better clinical outcomes than the routine two-stent approach [15,19]. Whether these findings apply to all two-stent techniques, particularly with complex bifurcation lesions, is controversial. In true complex coronary bifurcation lesions, the DKCRUSH trials have shown that the DK crush routine two-stent technique is more effective in reducing the rates of adverse clinical events compared to provisional stenting. Generally, patients who participated in these trials had longer lesions and more severe disease in the side branch than in other studies [2,11].
We propose a 16 mm SB length cut-off for a two-stent strategy upfront, based on the DKCRUSH-II and DKCRUSH-V trials (Figure 3).

Proposed flowchart for treatment approach of bifurcations lesions in left main and non-left main bifurcations.
Among patients who require intervention for non-true and true non-complex bifurcations (both left main and non-left main), a stepwise layered provisional approach resulted in fewer major adverse cardiac events than planned dual stenting. Therefore, the stepwise provisional strategy should be considered as the default approach.
In contrast, in cases of true complex bifurcations (Medina 1,1,1 or 0,1,1) with side branch lesion lengths more than 16 mm and vessel diameter more than 2.5 mm (both left main and non-left main), a systematic two-stent approach by the DK crush technique with sequential kissing balloon inflation using non-compliant balloons at high pressure (≥16 atm) for the SB before each kissing may significantly improve clinical outcomes compared to the provisional stenting approach, but could raise the odds of stent thrombosis.
In complex bifurcations with SB vessels between 2.0 and 2.5 mm, the jailed balloon technique may be more effective than a provisional strategy with a jailed wire or two-stent strategy upfront.
Further studies are required to investigate whether results can be optimized through routine intravascular imaging or physiological evaluation, as it remains a debatable domain.