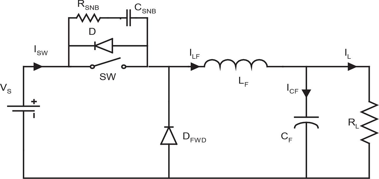
Figure 1.

Figure 2.

Figure 3.

Figure 4.

Figure 5.

Figure 6.

Figure 7.

Figure 8.

Figure 9.

Figure 10.

Figure 11.

Figure 12.

Figure 13.

Figure 14.

Figure 15.

Figure 16.

Figure 17.

Figure 18.

Comparison between the conventional half-bridge and the proposed half-bridge structure_
| Sl. No. | Conventional half-bridge converter | Proposed half-bridge structure |
|---|---|---|
| 1 | Snubber circuit contains three components (resistance, diode and capacitance) | The snubber circuit contains only capacitance |
| 2 | Filter ratings (LF and CF) are as per their designed values | A modified filter is required. The rating of the filter inductor is quite less, and the rating of the filter capacitor is very large as compared to a conventional one |
| 3 | Unidirectional current in the filter inductor | Bidirectional current in the filter inductor during each switching cycle |
| 4 | Hard switching of devices | Soft-switching of devices |
Output voltage profile of the proposed buck converter for an input voltage of 30 V_
| K (%) | Output voltage of buck converter (V) | Output voltage of proposed buck converter(V) |
|---|---|---|
| 20 | 6 | 5.58 |
| 30 | 9 | 8.3 |
| 40 | 12 | 11.5 |
| 50 | 15 | 14.62 |
| 60 | 18 | 17.5 |
| 70 | 21 | 20.74 |
| 80 | 24 | 23.6 |
| 85 | 25.5 | 25.2 |
Performance comparison of various topologies_
| Components | Yen and Chao | Khalili et al. | Montezerolghaem et al. | Proposed structure |
|---|---|---|---|---|
| Switches | 4 | 2 | 2 | 2 |
| Diodes | 2 | 3 | 4 | 2 |
| Inductors coupling inductors | 2 | 1 | 4 | 1 |
| 1:2 | No | 1:1 (2) | No | |
| Capacitors | 1 | 5 | 4 | 3 |
| ZVS/ZCS | ZVS | ZVS | ZVS | Turn on under ZVS and ZCS. Turn off under ZVS |