The construction industry is crucial for economic growth across all countries. It contributes significantly to national economies by creating jobs, stimulating the demand for materials and services, and fostering infrastructure development, which is essential for other sectors to thrive on (Mohammed and Alharthi 2022; Okanlawon et al. 2024). However, despite its economic significance, the industry has been slow to adopt technological innovations, limiting its potential for modernisation and efficiency improvements. Its progress is hindered by a reluctance to adopt innovative ideas and its fragmented structure (Li et al. 2019; Xu et al. 2022). Recent reports indicate that the construction industry is stagnant, primarily due to its unwillingness to invest in technological innovations (Shemov et al. 2020). This stagnation has led to persistent challenges, including inefficiencies in productivity, lack of transparency, failure to meet stakeholders’ expectations, ineffective supply chain management, weak collaboration among project stakeholders and difficulties in information sharing (Chen et al. 2018; Kiu et al. 2022). A paradigm shift towards digital transformation is imperative to mitigate these systemic challenges.
To enhance productivity and transparency, the construction industry must integrate emerging technologies into project management and supply chain processes (Shemov et al. 2020). Technological innovations such as Building Information Modelling (BIM), cloud computing, the Internet of Things (IoT) and blockchain technology (BCT) have revolutionised exchange, storage and analysis of data across various sectors, including construction (Hamma-adama et al. 2020; Mahmudnia et al. 2022). Previous researches have also highlighted several drivers and barriers in adopting BIM and IoT, such as human, management, technology, project and external factors (Shehzad et al. 2019; Van Tam et al. 2021; Gillott et al. 2022). Among the aforementioned technologies, BCT holds unique promise for addressing systemic inefficiencies, offering a decentralised framework to rebuild trust, security and collaboration across fragmented construction workflows.
The adoption of BCT represents a unique shift in addressing sector-wide inefficiencies, particularly within the construction industry, by transforming how projects are executed and managed (Mathews et al. 2017). It is considered as the backbone of the Industry 4.0 revolution in reshaping construction sector operations. The core advantages of BCT, particularly its decentralised structure, have garnered significant attention from industry stakeholders. By ensuring enhanced transparency, trust and security, blockchain reduces reliance on central intermediaries and mitigates risks associated with traditional data management systems (Aste et al. 2017). Additionally, BCT is expected to play a crucial role in future global networks by facilitating seamless information exchange among stakeholders (Mathews et al. 2017; Kiu et al. 2022). Building on these foundational characteristics, several studies have investigated the broader implications and practical applications of BCT in enhancing the construction industry performance.
The results of various studies have demonstrated that BCT can transform construction industry by improving trust, transparency and efficiency while addressing intellectual property, security and record-keeping challenges (Turk and Klinc 2017; Golosova and Romanovs 2018; Tezel et al. 2019; Mohammed et al. 2021; Azmi et al. 2022; Kiu et al. 2022). BCT can enhance project management through cost savings, reduced delays and accountability (Sepasgozar et al. 2015), driving global adoption efforts (Okanlawon et al. 2024). However, implementation faces economic, technical, legal and organisational barriers (Olawumi et al. 2021; Teisserenc and Sepasgozar 2021; Mahmudnia et al. 2022; Singh et al. 2023; Xu et al. 2023). The key adoption drivers include financial incentives, regulatory policies and stakeholder collaboration (Kim et al. 2020; Chengyue et al. 2021; Olawumi et al. 2021; Teisserenc and Sepasgozar 2021; Cheng and Chong 2022; Celik et al. 2024; Waqar et al. 2024). Research identifies particularly valuable applications in financial administration and procurement processes (Kim et al. 2020), though limited industry-related knowledge impedes progress (Mason and Escott 2018; Azmi et al. 2022; Mohammed and Alharthi 2022). While these challenges and drivers are globally recognised, their implications are particularly pronounced in high-growth markets such as Saudi Arabia, where the construction sector’s scale and complexity necessitate urgent, context-specific strategies.
Despite the Saudi construction sector evolving into one of the best-performing markets globally, it still faces challenges in BCT adoption, mirroring global trends. The Saudi Arabian construction industry faces various barriers and drivers in adopting BCT. As one of the largest sectors in Saudi Arabia, the industry currently has over 5,000 active construction projects, collectively valued at more than 1.6 trillion SAR (Mordor Intelligence 2023). Given the sector’s size and complexity, substantial monetary transactions are conducted through intermediaries like banks to ensure reliability. However, this reliance on intermediaries can lead to fraudulent transactions, disputes, delays and cash flow issues (Lu and Xu 2017). Recent research suggests that BCT has a strong potential to enhance supply chain management in the Saudi construction industry (Azmi et al. 2022). However, a significant knowledge gap exists regarding the practical applications, benefits and best practices for blockchain integration within this sector. Despite the growing interest in blockchain, comprehensive studies on BCT adoption in the Saudi construction sector remain scarce. Addressing this gap is critical for developing tailored strategies that overcome adoption barriers while leveraging key drivers to implement BCT solutions successfully.
Therefore, this study aims to identify the barriers and drivers in adopting BCT within the Saudi Arabian construction industry. It also assesses the level of knowledge among construction professionals in Saudi Arabia. Moreover, it aims to develop a comprehensive framework for BCT implementation in the Saudi Arabian construction industry. The findings of this study are important for businesses, policymakers and researchers aiming to understand the obstacles to BCT adoption and promote its use in the construction industry. By shedding light on the barriers and drivers to BCT adoption, this study will pave the way for future research on overcoming these challenges and promoting the widespread use of BCT in the Saudi Arabian construction sector.
To achieve the objectives of this study, the following research questions are addressed:
RQ1. What is the level of knowledge and awareness of BCT among construction professionals in Saudi Arabia?
RQ2. What are the key barriers and drivers influencing the adoption of BCT in the Saudi Arabian construction industry?
RQ3. How can a comprehensive framework be developed to facilitate the effective implementation of BCT in the Saudi Arabian construction industry?
The importance of this study lies in its alignment with Saudi Vision 2030, which aims to diversify the economy, reduce oil dependency and promote innovation, including in construction. Adopting BCT in Saudi construction aligns with the Sustainable Development Goals (SDGs). BCT can enhance infrastructure development by fostering transparency and reducing fraud (Goal 9). It also enables traceability and sustainability in the supply chain (Goal 12) and fosters multi-stakeholder collaboration for successful adoption (Goal 17).
The first implementation of BCT was Bitcoin (Blockchain 1.0), a widely accepted payment cryptocurrency. Bitcoin initially lacked programmability and focused on facilitating secure peer-to-peer financial transactions in a decentralised environment using public key encryption (Nakamoto 2008). Building upon Bitcoin’s foundation, Blockchain 2.0 introduced programmable smart contracts, aiming to disrupt the financial market. Blockchain 3.0 further expanded the technology’s scope by incorporating decentralised applications (DApps) and focusing on improvements in transaction speed, scalability and ease of implementation for industrial use (Nawari and Ravindran 2019). The latest iteration, Blockchain 4.0, offers significant potential when combined with artificial intelligence (AI), enabling systems to make autonomous decisions without human intervention. Li et al. (2022) suggested that the future holds even more possibilities with the emerging Blockchain 5.0. While these iterations highlight BCT’s evolving capabilities, they are all underpinned by a foundational architecture that defines its core functionality as a secure, decentralised and immutable system.
The framework of BCT functions as a distributed database system that ensures secure and transparent data storage. It differs from traditional databases in several key ways, including decentralised, immutable and transparent distributed ledgers (Choi 2019). It allows for direct peer-to-peer transactions that are validated through a securely designed system in which transactions are transparent and immutable, thereby removing the necessity for third-party trust. It is a decentralised network that operates on top of Internet protocols, recording transactions immutably through the use of cryptography and distributed consensus algorithms among a distributed set of users (Crosby et al. 2016). In a blockchain system, every transaction is recorded on a ledger and placed into a block linked to the preceding and following blocks. Once a block is added to the chain, it becomes immutable. The blockchain is verified through automation and governance protocols that cannot be altered or deleted by any single participant (Zheng et al. 2017; Six et al. 2022). It creates data blocks, starting with the ‘Genesis block’ which holds a set amount of encrypted transaction data. Each subsequent block references the previous block’s hash value, creating a chain where altering any block requires changing all preceding blocks, making it highly resistant to manipulation (Kim et al. 2020; Nanayakkara et al. 2021). These structural principles give rise to two distinct blockchain architectures: (1) permissionless system and (2) permissioned system that address different levels of accessibility, trust and governance needs.
Permissionless blockchains are open to anyone, allowing public transactions and consensus without requiring prior approval. Users can participate anonymously and are often incentivised to do so. By contrast, permissioned blockchains require invitations for users to join, and the network often restricts the types of users allowed to participate (Fernández-Caramés and Fraga-Lamas 2018; Li et al. 2022). While the construction industry is just starting to explore BCT’s potential, this technology offers significant data integrity and security advantages. Its collaborative nature allows participants to collaborate transparently on recording, verifying, storing and retrieving information (Kim et al. 2020). Additionally, research by Li et al. (2019) suggests that integrating blockchain with BIM can improve cybersecurity and optimise energy management within the construction supply chain. These demonstrated benefits highlight BCT’s core characteristics of transparency, security and decentralisation, making it a transformative tool across various industries.
The advantages of BCT are quite substantial, owing to its characteristics. Blockchain offers transparency (Li et al. 2022; Okanlawon et al. 2024). Utilising blockchain hashes, participants’ transaction records can be verified in real time and are immutable. Its collaborative nature allows participants to collaborate transparently on recording, verifying, storing and retrieving information (Kim et al. 2020). Furthermore, blockchain minimises reliance on third parties in decentralised peer-to-peer network transactions (Crosby et al. 2016; Choi 2019). Blockchain also enhances security by establishing a consensus of trust across the network, thereby making it challenging for hackers to infiltrate. Kouhizadeh et al. (2020) also emphasised that the data recorded in the database are permanent and resistant to manipulation.
BCT’s knowledge and awareness levels among construction professionals are critical factors influencing its adoption and implementation. The results of various studies have highlighted a general lack of awareness and understanding of BCT among construction professionals. For example, a qualitative study conducted by Reza (2020) interviewed experts and non-experts in BCT in the US construction industry. The study has shown that most participants did not understand BCT. According to Li et al. (2019), many professionals in the construction industry have limited knowledge of BCT concepts and their potential applications in construction projects. Azmi et al. (2022) used a mixed-methods research approach to assess the actors’ readiness to produce concrete goods, emphasising the necessity of adopting BCT in the Saudi Arabian construction sector. Their findings revealed a low level of BCT knowledge within Saudi Arabia’s construction industry, attributing this lack of knowledge to the fact that 90% of respondents had not worked with BCT. Mohammed and Alharthi (2022) highlighted this lack of knowledge within the Arab Region as well. A recent study by Gouda Mohamed et al. (2025) aimed to investigate the awareness and understanding of smart contracts among construction industry stakeholders in the Middle East and North Africa (MENA) region. They highlighted a significant lack of awareness, knowledge and practical implementation among these stakeholders. Table 1 summarises the knowledge and awareness context in the construction industry.
Summary of knowledge and awareness of BCT within the construction industry
| Items | Description | Source |
|---|---|---|
| Familiarity with BCT | Familiarity with the basic concepts of BCT | Azmi et al. (2022) and Gouda Mohamed et al. (2025) |
| Familiarity with BCT applications | Familiarity with BCT applications in improving transparency in construction projects | Kim et al. (2020) and Mohammed and Alharthi (2022) |
| Awareness of specific successful application of BCT | Awareness of specific successful applications of BCT in the construction industry | Chengyue et al. (2021), Mohammed and Alharthi (2022) and Gouda Mohamed et al. (2025) |
| Presenting BCT to others in the construction sector | Confidence on explaining the benefits of BCT to others in the construction sector | Chengyue et al. (2021) and Kim et al. (2020) |
| Impact of knowledge of BCT on construction project management | Confidence on increased knowledge of BCT could positively impact the efficiency of construction project management | Chengyue et al. (2021) and Gouda Mohamed et al. (2025) |
BCT, blockchain technology; SD, Standard Deviation.
The technology acceptance model (TAM) and the technology–organisation–environment (TOE) model are among the most commonly used theoretical frameworks for explaining the barriers and drivers of BCT adoption in the construction industry. These models offer a foundation for understanding how perceptions of usefulness, ease of use and organisational dynamics shape the acceptance and implementation of this innovative technology. Remarkably, they highlight the importance of perceived benefits, top management support and organisational readiness in facilitating BCT integration, ultimately transforming traditional construction practices and enhancing overall efficiency (Graham 2019; Ershadi et al. 2021; Figueiredo et al. 2022; Li et al. 2022; Singh et al. 2023; Xu et al. 2023; Legesse et al. 2024). In construction, where adoption hinges on both individual stakeholder buy-in and organisational adaptability, TAM and TOE provide a robust theoretical foundation to unravel adoption complexities.
The TAM is a prominent framework for understanding the factors influencing user acceptance of new technologies. It suggests that perceived usefulness (PU) and perceived ease of use (PEOU) are critical drivers in adopting technological innovations (Wang et al. 2022). Meanwhile, the TOE model assumes that companies’ adoption of technological innovation is contingent on three main factors: the technological characteristics of the proposed innovation (e.g. BCT), organisational factors and environmental conditions. Studies conducted by Li et al. (2022) and Singh et al. (2023) confirmed the validity of this model within the construction industry worldwide.
Research has also shown that integrating the TAM with the TOE framework offers a comprehensive understanding of the factors influencing the acceptance of BCT in construction (Legesse et al. 2024). Similarly, a study by Li et al. (2022) examined a model that integrates the TOE model with market barriers to examine the barriers and factors in adopting BCT in the construction sector. Furthermore, a study by Shaharul et al. (2024) integrated the theory of planned behaviour (TPB) with the TOE model. It effectively evaluated the drivers of green building technology (GBT) adoption, proposing insightful research directions for advancing sustainability in the construction sector.
Other adoption models that have been used to evaluate the barriers and drivers of BCT adoption in various industries include the diffusion of innovation (DOI) model, the TPB, the theory of reasoned action (TRA) and the unified theory of acceptance and use of technology (UTAUT). Nevertheless, Legesse et al. (2024) demonstrated that these models have not been widely employed for BCT adoption in the construction sector. Figure 1 illustrates the theoretical framework of this study.

Theoretical framework of the study. BCT, blockchain technology.
To examine the barriers and drivers of BCT adoption in the Saudi construction industry, this study is primarily grounded in the TOE framework. This framework offers a structured lens for analysing how technological, organisational and environmental factors influence technology adoption at the firm level. In alignment with the aims of this study and to enhance the framework’s applicability to the context of BCT adoption in construction, this study extends the TOE model by incorporating additional dimensions related to human, knowledge and awareness factors. These additions help capture critical behavioural and cognitive aspects that are particularly relevant when assessing the adoption of complex and emerging technologies like BCT.
The results of various research studies have revealed that various barriers and obstacles hinder the application of BCT within the construction industry. For example, Graham (2019) highlighted significant barriers to BCT adoption in the construction industry, such as technological, data security, confidentiality and industry standards barriers. Wang et al. (2020) proposed a framework for BCT adoption, identifying technological, knowledge, awareness and cost-related barriers. Hamma-adama et al. (2020) highlighted resistance to change, poor digitalisation and the industry’s technological state as key barriers. Ma (2021) outlined three major legal challenges: limited smart contract applications, access and ownership issues on shared platforms and multi-jurisdictional governance complications.
Hamledari and Fischer (2021) explored crypto assets and smart contracts in construction project management, citing price volatility, data security and regulation as significant barriers. Teisserenc and Sepasgozar (2021) conducted a literature review, identifying blockchain performance, digital twin technology, and economic, environmental, legal, political, security, social and technological challenges as barriers to BCT adoption. Singh et al. (2023) used fuzzy Decision-Making Trial and Evaluation Laboratory (DEMATEL) and social network analysis to reveal that policy implementation, awareness, resistance among customers, technology immaturity, market uncertainty, competition and accessibility are significant barriers categorised as environmental, technological, organisational and market barriers.
Anuradha et al. (2023) examined BCT and smart contract adoption in the construction industry in developing countries, identifying organisational, industrial, human, technical, legal and political barriers. Human barriers included a lack of BCT experts and technological proficiency among employees, while technical barriers involved the scarcity of BCT-related software. Industrial barriers included slow technology adoption and persistent conventional practices. Legal and political obstacles highlighted the absence of legal protocols and government policies. Xu et al. (2023) identified 11 barriers in the Architecture, Engineering and Construction (AEC) industry, including scalability issues, security and privacy concerns, lack of interoperability, inadequate Information Technology (IT) infrastructure and insufficient knowledge, lack of trust, project complexities, collaboration challenges, high initial costs, industry resistance to change, and legal and regulatory uncertainties. Using interpretive structural modeling (ISM) and DEMATEL methods, they found IT infrastructure absence and legal uncertainties to be the most significant barriers.
Okanlawon et al. (2024) assessed BCT implementation barriers in Nigeria’s construction supply chain management, identifying insufficient digitalisation, technological limitations, authorisation issues, resistance to change, security issues, energy consumption and lack of skills as primary obstacles. They grouped these into technological and socio-political barriers. Waqar et al. (2024) identified economic, planning, privacy, regulatory, operational, technological and work environment barriers in small-scale construction projects in Malaysia.
Weerakoon and Chandanie (2021) evaluated BCT application in Sri Lanka, finding barriers such as Central Bank approval, tax and transaction monitoring requirements, legal hurdles, technological limitations, insufficient awareness, mistrust in BCT and resistance to change. Mohammed et al. (2021) identified technology as the critical barrier to BCT adoption in Saudi Arabia, including the lack of skilled personnel and resources. European research highlighted technological maturity and infrastructure limitations (Wu et al. 2022). In the Arab region, Mohammed and Alharthi (2022) revealed barriers, including understanding BCT, complexity, initial costs, privacy, security concerns and storage issues.
The studies above highlight that while there is growing recognition of the potential benefits of BCT in the construction industry, several barriers impede its widespread adoption. These barriers range from technological and economic to industrial, organisational, human, legal, political, social and cultural challenges. Addressing these barriers requires a multifaceted approach, including enhancing digital literacy, developing supportive legal frameworks, fostering a culture of innovation and ensuring the availability of technological resources. By understanding and mitigating these barriers, the construction industry can better leverage BCT to enhance efficiency, transparency and overall project management. Celik et al. (2024) reviewed most of these barriers. They confirmed that the need for enhanced stakeholder education, improved regulatory frameworks and the development of industry-specific blockchain platforms were among the most commonly reported factors. Table 2 summarises the barriers to BCT adoption in the construction industry based on the identified barriers in the literature. This study builds on the aforementioned research by adopting an expanded model incorporating human, industrial, legal, technical and organisational barriers, evaluating their relevance to the Saudi construction sector.
Summary of barriers in adopting BCT within the construction industry
| Category | Barriers | Description | Reference |
|---|---|---|---|
| Human | Impact of the skills gap among existing workforce regarding BCT | There is a gap in BCT-related skills among workers in the construction industry | Anuradha et al. (2023) and Weerakoon and Chandanie (2021) |
| Impact of limited awareness and understanding of blockchain concepts and applications among employees | Lack of awareness and understanding of BCT and its application among the construction workforce | Anuradha et al. (2023) and Li et al. (2019) | |
| Impact of the absence of a culture of innovation and continuous learning within the organisation on adopting BCT in the construction industry | Limited culture of innovation and continuous learning within the organisation | Anuradha et al. (2023), Li et al. (2019) and Waqar et al. (2024) | |
| Impact of low trust towards new technologies like BCT within the construction industry | Having low trust towards new technologies like BCT | Anuradha et al. (2023), Waqar et al. (2024) and Weerakoon and Chandanie (2021) | |
| Impact of the limited blockchain consultants or experts who meet the specific requirements of the industry on adopting BCT in the construction industry | Facing a scarcity of blockchain consultants or experts who meet the specific requirements of the industry | Anuradha et al. (2023) and Kim et al. (2020) | |
| Industrial | Impact of lower incentives among clients or project owners to embrace BCT solutions in construction projects | Lack of encouragement of clients or project owners to embrace BCT solutions in construction projects | Anuradha et al. (2023) and Li et al. (2019) |
| Impact of establishing industry standards or guidelines for implementing BCT | Lack of industry standards or guidelines for adopting BCT in construction projects | Anuradha et al. (2023) and Li et al. (2019) | |
| Legal | Impact of the presence of concerns about liability and accountability in case of disputes or errors in blockchain transactions on adopting BCT in the construction industry | Concerns about liability and accountability in case of disputes or errors in BCT transactions | Li et al. (2019), Ma (2021), Waqar et al. (2024) and Wu et al. (2022) |
| Impact of the absence of established legal protocols to deter misconduct in adopting BCT in the construction industry | Absence of established legal protocols to deter misconduct | Anuradha et al. (2023) and Waqar et al. (2024) | |
| Impact of obstacles regarding obtaining legal recognition and enforceability of blockchain-based contracts on adopting BCT in the construction industry | Obstacles in obtaining legal recognition and enforceability of blockchain-based contracts | Anuradha et al. (2023), Ma (2021), Waqar et al. (2024) and Weerakoon and Chandanie (2021) | |
| Impact of the absence of comprehensive government policies on adopting BCT in the construction industry | Absence of comprehensive government policies | Anuradha et al. (2023) and Weerakoon and Chandanie (2021) | |
| Technical | Impact of limited interoperability between different blockchain platforms and construction software on adopting BCT in the construction industry | Limited interoperability between different blockchain platforms and construction software | Anuradha et al. (2023), Singh et al. (2023) and Okanlawon et al. (2024) |
| Impact of limited data privacy and security in blockchain platforms on adopting BCT in the construction industry | Limited data privacy and security in construction projects | Anuradha et al. (2023) and Singh et al. (2023) | |
| Impact of the limited availability of technical expertise and resources for developing and deploying BCT applications within the construction industry | Limited availability of technical expertise and resources for developing and deploying BCT applications | Singh et al. (2023) and Waqar et al. (2024) | |
| The impact of insufficient connectivity and bandwidth on adopting BCT in the construction industry | Having insufficient connectivity and bandwidth | Anuradha et al. (2023) and Waqar et al. (2024) | |
| Impact of shortage of construction-related software applications utilising BCT | A shortage of construction-related software applications utilising BCT | Waqar et al. (2024) and Okanlawon et al. (2024) | |
| Organisational | Impact of the lack of top management support for adopting BCT in construction projects | The limited understanding of senior leadership for integrating BCT into construction projects | Anuradha et al. (2023) and Mohammed et al. (2021) |
| Impact of the limited internal expertise and resources on BCT adoption in construction projects | The internal capabilities of the organisation to handle BCT implementation | Anuradha et al. (2023) and Waqar et al. (2024) | |
| Impact of the reluctance of companies to invest in new technologies on BCT adoption in the construction industry | The general resistance some companies exhibit towards adopting new technologies, including BCT | Anuradha et al. (2023) and Singh et al. (2023) | |
| Impact of weak collaboration and communication with construction stakeholders and other industries on adopting BCT in the construction industry | Limited collaboration and communication with stakeholders from construction and other industries | Anuradha et al. (2023) and Mohammed et al. (2021) |
BCT, blockchain technology.
The results of various previous research highlight several drivers and factors for adopting BCT within the construction industry. For instance, Kim et al. (2020) examined the suitability of BCT in the construction industry using the importance-performance analysis (IPA) method. They found that ‘Project Cost/Change Management’, ‘Contract Bidding and Formation’ and ‘Procurement Evaluation’ are the top areas for potential BCT application, demonstrating significant applicability and impact throughout the construction project lifecycle. Boonpheng et al. (2020) explored integrating BCT into construction projects, leveraging distributed ledger technology (DLT). They showed that BCT can significantly reduce costs and time through automation, enhance managerial oversight, promote transparency among stakeholders and ensure data security in transactions. However, successful implementation requires legal support and expertise among project stakeholders.
Kiu et al. (2022) systematically reviewed 57 papers, revealing six key areas for potential blockchain application within the construction industry: supply chain management, BIM, contract management, electronic document management, real estate management and funding management. Supply chain, BIM and contract management emerged as the primary focal points. Teisserenc and Sepasgozar (2021) conducted a content analysis of the state-of-the-art literature to identify key technological factors for BCT adoption within the construction sector. These drivers include decentralisation, IT infrastructure, big data requirements, smart contracts integration, identity management/access control and BCT integration with other technologies such as BIM and IoT. Olawumi et al. (2021) examined factors influencing BCT adoption in the construction industry through a system dynamics approach. They found that raising stakeholders’ awareness, obtaining top management support and creating standardised BCT solutions are key to promoting its adoption. The study also underscores the necessity of integrating BCT with existing technologies to develop smart buildings and cities and enhance the execution of modular integrated construction (MiC) projects.
Cheng and Chong (2022) investigated the factors influencing BCT adoption from various stakeholder perspectives in China. Using the TPB and regulatory focus theory (RFT), they found that institutional pressures, perceived functional benefits and behavioural control directly promote BCT adoption. Chengyue et al. (2021) investigated the factors affecting BCT adoption in a complex industrial system, revealing that PU, ease of use, knowledge, risk and trust are influential factors. A study by Wang et al. (2022) examined factors impacting BCT adoption within the construction sector, considering technical, organisational and environmental aspects. Their results highlighted relative advantage, compatibility, competitive pressure, technological maturity, organisational readiness and policy. Competitive pressure was the most influential factor, while organisational readiness hurt PU. Kamel et al. (2023) used BCT, BIM and smart contract technologies to create a framework for smart contracts within the construction industry. They found that combining traditional payment methods, cryptocurrency-based payments and activity-based payments effectively enhances smart contract management.
The studies above analyse key drivers for BCT adoption in construction, emphasising its capacity to improve project delivery efficiency, transparency and security. Previous research highlights its applications in cost management, contracts and supply chains, stressing integration with technologies such as BIM. Perceived benefits, competitive pressure and organisational readiness propel BCT adoption. Understanding these factors empowers the construction industry to use BCT for better outcomes. Table 3 summarises adoption drivers from the literature’s findings. Building on the literature review, this study adopts an expanded model incorporating key drivers including economic, technological, organisational, regulatory and governmental initiatives, and evaluates their relevance to the Saudi construction sector.
Summary of drivers to adopt BCT within the construction industry
| Categories | Drivers | Description | Reference |
|---|---|---|---|
| Economic | Cost saving | Ability of BCT to reduce transaction costs associated with construction projects. | Teisserenc and Sepasgozar (2021) and Wang et al. (2020) |
| Increased profitability | No need for third-party costs | Teisserenc and Sepasgozar (2021) | |
| Technological | Enhanced transparency | Implementing BCT enhances transparency in project management practices in the construction industry | Hultgren and Pajala (2018) and Waqar et al. (2024) |
| BCT enhances transparency in the construction industry | Hultgren and Pajala (2018) and Teisserenc and Sepasgozar (2021) | ||
| Enhanced traceability | BCT enables better tracking of construction materials and components throughout the supply chain | Wang et al. (2020) and Teisserenc and Sepasgozar (2021) | |
| BCT adoption enhances the traceability of materials from sourcing to installation in the construction industry | Hultgren and Pajala (2018) and Wang et al. (2020) | ||
| BCT adoption improves the ability to trace the origin and history of construction materials | Kim et al. (2020) and Wang et al. (2022) | ||
| Organisational | Data security | BCT adoption offers a more secure way to store and share construction-related data | Kim et al. (2020) and Teisserenc and Sepasgozar (2021) |
| BCT provides better protection against data breaches in construction projects | Teisserenc and Sepasgozar (2021) | ||
| BCT enhances data security within construction projects | Mahmudnia et al. (2022) | ||
| Smart contracts | Smart contracts using BCT streamline the contract management process in construction projects | Kamel et al. (2023) and Teisserenc and Sepasgozar (2021) | |
| Smart contracts improve the efficiency and reliability of contractual agreements in construction projects | Cheng and Chong (2022), Kamel et al. (2023) and Teisserenc and Sepasgozar (2021) | ||
| Decentralisation | Decentralising project management through BCT leads to more efficient decision-making processes in the construction industry | Kim et al. (2020) and Mahmudnia et al. (2022) | |
| Implementing BCT decentralises authority and promotes collaboration among project stakeholders in the construction industry | Kim et al. (2020), Li et al. (2022) and Wang et al. (2022) | ||
| Interoperability | Interoperability of BCT platforms with existing software systems in the construction industry | Kim et al. (2020), Teisserenc and Sepasgozar (2021) and Olawumi et al. (2021) | |
| Interoperability between blockchain platforms and construction software for achieving project goals in the construction industry | Kim et al. (2020), Teisserenc and Sepasgozar (2021) and Li et al. (2022) | ||
| Stakeholder engagement | Stakeholders’ awareness of the successful adoption of BCT in the construction industry | Teisserenc and Sepasgozar (2021) | |
| Contractors, suppliers and clients benefit from adopting BCT in the construction industry | Teisserenc and Sepasgozar (2021) | ||
| Strong stakeholders support implementing BCT in the construction industry | Mahmudnia et al. (2022) | ||
| Regulatory and government initiatives | Regulatory compliance | BCT adoption facilitates compliance with regulatory requirements and standards in the construction industry | Li et al. (2019, 2022) and Teisserenc and Sepasgozar (2021) |
| BCT simplifies regulatory reporting and documentation processes in the construction industry | Teisserenc and Sepasgozar (2021), Wang et al. (2020) and Wang et al. (2022) | ||
| Implementing BCT ensures adherence to regulations and standards in the construction industry | Teisserenc and Sepasgozar (2021) and Wang et al. (2020, 2022) | ||
| Innovation Potential | BCT adoption has the potential to drive innovation and transformation in the construction industry | Mahmudnia et al. (2022) and Teisserenc and Sepasgozar (2021) | |
| Opportunities for innovation in the construction industry through the adoption of BCT | Mahmudnia et al. (2022), Teisserenc and Sepasgozar (2021) and Wang et al. (2022) |
BCT, blockchain technology.
This study utilises a quantitative cross-sectional design. This approach requires quantitatively assessing the topic of evaluation and conducting systematic inquiries using tools such as opinion polls, questionnaires and surveys. Statistical analyses are then applied to the collected data to produce findings that contribute to the existing literature (Maksimović and Evtimov 2023). Quantitative research provides several benefits, including reaching a larger sample size, facilitating efficient data collection and enabling the generalisation of results (Sciberras and Dingli 2023). The research design involved administering a self-reported structured questionnaire survey to Saudi Arabian professionals in the construction industry.
The target population of this study consists of the teams of all active main contractors within the construction department of the Royal Commission of Ras-Alkhair, situated in the Eastern Province of Saudi Arabia, as well as all Ministry of Municipalities and Housing (MOMAH) registered first-and second-grade contractors. Thus, the population size is 107, and it is classified and officially registered as first-to second-grade by MOMAH and the Royal Commission.
The minimum required sample size is determined using the Krejcie and Morgan (1970) table. A population ratio of 50% is assumed to achieve the maximum sample size. A power of 80% is established, with a confidence interval of 95% and a margin of error of 5%. This study’s sample size is 84 participants.
The current study adopts a structured questionnaire to collect data. A comprehensive literature review identified the constructs of knowledge, barriers and drivers for BCT adoption in the construction sector. These three constructs were then formulated into a close-ended questionnaire used to collect data from respondents within the study’s scope. The questionnaire underwent a thorough review process by two experts in the field of construction management who are classified as Consultant Engineers by the Saudi Council of Engineers. The first expert is a project manager with 21 years of experience in ‘Master Planning and Engineering Management’. The second expert is the Head of a mechanical engineering department with 19 years of experience in ‘Project Management’. More details about these experts are provided in Table 4.
Details of experts who reviewed the study questionnaire for face validity
| Id. | Qualification (major) | Background experience | Years of experience | Position |
|---|---|---|---|---|
| E.1 | Bachelor’s Degree in Engineering | Master Planning and Engineering Management | 21 years | Projects Manager |
| E.2 | Ph.D. in Civil Engineering ‘Environmental, Water Resources Management’ | Project Management | 19 years | Head of Mechanical Engineering department |
These experts evaluated the items’ clarity, relevance and comprehensiveness, ensuring they accurately reflected BCT adoption’s perceived barriers and drivers. Their feedback led to refinements in wording, phrasing and editing items to enhance the overall clarity and understanding for respondents. Furthermore, they suggested adding some new items or discarding other items for each latent construct. The knowledge construct begins with a brief definition of BCT, followed by a question asking respondents to rate their knowledge on a 5-point rating scale as follows: ‘1’– I have never heard about it; ‘2’ – I have heard about it; ‘3’ – I have limited experience in this field; ‘4’ – I have great experience in this field; and ‘5’ – I am an expert in this field (Chengyue et al. 2021). Then, the section introduces potential parameters to measure the application of BCT in the construction industry, which comprises 10 items measured on a 5-point Likert scale. The items measuring barriers and driver construction were also measured using a 5-point Likert scale. A copy of the study questionnaire is provided in the Supplementary materials and shows the source of each developed item.
The questionnaire was administered to collect data from the target population. An online version of the questionnaire was created using Jotform (https://www.jotform.com/), and a cover letter explained the study’s scope and objectives. The link to the questionnaire was sent to the study participants via online platforms, including official emails and WhatsApp.
Confirmatory factor analysis (CFA) was conducted to evaluate construct validity for each construct using AMOS software version 26.0. [Computer software]. Armonk, NY: IBM Corp. Construct validity was assessed through model fit indices, convergent validity and discriminant validity (Hair et al. 2019; Cheung et al. 2024). The goodness of fit of the latent constructs was assessed using several key fit indices. A chi-square minimum discrepancy divided by degrees of freedom (CMIN/DF) <5.0 indicates an acceptable fit (Kline 2016). Additionally, values >0.90 for the comparative fit index (CFI), goodness of fit index (GFI), normed fit index (NFI) and Tucker-Lewis index (TLI) suggest a better fit (Bentler 1990; Hu and Bentler 1999). Furthermore, a root mean square error of approximation (RMSEA) <0.08 indicates a reasonable fit (Browne and Cudeck 1992). Convergent validity was assessed using the standardised regression weights (factor loading) with a threshold point of ≥0.50, and an average variance extracted (AVE) exceeded the threshold value of 0.50, confirming acceptable construct convergence validity for each respective construct (Sekaran and Bougie 2016; Hair et al. 2019; Cheung et al. 2024). Furthermore, discriminant validity was assessed using the Fornell and Larcker criterion, which ensures that discriminant validity is achieved when the square root of the AVE exceeds the correlations between every two constraints in the same row and columns (Fornell and Larcker 1981; Cheung et al. 2024). Construct reliability was assessed using Cronbach’s alpha and composite reliability (CR). The values of Cronbach’s alpha and CR exceeded the threshold value of 0.70, indicating acceptable levels of internal consistency for each construct (Nunnally and Bernstein 1994; Hair et al. 2019; Cheung et al. 2024).
Figure 2 shows the results of CFA for the knowledge and awareness construct. All model indices passed their respective threshold points, indicating an acceptable level of construct validity for the knowledge and awareness latent construct. The values of factor loading ranged between 0.609 and 0.863, exceeding the cut-off value of 0.50. Furthermore, the value of the AVE was 0.529, which surpasses the cut-off value of 0.50. Therefore, the knowledge and awareness construct demonstrated good convergent validity. As for reliability indicators, the results showed that the values of Cronbach’s alpha and CR were 0.908 and 0.917, respectively, highlighting that construct reliability had been achieved.

CFA results for the knowledge and awareness of BCT. BCT, blockchain technology; CFA, confirmatory factor analysis; CFI, comparative fit index; GFI, goodness of fit index; NFI, normed fit index; RMSEA, root mean square error of approximation; TLI, Tucker-Lewis index.
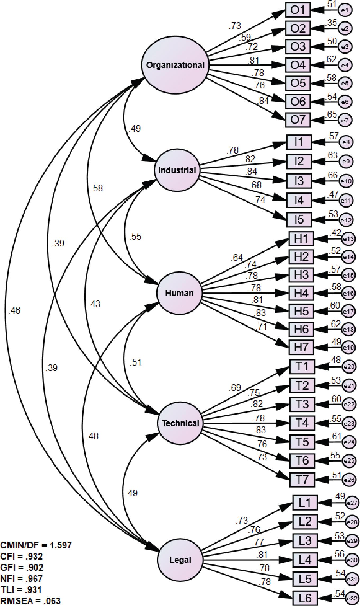
Figure 3 presents the CFA results for the barriers in adopting BCT in the Saudi construction sector. It reports standardised regression weights (factor loadings) and model fit indices. The goodness-of-fit indices met all of the established cut-off criteria, confirming an acceptable level of construct validity.

CFA results for the barriers in adopting BCT in the Saudi construction sector. BCT, blockchain technology; CFA, confirmatory factor analysis; CFI, comparative fit index; GFI, goodness of fit index; NFI, normed fit index; RMSEA, root mean square error of approximation; TLI, Tucker-Lewis index.
Furthermore, Table A in the Appendix provides detailed information on each latent construct’s factor loadings, AVE, Cronbach’s alpha and CR. The results indicate that all standardised regression weights exceed the 0.5 cut-off value (Figure 2), and the AVE for each latent construct surpasses the 0.5 threshold point, establishing convergent validity. Furthermore, Table B in the Appendix presents the Fornell and Larcker matrix, which demonstrates that none of the correlation coefficients exceed the square root of the AVE in their respective rows and columns, confirming discriminant validity for this construct. Thus, the findings suggest that the barriers construct meets acceptable construct validity and reliability levels.
The study also assessed the validity and reliability of the construct for the drivers of BCT applications within the construction industry. Figure 4 shows the results of the CFA, indicating that all fitness indices met the best-fit criterion, providing evidence of acceptable construct validity. Moreover, the figure shows that the standardised regression weights exceeded the threshold of 0.50, confirming an adequate level of construct validity (Figure 3). Furthermore, the AVE values for all latent constructs were >0.50, further supporting the convergent validity of the drivers’ construct, as presented in Table C in the Appendix. Regarding discriminant validity, the Fornell-Larcker criterion revealed that none of the correlation coefficients exceeded the square root of the AVE for their respective rows and columns, as shown in Table D in the Appendix. As for construct reliability, the results displayed in Table C in the Appendix show that the CR and Cronbach’s alpha values for all subscales exceeded the threshold value of 0.70, indicating that construct reliability has been achieved.

CFA results for the drivers in adopting BCT in the Saudi construction sector. BCT, blockchain technology; CFA, confirmatory factor analysis; CFI, comparative fit index; GFI, goodness of fit index; NFI, normed fit index; RMSEA, root mean square error of approximation; TLI, Tucker-Lewis index.
Counts and percentages were used to describe the demographic and professional characteristics, and means and standard deviations were used to analyse the questionnaire items.
For the barriers and drivers construct, only responses to the first question regarding knowledge about BCT, which was answered with a score of ≥3, were analysed for these two subscales. All questionnaire items, scales and subscales were described as means and standard deviations.
Ethical approval was obtained from the research ethics committee at King Fahd University of Petroleum & Minerals (KFUPM), Saudi Arabia. Informed consent was obtained from participants before filling out the study questionnaire. Participation in this study was entirely voluntary.
A total of 84 participants responded to the study questionnaire. Table 5 displays the descriptive statistics of the respondents involved in the study. It reveals that 34.5% of all respondents were project managers, 25.0% were senior engineers, 16.7% were procurement managers, 11.9% were project directors and 8.3% were construction managers. Meanwhile, a significantly low proportion of them held positions such as production manager, contracting manager or assistant head (1.2%). Table 5 shows that a significant proportion of respondents had a Bachelor’s degree (83.3%), while 14.3% had Master’s degrees and 2.4% had diploma degrees. Moreover, the respondents’ professional experience varied and was categorised into multiple levels. A significant proportion of them had 10 years to <15 years (52.4%), while 32.1% had 5 years to <10 years, 8.3% had 15 years to <20 years and 3.6% had <5 years. However, none of them fell within the 20–25 years of experience category. Furthermore, the majority of participants have been involved in at least two types of construction projects (77.4%). By contrast, 10.7% have been involved in building projects only, 4.8% in utility projects, 4.8% in special structures, 1.2 in industrial and 1.2% in infrastructure projects only. Additionally, a significant proportion of respondents were engaged in projects for which the type of contracts were lump sum contracts and unit cost contracts (57.1%). In comparison, 29.8% were engaged in unit cost contracts only, and 10.7% were engaged in lump-sum contracts only. However, a very small proportion of them were engaged in several contract types (2.4%).
Respondent profile
| Characteristic | Categories | Frequency | Percentage (%) |
|---|---|---|---|
| Job title | Project manager | 29 | 34.5 |
| Senior engineer | 21 | 25.0 | |
| Procurement manager | 14 | 16.7 | |
| Project director | 10 | 11.9 | |
| Construction manager | 7 | 8.3 | |
| Production manager | 1 | 1.2 | |
| Contracting manager | 1 | 1.2 | |
| Assistant head | 1 | 1.2 | |
| Academic qualification | Diploma | 2 | 2.4 |
| Bachelor’s degree | 70 | 83.3 | |
| Master’s degree | 12 | 14.3 | |
| Years of experience | <5 years | 3 | 3.6 |
| 5 years to <10 years | 27 | 32.1 | |
| 10 years to <15 years | 44 | 52.4 | |
| 15 years to <20 years | 7 | 8.3 | |
| 20 years to <25 years | 0 | 0.0 | |
| >25 years | 3 | 3.6 | |
| Type of project involved | Building | 9 | 10.7 |
| Industrial | 1 | 1.2 | |
| Infrastructure | 1 | 1.2 | |
| Utilities | 4 | 4.8 | |
| Special structures | 4 | 4.8 | |
| At least two combinations of the above projects | 65 | 77.4 | |
| Types of contracts | Lump-sum contract | 9 | 10.7 |
| Unit cost contract | 25 | 29.8 | |
| Lump sum contract & unit cost contract | 48 | 57.1 | |
| Lump sum contract & unit cost contract & other | 2 | 2.4 | |
| Roles in the projects involved in | Project manager | 11 | 13.0 |
| Project engineer | 6 | 7.1 | |
| Cost controller | 0 | 0.0 | |
| Quality controller | 5 | 6.0 | |
| Procurement manager | 5 | 6.0 | |
| Combination of two roles | 42 | 50.0 | |
| Combination of three roles | 15 | 17.9 | |
| Average project size | <50 million SAR | 11 | 13.1 |
| 50 to <100 million SAR | 38 | 45.2 | |
| 100 to <150 million SAR | 27 | 32.1 | |
| 150 to <200 million SAR | 4 | 4.8 | |
| 200 to <250 million SAR | 1 | 1.2 | |
| 250 million SAR or more | 3 | 3.6 |
SAR, Saudi Riyals.
When participants were asked about their roles in the projects they participated in, 13.0% of them reported being project managers, 7.1% were project engineers, 6.0% were quality controllers and 6.0% were procurement managers. Meanwhile, 50.0% of participants reported having a combination of two roles in these projects, while 17.9% participated in a combination of three roles. When participants were asked about the average project size (in million Saudi Riyals (SAR)) in participants’ companies, the findings reveal that 45.2% of respondents participated in projects with an average size of 50 million to <100 million SAR, while 32.1% participated in projects ranging from 100 million to <150 million SAR. Additionally, 13.1% participated in projects with <50 million SAR, 4.8% in projects ranging from 150 million to <200 million SAR, 3.6% in projects of 250 million SAR or more and 1.2% in projects ranging from 200 million to <250 million SAR (Table 5).
The knowledge construct begins with a question asking respondents to rate their knowledge of BCT in general. Figure 5 shows that most respondents reported having limited experience with BCT (81.0%), while 3.6% (n = 3) claimed to have significant experience. However, 10.7% of respondents reported having heard about BCT, and 4.8% stated that they had not heard about it at all. Nonetheless, none of them reported being experts in this field.

Participants’ general knowledge of BCT. BCT, blockchain technology.
The average composite score of the knowledge and awareness construct is 3.26 (SD = 0.67), indicating that participants exhibited moderate levels of knowledge and awareness about BCT in the construction industry. In terms of percentage, about 65.2% of respondents exhibited moderate knowledge and awareness about BCT in the construction industry. The highest average on knowledge and awareness items was found in the following item, ‘I believe that increased knowledge of BCT could positively impact the efficiency of construction project management’, with a mean of 3.67 (SD = 0.83), while the item ‘I have received formal training or education on BCT in the context of construction projects’ scored the lowest average knowledge and awareness (mean = 2.63, SD = 1.21), as shown in Table 6.
Knowledge and awareness of the BCT in the construction industry
| No. | Items | Mean | SD |
|---|---|---|---|
| K1 | I am familiar with the basic concepts of BCT. | 3.33 | 0.70 |
| K2 | I understand how BCT can be applied to improve transparency in construction projects. | 3.44 | 0.81 |
| K3 | I am aware of specific use cases where blockchain has been successfully implemented in the construction industry. | 3.21 | 0.96 |
| K4 | I feel confident in explaining the benefits of BCT to my colleagues in the construction sector. | 3.17 | 0.94 |
| K5 | I have received formal training or education on BCT in the context of construction projects. | 2.63 | 1.21 |
| K6 | I actively seek information and updates on advancements in BCT relevant to the construction industry. | 3.35 | 0.78 |
| K7 | I am aware of potential barriers associated with implementing blockchain in the construction sector. | 3.35 | 0.91 |
| K8 | I believe that increased knowledge of BCT could positively impact the efficiency of construction project management. | 3.67 | 0.83 |
| K9 | I regularly engage in discussions or forums related to BCT within the construction industry. | 2.96 | 1.09 |
| K10 | I perceive a growing interest and awareness of BCT among my peers in the construction sector. | 3.48 | 0.80 |
| Overall construct | 3.26 | 0.67 |
BCT, blockchain technology; SD, Standard Deviation.
Therefore, the current study revealed that participants had moderate knowledge of BCT in the construction industry and that not all of them possessed sufficient knowledge of this technology, which is consistent with some previous studies. For example, Azmi et al. (2022) reported that 76% of respondents reported having either no, limited or very limited comprehension of BCT, while only 23.3% demonstrated good or satisfactory familiarity with BCT within the Saudi Arabian construction industry. A study by Reza (2020), which interviewed experts in the construction industry in the United States, indicated that most participants exhibited a lack of understanding about BCT. Another study conducted by Mohammed and Alharthi (2022) indicated that construction professionals in the Arab region lack sufficient knowledge of the potential benefits of adopting BCT in the construction industry. However, a study conducted by Kim et al. (2020) indicated that procurement management and cost management were among the areas with the highest level of knowledge regarding implementing BCT in the construction sector.
This section presents the results of participants’ reported responses on the barriers to implementing BCT in the Saudi Arabian construction sector. To ensure the reliability of the findings, the analysis in this section is based on participants’ perceived barriers, excluding those who exhibited a knowledge score of <3 and those who reported no knowledge of BCT. Therefore, 13 responses were discarded from the analysis, resulting in a final sample size of 71 participants (see Figure 5).
Table 7 and Figure 6 present the means and standard deviations of all items underlying each latent construct, along with the composite score of each subscale. The findings revealed that the highest perceived barriers to implementing BCT in the Saudi Arabian construction sector were related to human factors (mean = 3.93, SD = 0.37), followed by industrial (mean = 3.88, SD = 0.40), technical (mean = 3.86, SD = 0.34), organisational (mean = 3.76, SD = 0.43) and legal (mean = 3.74, SD = 0.44) barriers.

Mean scores and error bars for the subscales of the barriers to implementing BCT in the Saudi Arabian construction industry. BCT, blockchain technology.
Means and standard deviations of the barriers construct
| Barriers construct | Mean | SD |
|---|---|---|
| Subscale 1: Organisational | ||
| O1 Overcoming the lack of top management support for adopting BCT in construction projects. | 3.85 | 0.53 |
| O2 Addressing resistance to change from traditional project management methods within the construction organisation. | 3.72 | 0.72 |
| O3 Securing adequate budget allocation for investing in blockchain initiatives in the construction industry. | 3.63 | 0.72 |
| O4 Shifting organisational culture to prioritise innovation and technological advancements, including blockchain in the construction industry. | 3.97 | 0.76 |
| O5 There is limited internal expertise and resources for implementing and managing blockchain solutions in construction projects. | 3.83 | 0.84 |
| O6 The reluctance of companies to invest in new technologies. | 3.52 | 0.86 |
| O7 Collaboration and communication with stakeholders from construction and other various industries. | 3.82 | 0.88 |
| Composite score of organisational subscale | 3.76 | 0.43 |
| Subscale 2: Industrial | ||
| I1 Competing effectively with other construction firms that have not yet adopted BCT. | 3.80 | 0.79 |
| I2 Maintaining a competitive advantage if blockchain adoption is delayed. | 3.83 | 0.89 |
| I3 Encouragement of clients or project owners to embrace blockchain solutions in construction projects. | 3.89 | 0.75 |
| I4 Establishing industry standards or guidelines for implementing BCT. | 4.01 | 0.78 |
| I5 Mitigating perceived risks associated with being an early adopter of blockchain in the construction sector. | 3.86 | 0.74 |
| Composite score of industrial subscale | 3.88 | 0.40 |
| Subscale 3: Human | ||
| H1 Addressing resistance from employees due to fear of job displacement or changes in job roles. | 4.03 | 0.79 |
| H2 Bridging the skills gap among the existing workforce regarding BCT. | 3.96 | 0.66 |
| H3 Improving awareness and understanding of blockchain concepts and applications among employees. | 3.90 | 0.70 |
| H4 Fostering a culture of innovation and continuous learning within the organisation. | 4.11 | 0.73 |
| H5 Alleviating concerns about job security and job satisfaction related to adopting new technologies. | 3.87 | 0.63 |
| H6 Having low trust towards new technologies like blockchain. | 3.62 | 0.83 |
| H7 Facing a scarcity of blockchain consultants or experts who meet the specific requirements of the industry. | 4.00 | 0.68 |
| Composite score of human subscale | 3.93 | 0.37 |
| Subscale 4: Technical | ||
| T1 Simplifying the complexity of integrating BCT with existing construction management systems. | 3.93 | 0.66 |
| T2 Enhancing interoperability between different blockchain platforms and construction software. | 3.86 | 0.74 |
| T3 Addressing scalability challenges in implementing blockchain solutions for large-scale construction projects. | 3.99 | 0.73 |
| T4 Ensuring data privacy and security on blockchain platforms. | 3.77 | 0.80 |
| T5 Overcoming the limited availability of technical expertise and resources for developing and deploying blockchain applications. | 4.15 | 0.65 |
| T6 Having insufficient connectivity and bandwidth. | 3.48 | 0.73 |
| T7 A shortage of construction-related software applications utilising BCT. | 3.86 | 0.74 |
| Composite score of technical subscale | 3.86 | 0.34 |
| Subscale 5: Legal | ||
| L1 Navigating uncertainty about regulatory frameworks and compliance requirements for BCT. | 3.85 | 0.67 |
| L2 Addressing the legal implications of smart contracts and automated payment systems in construction projects. | 3.79 | 0.70 |
| L3 Mitigating concerns about liability and accountability in case of disputes or errors in blockchain transactions. | 3.73 | 0.72 |
| L4 Absence of established legal protocols to deter misconduct. | 3.63 | 0.80 |
| L5 Obtaining legal recognition and enforceability of blockchain-based contracts. | 3.77 | 0.76 |
| L6 Absence of comprehensive government policies. | 3.68 | 0.77 |
| Composite score of legal subscale | 3.74 | 0.44 |
BCT, blockchain technology; SD, Standard Deviation.
More specifically, the highest mean score for human barriers was found in the item ‘Fostering a culture of innovation and continuous learning within the organisation’, with a mean score of 4.11 and a standard deviation of 0.73. Conversely, the lowest mean score was found in the following item: ‘Having low trust towards new technologies like blockchain’, with a mean score of 3.62 and a standard deviation of 0.83, as shown in Table 7. This finding is congruent with Weerakoon and Chandanie (2021), who highlighted that the lack of technical proficiency among professionals in the construction industry serves as a major obstacle in adopting new technologies such as BCT. Similarly, Anuradha et al. (2023) indicated that the lack of BCT experts in the construction industry and limited technological proficiency among industry and IT-related employees were among the most significant human barriers to implementing BCT. This suggests that enhancing industry professionals’ knowledge and technical expertise regarding blockchain is essential for effectively implementing BCT and smart contracts within the construction industry.
Concerning the industrial barriers subscale, the item ‘Establishing industry standards or guidelines for implementing BCT’ scored the highest mean score (mean = 4.01, SD = 0.78), while the item ‘Competing effectively with other construction firms that have not yet adopted BCT’ scored the lowest mean score (mean = 3.80, SD = 0.79) as displayed in Table 7. This finding is congruent with Anuradha et al. (2023), who showed that the slow adoption of new technologies and the persistence of prevailing industry practices, such as conventional requirements and norms, pose obstacles to innovation and technological advancement within the industry.
As for the technical barriers subscale, the item ‘Overcoming the limited availability of technical expertise and resources for developing and deploying blockchain applications’ scored the highest mean score (mean = 4.15, SD = 0.65). By contrast, the lowest mean score was found in the item ‘Having insufficient connectivity and bandwidth’, with a mean score of 3.48 and a standard deviation of 0.73, as indicated in Table 7. Our results are comparable with several previous findings (Kim et al. 2020; Anuradha et al. 2023; Singh et al. 2023; Okanlawon et al. 2024; Gouda Mohamed et al. 2025).
Regarding the organisational barriers subscale, the highest mean score was found in the item ‘Shifting organisational culture to prioritise innovation and technological advancements, including blockchain in the construction industry’, with a mean score of 3.97 and a standard deviation of 0.76. By contrast, the lowest mean score of 3.52 (SD = 0.86) was found in the item ‘The reluctance of companies to invest in new technologies’ (Table 7). The current study revealed similar to those results reported in the literature (Kim et al. 2020; Teisserenc and Sepasgozar 2021; Wang et al. 2022; Singh et al. 2023; Okanlawon et al. 2024).
As for the legal barriers subscale, the item ‘Navigating uncertainty about regulatory frameworks and compliance requirements for BCT’ scored the highest average of 3.85 (SD = 0.67). By contrast, the item ‘Absence of established legal protocols to deter misconduct’ scored the lowest average of 3.63 (SD = 0.80), as displayed in Table 7. These results are comparable with barriers related to legal and data privacy reported in previous studies, which emphasised the importance of implementing adequate safety measures, establishing clear regulatory frameworks and enforcing robust data privacy protocols to ensure the effective implementation of BCT, as well as the lack of government policies and protocols to handle misconduct (Boonpheng et al. 2020; Teisserenc and Sepasgozar 2021; Anuradha et al. 2023; Singh et al. 2023; Xu et al. 2023; Waqar et al. 2024).
Therefore, this construct yields favourable outcomes in identifying the most significant hurdles impacting the adoption of BCT in construction projects in Saudi Arabia. The identified human, industrial, legal, technical and organisational barriers are congruent with several previous findings (Turk and Klinc 2017; Graham 2019; Li et al. 2019; Boonpheng et al. 2020; Wang et al. 2020; Hamledari and Fischer 2021; Teisserenc and Sepasgozar 2021; Mohammed and Alharthi 2022; Anuradha et al. 2023; Singh et al. 2023; Xu et al. 2023; Waqar et al. 2024). For example, a study conducted by Waqar et al. (2024) investigated the obstacles facing the application of BCT in Malaysian small-scale construction projects. They identified several barriers, including economic and planning barriers, privacy and regulation, operational barriers, technological barriers and work environment barriers. Another study conducted by Teisserenc and Sepasgozar (2021) proposed a potential framework for adopting BCT in the construction industry based on several barriers. These barriers include blockchain performance, digital twin, economic, environmental, legal, political, security, smart contracts, and social and technological barriers. Studies conducted in Saudi Arabia have highlighted significant technological barriers, such as a lack of skilled personnel and resources for developing and deploying BCT applications within existing systems (Mohammed et al. 2021). In Europe, however, previous research has highlighted that technological maturity and infrastructure constraints are among the most prominent barriers in adopting BCT in the construction sector (Wu et al. 2022). In the Arab region, a study by Mohammed and Alharthi (2022) indicated various obstacles to the application of BCT in the construction sector, including BCT understanding, complexity, initial cost, privacy and security and storage problems. In line with our study findings, Graham (2019) and Anuradha et al. (2023) identified several barriers to implementing BCT in the construction section, including human, industrial, legal, political, technical and organisational barriers. However, Anuradha et al. (2023) identified the technical barriers, including the scarcity of construction-related software applications utilising BCT, as one of the most significant impactful barriers, which is inconsistent with our findings regarding the rank of these barriers. Moreover, Singh et al. (2023) identified significant obstacles in adopting BCT in sustainable construction projects, including challenges with implementing blockchain-based policies and customer unawareness and resistance to BCT. Additionally, they highlighted technology immaturity, market uncertainty and competition, and limited technology accessibility as crucial obstacles.
This section presents the results of participants’ responses on the perceived key drivers of BCT applications in the Saudi Arabian construction industry. The analysis of this section is based on only 71 responses, similar to the previous section.
Table 8 shows the mean and standard deviations of all items measuring each subscale and the summary statistics of the composite score of each subscale. The levels of agreement for all items of each subscale exceeded 50.0% point (3 out of 5 points), indicating higher levels of agreement with the items measuring the dimensions of the proposed framework for the application of BCT in the construction industry in Saudi Arabia. The findings indicated that the most important scales for the key drivers of BCT applications within the construction industry were smart contracts (mean = 3.99, SD = 0.54) and transparency and traceability (mean = 3.85, SD = 0.34). This is followed by innovation potential (mean = 3.83, SD = 0.34), regulatory compliance (mean = 3.78, SD = 0.43), data security (mean = 3.75, SD = 0.44), decentralisation (mean = 3.74, SD = 0.53) and stakeholder engagement (mean = 3.74, SD = 0.38) dimensions. Meanwhile, the least perceived scales for implementing BCT in the Saudi Arabian construction industry were cost saving (mean = 3.72, SD = 0.51) and interoperability (mean = 3.63, SD = 0.50) dimensions. Figure 7 illustrates these findings.

Mean scores and error bars for the subscales of the key drivers of BCT applications within the construction industry. BCT, blockchain technology.
Means and standard deviations of key drivers of BCT applications within the construction industry
| Mean | SD | |
|---|---|---|
| Subscale 1: Transparency and traceability | ||
| TT1 Implementing BCT will enhance transparency in project management practices in the construction industry. | 3.96 | 0.55 |
| TT2 BCT will improve the visibility of project documentation across stakeholders in the construction industry. | 3.96 | 0.66 |
| TT3 I believe that BCT will increase transparency in the construction industry. | 3.73 | 0.68 |
| TT4 BCT will enable better tracking of construction materials and components throughout the supply chain. | 3.92 | 0.63 |
| TT5 BCT is expected to enhance the traceability of materials from sourcing to installation in the construction industry. | 3.79 | 0.70 |
| TT6 Implementing BCT will improve the ability to trace the origin and history of construction materials. | 3.72 | 0.72 |
| Composite score of transparency and traceability subscale | 3.85 | 0.34 |
| Subscale 2: Data security | ||
| DS1 BCT offers a more secure way to store and share construction-related data. | 3.80 | 0.62 |
| DS2 BCT will provide better protection against data breaches in construction projects. | 3.76 | 0.73 |
| DS3 BCT will enhance the security of sensitive construction data. | 4.01 | 0.78 |
| Composite score of data security subscale | 3.75 | 0.44 |
| Subscale 3: Smart contracts | ||
| SC1 The adoption of smart contracts using BCT will streamline contract management processes in construction projects. | 4.01 | 0.78 |
| SC2 Smart contracts will improve the efficiency and reliability of contractual agreements in construction. | 3.70 | 0.76 |
| SC3 Smart contracts enabled by BCT will facilitate automated execution of project milestones and payments in the construction industry. | 4.25 | 0.69 |
| Composite score of smart contracts subscale | 3.99 | 0.54 |
| Subscale 4: Decentralisation | ||
| DC1 Decentralising project management through BCT will lead to more efficient decision-making processes in the construction industry. | 3.75 | 0.75 |
| DC2 Decentralisation using BCT will empower stakeholders to have greater control over project outcomes in the construction industry. | 3.73 | 0.70 |
| DC3 Implementing BCT will decentralise authority and promote collaboration among project stakeholders in the construction industry. | 3.73 | 0.76 |
| Composite score of decentralisation subscale | 3.74 | 0.53 |
| Subscale 5: Interoperability | ||
| IO1 It is important for blockchain platforms used in construction to be interoperable with existing software systems in the construction industry. | 3.63 | 0.74 |
| IO2 BCT has the ability to integrate seamlessly with other construction management tools. | 3.45 | 0.86 |
| IO3 Interoperability between blockchain platforms and construction software is crucial for achieving project goals. | 3.82 | 0.70 |
| Composite score of interoperability subscale | 3.63 | 0.50 |
| Subscale 6: Cost savings | ||
| CS1 Implementing BCT will result in cost savings by reducing administrative overhead in the construction industry. | 3.75 | 0.71 |
| CS2 BCT is expected to reduce transaction costs associated with construction projects in the construction industry. | 3.68 | 0.77 |
| CS3 BCT will lead to overall cost savings in construction projects in the construction industry. | 3.73 | 0.72 |
| Composite score of cost savings subscale | 3.72 | 0.51 |
| Subscale 7: Stakeholder engagement | ||
| SE1 Stakeholders in the construction industry are likely to embrace the use of BCT. | 3.76 | 0.71 |
| SE2 Contractors, suppliers and clients will see the benefits of adopting BCT. | 3.73 | 0.63 |
| SE3 Stakeholders strongly support implementing BCT in construction projects. | 3.73 | 0.58 |
| Composite score of stakeholder engagement subscale | 3.74 | 0.38 |
| Subscale 8: Regulatory compliance | ||
| RC1 BCT will facilitate compliance with regulatory requirements and standards in the construction industry. | 3.93 | 0.70 |
| RC2 BCT will simplify regulatory reporting and documentation processes in the construction industry. | 3.68 | 0.69 |
| RC3 Implementing BCT will ensure adherence to construction industry regulations and standards. | 3.73 | 0.63 |
| Composite score of regulatory compliance subscale | 3.78 | 0.43 |
| Subscale 9: Innovation potential | ||
| IP1 BCT has the potential to drive innovation and transformation in the construction industry. | 3.77 | 0.61 |
| IP2 BCT will enable new ways of approaching construction project management. | 3.75 | 0.50 |
| IP3 There are significant opportunities for innovation in the construction industry through the adoption of BCT. | 3.96 | 0.57 |
| Composite score of innovation potential subscale | 3.83 | 0.34 |
BCT, blockchain technology; SD, Standard Deviation.
The current findings emphasise the importance of various factors in adopting BCT within construction, particularly emphasising smart contracts, transparency and traceability, which are comparable with several previous findings. Kamel et al. (2023) developed a framework for smart contracts in construction, exploring payment automation scenarios and showcasing the effectiveness of integrating different methods for managing smart contracts. Hultgren and Pajala (2018) highlighted BCT’s potential to enhance transparency and traceability across the construction supply chain. Kim et al. (2020) identified key areas for BCT application in construction, focusing on Project Cost/Change Management, Contract Bidding and Formation, and Procurement Evaluation. Teisserenc and Sepasgozar (2021) proposed a comprehensive conceptual framework for BCT adoption in the Building, Engineering, Construction, Operations, and Mining (BECOM) industry 4.0, addressing technological factors and integrating BCT with IoT, BIM and digital twins (DT). Olawumi et al. (2021) emphasised stakeholder awareness, top management support and standardised BCT solutions as crucial for adoption. Cheng and Chong (2022) found that institutional pressures, functional benefits and behavioural control promote BCT adoption in China. Chengyue et al. (2021) highlighted factors like PU, ease of use, knowledge, risk and trust affecting BCT adoption in complex industrial systems. Wang et al. (2022) and Li et al. (2022) identified technical, organisational and environmental factors influencing BCT adoption in construction, with competitive pressure being the most influential.
The study aims to develop a comprehensive framework for BCT implementation in the Saudi Arabian construction industry to benefit stakeholders, industrial decisionmaking and the government. The framework draws from the existing literature and insights gathered through a questionnaire survey of construction professionals in the Eastern region of Saudi Arabia.
Figure 8 illustrates the various stages of the proposed framework’s development. First, it utilises the existing literature to develop a questionnaire survey assessing knowledge, barriers and key drivers for BCT implementation. Second, the framework assesses participants’ knowledge levels to identify potential deficiencies and suggests strategies for improvement. Third, it identifies and ranks human, industrial, technical, organisational and legal barriers and proposes strategies to overcome them.

A comprehensive proposed framework for implementing BCT in the Saudi construction sector. BCT, blockchain technology.Research implications and limitations
Next, the framework identifies key BCT applications’ potential drivers, ranking applicable areas such as smart contracts, transparency, innovation potential, regulatory compliance, data security and cost-saving. It also outlines the potential benefits and outcomes of adopting BCT in the Saudi Arabian construction industry.
To validate the framework, experts in the field review it. They generally agree with its proposals but suggest modifications for clarity and relevance. The framework is evaluated using a 5-point Likert scale, with experts providing feedback to enhance its comprehensiveness and applicability. Table E in the Appendix shows the detailed validation procedure.
While the framework has not yet been validated for its applicability, it provides a systematic process for enhancing knowledge, identifying barriers and understanding key drivers of BCT application in the Saudi Arabian construction sector. Future research could validate and assess its applicability to further enhance evidence-based action in the industry.
The significant implications of this study are important for policy considerations. As the Saudi Arabian construction sector undergoes digital transformation, policymakers must proactively address the challenges and opportunities associated with BCT adoption. The findings suggest that the Saudi construction industry is in the early stages of BCT adoption, hindered by limited knowledge and key barriers. However, growing interest in BCT’s benefits, such as transparency and cost-saving, highlights its potential. Targeted policies, training and infrastructure investment are essential to enhance digital maturity and adoption.
For example, there is a pressing need to develop and implement educational programmes and training sessions aimed at enhancing professionals’ knowledge about BCT and its applications within the Saudi Arabian construction industry. Such initiatives would require collaborative efforts among educational institutions, industry associations and government bodies to ensure comprehensive coverage and accessibility of training resources. This can be achieved by integrating blockchain-related modules into university curricula, offering specialised certification programmes and conducting industry-wide awareness campaigns to bridge the existing knowledge gap.
Additionally, the study underscores the necessity of establishing a regulatory framework that addresses the human, industrial, technical, organisational and legal barriers identified herein. This framework should offer guidance and standards for implementing BCT in construction projects, ensuring compliance with legal requirements and industry best practices. A well-defined regulatory framework can help mitigate uncertainties surrounding data privacy, intellectual property rights and contractual obligations within blockchain-enabled construction processes. Policymakers should collaborate with legal experts, industry leaders and technology developers to draft clear and enforceable policies that facilitate BCT adoption while safeguarding stakeholder interests.
Furthermore, the study advocates for introducing incentive programmes to stimulate BCT adoption within the construction sector. Financial incentives, tax breaks or other benefits could be offered to companies demonstrating successful integration of BCT into their project management practices and showcasing tangible improvements in efficiency, transparency and cost-effectiveness. Governments could also establish innovation grants and funding schemes for startups and enterprises developing blockchain solutions tailored to the construction industry. Public-sector pilot projects can also serve as demonstration models, showcasing the advantages of blockchain integration and encouraging wider adoption across private-sector construction firms.
Finally, allocating funding for research and development initiatives to explore BCT’s potential applications in enhancing project management practices is deemed imperative. This would involve supporting academic research projects, industry collaborations and pilot studies to validate the effectiveness of BCT solutions in real-world construction scenarios. Government agencies should support interdisciplinary research on the economic, technical and social impacts of BCT in construction. Research partnerships between universities and firms can drive innovation and practical implementation in large projects.
This study provides significant theoretical contributions by extending the traditional TOE framework to include human, knowledge and awareness-related factors. While the classical TOE framework offers a structured lens to examine technology adoption through technological, organisational and environmental contexts, it often overlooks the human-centric elements that are crucial for understanding adoption behaviour in complex sectors like construction.
This study also highlights that human-related barriers, like lack of awareness, knowledge and training, and innovation culture, are more critical than technical or legal issues in the Saudi construction industry. This emphasises the need to incorporate the human dimension more strongly into frameworks like the TOE model. By systematically mapping barriers (e.g. regulatory uncertainty, cultural resistance) and drivers (e.g. smart contracts, stakeholder engagement) to TOE’s triple structure along with human-related barriers, the study offers a structured roadmap for future research on innovation adoption in similar sectors. The current study aligns closely with Li et al. (2022) and Singh et al. (2023), who validated the efficacy of the TOE theory within the construction industry.
Therefore, the revised TOE framework not only better captures the multidimensional nature of BCT adoption in the Saudi construction industry but also serves as a foundation for future research exploring the intersection of human capital, organisational learning and innovation diffusion.
Limitations of the study include its focus on construction companies with significant public unit price contracts solely in the Eastern Province of Saudi Arabia, thereby restricting the scope to this specific region and potentially excluding projects and contractors from other areas. Moreover, the targeted participants comprised construction professionals exclusively from projects within the Eastern region, possibly limiting the generalisability of the results to the broader construction industry context. Additionally, the proposed framework for BCT adoption in the Saudi Arabian construction sector lacked validation from real-time projects, thus potentially limiting its validity and applicability in practical settings. Furthermore, the study’s reliance on research papers available at the time and input from construction and BCT experts underscore the limitations in available information and resources concerning BCT application in construction. As this field is still emerging, the findings are constrained by the existing literature and expert opinions available during the study period.
The construction sector in Saudi Arabia has witnessed significant growth. It is now recognised as one of the top-performing construction markets globally, holding a prominent position as one of the nation’s largest industries. It encompasses numerous ongoing projects with substantial total project value. With the rapid evolution of Industry 4.0 and the increasing integration of high technology, there is a growing interest in adopting BCT to enhance project management, efficiency and transparency.
This study highlights critical barriers hindering BCT adoption, including a widespread lack of professional knowledge in addition to human, industrial, technical, organisational and legal challenges. The findings reveal that while BCT has the potential to improve process performance and project oversight, there is still limited awareness and understanding of its applications among construction professionals in Saudi Arabia. Addressing these barriers requires targeted strategies, including industry-wide educational programmes, regulatory advancements, and investments in blockchain-compatible infrastructure.
Despite these challenges, the study identifies key drivers to accelerate BCT adoption in the Saudi construction sector. These include the potential of smart contracts, improved transparency and traceability, enhanced regulatory compliance, increased data security, decentralisation, stakeholder engagement, cost-saving benefits and interoperability. However, concerns regarding interoperability and integration with existing construction management systems remain, necessitating further exploration and technical advancements.
This study proposes a comprehensive framework for BCT implementation to bridge the knowledge gap and mitigate the barriers to adoption. The framework provides a structured approach to overcoming industry challenges while leveraging BCT’s benefits to enhance project performance and management. However, its practical applicability requires validation through future research efforts, particularly in real-world construction projects within Saudi Arabia. By refining and implementing this framework, industry stakeholders and governmental bodies can drive evidence-based decision-making and policy development to support BCT adoption.
The findings of this study emphasise the need for close collaboration among policymakers, construction stakeholders and private entities to facilitate BCT integration in the Saudi Arabian construction sector. Strategic efforts should address existing barriers while harnessing the identified drivers to create a more innovative, transparent and technologically advanced construction industry.
Future research could explore effective strategies for enhancing professionals’ knowledge of BCT and its applications in construction. This may involve investigating various training methods, educational resources and knowledge-sharing platforms to improve awareness and understanding among industry stakeholders. Further inquiry is necessary to examine strategies for overcoming identified barriers to BCT implementation in the Saudi Arabian construction industry. This could include analysing specific barriers such as technical limitations, organisational resistance or legal constraints and developing targeted interventions. Additionally, comprehensive assessments of BCT adoption potential and applicability in construction projects are needed. This could entail conducting case studies, surveys or experimental studies to evaluate the feasibility, benefits and barriers of implementing BCT solutions such as smart contracts and transparency mechanisms. Framework validation of the proposed comprehensive framework for BCT implementation in Saudi Arabian construction is essential, involving pilot implementations and stakeholder consultations to ensure alignment with industry needs and priorities.