The use of the past in media plays a crucial role in shaping societal perceptions, identities, and values. Negotiating the past in the present helps define what is of collective relevance today and what forms the foundation for acceptable or unacceptable future imaginaries for society (Angell & Larsen, 2022; De Saint-Laurent, 2018; Kantola, 2014; Sandford, 2019). Recently, the intersection of media, communication, and the past has gained attention in both societal and academic discourses, particularly in the context of far-right populism and its romanticisation of a supposedly “pure” and “secure” past that needs restoration (Menke & Hagedoorn, 2022; Menke & Wulf, 2021; Merrill, 2020; Pettersson & Sakki, 2017). However, engaging with the past can take many forms, with numerous examples of productive, creative, and inspiring uses of history and memory emerging through mediated and connective remembering (Birkner & Donk, 2020; Keightley & Pickering, 2012; Lohmeier & Böhling, 2017). While the past is omnipresent in politics, it is equally important in journalism, everyday digital communication, popular culture, and other areas that complement traditional memory sites and agents, such as museums and archives (Moss, 2017; Noy, 2018). Semi-public communication about memory and history in social media, broadcasts, films, documentaries, newspapers, magazines, and games contributes to individuals’ meaning-making as members of different communities rooted in the past (Anderson, 2006; Armbruster, 2016; Garde-Hansen, 2009; Handberg, 2015; Neiger, 2020).
In the Nordic context, where progressive political ambitions are intertwined with historical traditions and contested colonial pasts (Angell & Larsen, 2022; Askanius & Hartley, 2019; Blaagaard, 2010; Guttormsen & Swensen, 2016; Warner-Søderholm, 2012), it is important to explore how the past is preserved, reinterpreted, and revised to understand its societal and political influence. With strong public broadcasting and media systems characterised by high inclusiveness, globalisation, and digitalisation (Enli & Syvertsen, 2020; Schrøder et al., 2020), the question arises of how the political uses of the past play out in media discourses in the Nordics. This literature review therefore focuses on the nexus of media, communication, and the past, asking: How do Nordic societies negotiate the past and its political meaning through media discourses? The review systematically synthesises research on the uses of the past in the Nordics, highlighting current themes and methods used to understand the “new polyphony of memory” that emerged online (Schwarzenegger & Lohmeier, 2020: 132) and the subsequent political uses of the past in hybrid media environments.
Before presenting the literature review, I contextualise media discourses and political uses of the past by outlining how they are connected when actors and institutions communicate about history and collective memory. This is complemented by insights from two previous literature reviews on difficult heritage on social networking sites (SNS) and the use of social media for Holocaust remembrance and education.
Mediated public communication about the past encompasses both collective memory and history. This distinction is crucial for understanding the epistemological nuances and power relations in discourses about the past (Molden, 2016). Collective memory can be conceptualised both as a shared body of knowledge about the past within a (national) community anchored in media and culture, and as the process of collective remembering, which entails the active use of the past to negotiate that canon and its meaning for a group’s identity and political aims (Wertsch & Roediger, 2008). History, as it is established by academia and traditional memory institutions, differs from collective memory in that it is a critical, academic, and eventually hegemonic version of the past, while collective memory is lived, shared, and negotiated by communities, making it more affective, fluid, and “vulnerable to manipulation and appropriation” (Nora, 1989: 8). Hence, the rejection of hegemonic representations of history questions the authority of this institutionalised knowledge, while collective memory is not necessarily about knowledge as truth, but more so about meaning-making and identity formation within communities (Wertsch & Roediger, 2008: 321).
In media discourses, however, these two modes are often interwoven when historical references serve not just as knowledge but as a means for different actors and communities to give meaning to the present (Assmann, 2008). As Aleida Assmann (2008: 57) has stated: “History is not only what comes long after politics; it has also become the stuff and fuel of politics [emphasis original]”. Media act as powerful mediators in the political struggle over the past, significantly influencing which pasts receive recognition and consideration (Gutman & Wüstenberg, 2022; Menke & Kalinina, 2019; Molden, 2016). The past in media discourses extends beyond mere representation; it is used to construct narratives and cultivate identity through collective remembering. The actors and voices in these discourses elevate them to a political level by using the past to (de)legitimise projects or demands of specific groups and communities (Molden, 2016). Thus, media discourses about the past create a “socio-political force” (Neiger, 2020: 5) by linking memory and history to contemporary politics, culture, norms, and morals.
This strategy is notably used by the far-right, which attracts individuals experiencing disorientation and ontological insecurity – those who feel lost, overwhelmed, and disenfranchised in modern societies – by promising to reverse change and restore past norms and morals (Steele & Homolar, 2019). Contrasting a challenging present with a romanticised selective past has helped the far-right influence media discourses and gain political ground in Europe and beyond (Menke & Hagedoorn, 2022; Norocel et al., 2020). As far-right activists and parties have also gained ground in the Nordics, numerous studies have analysed the role of the past and nostalgia in far-right online communication and communities (e.g., Ekman, 2014, 2022; Merrill, 2020). However, gaining a broader understanding of the political uses of the past requires looking beyond the far-right to capture the various ways the past is communicated and negotiated by different memory agents in Nordic societies, such as citizens, minorities, politicians, journalists, and more.
Media are not just platforms for memory agents to engage in discourses; they shape what and how individuals and societies remember. Research has shown that media facilitate meaning-making about the past across time and generations, beyond first-hand experience. One can be nostalgic for a historical period due to its portrayal in series, documentaries, or advertisements (Marchegiani & Phau, 2010), and one can develop “prosthetic memories” (Landsberg, 2004), that is, making memories one’s own despite only witnessing them through media. Finally, communicative practices online allow the sharing and remediation of personal and collective memories within like-minded, networked communities (Pentzold & Menke, 2020; Schwarzenegger & Lohmeier, 2020).
In today’s hybrid media environment, journalists remain key memory agents. While often associated with daily news and current events, journalism fulfils important functions in societies’ engagements with the past. Jill Edy (1999: 71) noted that it has already become a cliché “to assert that journalists write the first draft of history” with their reporting. Over time, journalistic articles, broadcasts, and documentaries transition into an archive of references in media discourses, and journalists themselves use the past in their reporting and storytelling (Schudson, 2014; Zelizer, 2008). Journalists provide anniversary and commemorative reporting of important figures and events (Edy, 1999), and journalistic pieces often refer to the past to understand the present (Zelizer, 2008: 83). Journalism and mass media create the public sphere for societies to negotiate issues of common interest and importance, making it relevant for research on the political uses of the past.
Additionally, media of popular culture, such as film, television, and gaming, contribute to the negotiation of the past in society through both fictional and non-fictional formats (Grainge, 2003; Metzger & Paxton, 2016). Popular culture, with its mass appeal and distribution, plays a core role in the broader media discourse, and industry actors have become major memory agents. Popular culture, for example, engages with politics by confronting audiences with historical trauma, such as life in the German Democratic Republic (Barney, 2009), the attack on Pearl Harbor (Leavy, 2005), or the atrocities of the Holocaust (Bayer & Kobrynskyy, 2015). Important political events and histories are subjects of popular culture in many countries, including the Nordics. Both fictional and non-fictional content shape audiences’ collective memory and meaning-making in the broader media discourse (O’Connor, 2022).
Finally, considering the role of the audience is particularly relevant in the contemporary digital media landscape. Research in digital memory studies (Hoskins, 2017a) shows that the past is omnipresent on social media, where it can be appropriated, amplified, enriched, challenged, and re-contextualised within a vibrant “hyperconnected memory culture” (Kalinina & Menke, 2016). Negotiating the past in digital media environments is increasingly networked, allowing individuals and groups to contribute bottom-up with mediated memories and historical references from many contexts by posting about them or linking to an abundance of (un)official, (semi-)public digital sources (Garde-Hansen et al., 2009; Hoskins, 2014). Understanding the uses of the past in societies requires acknowledging the digital media environment, which has opened discourses to the collective memory of communities formerly excluded from the conversation (Molden, 2016; Schwarzenegger & Lohmeier, 2020). The polyphony of the past in digital discourses includes journalistic content, popular culture, and contributions by other traditional memory agents and institutions, such as museums digitising, archiving, and exhibiting cultural heritage online (Nicolosi, 2022; Stainforth, 2017). These sources are often appropriated by users to remediate the past in digital media contexts and enrich or contest them with personal or collective memories from their communities (Hoskins, 2017b).
While the research perspectives above demonstrate an increasing interest in past-oriented media discourses, little synthesised knowledge exists about its uses in the Nordic region. Instead, two literature reviews provide insights into societal engagements with the past regarding contested heritage, traumatic history, and media (Kelpšienė et al., 2023; Manca, 2021). Kelpšienė and colleagues (2023) have offered an integrative review of international research on difficult heritage on SNS. They concluded that, due to the many European scholars, much literature about the first half of the twentieth century focuses on contested and traumatic European history on social media, such as World War I and II. Literature about social media engagements concerning the second half of the twentieth century extends to historical conflicts beyond Europe, for example, Afghanistan, Iraq, or Kashmir (Kelpšienė et al., 2023: 3156–3157). However, the authors focused more on a collection of historical themes and events rather than concrete political uses of the past in social media discourses.
Manca (2021) conducted an international systematic literature review on the use of social media for Holocaust remembrance and education, aiming to bridge these two fields of research. The author highlighted four important findings:
Users engage with Holocaust memory by producing content and thereby contributing to the democratisation of memory discourses, yet sometimes their “obvious and superficial acts of remediation […] do not question established narratives” (Manca, 2021:243).
These users’ bottom-up engagements blur the boundaries between “official and grassroots commemoration occupying the same digital space” and shift power dynamics in mediated discourses about the past (Manca, 2021: 244–245).
Social media remediation and vernacular memories have the capability to “heal wounds of the past” and give agency to communities for their commemorative needs (Manca, 2021: 244).
Holocaust commemoration and memory on social media are transnational and inform memory discourses in many countries, highlighting how the relevance of the past for societies and communities often transcends national contexts.
While these two literature reviews offer valuable insights, they focus on difficult heritage and the Holocaust, are limited to social media, and do not differentiate the results for specific regions or countries. Thus, with this literature review, I aim to identify research about the Nordics that more generally investigates the political uses of the past in broader media discourses.
The following literature review combines integrative and systematic approaches, which is subsequently proposed as a fruitful combination to gather and synthesise knowledge from different research fields. A description of the database search, sampling, and selection criteria follows to achieve full transparency of all steps taken to arrive at the 47 chosen journal articles.
As Cronin and George (2023: 169) have outlined, an integrative literature review aims to synthesise knowledge on a topic researched from unconnected perspectives and with dissimilar conceptual frameworks by different academic communities, bringing them into a conversation – a notion taken from Anne Huff (2009). This requires an in-depth discussion of the literature regarding the chosen perspective, that is, the political uses of the past in media discourses. The literature review is also systematic in presenting quantitative findings based on data about the authors’ institutions, the year of article publication, and a coding of the methods used, the studied countries and regions, and the major themes, actors, and media. These variables provide an overview of basic parameters and a mapping of the research (Burgers et al., 2019), which is combined with a detailed discussion of the relevant findings (Cronin & George, 2023: 169). The systematic dimension of the literature review complements the integrative analytical component with quantitative insights about the field of research.
The lack of conversation between academic communities does not necessarily depend on a great disciplinary distance. Within film, media, and communication studies, there are distinct approaches, concepts, and interests in specific media, originating from different roots in either the humanities or social sciences (Calhoun, 2011; K. B. Jensen, 2020), and an increasing differentiation into provinces of research (Song et al., 2020). Additionally, fields like history, anthropology, or rhetoric occasionally research the past with a focus on media, yet might not be part of the conversation within film, media, and communication studies.
To search and identify the literature for the review, the PRISMA (Preferred Reporting Items for Systematic Reviews and Meta-Analyses) methodology was applied, structuring the process along the dimensions of identification, screening, eligibility, and inclusion (Moher et al., 2009). The literature review was limited to English articles in peer-reviewed international journals from January 2000 to August 2024. This period was chosen to include literature reflecting the polyphony of political uses of the past, amplified by bottom-up participation on SNS emerging around the 2000s (Schwarzenegger & Lohmeier, 2020; Winter, 2006).
Relevant literature was included if it met three main criteria: it had to focus on 1) media, 2) political uses of the past, and 3) the Nordics. These elements constitute broader media discourses about the past in the Nordics, while being general enough to include all types of involved media and mediated communication. This allowed capturing all research on public negotiations about the past and its political meaning across different media and environments, for example, in historical television dramas, nostalgic social media groups, commemorative newspaper articles, or revisionist memes. Four databases were used to identify the literature: Web of Science (Social Science and Arts & Humanities Citation Indices – “Communication” and “Film, Radio, Television” subsets); EBSCO (Communication & Mass Media Complete); the Danish Royal Library (“Communication” subset); and Google Scholar. The applied search strings and dimensions are presented in Table 1, aiming to be inclusive regarding different types of media and terminology connected to the past, yet exclusive concerning Nordic countries and regions. The main dimensions were connected via the Boolean operator AND, meaning an article had to mention at least one search term from each search dimension to be included in the results. The asterisk (*) indicates that words with different endings are still detected as relevant; for example, “nostalg” will include “nostalgia” and “nostalgic”. Since it might be unfamiliar to international readers, it should be noted that Sápmi is an ethno-cultural region inhabited by the Indigenous Sámi people, spanning parts of Norway, Sweden, Finland, and Russia. Finally, no search terms for the political dimension were included due to its diversity and implicit nature. This resulted in more hits, allowing for deliberate choices of what to include as political during the screening process.
Search dimensions and strings
| Search dimension | Search string |
|---|---|
| Media AND | media OR communication OR film* OR movie* OR documentar* OR broadcast* OR television OR radio OR social media OR SNS OR internet OR online OR journalism OR news* OR blog* OR website* OR archive* |
| Past AND | memor* OR histor* OR heritage OR rememb* OR commemorat* OR mnemonic OR nostalgi* OR past |
| Country or region | Scandinavia* OR Nordic* OR Denmark OR Danish OR Norway OR Norwegian OR Finland OR Finnish OR Iceland* OR Sweden OR Swedish OR Åland OR Greenland* OR Faroe OR Bouvet Island OR Jan Mayen OR Svalbard OR Sápmi |
The process of the literature search is presented in Figure 1. The Google Scholar search is less fine-grained regarding the limitation to subsets of film-, media-, and communication-adjacent journals. Consequently, only the first 500 hits were moved into the screening phase, along with the identified hits from the other databases, to match the scale of the Web of Science and EBSCO search results. The screening involved assessing the title, abstract, and keywords to select potentially relevant articles about the political uses of the past in Nordic media discourse. Literature focused solely on past events, eras, or media with a purely historical interest (e.g., the media history of television or newspaper articles about an event in the early twentieth century) was excluded, as it did not involve the negotiation of the past in the present as a contemporary political engagement.

Literature sampling PRISMA flowchart illustrating the selection process
A closer reading of the 149 potentially relevant articles resulted in 61 being considered eligible for the literature review based on their substantial research and discussion of the uses of the past in Nordic media discourses. After removing 14 duplicates from the dataset, 47 articles remained and were included in the literature review.
After outlining the approach, it is also important to mention its limitations. Since history and memory are often debated and investigated in national contexts, it can be assumed that a substantial portion of research in the Nordics is written in Nordic languages and published in edited collections for a national or Nordic readership. Consequently, the insights presented in this literature review reflect Nordic perspectives circulating among and contributing to international academic discussions, rather than providing a comprehensive understanding of all the research on media and the political uses of the past within the Nordics.
The findings are presented in two main parts. The first part provides a systematic overview of the research fields based on quantified key parameters coded from the literature. This coding has also been used to map the literature along media and themes, offering a general understanding of the research landscape. In the second part, this mapping structures the in-depth discussion of the research to answer the questions of what we know about the political uses of the past in Nordic media discourses.
The included literature spans from 2008 to 2024, showing a slight increase in publications with fluctuations across the years (see Figure 2). No relevant literature was identified from 2000–2008, indicating that research gained traction in the mid-2000s, when it began appearing in international journals. This aligns with the general increase in the popularity of historical and memory studies perspectives in research due to the ongoing “memory boom”, which started in the early 2000s and has been catalysed by digital media and the prominence of vernacular memory online (Winter, 2006). However, this data should not be misinterpreted as the first-time uptake of this perspective in the Nordics, as such research likely existed in anthologies and non-English national journals before this period.

Absolute frequency of sampled journal articles per year and cumulated, 2008–2024
Comments: n = 47.
The included articles come from three types of journals: 19 are from the fields of film, media, and communication; 7 from cultural studies, sociology, and gender studies; and 6 from memory studies and history. Only three journals – Mediekultur, Nordicom Review, and the Scandinavian Journal of History – are publications from and predominantly about the Nordics.
Looking at the distribution of studied countries and the countries of authors’ institutions in Figure 3, a clear geographical pattern emerges. Most articles focus on Denmark, Finland, Norway, or Sweden, and most authors are employed at academic institutions in those countries. In total, 33 articles are single-authored. Only one of the 14 co-authored publications was a collaboration between scholars from different Nordic countries (Therkildsen & Villadsen, 2024). Three publications were collaborations between Nordic and international scholars from Germany (Wagner & Seuferling, 2020), Australia (Møller & Robards, 2019), and the Czech Republic (Filimonov & Carpentier, 2022). Another three publications were authored solely by scholars outside the Nordics in Belgium (Rucka & De Cock, 2023), Canada (Pietrobruno, 2021), and the US (Hartelius & Haynal, 2021).

Absolute frequency of studied countries and regions and countries of authors’ institutions in the sampled journal articles
Comments: n = 47.
Hence, there seems to be little collaboration between scholars across the Nordics. This is further emphasised by most studies focusing on only one Nordic country, even though other Nordic countries or regions are sometimes briefly mentioned for context or comparison. Despite digital global connectivity, many negotiations of the past and their political meaning are still grounded in national trauma, memory, history, language, and politics (Olick, 2003), which might make collaborative research with a Nordic or Scandinavian scope less likely. Research from and about Iceland is only represented by one publication (Vilhjálmsson, 2022), resulting in very little knowledge about the political uses of the past in Iceland.
Five articles focus on Indigenous people in Sápmi and Greenland (Filimonov & Carpentier, 2022; Knudsen & Patel, 2023; Marselis, 2024; Sand, 2023; Therkildsen & Villadsen, 2024), and one investigates a film by a Sámi filmmaker without explicitly mentioning the Sápmi region (Christensen, 2012). The included literature lacks articles by researchers from Sámi, Greenlandic, or Faroese institutions, highlighting the issue of international publications discussing, but not institutionally representing, voices from Sápmi and the autonomous territories within the Kingdom of Denmark.
Moving on to the investigated media, Figure 4 demonstrates a dominance of articles about audiovisual media, followed by journalistic mass media and general media discourse. Television, documentaries, and film were not always distinct, and multiple codes could be applied, for example, because documentaries are usually also aired on television. The coding ultimately followed the terminology the authors used to position their research within these three categories. “Media discourse” and “several SNS” were coded similarly when there was no clear focus on one medium or platform and the authors positioned their research in a more general manner relevant across several media. Combining all coded SNS, social media were the second most covered media in the articles, while the other mentioned media included a diverse mix of memes, photography, and digitised or digital media, tools, and technologies.

Absolute frequency of media studied or prominently discussed in the sampled journal articles
Comments: n = 47.
In line with the origins of research about the past in memory studies and history, most of the research is grounded in qualitative, interpretive, and hermeneutic paradigms. As Table 2 illustrates, qualitative analyses of audiovisual media and other textual or visual content as well as (critical) discourse analyses are the most common methods used in film and media studies, especially for empirical case studies.
List of methodologies and methods used in the sampled journal articles
| Methods | Articles |
|---|---|
| Qualitative audiovisual media analysis | 13 |
| Qualitative content analysis | 11 |
| (Critical) discourse analysis | 8 |
| Archive analysis | 3 |
| Historical analysis | 3 |
| Interview study | 3 |
| Quantitative content analysis | 2 |
| Quantitative SNS metadata analysis | 2 |
| Online ethnography | 2 |
| Ethnography | 1 |
| Focus groups | 1 |
| Digital epidemiography | 1 |
| Total | 47 |
Aside from a dominant interest in content, some reception-, user-, or producer-focused research designs were also applied, such as (online) ethnography, interview studies, and focus groups. The preference for content over recipient perspectives in this data reflects longstanding methodological criticism in memory studies, which has called for more empirical research into how audiences and users actually make meaning of the past (Kansteiner, 2002; Keightley, 2010). Four articles comprise quantitative studies with descriptive analyses yet no inferential statistics (Matila, 2021; Merrill, 2020; Rucka & De Cock, 2023; Selling, 2011). Overall, the analytical approach in most articles involves thick descriptions and contextualisation, and some articles do not have dedicated method sections or are of a more essayistic nature (e.g., Kølvraa, 2019; Lähteenmäki & Virta, 2016).
In this second part of the findings, the articles are analysed regarding the political uses of the past. This analysis begins with a general overview of the themes in the literature, followed by an in-depth examination of the knowledge generated within and across the identified thematic research fields.
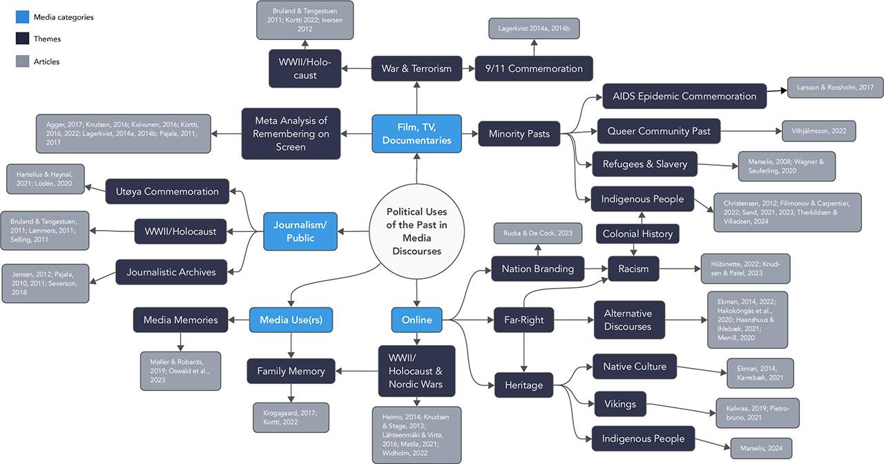
To gain a more nuanced understanding of the literature, a mapping of the research areas and themes was conducted (see Figure 5). The literature was categorised by media, which functions as a first layer to systematise the literature along four main areas: 1) Film, TV, Documentaries; 2) Journalism and Public; 3) Online; and 4) Media Use(rs). This approach allows for discovering themes in the literature that emerge across several media, integrating them into one conversation, stimulating exchange, and bridging the knowledge from different fields (Cronin & George, 2023: 169). The themes in the articles were identified exploratively, and articles were assigned to each theme. If articles fit more themes or media, they were assigned multiple times (e.g., Ekman, 2014; Kortti, 2022; Lagerkvist, 2014a, 2014b).

Mapping of media and themes studied in the sampled journal articles
Comments: n = 47.
Before presenting the in-depth thematic analysis, it is insightful to identify the main actors investigated or prominently discussed in the articles (see Figure 6). Some actor groups appear in several articles because they have core functions in media discourses about the past, even if the research does not directly concern them. Two examples are journalists and historians, who are often mentioned as facilitators of discourses or cited as experts in public debates. The national population, families, or specific media consumers (i.e., users or audiences) are also considered in many articles, even though only five articles empirically research them (Heimo, 2014; Karrebæk, 2021; Krogsgaard, 2017; Lödén, 2020; Møller & Robards, 2019).

Absolute frequency of actors studied or prominently discussed in the sampled journal articles
Comments: n = 47.
The significant representation of minorities as actors originates from several articles mentioning numerous minorities or from articles about far-right activism and terrorism, which expose xenophobia and racism against immigrants, refugees, Muslims, and Jews. The state and its authorities are either mentioned as general memory agents in discourses or in the context of (de)colonialisation and the heritage of Indigenous peoples. A final group concerns the film industry, including those who produce, disseminate, and consume audiovisual content about the past.
The in-depth analysis starts with online far-right uses of the past, connecting it to the currently prominent strand of international research. With the return to more nationalist politics and discourses in many democracies in recent years (Smeekes et al., 2021), far-right ideologies and sentiments have gained traction, with parties and activists trying to convince others of their political aims and normalising the more extreme views they legitimise through their interpretations of the past (Merrill, 2020).
Notably, seven articles included in the literature review cover the far-right’s uses of the past, researching online activists promoting alternative memory discourses and heritage narratives. Groups like the Nordic Resistance Movement use the past online to renegotiate history, memory, and heritage in two ways: reclaiming the past from interpretations that do not connect these pasts to a supposedly superior native national population, and targeting minorities who have not been part of the national or Nordic legacy and history.
Examples of activists using the past to renegotiate its national meaning include the Viking heritage (Kølvraa, 2019), the history and ideology of National Socialism (Ekman, 2022; Merrill, 2020), and mundane Danish food culture and traditions (Karrebæk, 2021). These interpretations of the past create the foundation for narratives within the far-right about pure and hyper-masculine Nordic races corrupted by modernity and immigration (Kølvraa, 2019). They are communicated and distributed using characteristics of contemporary online culture and dynamics such as humour (Hakoköngäs et al., 2020), viral conspiracy myths (Ekman, 2022; Haanshuus & Ihlebæk, 2021), memefication (Hakoköngäs et al., 2020; Merrill, 2020), and videos (Ekman, 2022).
The second way activist groups renegotiate history, memory, and heritage is by targeting minorities who, in the eyes of far-right politicians and activists, cannot claim legitimacy from the past to justify their presence in Nordic countries. Instead, their heritage and traditions are considered inappropriate, dangerous, and inferior. This is done by drawing on historically rooted conspiracies about Jews (Ekman, 2022; Haanshuus & Ihlebæk, 2021) or suggesting that Muslims invade the Nordics and threaten Christianity as the historical foundation of Nordic societies (Merrill, 2020).
A pattern uncovered by the literature is that history is used in nostalgic restorative narratives by far-right activists, promoting a glorious national past that has been lost and needs to be revived while excluding those supposedly responsible for the loss. Overall, this literature aligns with insights from international research and underscores the academic interest in gaining more knowledge about the rise of far-right activism and its uses of the past online.
The far-right uses the past to exclude minorities; Indigenous people, immigrants, and sexual minorities use it to fight for their rights and the recognition of their heritage, history, and collective memory within the national collective memory. The confrontation with Indigenous pasts and colonial history is a prominent theme in audiovisual media. Most articles focus on the past in documentaries, films, or television programmes, presenting Indigenous memory and the history of Sámi and Greenlanders, which challenge the hegemonic collective memory in the Nordics (Christensen, 2012; Filimonov & Carpentier, 2022; Sand, 2021, 2023; Therkildsen & Villadsen, 2024). The findings show how bottom-up production of counter-memory is used to reclaim the past, challenging Nordic majority societies in their construction of colonial history without Indigenous voices. The documentaries and films “display colonialism, including systemic and individual racism, othering, and shame from a Sámi perspective” (Sand, 2023: 221) and stress that the “nation-state is still positioned as unavoidable, or an obligatory passage point […], within which indigenism has to find its place” (Filimonov & Carpentier, 2022: 842). Decolonisation is also a concern in online communication and storytelling, as seen with AI-colourised photos of Sámi people shared on Instagram (Marselis, 2024). These images, originally taken during colonial times by colonisers studying the Sámi, raise important questions about representation and historical context. Decolonisation also emerged in the literature describing online practices in the aftermath of Black Lives Matter protests in the Nordics (Hübinette, 2022; Knudsen & Patel, 2023).
The past of immigrants and refugees is embedded in other media discourses aiming to raise empathy and acceptance based on their past experiences of fleeing war- and crisis-ridden countries. Their perspectives are portrayed in a Danish documentary about refugees (Wagner & Seuferling, 2020) and in a Swedish national branding campaign (Rucka & De Cock, 2023). These narratives can be interpreted as attempts to include refugees’ pasts and give them visibility to counter the rise of far-right narratives excluding such pasts and denying their legitimacy for refuge in Nordic countries.
Finally, the history of LGBTQ+ communities is critically assessed in an Icelandic documentary (Vilhjálmsson, 2022) and studied regarding its representation in an AIDS film archive of a Swedish filmmaker (Larsson & Rossholm, 2017). Here, the focus lies more on reflections on the construction of the past within these communities and the negotiation of how to truthfully tell those pasts.
Wars are major periods in the collective memory and history of nations. This is also true for the Nordics, especially regarding World War II and the Holocaust. The global significance of the Holocaust is part of a memory culture that aims at continuous commemoration of the Holocaust and WWII across many media. The articles discuss commemoration and traumatic pasts in public discourse (Bruland & Tangestuen, 2011; Lammers, 2011; Selling, 2011); documentaries, dramas, and series (Iversen, 2012; Kortti, 2022); and family history and media use among descendants of Danish Nazis (Krogsgaard, 2017). A considerable number of articles investigate new digital forms of remembering World War II (Lähteenmäki & Virta, 2016; Matila, 2021), the Cold War (Widholm, 2022), and historical and recent Nordic wars (Heimo, 2014; Knudsen & Stage, 2013). The research demonstrates the polyphony of voices and memory agents in this field, where broadcasters recreate the Finnish Winter War on Twitter (Lähteenmäki & Virta, 2016), and amateurs produce videos with material from mass media (Widholm, 2022) or engage with archive photos from wartime on social media (Matila, 2021). The analysis shows that media discourses on wars and contested histories persist but have also moved online, where they are no longer solely controlled by memory institutions and their agents. Instead, they are co-constructed and negotiated by amateur memory agents who use media to share their interpretations of the past.
The second area of traumatic history comprises the commemoration of two terror attacks: 9/11 (Lagerkvist, 2014a, 2014b) and the 2011 domestic far-right terror attack by Anders Breivik in Utøya, Norway (Hartelius & Haynal, 2021; Lödén, 2020). Lagerkvist (2014a, 2014b) analysed how the 9/11 terror attack has become a global historical commemorative event on television that is part of transnational collective memory and anniversary journalism. 9/11 is different from the trauma of the Utøya attack in that it has been historicised and is revisited to create a “global we” and “work through” its contemporary meaning (Lagerkvist, 2014a: 350). In contrast, collective memory about the Norwegian terror attack and its meaning was still in formation at the time of the 2015 interview study with young Norwegians in Lödén’s (2020) article. Hartelius and Haynal (2021) discussed the unique approach of Norwegian authorities not to give Anders Breivik any visibility or platform, in direct contrast to the platform given to the terrorists of 9/11 (Hartelius & Haynal, 2021: 1786). Hartelius and Haynal (2021: 1788–1789) described a “muting of Breivik both as an individual on trial and as a media event”, which, according to the authors, limited the possibility of Norwegians to share the trauma with other nations through prosthetic memory created via mass media coverage.
How wars and terror are remembered is important for societies to work through national trauma and reflect on the meaning of these pasts for the present and future of society. However, while World War II and far-right domestic terrorism caution most to prevent societies from repeating them and are used for this purpose in media discourses, the literature has shown that the far-right finds inspiration in them and tries to renegotiate those pasts for their political advantage.
On a meta-level, engaging in media discourses about the past requires the circulation of narratives, artifacts, and (digital) objects of the past. Therefore, archives and access to them become essential for productive societal memory work, not only by memory institutions but also by all actors engaging bottom-up. Five articles stress the importance of archives that store commemorative and non-commemorative journalistic and popular culture content, making it available to the public negotiating the past in media discourses (E. G. Jensen, 2012; Koivunen, 2016; Larsson & Rossholm, 2017; Pajala, 2010; Severson, 2018).
Such archives can be especially valuable for (re)discovering histories of unrecognised groups in society. For example, Severson (2018) described a digital archive of oral history interviews with women journalists, Koivunen (2016: 5279) highlighted archival material of “hidden history” as a corrective to hegemonic versions of history, and Larsson and Rossholm (2017) emphasised the stories of the gay community stored in the AIDS archive. Due to the importance of television for (inter)national collective memory formation, several authors have also highlighted the archival dimensions of television and its function for societal remembering (Koivunen, 2016; Kortti, 2016; Lagerkvist, 2014a; Pajala, 2010).
Finally, archives also play a role in personal media use, allowing access to individual and collective memories on social media apps on smartphones (Møller & Robards, 2019). These media technologies and digital tools enable users to contribute their vernacular memory to the polyphony of the past in media discourses (Schwarzenegger & Lohmeier, 2020).
The main aim of a literature review is to synthesise the knowledge accumulated about a phenomenon through research and provide insights that help the different strands of research enter into an academic conversation. Therefore, the reader is provided with the most relevant insights about the political uses of the past in Nordic media discourses crystallising from the analysed literature.
The first insight is that using the past in media discourses contributes to the larger political and civic culture in society. Discourses about the past have a socio-political force because “the past serves as a yardstick for evaluating current affairs” (Neiger, 2020: 5). Hence, the formulation and circulation of the past in media by journalists, state institutions, and societal actors must be considered a political discursive act, as it makes the past a common denominator. However, the lessons drawn from the past can still vary; for example, Denmark used the Holocaust to defend international military interventions, while Sweden used it to legitimise abstaining from interventionist politics for many decades (Selling, 2011: 556–557).
The second insight is that uses of the past in media discourses are not nationally contained. While the nation still frames collective memory and history, many events of domestic significance are not bound to national borders in a world with networked media. Consequently, while the political uses of the past usually address political issues within Nordic countries, actors draw legitimacy from positions developed and negotiated in the international commemorative community. This aligns with Manca’s (2021: 244) finding that Holocaust commemoration often transcends the national frame. This is particularly the case when past events of historical magnitude, such as 9/11, the killing of George Floyd, or the Holocaust, are commemorated in the Nordic context while being embedded in the larger framework of Western cultural identity. While commemorating these events in media discourses is connected to “working through” (Lagerkvist, 2014a: 362) global collective trauma, there are also domestic events in Nordic countries where the past is used to forge unity and process national trauma, such as the 2011 right-wing terror attack of Utøya, Norway (Hartelius & Haynal, 2021; Lödén, 2020).
Third, the findings reveal that media discourses in Nordic countries are not stagnant or uniform regarding the interpretation of the past across time. The past and its uses evolve with politics and culture. The pasts investigated in the analysed articles are politicised from the current-day position of different actors with diverging interests. For example, the public discourse in Norway only began to fully acknowledge in the 2000s the responsibility of authorities collaborating in the deportation of Jews during World War II (Bruland & Tangestuen, 2011), while Norwegian occupation dramas shifted narratives numerous times, focusing “on trauma (1946), on ordinary collective heroism (1948–1962), on revisionism (1962–1993), and on extraordinary individual heroism (1993–2009)” (Iversen, 2012: 240). The numerous trajectories in different media contexts reveal the increasing complexities in the contemporary meaning-making of the past within hegemonic memory discourses. This complexity allows for new narratives about the past with significant impact on national and regional identity. The literature indicates a regional evolution in Norway, Sweden, and Denmark from what Lammers (2011: 571) calls the dominant “master narrative” of Jews being rescued by Scandinavians towards a more nuanced collective memory between resistance, collaboration, and the European context during World War II.
The fourth insight is that Nordic memory agents not only use the past to substantiate their position in political discourse but also aim at educating those parts of society that are supposedly unaware of teachable moments or the legitimate pasts of others. Several articles highlight this perspective and illustrate how Nordic politics or journalism use the past to contribute to responsible, informed, empathetic, and democratic citizenship. Examples include the 1997 Swedish “Living History” state campaign to educate about the Holocaust and communism (Selling, 2011), the state initiative of World War II history documentaries broadcast at the Finnish 100th anniversary in 2017 (Kortti, 2022), or the Sápmi public service broadcast programme “Muitte Mu” [“You are Welcome”] teaching Norwegians about Sámi cultural heritage (Sand, 2021).
Fifth, certain communities in Nordic countries use the past as counter-memory to disrupt hegemonic political discourses and claim their place in collective memory and history. They rely on media to gain access to the public to challenge narratives about the past, expose injustice, claim acknowledgment in society, and create legitimacy for their political positions. This underlines the aforementioned socio-political force (Neiger, 2020) ascribed to the past and its political power in the present. In the Nordics, this is especially relevant regarding Indigenous peoples’ pasts in the context of Danish, Finnish, Norwegian, and Swedish colonialism, as well as contemporary politics affecting those minorities. The fight over today’s political influence of Indigenous people, especially regarding the preservation of cultural heritage, nature, and resources, is closely tied to the (lack of) acknowledgment of colonial exploitation (Filimonov & Carpentier, 2022). The findings indicate that documentaries and films are important channels in the media discourse to communicate Indigenous collective memory and cultural heritage in engaging and entertaining formats to Nordic majority societies. These uses of the past are limited by the resources to partake in media discourses: Full autonomy is only achieved by leading the production of media, for example, when Indigenous directors work with Indigenous actors or protagonists in documentaries and films (Christensen, 2012; Sand, 2023). The alternative is to gain access to the broader public by collaborating with media institutions, creatives, and journalists from the majority society (e.g., Filimonov & Carpentier, 2022; Rucka & De Cock, 2023; Sand, 2021). The political uses of the past in media discourses are consequently connected to the position of actors within or outside the majority society and the resources available to them. Little is known about the societal impact and reach of those media because the studies are mostly investigating the content and production circumstances of those audiovisual media and less their reception.
The sixth perspective to highlight is the advancement of media discourses into the online realm, where the “polyphony of memory” (Schwarzenegger & Lohmeier, 2020) is connected to a plethora of political actors. State-driven online campaigns aim at creating empathy for refugees by highlighting their “bad memories and histories” regarding their experiences in their countries of origin (Rucka & De Cock, 2023: 130), educating about the Finnish Winter War on Twitter (Lähteenmäki & Virta, 2016), or creating awareness for Nordic colonial pasts with AI-colourised photos of Sámi people from the nineteenth century (Marselis, 2024). While these uses of the past illustrate the potential to reach new audiences, make history a more pop-cultural and playful engagement, and contribute to discourses bottom-up, there is also evidence of the emergence of alternative discourses in which the past is exploited for nationalist, anti-democratic, and xenophobic purposes. The analysed literature reveals how the Nordic far-right is embedded in the larger online ecosystem that identified the past as a powerful catalyst for community building and legitimising exclusionary rhetoric and policies (Ekman, 2022; Merrill, 2020). Several strategies were discovered: the far-right embeds the past in everyday life content (e.g., hiking or exercising videos on YouTube), thereby politicising the mundane by making it the continuation of past ideals (Ekman, 2014); organised far-right groups like the Nordic Resistance Movement connect their racist biopolitics to historical conspiracy myths, such as the alleged Jewish elite infiltration of society and the replacement myth (Ekman, 2022; Kølvraa, 2019); and finally, nostalgia is used to disguise underlying hateful attitudes and convictions in online discourses, resulting in a normalisation of far-right ideas and politics (Merrill, 2020).
Across all insights from the different fields, it becomes evident that due to the “hyperconnected memory culture” (Kalinina & Menke, 2016) and the many memory agents involved, the media discourse is not monolithic but occurs in many places, in different constellations, and with different actors and audiences. Considering the insights gained about the presence of minorities in media discourses about the past, the Nordics seem to provide niches in their media system for the potential democratisation of the past. Across legacy and digital media, the media “play a triple role as a stage, actor, and director” (Neiger, 2020: 5), influencing the uses of the past in Nordic discourses and who participates in them for the purposes of education, representation, awareness, critique, identity formation, or ideological reinforcement.
The leading question of this integrative systematic literature review was what we know about how Nordic societies negotiate the past and its political meaning through media discourses. In the first step, a systematic analysis of the literature was presented that provided insights about main parameters, such as 1) the distribution of articles across time, 2) the geographical scope of the research and authors’ institutions, 3) the media investigated, and 4) the applied methods and methodological paradigms. The findings indicate that most research was conducted in the Nordic countries where the researchers are institutionally located, with most research investigating uses of the past in Denmark, Finland, Norway, and Sweden. Only one article focused on Iceland, while other regions or territories, such as Sápmi or Greenland, were also studied. Three main media contexts were identified: audiovisual media, public communication, and online communication, complemented by a variety of other digital media (e.g., websites or archives). An overview of the methods and methodologies revealed that the research is predominantly anchored in a qualitative paradigm, focusing mostly on content analysis, with few exceptions of audience or user research and quantitative content or metadata analyses.
In the second step, the literature was mapped and analysed in-depth concerning specific themes that emerged from it. Several themes have been identified across different media, namely the uses of the past for far-right identity politics, the recognition of minorities, and the commemoration of war and terror. A final perspective outlined the role of archives in media discourses. The in-depth engagement with the literature revealed parallels and differences regarding the political uses of the past: Although the far-right tries to alter the meaning-making of the past, it still emerges from within the majority society and is part of the hegemonic collective memory it wants to rewrite. Far-right activists use the past to claim superiority and long to reinstate a bygone position of power for the native population based on their hegemonic version of the past.
Opposite to that, minorities must be understood in their position outside the hegemonic past where they challenge the majority’s collective memory with their counter-memories. This happens, for example, when Indigenous people use media to challenge common assumptions about the colonial past and claim recognition of their heritage and history. Eventually, the literature shows that xenophobic activists stir up hate against immigrants and refugees by denying their pasts as part of the national collective memory, while minorities fight for visibility and acknowledgment of their past and traumas by the majority society.
Based on the literature, war and terrorism have been major topics in mediated public commemoration in television, journalism, media use, and online communication. This diversity of media contexts indicates that especially World War II and the Holocaust continue to be important historical anchors of collective identity formation that are worth remediating in digital formats online. It was also discussed how this past is politically used for different purposes: While some of the articles show that far-right activists and terrorists regard the national socialist ideology as inspiring, the hegemonic discourse about this past uses it for pedagogical and democratic purposes to prevent its repetition.
Finally, the role of archives was highlighted in the literature as an important foundation for media discourses about the past because they provide access to past media artifacts and content that can re-enter discourses through the bottom-up engagement of amateur memory agents and ordinary users.
The synthesis outlined different political uses of the past within and across the identified themes, thereby adding to a better understanding of the political dimension of the past in the Nordics. Ultimately, the analysis determined which memory institutions and agents shape hegemonic pasts and counter-memories, in which media environments the past is negotiated, and how groups and actors gain visibility for their pasts in the broader media discourse to advance their political agendas. The literature review also revealed that, based on international publications, there is little collaboration between scholars in the Nordic countries, although examining societal and historical similarities and differences in the region could provide significant insights into understanding the political uses of the past in Nordic media discourses.
