In temperate climates the activation of slope erosion is usually associated with the deforestation of an area and the beginning of agriculture (Bork 1989; Lang 2003; Starkel 2005; Dotterweich 2008; Dreibrodt et al. 2010, 2013; Fuchs et al. 2010; Dotterweich et al. 2012). In some places, gully erosion began as early as the Neolithic period, especially in loess areas (Śnieszko 1995; Bork 1989; Dotterweich 2008; Szwarczewski 2009; Dreibrodt et al. 2013), and continued with varying intensity over later phases; this would have been also related to the local history of settlements (e.g. Vanwalleghem et al. 2006; Dotterweich 2013; Superson at al. 2016). Research carried out on the Russian Plain indicates that the older phases were climatically determined, while younger ones were associated with deforestation and the occupation of land for cultivation (Panin et al. 2009; Belyaev et al. 2005, 2020; Piech 2021). A similar sequence occurs in the Suwałki lake district in NE Poland (Smolska 2007).
Gully fan deposits are also a valuable geoarchive—a source of information about the phases of human economic activity in the past (e.g. Reiß et al. 2009; Küster et al. 2011).
In post-glacial areas, the oldest gullies occur in the central part of northern Poland, i.e., in Kujawy (Sinkiewicz 1989; Jaworski 2018; Kittel 2015). In this region, during the Neolithic period, areas of cultivation occupied small areas, but, according to Sinkiewicz (1989), the cleared parts of forests, which was done mainly for grazing, contributed to increased surface runoff and the initiation of gully erosion from about 4500 BP. In many regions of Poland, this process started later—in the Bronze or Iron Age (Twardy 2008; 2011, Majewski 2014; Majewski & Paluszkiewicz 2019) or even in the Middle Ages (Smolska & Szwarczewski 2014; Szwarczewski et al. 2020).
In Lithuania, there are, locally, more gullies, including on the slopes of the Vilnia valley in Vilnius, South Lithuania (Fig. 1AB). So far, no studies of gully erosion have been carried out in this area. The aim of this research was the identification of the natural and anthropogenic conditions for the development of the gullies, and their age in the relation to the course of the processes taking place in the post-glacial areas in Central and Eastern Europe. This goal was achieved through the following research tasks: (1) morphological analysis of the cuts which occur on the slopes of the Vilnia valley near Vilnius and the fans at their outlets; (2) identification of the sediments which form the gully fans, and the lithological and sedimentological features of these sediments using the example of two selected forms; (3) determining the age of the selected forms based on radiocarbon dating, and (4) describing the stages of development of the selected forms based on the vertical diversity of the sediments which build the fans.

Location of the research area (A); the studied gullies superimposed on a background of the Vilnia valley (B); gully catchments and the main relief forms (C); and the location of drillings on the gully fans (D)
Source: Geoportal.lt [29 October 2023]
Vilnius is located on the Neris river, at the mouth of the Vilnia tributary. The moraine plateau, mostly undulating, is located at an altitude of 160–190 m above sea level. Some individual moraine hills reach over 200 m above sea level. Along the Vilnia valley (east of Vilnius) there is a high fluvioglacial level (150–155 m above sea level) and river terraces: the highest terrace is 120–122.5 m above sea level and the flood plain is 115 m above sea level (Goubyte 2012; Petrošius et al. 2018) (Fig. 1C). The study area was located beyond the border of the last glaciation, in the Medeninkai (Saalian, Wartanian) glaciation zone (Goubyte 2012).
In the lower part of the Vilnia river, the valley is cut into the fluvioglacial level to a depth of some 30 m. Locally, at the junction of the valley and the surrounding moraine plateau, the elevations can reach over 50 m. The slopes of the valley have a significant inclination ranging from about 12 degrees to over 20 degrees. These are dissected by gullies and by dry erosional and denudation valleys of periglacial origin. There are 23 gullies on the northern slopes of the river valley between Vilnius and Naujoji Vilnia (Fig 1B). Five of these forms are large and cut through the fluvioglacial level and the moraine plateau, while the others only cut through the fluvioglacial level. Many of the existing gullies face towards the riverbed and no fans have been preserved at their outlets. Two gullies with clear fans at their outlets near Leoniškės were selected for detailed study. These fans are crossed by Belmonto street (Fig. 1C). All these forms occur in the Pavilniai Regional Park (Petrošius et al. 2018). The gullies selected for research are characteristic forms for the slopes of the lower Vilnia valley.
The first traces of human presence in the studied area come from the Mesolithic period. However, these are isolated stone artefacts found in the area of today's city. In the early Middle Ages (6th century AD) there was a settlement here, indicated by a cultural layer within the Vilnius Lower Castle (Stančikaitė et al. 2008). Since then, the human impact on the natural environment has been systematically increasing due to the clearing of forests and continued grain cultivation. Intensive and organized settlement began at the turn of the thirteenth and fourteenth centuries (Stančikaitė et al. 2008). In the past economic and territorial development of Vilnius, several phases can be distinguished, including an initial phase related to the establishment of the city, and the late nineteenth century and the interwar period when the city significantly expanded territorially. The 1950s–1980s period was also important, as numerous industrial plants were built in the city, the population increased, and new, large housing estates were built (http://www.truelithuania.com/history-of-vilnius-634).
On the basis of the digital elevation model (DEM), longitudinal and transverse profiles for two selected gullies were made. The volume of the gullies and the volume of the alluvial-deluvial fans at their outlets were estimated using a geometric method according to previous work (e.g., Govers & Poesen 1988; Klimaczak 1988). Based on the DEM, characteristic sections were determined (Fig. 2) in terms of their cross-section, and the depth and the width of the gullies were measured. In the case of the larger gully, the depth below the slope bend was taken into account, which indicated the difference in inclination between the gully and the former slope of the older erosional-denudation valley. The cross-sectional area (triangular area) was related to the length of the gully section represented by this area. The sum of the volumes of individual fragments constituted the entire volume of the gully. A similar procedure was used for the fans. Their area was determined based on the DEM, and the average depth was determined based on drillings.

Longitudinal and cross-sectional profiles of the studied gullies (dashed line - cutting of the fan after building a culvert under the road); m asl - meters above sea level
Source: Geopoprtal.lt [29 October 2023]
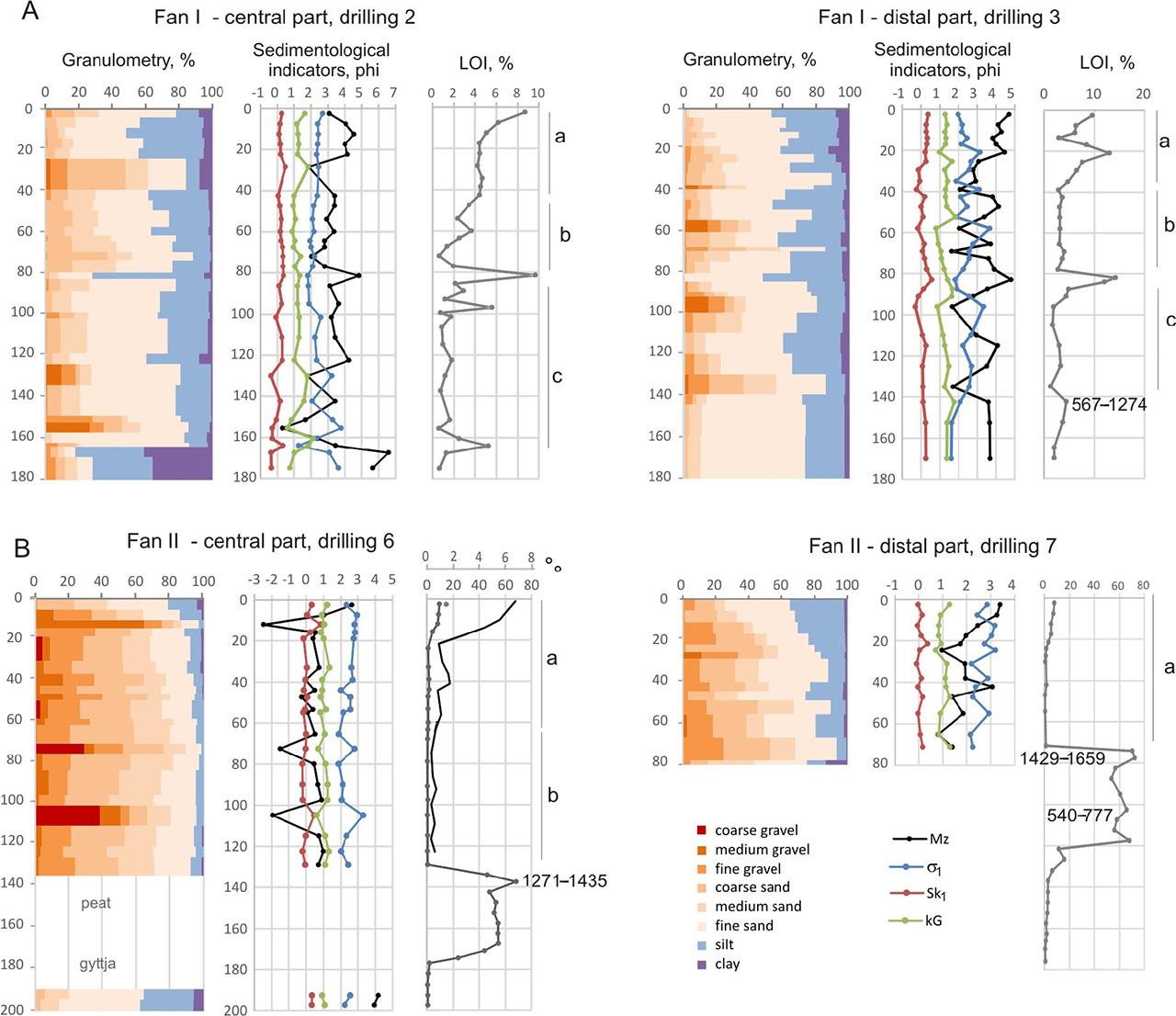
The deposits which built the fans were identified on the basis of manual drilling with an Eijkelkamp auger. Drillings were performed in the proximal, middle, and distal parts of both selected fans (Fig. 1D). The samples were taken from each macroscopically visible series for grain size analysis. Sediment grain size was determined using the sieve method (Mycielska-Dowgiałło 1995) and the settling tube method, i.e., the Casagrande method, modified by Prószyński (Myślińska 2001). The organic matter content was determined by loss on ignition in a muffle furnace at a temperature of 550 °C for four hours (Myślińska 2001). The sedimentological indices: mean grain diameter (Mz), standard deviation as sorting (σ1), skewness (Sk1), and kurtosis (KG) were calculated according to Folk & Ward (1957).
The relationship between the grain size indices (Mz, σ1) allows conclusions to be made about the processes which were responsible for the deposition of sediments (Folk & Ward 1957, Mycielska-Dowgiałło 1995; Mycielska-Dowgiałło & Ludwikowska-Kędzia 2011; Szmańda 2011).
Selected sediments containing greater amounts of organic matter (peat, fossil soils) were radiocarbon dated in the Radiocarbon Laboratory in the Nature Research Centre in Vilnius.
The gullies on the slopes of the Vilnia valley are diverse in terms of their morphology. There are large forms here, over 0.5 km long (Fig. 1BC). They are usually located in the axis parts of the older erosional-denudation valleys (of periglacial origin) in the hinterland of which there are dry valleys. The catchments of such gullies are of considerable size. This is the form of the larger gully selected for research, which is located near Leoniškės village (Fig. 1C). The head of the gully is located at an altitude of 162.3 m above sea level (Fig. 2). The gully cuts through the slope of the Vilnia river valley, the fluvioglacial level, and the slopes of the moraine plateau. It is some 600 m long. At its outlet onto the fluvial terrace, there is an extensive fan, some 120 m long and 160 m wide in its distal part (190 m measured in an arc). The lower section of the gully is incised into this fan (fan I) to a depth of about 1.5 m and flows into the Vilnia riverbed. The gully has two shorter branches. Its catchment area is 27.66 ha.
The second of the gullies selected for research represents a short form (Fig 1BC and Fig. 2). It is 150 m long and occurs on the slope of the Vilnia river valley, reaching several meters beyond the upper edge of this slope. The head of the gully is located at an altitude of 151.3 m above sea level. The fan (fan II) formed at the outlet is short (75 m) and steep. The catchment area of the shorter gully is small, with an area of 0.7 ha. Both forms are V-shaped and have steep slopes (Fig. 2).
The volume of gullies and fans at their outlets was calculated. The fan of the larger gully is only 5.8% of the volume of the cut; while in the case of a smaller gully it is 11.2%. These calculations show that a significant part of the material from the gully erosion was transferred to the fluvial terrace and into the Vilnia river channel, only a small part was deposited in the fans.
The sediments forming the fans at the outlets of both of the studied gullies are diversified. A characteristic feature is the irregular layers which contain more gravel (with a gravel proportion of 12% to even 30%), and which alternate with sandy and silty layers.
The proportion of gravel is greatest in the proximal part of the fans. The sediments were identified only to a depth of just over 1 m and 0.75 m for the larger and smaller fan, respectively. At these depths there was a recognizable pavement which was made up of gravel up to 3 cm in diameter.
The sediments of fan I were 165 cm thick in the central part and 145 cm in the distal part (Fig. 3A). They covered a buried humic horizon (containing between 4.4 and 5.25% of organic matter) which was developed on the sediments of the floodplain terrace (Goubyte 2012). The fan deposits consisted of loamy sands. Between the finer sediments there were layers containing from 12% to 24% gravel, which indicates that there have been rapid, dynamic flows of water from the gully. During such events, gravel was transported all the way to the distal part of the fan. All sediments were poorly or very poorly sorted; the skewness varied from −0.38 to 0.5. The negative values characterized layers consisting of gravel, while symmetrical and positive skewness prevailed, usually in the finer layers, which had a greater share of silt and clay. The kurtosis values ranged from 0.63 to 1.85, with prevailing values from 1.0 to 1.5 (leptokurtic grain size distribution).

Granulometry, sedimentological indicators, and loss on ignition (LOI) for the sediments of gully fans I (A) and II (B), in depth profiles: Mz - mean grain size in phi scale, σ1 - standard deviation as sorting index, Sk1 - skewness, KG - kurtosis; 14C dating - cal. years AD; drilling locations as shown in Fig. 1D; a, b, c - lithological units (explanation in the text)
Source: own study
Three lithological units can be distinguished in both the central and distal parts (Fig. 3A). Among the fan sediments, at a depth of 80–85 cm, there was a thin (3–5 cm) layer (which was not radiocarbon dated) containing up to 15% of organic matter. This sandy, silty layer was poorly sorted sediment, but it was still the best sorted of all the layers (σ1=1.56). The lower unit occurred below this level, with the middle and upper units above it.
The share of organic matter in the lower and middle units was in the range of 1.3–3.3%, while in the upper one was 4–5%. The middle unit contained less clay. A feature of the upper unit was the smaller amount of gravel admixtures, but it also had the highest silt and clay content (Fig. 3A).
The fluvial terrace at the base of fan I was characterized by less differentiated grains—these were finer sediments containing either significantly more clay and silt or silt and fine sand (Fig. 3 A).
The second of the studied fans formed at the mouth of a smaller gully and covered the palaeochannel of the Vilnia river, which is filled with peat (44–72% organic matter content) and mineral-organic gyttja (Fig. 3B). The central part of fan II was some 130 cm thick and the distal part it was about 70 cm thick (Fig. 3B, drillings 6 and 7). The sediments were coarser compared to fan I (Fig. 3). The central part of fan II was characterized by a significant proportion of gravel, in some layers up to 50%. The lower part of fan II also contained gravel but only up to 33%. In the central part of fan II, two units could be distinguished, which are analogous to the middle and upper units of fan I. In the distal part of fan II, deposits correspond to the upper unit (Fig. B, drilling 7). The grain size was characterized by similar values of sorting, skewness, and kurtosis as was the case for the sediments which built fan I.
The graph in Figure 4 shows the relation between the Mz and σ1 values. The lower and middle units corresponded to a relationship (trend) typical of alluvium-type sediments, while the upper unit corresponded to a type of overbank sediment and colluvium, originating from soil erosion (deluvial deposits). What is noteworthy is the shape, in the form of a very obtuse letter V (seen on the graph: Fig. 4), which results from the large variation in the average grain diameter and, at the same time, poor sorting of both fine and coarse-grained layers.

Relationship between mean grain size (Mz) and sorting index (standard deviation-σ1) in phi scale, with trends for fluvial channel/gully sediments (solid line) and overbank/colluvial sediments (dotted line): drillings 2–7, a - upper lithological unit (accumulated since the seventeenth century), b - middle lithological units (early modern times), c - lower lithological units (Middle Ages)
Source: own study
A comparison of the graphs also shows the difference in the source material for gully erosion. In the case of fan I, it was both a sandy gravel glacial horizon and a moraine plateau built of sandy-silty boulder clay, while in the case of fan II, there were only fluvioglacial horizon sediments.
Four sediment samples were selected for radiocarbon dating (Table 1). These were a fossil soil occurring in the distal part of fan I in the bedrock of the gully of fan I (drilling 3, Fig. 1C and 3A). In the case of the fan II, the top of the peat deposits which filled the palaeochannel under the central (drilling 6) and distal parts of the fan (drilling 7) were dated. Additionally, the bottom of the peat which filled the palaeochannel under the distal part of fan II was also dated (drilling 7, Fig. 1C and Fig. 3B).
Radiocarbon age of the studied fans at the mouth of the gullies (conventional dating), calibrated OxCal v. 4.4.4 (Reimer et al. 2020; Bronk Ramsey 2021)
| Lab. index | Sample, no. /depth [m] | Material | 14C age, years (BP) and error, (±1σ) | Calibrated age (cal. AD) for 95.45% probability |
|---|---|---|---|---|
| Vs-2735 | Belmonto 3/1.45 | soil | 1125±200 | 567–1274 |
| Vs-2736 | Belmonto 6/1.40 | peat | 360±70 | 1420–1659 |
| Vs-2737 | Belmonto 7/0.72 | peat | 620±75 | 1271–1435 |
| Vs-2738 | Belmonto 8/0.85 | peat | 1390±70 | 540–777 |
The date of the buried soil at the bottom of fan I, 567–1274 AD, from a depth of 145 cm, indicates the activation of linear erosion, which most likely took place along the already existing dry valley. This branched, dry valley probably favoured the concentration of flowing meltwater and rainwater. These sediments and their dating are the record of the first stage of the gully's development.
The smaller gully was created between 1271 and 1435 AD. Its development was dynamic. The date at which the peat was covered with the sediments of the distal part—between 1429 and 1659 AD—proves the rapid progradation of the fan. Over about 200 years, the fan's progradation amounted to approximately 30 m, which means that its range almost doubled. The significant dynamics of rain and meltwater is indicated by the proportion of gravel (fine and medium) in the distal part of the form. The proportion of clay does not exceed 3%, and only in the bottom layer is it higher (13.5%).
The oldest date, represented by the bottom of the peat filling the palaeochannel of the Vilnia river, is 540–777 AD. The high organic matter content (53–72%) indicates that there was almost no mineral matter supplied from either flood or from the slopes into the oxbow lake.
The prevailing opinion is that gully erosion begins with deforestation and the use of these areas for agriculture (e.g., Bork 1989; Starkel 2005). In Central Europe, gully erosion has so far been correlated with settlement phases, which confirms the anthropogenic determinants of this process.
The research carried out in the vicinity of Vilnius (SE Lithuania) also suggests that the environmental changes caused by human impact, namely the development of settlements, are of significant importance. There is a record of relatively minor changes in Lithuania, predominantly changes in forest species, which are mainly found in lake or peat sediments (e.g. Stančikaite et al. 2013). Primitive economies such as hunting and gathering dominated for a long time. It was only changes in land use which resulted in more intensive local soil erosion. A permanent settlement on the site of the Lower Castle in Vilnius existed from around the sixth century AD (Stančikaitė et al. 2008). Evidence of the continuous cultivation of cereals and a clearly marked increase in the landscape being cleared of woodland indicates an increase in human activity in this area during the later thirteenth and early fourteenth centuries AD. The age of the studied sediments (Table 1) corresponds to archaeological and palynological data (Stančikaitė et al. 2008).
The colluvial deposits originating from soil erosion were described in the vicinity of the Rudamina stronghold (SW Lithuania), and the beginning of this accumulation was dated to 1410±80 BP (Szwarczewski et al. 2008). The age of the colluvial sediments from the Sejny lake district in NE Poland is similar (Smolska & Szwarczewski 2008).
Gully sediments in Lithuania have not yet been studied. The absolute datings obtained from fossil soils under the distal deposits of fan I turned out to be imprecise (Table 1). The significant range and error (i.e., standard deviation) in the obtained dating can be interpreted as being from a period when the fossil soil was gradually covered by sediments from gully erosion. The supply of top soil particles to the fan from the gully catchment area, where soil erosion processes began earlier than the gully erosion, should also be taken into account. In such situations previously formed soil could have been subject to redeposition (Zolitschka et al. 2003; Lang 2003). At the bottom of fan I, the humic horizon of both in situ and redeposited soil was dated. A similar situation was recorded in NE Poland (Smolska & Szwarczewski 2016). Therefore, it can be assumed that during the period of the sixth to the thirteenth century AD, the erosion processes began along the bottom of the older, dry valley, but the supply of sediments to the foot of the slope was negligible and soil continued to develop. With the development of settlements at the turn of the thirteenth and fourteenth century, and also due to climatic fluctuations, the valley floor was intensively ‘cut up’ and the gully developed. Such larger gullies are characteristic for the northern slopes of the Vilnia valley. In the lower and middle parts, the older dry valley was completely transformed (Fig. 1C and 2) and a vast fan was formed. The older, dry valleys located in its hinterland undoubtedly played an important role in the development of this large form. Analogous morphological situations have been described from sites in Poland (e.g., Sinkiewicz 1989; Smolska 2007; Twardy 2008, Jaworski 2018). The smaller gully began to develop at a similar time, i.e., during the years 1271–1435 (Table 1) and its fan quickly covered the palaeochannel which was located adjacent to the slope of the Vilnia valley.
Previous studies of sediments from gully erosion have pointed out their similarity to channel alluvium and, in the case of soil redeposition from the surface of deforested catchments, to colluvium (Twardy 2003, 2008; Smolska 2007, 2011; Kittel 2014; Majewski 2014; Piech 2021). The studied fans are dominated by alluvial type deposits (called proluvia in Poland), only the youngest unit, deposited since the seventeenth century, is characterized by increased recharge from soil erosion (deluvial deposits).
The gullies around Vilnius which were studied are diversified in terms of their morphology. Mostly short forms predominate and occur on the slopes of the Vilnia valley; while larger forms developed only along older, dry valleys.
The creation of the gullies was the result of land use changes related to the intensive settlement of the Vilnius area in the Middle Ages. Their further development was due to climate fluctuations and the intensity of human economic activity in the past.
The dating of the fossil soil level gave an inaccurate date (±200 years), which indicates the problems associated with dating buried soils, especially humus accumulation levels containing in situ soil and redeposited older soils from gully catchments.
The climatic conditions (Little Ice Age) caused the rapid development of the gullies and smaller deposition within the fans. An analysis of sedimentological indices (Mz, σ1, Sk1, and KG), the proportion of admixtures of the coarsest and finest fractions (gravel and clay), and organic matter content allowed three lithological units to be distinguished, which corresponded to the stages of gully development relating, accordingly, to medieval and early modern periods, and one from the seventeenth century. Until the seventeenth century, sediments from gullying predominated in the construction of the fans, and later, colluvial (deluvial) deposits from soil erosion from gully catchments.