Have a personal or library account? Click to login
The effect of parenteral betanin pre-treatment on the inflammatory response and proliferative activity of pulmonary parenchyma after jejunal ischaemia–reperfusion injury Cover

The effect of parenteral betanin pre-treatment on the inflammatory response and proliferative activity of pulmonary parenchyma after jejunal ischaemia–reperfusion injury

Open Access
|Nov 2025

Figures & Tables

Fig. 1.

Histopathological findings after mesenteric ischaemia–reperfusion lung injury in albino Wistar rats. (a) Table of histopathological assessment of lung parenchyma lesions for each group. (b) Chemical structure of betanin (C24H26N2O13). (c) Fluorescence micrograph of normal lung architecture with no histopathological changes in the sham control (SC) group; ¤ – normal pulmonary alveoli. (d) Fluorescence micrographs showing histopathological changes in the lung parenchyma in each experimental group without (A1, A4 and A24 (numbers denoting reperfusion h)) and with betanin pre-treatment (B1, B4 and B24); arrowhead – congestion of blood vessels; ↙ – prominent alveolar surface reduction with significant interalveolar septa thickening due to interstitial oedema; * – inflammatory cell infiltration. Staining was with haematoxylin and eosin; 400× magnification; scale bar = 200 μm in all micrographs
Histopathological findings after mesenteric ischaemia–reperfusion lung injury in albino Wistar rats. (a) Table of histopathological assessment of lung parenchyma lesions for each group. (b) Chemical structure of betanin (C24H26N2O13). (c) Fluorescence micrograph of normal lung architecture with no histopathological changes in the sham control (SC) group; ¤ – normal pulmonary alveoli. (d) Fluorescence micrographs showing histopathological changes in the lung parenchyma in each experimental group without (A1, A4 and A24 (numbers denoting reperfusion h)) and with betanin pre-treatment (B1, B4 and B24); arrowhead – congestion of blood vessels; ↙ – prominent alveolar surface reduction with significant interalveolar septa thickening due to interstitial oedema; * – inflammatory cell infiltration. Staining was with haematoxylin and eosin; 400× magnification; scale bar = 200 μm in all micrographs

Fig. 2.

Immunohistochemical findings after mesenteric ischaemia–reperfusion lung injury in albino Wistar rats regarding proliferating cell nuclear antigen (PCNA)-positive cell populations in lung parenchyma. (a) Number of PCNA+ cell nuclei per mm2 for each group; # and * – significant difference at P-value < 0.05; ##, ** and †† – significant difference at P-value < 0.01; ###, *** and ††† – significant difference at P-value < 0.001. (b) Brightfield micrographs of pulmonary parenchyma of negative control (NC) without primary antibody application in the betanin-pre-treated group (B) and sham control group (SC); ↙ – interalveolar septa; ¤ – pulmonary alveoli. (c) Brightfield micrographs of the positive cell population in the lung parenchyma in each experimental group without (A1, A4 and A24 (numbers denoting reperfusion h)) and with betanin-pre-treatment (B1, B4 and B24). 1,000× magnification; detail: 1,000×; scale bar = 100 μm in all micrographs
Immunohistochemical findings after mesenteric ischaemia–reperfusion lung injury in albino Wistar rats regarding proliferating cell nuclear antigen (PCNA)-positive cell populations in lung parenchyma. (a) Number of PCNA+ cell nuclei per mm2 for each group; # and * – significant difference at P-value < 0.05; ##, ** and †† – significant difference at P-value < 0.01; ###, *** and ††† – significant difference at P-value < 0.001. (b) Brightfield micrographs of pulmonary parenchyma of negative control (NC) without primary antibody application in the betanin-pre-treated group (B) and sham control group (SC); ↙ – interalveolar septa; ¤ – pulmonary alveoli. (c) Brightfield micrographs of the positive cell population in the lung parenchyma in each experimental group without (A1, A4 and A24 (numbers denoting reperfusion h)) and with betanin-pre-treatment (B1, B4 and B24). 1,000× magnification; detail: 1,000×; scale bar = 100 μm in all micrographs

Fig. 3.

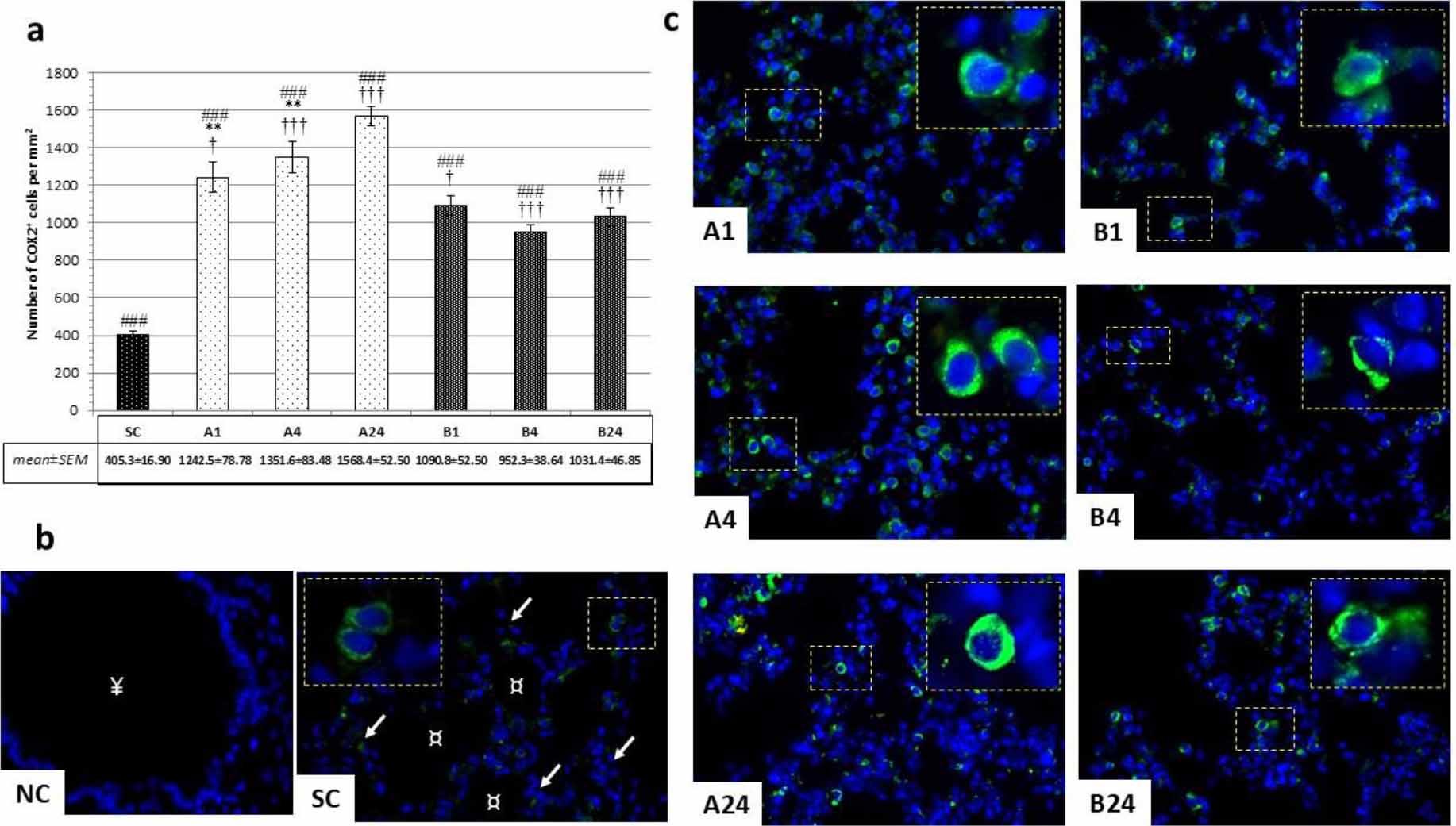
Immunohistochemical findings after mesenteric ischaemia–reperfusion lung injury in albino Wistar rats regarding COX-2+ cell populations in lung parenchyma. (a) Numbers of COX-2+ cells per mm2 in peribronchiolar lung parenchyma in all groups; † – significant difference at P-value < 0.05; ** – significant difference at P-value < 0.01; ### and ††† – significant difference at P-value < 0.001. (b) Immunofluorescence micrographs of pulmonary parenchyma of negative control (NC) without primary antibody application in the betanin-pre-treated group (B) and sham control group; ↙ – interalveolar septa; ¤ – pulmonary alveoli; ¥ – respiratory bronchiolus. (c) Immunofluorescence micrographs of COX-2+ cell populations in peribronchiolar lung parenchyma around bronchioles in each experimental group without (A1, A4 and A24 (numbers denoting reperfusion h)) and with betanin pretreatment (B1, B4 and B24). 600× magnification; detail: 1,000×; scale bar = 50 μm in all micrographs
Immunohistochemical findings after mesenteric ischaemia–reperfusion lung injury in albino Wistar rats regarding COX-2+ cell populations in lung parenchyma. (a) Numbers of COX-2+ cells per mm2 in peribronchiolar lung parenchyma in all groups; † – significant difference at P-value < 0.05; ** – significant difference at P-value < 0.01; ### and ††† – significant difference at P-value < 0.001. (b) Immunofluorescence micrographs of pulmonary parenchyma of negative control (NC) without primary antibody application in the betanin-pre-treated group (B) and sham control group; ↙ – interalveolar septa; ¤ – pulmonary alveoli; ¥ – respiratory bronchiolus. (c) Immunofluorescence micrographs of COX-2+ cell populations in peribronchiolar lung parenchyma around bronchioles in each experimental group without (A1, A4 and A24 (numbers denoting reperfusion h)) and with betanin pretreatment (B1, B4 and B24). 600× magnification; detail: 1,000×; scale bar = 50 μm in all micrographs

Fig. 4.

Immunohistochemical findings after mesenteric ischaemia–reperfusion lung injury in albino Wistar rats regarding COX-2+ cell populations in the epithelial lining of terminal bronchioles of lung parenchyma. (a) Table of % of COX-2+ epithelial cell populations for each group. (b) Immunofluorescence micrograph of the pulmonary parenchyma of the sham control (SC) group with no ischaemia–reperfusion injury; ¥ – lumen of terminal bronchiolus; arrowhead – detail of COX-2+ reactivity of club cell cytoplasm. 400× and 600×; scale bar = 50 μm. (c) Immunofluorescence micrographs of positive epithelial cell populations in the terminal bronchioles in each experimental group without (A1, A4 and A24 (numbers denoting reperfusion h)) and with betanin pre-treatment (B1, B4 and B24); arrowhead – detail of COX-2+ reactivity of club cell cytoplasm. 600× magnification; detail: 1,000×; scale bar = 50 μm
Immunohistochemical findings after mesenteric ischaemia–reperfusion lung injury in albino Wistar rats regarding COX-2+ cell populations in the epithelial lining of terminal bronchioles of lung parenchyma. (a) Table of % of COX-2+ epithelial cell populations for each group. (b) Immunofluorescence micrograph of the pulmonary parenchyma of the sham control (SC) group with no ischaemia–reperfusion injury; ¥ – lumen of terminal bronchiolus; arrowhead – detail of COX-2+ reactivity of club cell cytoplasm. 400× and 600×; scale bar = 50 μm. (c) Immunofluorescence micrographs of positive epithelial cell populations in the terminal bronchioles in each experimental group without (A1, A4 and A24 (numbers denoting reperfusion h)) and with betanin pre-treatment (B1, B4 and B24); arrowhead – detail of COX-2+ reactivity of club cell cytoplasm. 600× magnification; detail: 1,000×; scale bar = 50 μm
Language: English
Submitted on: Apr 14, 2025
Accepted on: Nov 3, 2025
Published on: Nov 18, 2025
Published by: National Veterinary Research Institute in Pulawy
In partnership with: Paradigm Publishing Services
Publication frequency: 4 issues per year

© 2025 Milan Maretta, Štefan Tóth, Zuzana Fagová, Martin Urda, published by National Veterinary Research Institute in Pulawy
This work is licensed under the Creative Commons Attribution 4.0 License.

AHEAD OF PRINT