Fig. 1

Fig. 2

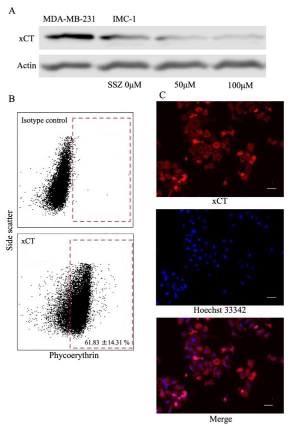
Fig. 3

Primers used in this study
| Gene | Forward primer (5′–3′) | Reverse primer (5′–3′) |
|---|---|---|
| NANOG | TGGAACAATCCGCTCCACAA | GATGGACTCCAGATCACCCATAGAA |
| MYC | GATCTCCTCCGGAGAGTGGAAAC | CACCGAGTCGTAGTCGAGGTCAT |
| SOX2 | GTGAGCGCCTGCAGTACAA | GCGAGTAGGACATGCTGTAGGTG |
| KLF4 | GATGTGACCCACACTGCCAGA | TGTTGGGAACTTGACCATGATTGTA |
| HPRT1 | GGAGCATAATCCAAAGATGGTCAA | TCAGGTTTATAGCCAACACTTCGAG |