Inflammatory breast carcinoma (IBC) is a subtype of malignant breast cancer in humans, and a rare disease that is found in only 1–6% of breast cancer patients. This carcinoma shows specific clinical signs such as redness, oedema, and heat in the breast tissue due to inflammation (7). Inflammatory mammary carcinoma (IMC) is also a rare disease, found in only about 8% of dogs with mammary gland tumours and, similarly to IBC, has a high degree of malignancy and a poor prognosis (20). The clinical signs are similar, being oedema, erythaema, induration, and perceptible heat. Histopathological features include lymphatic obstruction and oedema associated with infiltration of tumour cells into lymphatic vessels, and these features are similar in human IBC and canine IMC (27). Since the clinical symptoms and prognosis of both are similar, canine IMC has been considered as a model of human IBC (3). The general treatment methodology in humans includes a combination of preoperative chemotherapy using anthracyclines and taxanes, surgery, and postoperative radiotherapy (34). However, the 5-year survival rate is approximately 30% (2). In dogs, there is no standard treatment method and chemotherapy using anthracyclines and platinum complexes and radiotherapy may be given (5). Symptomatic treatment may include the use of anti-inflammatory analgesics. In dogs, it is reported that even with combined antibiotic and anti-inflammatory drug therapy, the average survival time is approximately one month, and the prognosis is still poor (20).
In recent years, it has been suggested that cancer originates from, and is maintained by, a small number of cancer stem cells (CSCs) present in tissues (1, 21). In humans, the CSC population can be detected by surface antigen markers (CD44, CD24 and CD133), aldehyde dehydrogenase (ALDH) activity, and in a serum-free and low adhesion environment (sphere formation assay). Many of these markers are thought to be relevant to mammary tumour stem cells in dogs (8, 13, 14, 31). Although reports on CSC markers in dogs are limited, it has been noted that cells positive for ALDH and CD44 and negative for CD24 in mammary tumour–derived cell lines had CSC traits (13, 14). The cystine-glutamine transporter subunit SLC7A11 (xCT) was recently reported to be highly expressed in cancer cells, especially in CSCs (8). It is known that xCT takes up cystine into cells and promotes the production of reduced glutathione, thereby suppressing the accumulation of reactive oxygen species (ROS) in cancer cells, and increasing the cells’ resistance to oxidative stress (23). Although there are reports of xCT expression in human breast cancer and IBC-derived cell lines (22), there is only one account of research in dogs that examines the expression of xCT mRNA, and its function remains unclear (26).
Many human breast cancer–derived cell lines have been established, including KPL4, WIBC-9, SUM149, SUM190, MDA-IBC-3, UACC-732, MARY-X, FC-IBC-01 and FC-IBC-02 (10, 16, 24, 29, 32). In humans, the basic knowledge of IBC which cells have provided has been accumulated using these lines. However, only three types of canine IMC-derived cell lines have been reported (3, 28), which is an extremely small number compared to human IBC-derived cell lines. The establishment of IMC-derived cell lines is important as a bioresource not only for elucidating the pathology of canine IMC, but also for analysing the molecular characteristics of human IBC.
In this study, we newly established a stable IMC-derived cell line from the cells of a toy poodle at the Yamaguchi University Animal Medical Center in Japan. We also analysed the expression of xCT in the cell line.
The patient was a female toy poodle aged 5 years 10 months, which presented with an inflamed mammary gland on 18 October, 2019, and was referred to the Yamaguchi University Animal Medical Center for a second opinion. A blood test showed an increase in the white blood cell count and in alkaline phosphatase and serum C-reactive protein levels. Abdominal ultrasonography showed a swelling of the sub-lumbar lymph nodes. X-ray computed tomography was performed under general anaesthesia, and showed regional lymph node metastases and swelling of the entire mammary gland, but no obvious lung metastases. Using a biopsy needle (Temno Evolution 14G × 11cm, Merit Medical Japan, Tokyo, Japan), a tissue sample was collected from the fifth mammary gland on the left side and examined at a private pathological examination centre (IDEXX Laboratories, Tokyo, Japan). All investigations were carried out on the same day. Histopathological examination revealed infiltration of cancer cells into the lymphatic vessels (Fig. 1A), and immunostaining with cytokeratin 1/3 antibody confirmed that the cancer cells were of epithelial origin (Fig. 1B). Based on the histopathological results and clinical signs, IMC was diagnosed. The patient underwent local radiation therapy and anti-cancer drug treatment. Radiation therapy with orthovoltage was given on the first visit at 6 Gy and on the second visit at 4 Gy, and chemotherapy was administered using 200 mg/m2 carboplatin (Paraplatin injection of 450 mg, Bristol-Myers Squibb, Tokyo, Japan) on 5 November. However, the patient died three days later.

Histopathological examination and data analysis. A – infiltration of cancer cells into the lymphatic vessels (arrows); scale bar: 200 μm. B – immunostaining with cytokeratin 1/3 antibody showing cancer cells with infiltration into the lymphatic vessels to be of epithelial origin (arrows); scale bar: 200 μm. C – IMC-1 cells with epithelial characteristics as polygonal or circular shapes and arranged in a paving stone pattern without contact inhibition; scale bar: 100 μm. D – cell proliferation rate indicating 31 h doubling time. E and F – flow cytometric investigation of expression of CD24 and CD44 in IMC-1. Values represent the mean ± standard error (n = 6)
The biopsied tissue was minced using a scalpel and agitated in Eagle’s minimum essential medium (E-MEM; Wako Pure Chemical Industries, Osaka, Japan) containing 1 mg/mL collagenase type I (Sigma-Aldrich Japan, Tokyo, Japan) at 37.5°C for 1 h. After the mixture was filtered using a 100 μm nylon mesh, it was cultured in Roswell Park Memorial Institute medium (RPMI-1640, Wako Pure Chemical Industries) supplemented with 3% foetal bovine serum (FBS), amino acid supplement (GlutaMAX, Thermo Fisher Scientific, Waltham, MA, USA), and antibiotic-antifungal solution (Penicillin-Streptomycin Mixed Solution; 100 U/mL penicillin, 100 μg/mL streptomycin and 0.25 μg/mL amphotericin B; Nacalai Tesque, Kyoto, Japan) at 37.0°C under 5% CO2. After 24 h, cells adhering to the dish were observed. Subsequently, the medium was changed once every two days until the cells were 90% to 100% confluent. Accutase cell dissociation reagent (Innovative Cell Technologies, San Diego, CA, USA) was used for subculturing. The cells were passaged 100 times and stable cell proliferation was confirmed. This cell line was named IMC-1.
The growth curve and doubling time of the cells were examined. The cells were plated at a density of 5.0 × 105 cells/well in 6-well plates and counted on days 1, 2, 3, 4, 5, and 6 using a cytometer. The doubling time was determined using a semi-logarithmic graph.
The collected cells were lysed with ice-cold RIPA buffer containing a protease inhibitor cocktail (Protease Inhibitor Cocktail Set I; this and the buffer are products of Wako Pure Chemical Industries) and incubated at 4°C for 10 min. Insoluble fragments were removed by centrifugation at 19,200 × g at 4°C for 30 min, and the supernatant was collected. The protein concentration was determined using a Protein Assay BCA Kit (Wako Pure Chemical Industries Ltd). The cell lysate, containing 15 μg of total protein, was then boiled in sodium dodecyl sulphate (SDS) sample buffer (80 mM Tris, 2% SDS, 10% glycerol, 8% 2-mercaptoethanol, pH 6.8). For Western blot analysis, the prepared lysate was separated by 12% SDS-PAGE and transferred to a PVDF membrane by a standard method. The human mammary tumour strain MDA-MB-231, which has been reported to express xCT, was used as a positive control (35). After blocking with 0.5% skim milk, the membrane was incubated with an anti-xCT primary antibody at 1 : 1,000 dilution (xCT / SLC7A11; Cell Signaling Technology, Beverly, MA, USA), and rabbit anti-actin antibody at 1 : 3,000 dilution (AC-40; Sigma-Aldrich). This was followed by incubation with DyLight 680 anti-mouse IgG (H + L) and DyLight 800 anti-rabbit IgG (H + L) (Cell Signaling Technology) as secondary antibodies. An Odyssey CLx imaging system (LI-COR Biotechnology, Lincoln, NE, USA) was used to detect the proteins.
After checking for contamination under a microscope, the medium was aspirated with a pipette and cells were washed with phosphate-buffered saline (PBS). Trypsin (4 mL/m2) was evenly spread on the cell surface, and the cells were incubated at 37°C for 5 min. The cells were resuspended in fluorescence-activated cell sorting (FACS) buffer (1 × PBS, 100 μM ethylenediaminetetraacetic acid, penicillin-streptomycin mixed solution, and 1% foetal bovine serum) to inactivate trypsin. The mixture was centrifuged at 200 × g for 5 min, the supernatant was aspirated and the cells in the pellet were resuspended in FACS buffer. An aliquot of the cell suspension (10 μL) was mixed with 10 μL of Trypan Blue (Nacalai Tesque), and the number of viable cells was counted using a Birkelturk haemocytometer. The cells were then centrifuged at 200 × g for 5 min at 15°C, and resuspended in FACS buffer to 1 × 106 cells / 100 μL (1 test), and 1 μL/test of dead cell staining solution (Zombie NIR; Biolegend, San Diego, CA, USA) was added. Incubation followed for 20 min at 25°C to remove the dead cells for flow cytometry. Then, 1 mL of FACS buffer was added and the mixture was centrifuged at 200 × g at 15°C for 5 min and resuspended in 100 μL of FACS buffer. After that, anti-xCT (Biorbyt, Cambridge, UK), anti-CD44 (APC anti-mouse/human CD44; Biolegend) and anti-CD24 (PE anti-mouse CD24; Biolegend) antibodies were added and the suspension was incubated on ice for 60 min in the dark. Addition of 1 mL of FACS buffer and centrifugation at 200 × g and 15°C for 5 min were the next steps. The cells were then resuspended again in 100 μL FACS buffer. After passing through a 100-μm nylon mesh, each expression was detected using a BD Accuri C6 flow cytometer (BD Biosciences, Ann Arbor, MI, USA). In brief, the cell population was gated by forward and side scatter axes, and the dead cells were excluded by staining solution. For CD24 and CD44, cells to which no antibodies had been added were used as a negative control, and for xCT, Rabbit IgG Isotype Control PE (Southern Biotech, Birmingham, AL, USA) was used for isotype control. The percentage of positive cells was calculated. All procedures were performed three times.
Cells were cultured in a 6-cm dish, washed with 3 mL of FACS buffer, and incubated with 4% paraformaldehyde phosphate buffer solution (Wako Pure Chemical Industries) for 20 min at 25°C to fix the cells. The cells were then washed twice with FACS buffer, which with the addition of anti-xCT antibody at a 1 : 100 concentration was added to the dish, and the dish was incubated in the dark at room temperature for 1 h. The cells were next washed three times with FACS buffer, to which 2′-[4-ethoxyphenyl]-5-[4-methyl-1-piperazinyl]-2,5′-bi-1H-benzimidazole trihydrochloride trihydrate (Hoechst 33342 solution; Dojindo, Osaka, Japan) was added this time at a 1 : 200 concentration, the resulting solution was added to the dish, and the dish was incubated in the dark at room temperature again for 30 min. It was washed twice with FACS buffer and observed with a BZ-9000 fluorescence phase-contrast microscope (Keyence Corporation, Osaka, Japan).
After culturing IMC-1 with treatments of 50 μM or 100 μM of sulfasalazine (SSZ) for 24 h, the RNA was extracted according to the recommended protocol using an RNA separation kit (RNeasy Mini Kit; QIAGEN, Hilden, Germany). Using ReverTra Ace qPCR RT Master Mix with gDNA Remover (Toyobo, Osaka, Japan), the extracted RNA was reverse transcribed with random primers. A semiquantitative RT-PCR was performed using a SYBR Green assay in combination with a SYBR Premix Ex Taq II and a real-time PCR detection system (Thermal Cycler Dice Real Time System Lite TP700; all products of TaKaRa Bio, Kusatsu, Japan). The PCR conditions were denaturation at 95°C for 15 s, annealing at 60°C for 30 s, and extension at 72°C for 30 s for up to 45 cycles. Levels of expression of the NANOG, MYC, SOX2, and KLF4 genes were normalised to those of HPRT1. The relative values were compared using the comparative Ct (2- (ΔCt-Cc)) method. The primers used are shown in Table 1.
Primers used in this study
| Gene | Forward primer (5′–3′) | Reverse primer (5′–3′) |
|---|---|---|
| NANOG | TGGAACAATCCGCTCCACAA | GATGGACTCCAGATCACCCATAGAA |
| MYC | GATCTCCTCCGGAGAGTGGAAAC | CACCGAGTCGTAGTCGAGGTCAT |
| SOX2 | GTGAGCGCCTGCAGTACAA | GCGAGTAGGACATGCTGTAGGTG |
| KLF4 | GATGTGACCCACACTGCCAGA | TGTTGGGAACTTGACCATGATTGTA |
| HPRT1 | GGAGCATAATCCAAAGATGGTCAA | TCAGGTTTATAGCCAACACTTCGAG |
Analysis was performed according to the manufacturer’s instructions using an ALDH activity assay kit (ALDEFLUOR; Stemcell Technologies, Vancouver, Canada). Briefly, 1 × 106 cells were stained with 1 μL of viability probe (Zombie NIR; BioLegend) for 20 min at room temperature to stain dead cells. Cells were subsequently prepared with 1,000 μL of assay buffer. Then, 5 μL of activated ALDEFLUOR Reagent was added to the test tube, and immediately half of this suspension was removed from the test tube to a control tube. The control tube was prepared by adding 5 μL of diethylaminobenzaldehyde, a selective inhibitor of ALDH activity. The test and control tubes were then incubated in the dark for 40 min at room temperature, centrifuged at 200 × g for 5 min at 15°C, the supernatant was aspirated, and 500 μL of the assay buffer was added to resuspend the cells. Next, the cell suspension was strained and ALDH activity was detected using the flow cytometer employed previously. As was the procedure for cell surface antigens, the cell population was gated by forward and side scatter axes, and the dead cells were excluded by staining solution. The positive cells were identified by flow cytometry. Briefly, we calculated the control line by cells treated with ALDH inhibitor (the control tube). Then, we performed flow cytometry on the test tube and estimated the positive cell count and percentage. All procedures were performed three times.
Statistical analysis was performed using Prism 7.0 (GraphPad Software, San Diego, CA, USA), and the data recorded as mean ± standard error. The comparison between the two groups was by Student’s t-test, and p < 0.05 was judged to be statistically significant.
Cells were observed with epithelial characteristics such as polygonal or circular shapes and arranged in a paving stone pattern without contact inhibition (Fig. 1C). The cell proliferation rate was observed and the doubling time was measured as 31 h (Fig. 1D).
In flow cytometric investigation of CD24 and CD44 expression, 4.9% of the cells were found to express CD24 (Fig. 1E) and 100% of the cells were found to express CD44 (Fig. 1F).
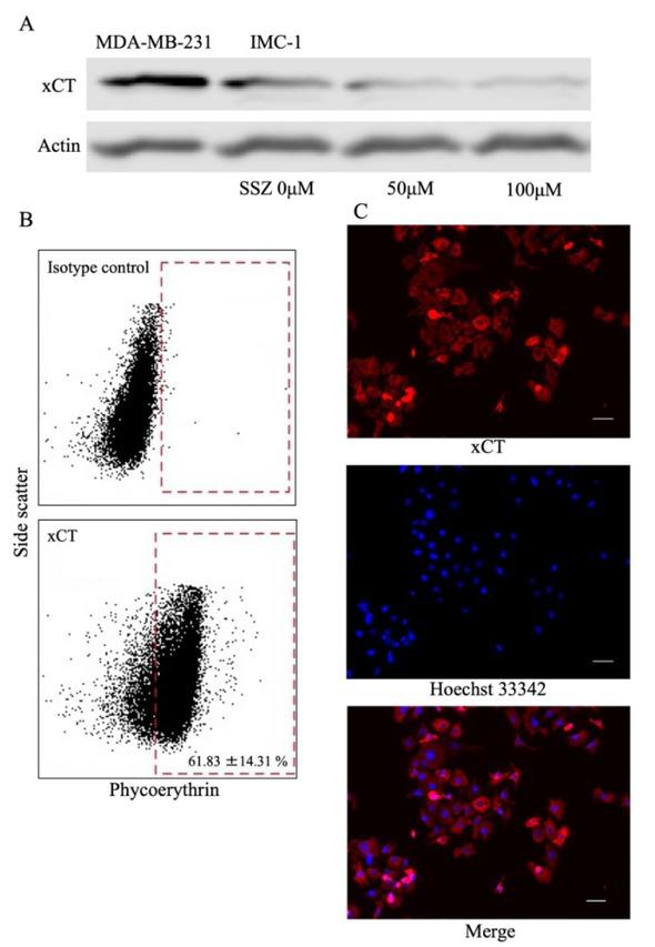
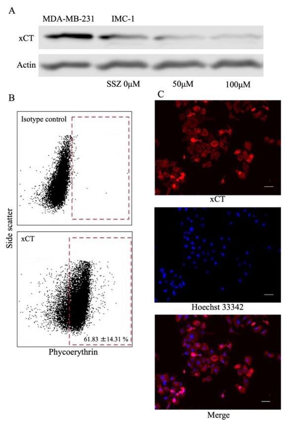
The xCT band was observed in Western blots in both IMC-1 cells and the positive controls. When IMC-1 cells were treated with SSZ at concentrations of 50 μM and 100 μM for 24 h, a marked decrease in the Western blot band intensity was observed (Fig. 2A).

Expression of xCT visualised by Western blot, flow cytometry and immunofluorescence. A – Western blot showing an xCT band in both IMC-1 cells and the positive controls (MDA-MB-231) and lower band intensity when IMC-1 cells were treated with SSZ at concentrations of 50 μM and 100 μM for 24 h. B – proportion of control and IMC-1 cells expressing xCT seen in flow cytometry. C – fluorescence microscopy of xCT expression by IMC-1 showing xCT throughout the cytoplasm to the cell surface. Values represent the mean ± standard error (n = 6). Scale bar: 100 μm
The expression of xCT in IMC-1 cells was examined using flow cytometry, yielding results showing that 61.83 ± 14.31% of IMC-1 cells expressed xCT (Fig. 2B). These results proved that IMC-1 cells demonstrated xCT expression, and that this expression decreased upon treatment with SSZ.
In microscopy of immunostained IMC-1 cells, xCT fluorescence was found throughout the cytoplasm to the cell surface (Fig. 2C).
The expression levels of the NANOG, MYC, SOX2 and KLF4 CSC markers were found to be decreased upon SSZ treatment when compared with the untreated cell samples (Fig. 3A). Furthermore, statistical analysis revealed a significant difference in MYC (p < 0.0001), SOX2 (p = 0.0029), and KLF4 (p < 0.0001) levels between the SSZ-treated cells and the untreated cells.

Expression levels of the NANOG, MYC, SOX2, and KLF4 CSC markers before and after SSZ treatment as determined by semi-quantitative PCR. A – bar charts showing significant differences in MYC, SOX2, and KLF4 expression between the SSZ-treated and the untreated cells. B – dot plot showing greater aldehyde dehydrogenase (ALDH) activity in experimental cells than in control cells but lower activity in SSZ-treated cells than in untreated cells. Red dotted area is calculated by control cells and represents cells with ALDH activity. C – bar chart showing a significant decrease in the number of positive cells after treatment with SSZ; ns – not significant; * p < 0.05. Values represent the mean ± standard error (n = 6).
Cells were considered ALDH-positive when they showed a greater activity than the negative control. ALDH-positive cells were detected in 62.8% ± 7.87 (mean ± standard error) of all the cells tested (Fig. 3B). Treatment of IMC-1 cells with SSZ (100 μM) for 24 h resulted in a significant decrease in the number of positive cells (p < 0.0001) (Fig. 3C). From these results, we conclude that the ALDH activity of IMC-1 cells was diminished by SSZ treatment.
Due to the similar clinical features and histopathological findings of human IBC and canine IMC, dogs are expected to be model animals for IBC studies (4). However, at the time of writing only three types of canine IMC-derived cell lines had been reported (3, 28), while more than twice as many human IBC-derived cell lines have been developed (KPL4, WIBC-9, SUM149, SUM190, MDA-IBC-3, UACC-732 and MARY-X) (10, 16, 24, 29, 32).
In this study, we established a new canine IMC-derived cell line from a patient diagnosed with IMC based on clinical signs and histopathology. In addition, we demonstrated the expression of CD44 by cells of this line by flow cytometry, Western blotting and immunofluorescence staining. We also confirmed that the expression of xCT was suppressed by treatment with the known xCT-specific inhibitor SSZ. A semi-quantitative PCR revealed that SSZ treatment also reduced the expression of CSC markers. We furthermore observed that a large number of IMC-1 cells were positive for ALDH activity and that the population of these cells was reduced upon SSZ treatment, also using flow cytometry.
Recently, xCT has been shown to play a role as a cystine-glutamine antiporter that contributes to the oxidative stress resistance of CSCs through its associated increase in intracellular glutathione (GSH) synthesis (23). Furthermore, it has been reported that xCT activates its function by binding to a variant isoform of CD44 (CD44v), a known CSC marker for various solid cancers (8). It has been observed that this CD44v-xCT-mediated oxidative stress avoidance mechanism promotes the metastasis of mouse mammary tumour cells to the lung (33). This antiporter is involved in CSC distant metastasis and cell invasion, as shown in human studies. A small number of investigations of xCT expression in canine tissues have been reported, including expression in lens epithelial cells and normal brain tissue (12). However, there is only one published confirmation of the expression of xCT at the mRNA level in canine tumour tissues and cell lines (26). This study is the first to clarify the expression of xCT in canine tumour cell lines at the protein level.
It has been stated that the expression of xCT is suppressed by SSZ treatment in human IBC-derived cell lines (27). However, there are no descriptions of the inhibitory effect of SSZ on any tumour cells, including IMC-derived cell lines, in veterinary medicine. Our results showed that SSZ decreased xCT expression, CSC marker expression, and ALDH activity in IMC-1 cells. Although SSZ is well known as a therapeutic agent for rheumatoid arthritis and ulcerative colitis, recent studies implied its possible use in cancer therapy by revealing that SSZ suppresses the expression of xCT, specifically inhibiting the uptake of cystine, and exerts a secondary effect of decreasing GSH levels in cancer cells (27). In recent years, clinical trials using SSZ have been conducted in human medicine, and it was reported that progression-free survival is significantly prolonged using SSZ in combination with conventional anticancer drugs in advanced lung cancer (19). Chemotherapy targeting xCT to specifically impair CSCs in humans is attracting attention. The clinical usefulness of SSZ as a CSC-specific treatment in canine IMC was suggested by the outcomes of this study.
Aldehyde dehydrogenase is an intracellular enzyme that metabolises cytotoxic aldehydes to acetic acid, leading to intracellular detoxification (30). Its activity is known to be high in cancer cells, especially CSCs (15). In vitro studies have shown that increased ALDH activity contributes to malignant transformation of cancer (4). In human studies, ALDH activity is known to be a factor for poor prognosis in many types of cancers (11, 17, 25). The activity of this enzyme is also known to be high in human breast cancer (6) and in canine mammary tumour–derived cell lines (13). In this study, we also found ALDH activity–positive cells in the IMC-1 cell line. Additionally, it has been noted that suppression of xCT expression reduces ALDH activity in human mammary tumour–derived cell lines (18). Our study also showed that IMC-1 treated with SSZ, an xCT-specific inhibitor, showed a decrease in ALDH activity. This suggests that xCT expression contributes to the maintenance of ALDH activity.
High malignancy and poor prognoses associate with IBC and IMC. It has been clarified from previous reports that xCT contributes to the nature of CSCs and distant metastasis, and the usefulness of cancer treatment targeting xCT is drawing attention. The xCT-specific inhibitor SSZ has long been used in human medicine for the treatment of rheumatoid arthritis and ulcerative colitis. In addition, it is often used in the veterinary field for the treatment of colitis and many findings have been logged regarding dosage and safety in dogs (9). Recently, drug repositioning, which is the use of existing drugs in different therapy regimes, has been advocated. It merits recommendation because compared to the procedure for creating and gaining approval for new drugs, it imposes a simpler procedure eliminating steps such as safety tests and dose estimation. These circumstances give us cause to expect the faster development of clinical applications of SSZ for IMC and IBC.
In this study, a new canine IMC-derived cell line was established. In addition, the expression of xCT, its suppression by SSZ, and the accompanying inhibitory effect on cancer stem cell markers were ascertained. In the future, we aim to study the effect of xCT on the maintenance of CSC properties in canine tumours, and propose a new therapeutic method for the treatment of canine IMC by targeting xCT. We would also like to establish a more effective treatment for IMC in dogs and IBC in human medicine.