Have a personal or library account? Click to login
Effects of α-enolase gene silencing on reproductive-related hormone receptor expression and steroid hormone synthesis of primary granulosa cells from goose F1 follicles Cover

Effects of α-enolase gene silencing on reproductive-related hormone receptor expression and steroid hormone synthesis of primary granulosa cells from goose F1 follicles

Open Access
|Jan 2020

Full Article

Introduction

Zi geese (Anser cygnoides) are a native breed of the temperate zone of Heilongjiang and Jilin provinces in China. The number of eggs laid by one Zi goose in the annual cycle ranges from about 80 to 100. Studies on improving the performance of Zi geese have become more common in recent years (9). In previous research of ours to study the molecular genetic mechanisms of egg production and improve laying performance, suppression subtractive hybridisation (SSH) and reverse dot-blot were employed to identify laying performance-associated genes in the ovaries (9). The results showed that the relative expression levels of α-enolase (ENO1) in the ovaries of laying geese were higher by a factor of 2.34 ± 0.67 compared with those of pre-laying geese.

ENO1 is a glycolytic enzyme expressed in a wide variety of tissues, which is responsible for the adenosine triphosphate (ATP)-generating conversion of 2-phospho-glycerate to phosphoenolpyruvate (14). ENO1 is associated with tumour development through a process known as the Warburg effect. Increased ENO1 gene activity and protein production have been detected in several carcinomas, including neuroendocrine tumours, neuroblastoma, lung cancer, hepatocellular carcinoma, and breast cancer cells, suggesting the involvement of ENO1 in tumour progression (2, 4, 5, 8, 10, 12, 15, 17, 18, 20, 26, 29). The results suggested that increased presence of ENO1 could result in ATP production; thus, ENO1 may act as a metabolic tumour promoter conferring a selective growth advantage on ENO1-overexpressing tumour cells. We suggest that the rapid growth and development of avian ovarian follicles indicates that these cells also need to consume glucose by the glycolytic pathway as an element of the dynamics of their development. The poultry ovarian granulosa cell is characterised by as rapid proliferation as that of tumour cells, and studies with specific regard to ENO1 on the effects of the glycolysis pathway on the granulosa cell have yet to make conclusive findings.

The ovaries of laying hens contain a hierarchy of preovulatory follicles and prehierarchical follicles of various sizes at different stages of maturation, which allows a mature follicle to ovulate on successive days throughout a laying sequence (1). The fate of each follicle is controlled by endocrine and paracrine factors, with follicle-stimulating hormone (FSH), luteinising hormone (LH), growth hormone (GH), insulin-like growth factor 1 (IGF-1), and oestrogen being the most important hormones in modulating cell proliferation, hormone secretion and the response of granulosa cells. These hormonal functions rely on the expression of the corresponding receptor. The secretion levels of oestradiol, activin, progesterone, testosterone, inhibin, and follistatin from the ovarian granulosa cells also play an important role in the avian ovulatory cycle.

It currently remains unclear whether ENO1 has direct effects on reproduction which are related to the hormone receptor expression and steroid hormone synthesis of granulosa cells to regulate ovulation during ovulatory cycles in poultry. Thus, in the present study, recombinant short hairpin RNA (shRNA) carrying ENO1 was infected into in vitro cultures of primary granulosa cells from goose F1 follicles, in order to elucidate the effect of ENO1 on reproduction. The actions of ENO1 of interest in this work are related to expression of follicle-stimulating hormone receptor (FSHR), luteinising hormone receptor (LHR), oestrogen receptor α (ERα), oestrogen receptor β (ERβ), growth hormone receptor (GHR), and insulin-like growth factor binding protein 1 (IGFBP-1) and synthesis of the steroid hormones oestrogen, progesterone, testosterone, activin, follistatin, and inhibin.

Material and Methods

Sample preparation. The experiment began on March 30th, 2012 and ended on July 15th, 2012. The geese were raised in Datong district (124.83°E, 46.04°N), Heilongjiang Province. Eight laying Zi geese, eight months of age, were obtained from Daqing Breeding Farm. All geese had normal laying sequences. The geese were sacrificed by cervical dislocation post anaesthesia. A pool of F1 follicles were removed from the geese 2–4 h before oviposition, from which the granulosa cells were separated by a mechanical method (6). A total of three washes were performed prior to assessment of cell viability and count. Immediately following the final washing step, a 100 μL aliquot of the cell suspension was subjected to the live/dead trypan blue staining procedure. Finally, the granulosa cells were cultured at 2 × 105/well in 800 μL M199 medium in 12-well plates supplemented with 10% foetal calf serum (FCS; HyClone, Tauranga, New Zealand). The granulosa cells were incubated at 37℃ for 72 h in a water-saturated atmosphere of 95% air and 5% CO2.

Construction of RNA interference vectors and granulosa cell transfection. Eight healthy female Zi geese were selected and the primary granulosa cells from their F1 follicles were separated and cultured. Three inserted DNA sequences which could interfere with ENO1 gene expression in geese follicular granulosa cells were designed using the RNA interference RNAi Designer software. They were designated shRNA-ENO1-350, shRNA-ENO1-892, and shRNA-ENO1-591. Subsequently, the three interference sequences were assembled by in vitro synthesis and were respectively connected with linearisation to a pGPU6/GFP/Neo carrier to build the RNA interference expression vector of ENO1. The three plasmids were respectively transfected into the supernatant of primary cultured follicular granulosa cells and the expression of ENO1 in goose follicular granulosa cells was detected by real-time fluorescent quantitative PCR (qRT-PCR) and Western blot. The cultured cells which came into contact with the ENO1 interference expression (RNAi) vector were the experimental group, and three further groups were specified: the standard medium group (C), the irrelevant sequence interference group (NC), and the transfection reagent group (Lip). The total incubation period was 48 h. The RNAi group was to transfect the ENO1 interference expression recombinant plasmid into the follicular granulosa cell group, the NC group was to transfect the recombinant plasmid carrying the irrelevant sequence into the follicular granulosa cell group, the C group was the control group, and the Lip group was to add the transfection reagent into the follicular granulosa cell group.

Real-time qPCR detection of ENO1-, FSHR-, LHR-, ERα-, ERβ-, GHR-, and IGFBP1-mRNA expression. Total RNA was isolated from granulosa cells of the RNAi, C, NC, and Lip groups according to the Trizol (Invitrogen, Waltham, MA, USA) manufacturer’s instructions. Total RNA (1.5 μg) was reverse transcribed to cDNA for use in real-time PCR, and the first-strand cDNA underwent qRT-PCR using the Line-Gene K real-time PCR detection system and software (Bioer Technology, Hangzhou, China) with SYBR Premix Ex TaqTM (Takara Biomedical Technology, Beijing, China).

Table 1

List of primers used for quantitative RT-PCR

Target genePrimer sequence (5′–3′)Amplicon size (bp)
ENO1F: GCGGTGCCTCAACTGGAATT 183
R: CCATGTCCAGCATCAGTTTGTC
GAPDH

F: GCTGATGCTCCCATGTTCGTGAT

R: GTGGTGCAAGAGGCATTGCTGAC
86
LHR

F: GTAACACTGGAATAAGGGAAT

R: GAAGGCTTGACTGTGGATA
191
ERα

F: ACCCAAACAGACCATTCAACGAA

R: CGCCAGACTAAGCCAATCATCAG
187
ERβ

F: AAGTGGGAATGATGAAATGTGGC

R: GGACTGACCGTGCTGAGGAGAAT
163
FSHR

F: TCCTGTGCTAACCCTTTCCTCTA

R: AACCAGTGAATAAATAGTCCCATC
207
IGFBP-1

F: CCTTGTCAGAAGGAGCTCTA

R: CATCCAGTGAAGTTTCACACT
145
GHR

F: GCCCCTGCTGACATTTGAGAAT

R: GGCCACTGCAGAAGATCATCAC
115

The qRT-PCR was performed in 50 μL reactions on the Line-Gene K Real-Time PCR Detection System and software (Bioer Technology) using 2 μL of the first-strand cDNA and SYBR Green PCR Master Mix (Takara Biomedical Technology). The following PCR conditions were used for ENO1 detection: thermal cycling was performed with an initial denaturation step of 5 min at 94℃, followed by 35 cycles of 30 s at 94℃ and 40 s at 55℃, and then a final extension of 10 min at 72℃. For FSHR, ERα, ERβ, IGFBP-1 and GHR PCR, the conditions were an initial denaturation step of 5 min at 94℃, followed by 35 cycles of 30 s at 95℃ and 30 s at 56℃, and then a final extension of 5 min at 72℃. The PCR for LHR passed through an initial denaturation step of 5 min at 94℃, 35 cycles of 30 s at 95℃ and 30 s at 52℃, and then a final extension of 5 min at 72℃.

Relative quantification of gene expression was performed in three replicates for each sample and normalised by glyceraldehyde 3-phosphate dehydrogenase (GAPDH). As a control for genomic DNA contamination, an equivalent amount of total RNA without reverse transcription was tested for each sample per gene. A no-template control (NTC) was also included in each run for each gene. The quality of standard curves was judged by the slope of the standard curve and the square of the Pearson correlation coefficient (R2). The PCR amplification efficiency of each primer pair was calculated from the slope of a standard curve using the equation Efficiency% = (10 (−1/slope) −1) × 100%.

Hormone concentration detection. The levels of oestradiol, progesterone, activin, inhibin, follistatin, and testosterone in the culture fluid were measured by ELISA. A Goose Progesterone (PROG) ELISA kit was purchased from R&D systems (Minneapolis, MN, USA). The ELISA plates were divided into standard wells and sample wells, and the standard was added to the designated wells. Samples for investigation were first added to the sample wells in 10 μL volume, and then 40 μL of sample diluent was added, but blank wells had no reagent added. Diluted antigen solution labelled with HRP was added to standard wells and sample wells in 100 μL aliquots. The plate was covered with an adhesive plastic and incubated at 37℃ for 2 h. The liquid was discarded and the plate was dried with absorbent paper. The plate was washed with 200 μL of washing buffer and dried five times. Then 50 μL of chromogen solution A and 50 μL of chromogen solution B were added into the each well, and incubated away from the light at 37℃ for 15 min. Finally, 50 μL of stop buffer was added to the wells and the absorbance of each well was read at 450 nm.

Statistical analysis. The hormone data were analysed by one-way analysis of variance (ANOVA) followed by Duncan’s multiple range test using SAS 9.0 statistical software for Windows (SAS Institute Inc., Cary, NC, USA). Differences between means were evaluated using the least square means procedure. All data values were expressed as means ± SD and were considered significantly different at P < 0.05 and highly significantly different at p < 0.01.

Results

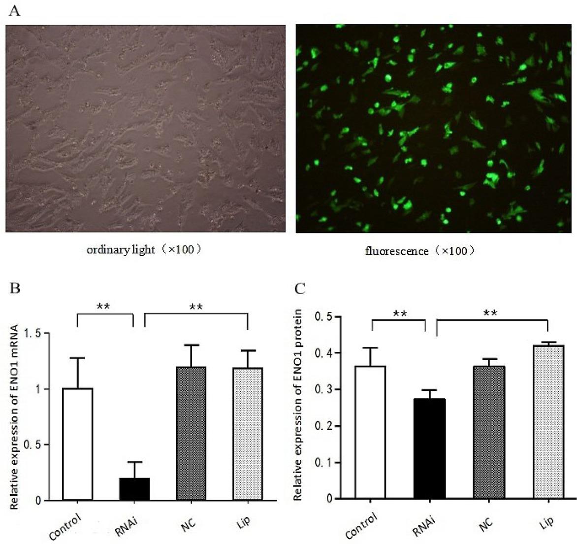
Expression of ENO1 gene in granulosa cells. The results of qRT-PCR showed that ENO1 mRNA expression was significantly downregulated in the RNAi group compared with the NC, Lip, and control groups (p < 0.01). The results of Western blotting concurred, also showing that expression of the ENO1 protein of the RNAi group was significantly downregulated (p < 0.01) compared with the NC, Lip, and control groups, and showing that there were no significant expression differences between these three groups (Fig. 1).

Fig. 1

Transfection of shRNA-ENO1 in granulosa cells and detection of ENO1 expression. A – transfection of shRNA-ENO1 in granulosa cells (100 ×) including granulosa cells under ordinary light and fluorescence. B – ENO1 mRNA expression by qRT-PCR in granulosa cells transfected with shRNA-ENO1 after 48 h. ENO1 mRNA expression by qRT-PCR in granulosa cells was measured by qRT-PCR. C – ENO1 expression by Western blot in granulosa cells transfected with shRNA-ENO1 after 48 h. The significance of difference for the ENO1 expression level among the different groups was determined by Student’s t-test. ** P < 0.01, and * P < 0.05 when compared with the control sample

The effects of ENO1 gene silencing on mRNA expression of FSHR, LHR, ERα, ERβ, GHR, and IGFBP-1. Expressed FSHR, LHR, ERα, ERβ, GHR, and IGFBP-1 mRNA were detected by fluorescence quantitative PCR, and were as shown in Fig. 2. It can be seen that the FSHR, LHR, ERα, ERβ, GHR and IGFBP-1 mRNA expression levels in the RNAi group were significantly lower than those in the control group, NC, and Lip groups (p < 0.01), and that there were no significant differences between these three groups.

Fig. 2

Quantitative RT-PCR–detected expression of FSHR, LHR, ERα, ERβ, GHR, and IGFBP-1 mRNA in the granulosa transfected with shRNA-ENO1 after 48 h detected by qRT-PCR. A – FSHR, B – LHR, C – GHR, D – IGFBP-1, E – ERα, F – ERβ. The significance of difference for the hormone receptor levels were determined by Student’s t-test. ** p < 0.01, and * p < 0.05 when compared with the control sample

The effects of ENO1 gene silencing on the concentration of progesterone, oestradiol, follistatin, testosterone, activin, and inhibin. The effects of ENO1 gene silencing on oestrogen, testosterone, activin, progesterone, inhibin, and follistatin levels in the supernatant fluid of the cultured granulosa cells are shown in Fig. 3. The secretion of oestradiol, progesterone, and testosterone in the RNAi group was significantly greater than that in the control (p < 0.01) and NC (p < 0.05) groups. The magnitude of follistatin secretion was significantly larger (p < 0.05), while those of activin (p < 0.01) and inhibin secretion were significantly smaller compared with the control group and NC groups (p < 0.05).

Fig. 3

ELISA-detected concentration of six hormones in the supernatant of granulosa transfected with shRNA-ENO1 after 48 h. A – oestradiol. B – activin. C – progesterone. D – testosterone. E – inhibin. F – follistatin. The significance of difference for the hormone levels was determined by Student’s t-test. ** P < 0.01, and * P < 0.05 when compared with the control sample

Discussion

This experiment studied the role of ENO1 in reproductive-related hormone receptor expression and steroid hormone synthesis of granulosa cells, to lay a foundation for the study of avian ovarian follicle growth and development. This study found that ENO1 gene silencing significantly suppressed expression of reproductive-related hormone receptors, including FSHR, LHR, ESR1, ESR2, GHR, and IGFBP-1 (P < 0.05). At the same time, the concentrations of oestrogen, progesterone, follistatin, and testosterone in the culture fluid rose (P < 0.01), but the concentrations of activin and inhibin fell significantly (P < 0.05).

FSH plays an important role in the development, maturation, and ovulation of ovarian follicles after it combines with FSHR. The combination of FSH and FSHR induces aromatase synthesis, although this process is also affected by many other factors. LH is a prominent actor not only in the ovulation and luteinisation of dominant follicles, but also in the normal development of dominant follicles (16). LH can also regulate the secretion of autocrine or paracrine cytokines, the intracellular signal transduction pathway, the cytoskeleton, and the expression of apoptosis-related genes (21), which are closely related to the selection of dominant follicles. Progesterone secretion from mature follicular granulosa cells forms a positive feedback loop for LH secretion in poultry.

Studies have shown that LH or FSH can promote cellular lactate production both in vitro and in vivo. Murine granulosa cells cultured in vitro respond to LH by increasing lactate accumulation in the culture broth. This experiment found that ENO1 silencing decreased FSHR and LHR receptor expression, while the expression of lactic acid also saw downregulation in the previous experiment (7), which may be due to the ENO1 interference reducing glycolytic lactic acid, then leading to weaker reactivity of granulosa cells to FSH and LH, which is consistent with the previous research.

The first step in the physiological role of GH is to bind GHR to the surface of the target cell membrane, and GHR mediates the signal transduction into the cell to produce a series of physiological effects. There were no significant changes in steroid hormone synthetase expression in the ovaries of GHR knockout mice (28). Studies have shown that mammalian preovulatory follicles produce higher oestrogen than other follicles at different development stages, which is synthesised by mitochondrial membrane gene CYP11A1 and granulosa cell CYP19A1, which convert cholesterol to pregnenolone or convert androgen precursors to oestrogen as a rate-limiting enzyme (22). Changes in the expression of these enzymes are usually associated with increased GHR expression in preovulatory granulosa cells (22). In this study, the expression of GHR decreased after ENO1 interference, but the expression of oestrogen increased, which is not consistent with some results. This may be due to interspecies difference in birds, or to there being various oestrogen syntheses in mammals, which are not directly and completely linked to GHR expression.

IGF-1 may be an important regulator of follicular granulosa cells maintaining their sensitivity to LH and FSH. IGFBP-1 is synthesised and secreted in human ovarian granulosa cells, which regulate IGF-1-mediated biological effects by modulating serum IGF-1 concentration (11). In the present study, the expression of IGFBP-1 mRNA decreased after ENO1 interference, indicating that its binding capacity to and inhibitory effect on IGF-1 decreased, thus indirectly leading to oestrogen secretion.

Oestrogen could work in concert with FSH to promote the expression of FSHR in granulosa cells, but oestrogen alone does not increase these cells’ expression of FSHR and LHR. In this study, the synthesis of oestrogen in granulosa cells intensified after ENO1 interference, but the expression of FSHR and LHR mRNA in granulosa cells diminished, which is consistent with the findings in mammals, indicating that oestrogen alone cannot affect the granulosa cell FSHR and LHR mRNA expression levels. In the present study, the oestrogen secretion of granulosa cells was amplified after ENO1 interference, but the expression of ESR1 and ESR2 receptors was downregulated, which suggested that other pathways existed to further weaken the paracrine regulation of granulosa cells by oestrogen. In consideration of the cell proliferation rate decline after ENO1 interference (7), it is concluded that ENO1 interference may downregulate the expression of oestrogen receptor granulosa cells and inhibit cell proliferation, thereby affecting follicular development.

Activin A has a paracrine and autocrine role and stimulated the secretion of inhibin A (13), and it also promotes the maturation of oocytes. Yokota et al. (24) reported that the addition of activin increased the secretion of follistatin in juvenile mice but not in adult animals. Lovell et al. (13) also found that activin could inhibit the base progesterone secretion of human luteal granulosa cells, and progesterone secretion induced by gonadotropin could reduce oestradiol secretion and P450 aromatase activity (27). This study showed that the ENO1 interference decreased the concentrations of activin in the supernatant of the cells and increased the levels of progesterone and oestrogen. This is consistent with the research of Lovell et al. (13). It is speculated that the ENO1 interference could reduce the secretion of activin and inhibit the progesterone and oestrogen synthesis of mature follicular granulosa cells, as well as indirectly increase progesterone and oestrogen production.

The progesterone of F1 follicles is mainly produced by granulosa cells, and all ovulation cells can produce testosterone. Rangel et al. (19) proved that testosterone could stimulate progesterone synthesis in F1 prolactin granulosa cells. This effect is mainly due to the testosterone produced by the membrane being able to stimulate aromatase production and LHR expression of granulosa cells, and thereby stimulate progesterone synthesis. In this experiment, because LH was not added to the culture medium, it may have been testosterone which promoted the synthesis of oestrogen and progesterone by stimulating the production of aromatase in granulosa cells, resulting in increased secretion of these two hormones, which is consistent with the actual observed increase in them.

Inhibin is a dimeric glycoprotein hormone secreted mainly by male testis support cells and female ovarian granulosa cells. In vitro, inhibin mainly inhibits FSH secretion from the pituitary gland, but there is a different role for it in vivo. Chen et al. (3) found that the apoptosis rate of granulosa cells was upregulated when the inhibin gene was significantly downregulated. In this study, the inhibin secretion of granulosin also decreased after ENO1 interference, which indicated that ENO1 could promote the inhibin secretion of granulosa cells and counter apoptosis.

Follistatin is a widespread single-chain glycoprotein. Follistatin secretion is the highest in mammalian follicles before ovulation. In the avian ovarian cycle, Fu et al. (23) found that inhibin and activin β-subunit mRNA expression decreased rapidly but follistatin continued to be expressed when the LH peak appeared before ovulation in ducks, which indicated that follistatin may also have a direct effect on granulosa cells. In this study, ENO1 interference could increase follistatin secretion, and follistatin could bind with activin to reduce the inhibitory effect of activin on steroid hormone secretion of the primary granulosa cells. This led to a corresponding steroid hormone secretion increase. The results indicated that ENO1 could influence granulosa follistatin secretion to regulate its own steroid hormones.

In summary, the present study is the first one to demonstrate the effects of silencing on reproductive-related hormone receptor expression and steroid hormone synthesis of primary granulosa cells from goose F1 follicles. ENO1 silencing potentiated the secretion of oestrogen, progesterone, and testosterone of granulosa cells, suppressed the production of inhibin, and reduced ERα, ERβ, GHR, and IGFBP-1 mRNA expression, which showed that ENO1 could regulate the reactivity of granulosa cells to reproductive hormones and regulate cell growth and development by adjusting their hormone secretion and reproductive hormone receptor expression. Moreover, the study also provides a better understanding of the functional action of ENO1 in the processes of goose ovary development and egg laying.

Language: English
Page range: 141 - 149
Submitted on: Jun 6, 2019
Accepted on: Jan 17, 2020
Published on: Jan 31, 2020
Published by: National Veterinary Research Institute in Pulawy
In partnership with: Paradigm Publishing Services
Publication frequency: 4 issues per year

© 2020 Hong Ji, Chun-Yang Niu, Hong-Liang Zhang, Jing-Ru Guo, Li Zhen, Shuai Lian, Chuang Yang, Huan-Min Yang, Jian-Fa Wang, published by National Veterinary Research Institute in Pulawy
This work is licensed under the Creative Commons Attribution-NonCommercial-NoDerivatives 3.0 License.