Figure S1:

Figure S2:

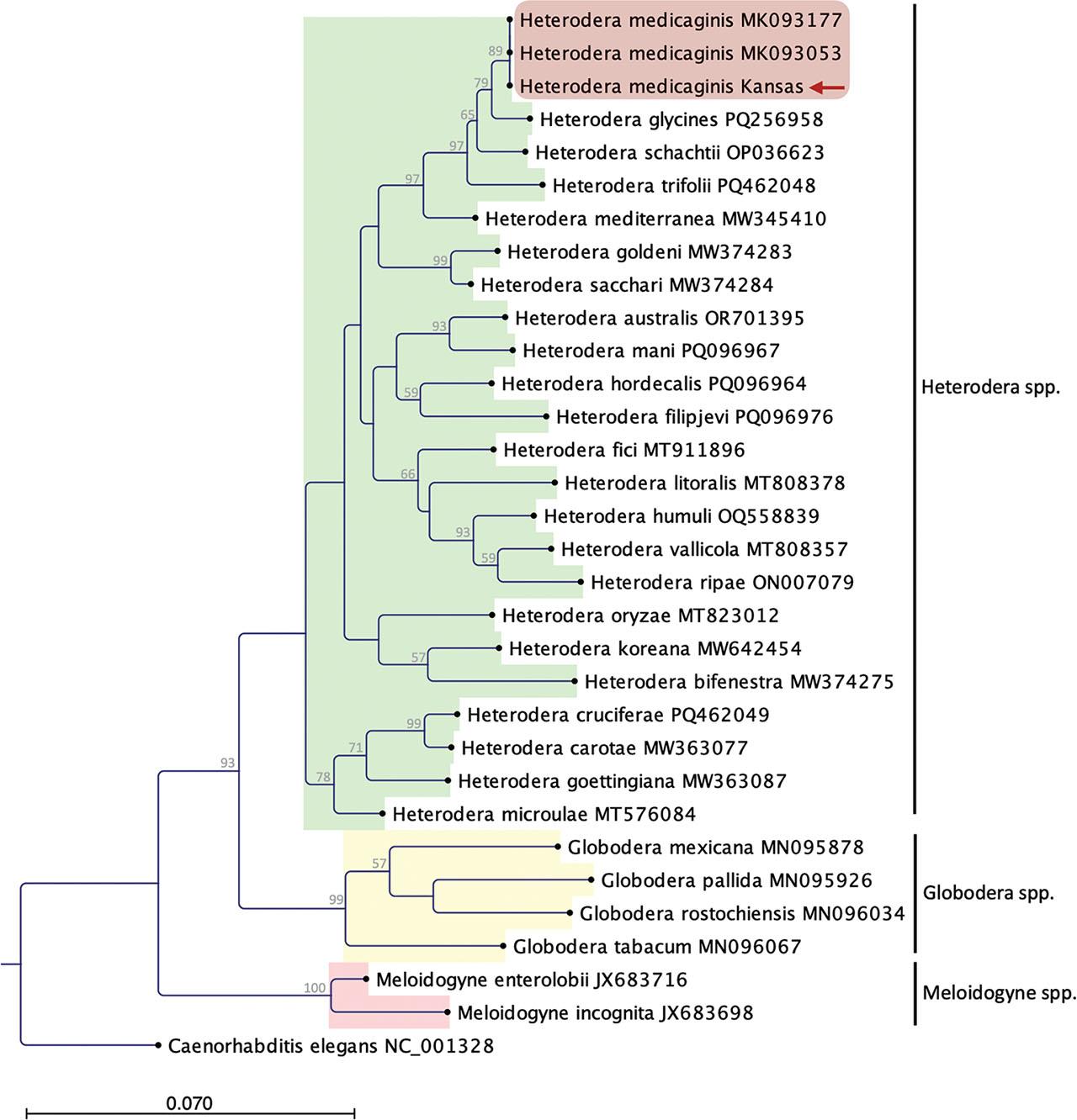
Figure S3:

Figure S4:

Genome assembly statistics of H_ medicaginis and other Heterodera species_
| Assembly statistic | H. medicaginis | H. glycines (PRJNA381081)a | H. schachtii (PRJNA522950)a | H. humuli (PRJNA1048471)a | H. carotae (PRJNA774818)a | H. filipjevi (PRJNA1113137)a |
|---|---|---|---|---|---|---|
| Read type | Nanopore | PacBio/Illumina | PacBio/Illumina | PacBio | Illumina | PacBio RS/Illumina |
| Total length | 112,910,497 | 157,978,452 | 179,246,932 | 90,806,450 | 95,115,141 | 134,189,547 |
| Number of contigs/Number of Scaffolds | 1,383/1,383 | 2,121/9 | 1,682/395 | 1,487/1,487 | 17,835/17,835 | 1,208/661 |
| Largest contig | 1,183,061 | 23,985,585 | 6,046,013 | 568,746 | 113,425 | 30,258,874 |
| Number of contigs (≥25,000 bp) | 927 | 9 | 309 | 871 | 699 | 210 |
| Number of contigs (≥50,000 bp) | 655 | 9 | 269 | 559 | 103 | 63 |
| GC (%) | 37 | 37 | 33 | 36 | 39 | 36.76 |
| N50 | 148,984 | 17,907,690 | 1,273,070 | 111,383 | 13,935 | 11,883,475 |
| L50 | 220 | 4 | 40 | 231 | 1,836 | 4 |
| Number of N’s per 100 kbp | 0 | 1,062 | 2,756 | 0 | 0 | 564.5 |
| RNA-seq evidence used for annotation | No | Yes | Yes | No | No | Yes |
| Coding genes | 17,779 | 22,465 | 26,739 | 15,428 | 18,781 | 13,352 |
| bCDS | 20,698 | 23,917 | 32,600 | 16,848 | 20,104 | 13,352 |
| Proteins | 20,698 | 23,917 | 32,600 | 16,848 | 20,104 | 13,352 |
| Predicted protein BUSCO analysis (Nematoda_odb10) | ||||||
| cComplete BUSCOs (C) | 1,757 (56.1%) | 1,884 (60.2%) | 2,080 (66.4%) | 2,030 (64.9%) | 1,301 (41.5%) | 1,873 (59.8%) |
| Complete and single-copy BUSCOs (S) | 1,696 (54.2%) | 1,612 (51.5%) | 1,675 (53.5%) | 1,590 (50.8%) | 1,237 (39.5%) | 1,805 (57.6%) |
| Complete and duplicated BUSCOs (D) | 61 (1.9%) | 272 (8.7%) | 405 (12.9%) | 440 (14.1%) | 64 (2%) | 68 (2.2%) |
| Fragmented BUSCOs (F) | 108 (3.4%) | 47 (1.5%) | 69 (2.2%) | 66 (2.1%) | 124 (4%) | 102 (3.3%) |
| Missing BUSCOs (M) | 1266 (40.5%) | 1,200 (38.3%) | 982 (31.4%) | 1,035 (33%) | 1,706 (54.5%) | 1,156 (36.9%) |
| Total BUSCO groups searched | 3,131 | 3,131 | 3,131 | 3,131 | 3,131 | 3,131 |
| Predicted protein BUSCO analysis (Eukaryota_odb10) | ||||||
| cComplete BUSCOs (C) | 297 (77.3%) | 199 (78%) | 224 (87.8%) | 221 (86.6%) | 160 (62.8%) | 205 (80.4%) |
| Complete and single-copy BUSCOs (S) | 194 (76.1%) | 176 (69%) | 200 (78.4%) | 174 (68.2%) | 156 (61.2%) | 194 (76.1%) |
| Complete and duplicated BUSCOs (D) | 3 (1.2%) | 23 (9%) | 24 (9.4%) | 47 (18.4%) | 4 (1.6%) | 11 (4.3%) |
| Fragmented BUSCOs (F) | 20 (7.8%) | 20 (7.8%) | 15 (5.9%) | 13 (5.1%) | 52 (20.4%) | 13 (5.1%) |
| Missing BUSCOs (M) | 38 (14.9%) | 36 (14.2%) | 16 (6.3%) | 21 (8.3%) | 43 (16.8%) | 37 (14.5%) |
| Total BUSCO groups searched | 255 | 255 | 255 | 255 | 255 | 255 |