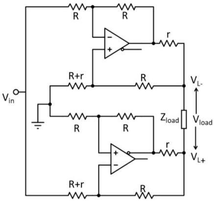
Fig.1

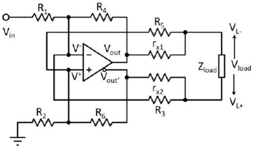
Fig.2

Fig.3

Fig.4

Fig.5

Fig.6

Fig.7

Fig.8

Fig.9

Fig.10

Fig.11

Fig.12

Fig.13

Fig.14

Fig.15

Fig.16

Fig.17

Fig.18

Fig.19

Fig.20

Fig.21

Fig. 22

Fig.23

Fig.24

Fig.25

Fig.26

Fig.27

Measured values of Zload_max
| QUAD [kΩ] | DIF_C [kΩ] | DIF_M [kΩ] |
| 6.31 | 5.33 | 5.16 |
Calculated and simulated values of Zload_max when varying R3
| Circuit | Zloadmax[kΩ] | R3= rx | R3=4.7k | R3=10k |
|---|---|---|---|---|
| QUAD rx =500 Ω | Simulated | 3.6 | 6.1 | 6.6 |
| Calculated | 3.3 | 6.0 | 6.3 | |
| DIF_C rx𝑟𝑥=1000 Ω | Simulated | 3.1 | 5.1 | 5.6 |
| Calculated | 2.8 | 4.6 | 5.1 | |
| DIF_M rx𝑟𝑥=1000 Ω | Simulated | 4.6 | 5.6 | 5.6 |
| Calculated | 4.2 | 5.1 | 5.4 |