Figure 1:

Figure 2:

Figure 3:

Figure 4:

Figure 5:

Figure 6:

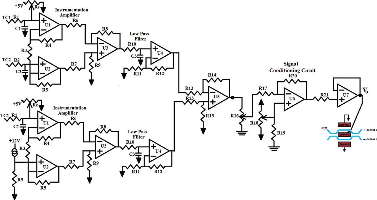
Figure 7:

Figure 8:

Specifications for the construction of the proposed optical amplitude modulator
| Parameters | Value of parameters |
|---|---|
| 1) Wavelength (λ) | 1.3 μm |
| 2) Separation between the electrodes (d) | 6 μm |
| 3) Refractive index of the substrate material (n) | 1.47 |
| 4) Electro-optic coefficients (r) | 3.66 × 10−10 m/v |
| 5) Length of the EO material (L) | 10,000 μm |
| 6) Cladding dielectric material refractive index | 1 |
| 7) Cladding thickness | 2 μm |
| 8) Lateral Ti diffusion length | 3.5 μm |
| 9) Ti-diffusion length in depth | 4.2 μm |
| 10) Length of the device | 33 mm |
| 11) Width of the devices | 100 μm |
| 12) Substrate material and thickness | Lithium Niobate, 10 μm |
| 13) The Refractive index of the buffer layer | 1.47 |
| 14) The horizontal and vertical permittivity of the buffer layer | 4 |
| 15) Thickness of the buffer layer | 0.3 μm |
| 16) The thickness of the developed electrode on the buffer layer | 4 μm |
| 17) Width of the first, second, and third electrodes | 50 μm, 26 μm, and 50 μm |
| 18) Gap between electrodes 1 and 2 | 6 μm |
| 19) Gap between electrodes 2 and 3 | 6 μm |
| 20) Spatial overlap Γ | 1 |
Specific parameters of proposed model
| Sr. No. | Proposed | Sensitivity | Hysteresis (%) | Accuracy (%) |
|---|---|---|---|---|
| 1 | Transducer | 1. 54mV/lpm | 1.83 | 1.844 |
| 2 | Signal conditioning | 0.2214V/lpm | 2.26 | 2.97 |
| 3 | MZI output | 0.0316 Normalized power/lpm | 1.33 | 2.154 |