Temperature measurement is a sensitive operation for the process industry. The materials of temperature sensing devices are also important in the process industry [1,2,3]. The temperature sensing devices will react with the environment where they measure the temperature. In the last decade, many authors have developed different kinds of temperature sensors and temperature sensing methods. In some of the researchers’ work reported here, V. N. Filippov et al. [10] have configured a fiber-optic voltage sensor based on the Bi/sub 12/TiO/sub 20/crystal, for simultaneous measurements of both voltage and temperature. B. Lin et al. [11] have proposed a measurement system for the measurement of temperature and pressure simultaneously. I. Ihara and M. Takahashi [12] have presented a temperature measuring method of temperature distribution of heated material using ultrasonic and the method is based on the temperature dependence of the velocity of the ultrasonic wave propagating through the material. Chen Li et al. [13] have proposed a wireless method to measure the temperature of rotational parts in aero-engines/turbines, where the inductor and capacitor are integrated in situ on the ceramic turntable and ceramic blade using a thick film integration process. The inductor and capacitor operate in the high-temperature and ultra-high-temperature areas, respectively, and the temperature signal is transmitted through the electromagnetic coupling between the inductor coil and the antenna. D. Leff et al. [14] presented a method for determining the temperature, dynamic strain magnitude, and dynamic strain spectral components using a single Surface Acoustic Wave Resonator (SAWR) sensor. Y. Geng et al. [15] have constructed a compact temperature sensor based on controllable four-wave mixing (FWM) by using a partially filled solid-core photonic crystal fiber (PCF). Teckjin Nam et al. [16] have proposed a method for temperature compensation of a thermal flow sensor. Y. Geng et al. [17] have suggested a compact and ultrasensitive all-fiber temperature sensor based on an in-line fully liquid-filled PCF Mach-Zehnder interferometer (MZI). It consists of a small piece of index-guiding PCF fully infiltrated by fluid and two standard single-mode fibers offset spliced with PCF. M. Li et al. [18] have proposed an ultra-compact fiber Michelson interferometer for temperature measurement based on parallel polymer cavities with the Vernier effect. The proposed sensor has high-temperature sensitivity and ultra-compact volume. Afshin Balal et al. [19] presented a review on multilevel inverter (MLI) topologies and found that a low number of switches for MLI is beneficial; this paper presented a review of some of the different current topologies using a lower number of switches. A. R. Abdul Rajak [20] presented IoT sensors with cloud computing for monitoring the temperature, soil moisture, intensity of the sun's light, air quality value of the soil, vibration, and humidity in the immediate environment of the plant. Lucky Caroles [21] study focused on the modulus of elasticity for different materials. Shih-Lin Hung et al. [22] investigated two-tier wireless sensor network (WSN)-based SHM systems with clusters of sensors.
The process of transmission of optical signals to the control room is dangerous for inflammable industries. Mostly, we prefer optical signal transmission in inflammable industry, but the development of optical sensors is difficult [4,5,6,7,8,9]. In this study, a thermocouple is used as a temperature measuring device and MZI is for the conversion of electrical signals into optical signals. The thermocouple used for temperature measurement is based on the Peltier Effect and it produces electrical voltage as a reaction of heat and cold. The transmission of electrical signals in an inflammable industry is dangerous. In such industries, optical signal transmission is preferred but the development of a sensing part for temperature sensors is difficult. So, electro-optic concept is used in this paper. The thermocouples are capable of measuring temperature faster than other type of thermometers. In this paper thermocouple head is modified and its output voltage is passed through the middle electrode of MZI. The MZI modulates the applied input-optical signals and accordingly the applied voltages. Normalized output of MZI contains information of temperature which is measured by the thermocouple. The optical signal that contains the information of temperature is transmitted remotely to the control room.
As shown in Figure 1, the proposed system consists of a thermocouple and thermocouple head temperature sensor along with its associated signal conditioning circuits. The temperature of the enclosed chamber of the thermocouple head is sensed by IC temperature sensor IC AD590. The output of the thermocouple and IC AD590 is applied to a summing circuit and then to an instrumentation amplifier and low-pass filter. Here IC AD590 is used for neglecting the temperature effect of surrounding atmospheres. The output of the summer circuit is passed through signal condition circuits and the signal conditioning circuits convert the thermocouple output and head temperature sensor output into signals of range 1.73–3.43V. The signal conditioning circuit voltage is applied to the middle electrode of MZI. The MZI converts voltage signals into optical signals, which contain information of temperature. These optical signals are transmitted through optical cables to the control room.

Block diagram of proposed indicator transmitter.
This process maintains the safety of the display unit from any surge voltage from the thermocouple circuit since the thermocouple may be mounted in an electric heater operated furnace. Thus safety design of a PC-based temperature circuit may be possible. The detailed circuit diagram of the whole system is shown in Figure 3.
The thermocouple output is given by,
Further, through the buffer circuit, the output of the transducer is connected to the middle electrode of the MZI. In electro-optic material, the dielectric constant changes with the change in the electric field generated due to the voltage applied between the electrodes. This effect is called the electro-optic effect or Pockel effect. The most widely used electro-optic material is the Lithium Niobate because it has a large electro-optic coefficient.
The change in the refractive index of Lithium Niobate can be expressed by the following equation.
E = Electric field and
r = Electro-optic coefficient
Now, we can write phase changes due to applied voltage corresponding to a certain flow rate.
Now from Eqs. (2) and (4) we get,
Thus Eq. (7) shows that the change of output phases linearly varies with the temperature change.
The MZI can be used to perform as a phase modulator. If Ein is the light intensity applied in one input port of MZI, then the output of output port-1 and output port-2 respectively has been described in [23] which is shown below.
Eqs. (8) and (9) show the output of the MZI of the port-1 and port-2 respectively.
Then the normalized output power is given by,
Eqs. (10) and (11) give the relation of the normalized output power of the MZI with phase change. This normalized output power variation is cosine in nature with respect to the change of phase. Due to the change in flow rate, the voltage changes which varies the phase from 0 to π. The voltage of the transducer corresponding to the change of flow rate is adjusted in such a way that normalized output power varies within the linear range. For the transmission, we used only the normalized power of output port1.
From Eqs. (6) and (10) we get,
The relation between normalized output power at port1 and flow rate is shown in Eq. (12) and the experimental result is plotted with the help of Optiwave Opti-BPM.v.9 software.
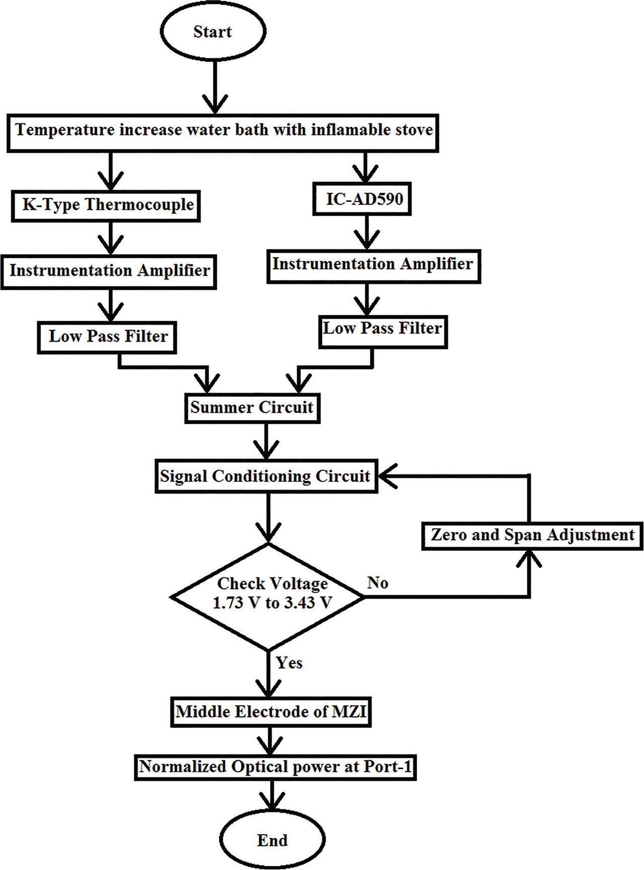
The proposed temperature indicator is designed according to the block diagram as shown in Figure 1. Each of the signal conditioner circuits consists of an adjustable gain instrumentation amplifier consisting of OPAMPs U1, U2, and U3, a filter network consisting of OPAMP U4, a summer circuit of OPAMP U5, and a signal conditioning circuit of OPAMP U6 as shown in Figure 3. The instrumentation amplifier is designed by low noise OPAMP OP07 instead of noiseless instrumentation amplifier ICs like INA01 in order to avoid higher costs. The output of the signal conditioning circuit is applied to the middle electro of MZI through buffer amplifier OPAMP U7. The MZI is designed on OptiBPM software with the specific parameters as shown in Table 1 and the flowchart of method used is shown in Figure 2.

Flow chart of method used.

Complete circuit diagram of temperature measurement system.
Specifications for the construction of the proposed optical amplitude modulator
| Parameters | Value of parameters |
|---|---|
| 1) Wavelength (λ) | 1.3 μm |
| 2) Separation between the electrodes (d) | 6 μm |
| 3) Refractive index of the substrate material (n) | 1.47 |
| 4) Electro-optic coefficients (r) | 3.66 × 10−10 m/v |
| 5) Length of the EO material (L) | 10,000 μm |
| 6) Cladding dielectric material refractive index | 1 |
| 7) Cladding thickness | 2 μm |
| 8) Lateral Ti diffusion length | 3.5 μm |
| 9) Ti-diffusion length in depth | 4.2 μm |
| 10) Length of the device | 33 mm |
| 11) Width of the devices | 100 μm |
| 12) Substrate material and thickness | Lithium Niobate, 10 μm |
| 13) The Refractive index of the buffer layer | 1.47 |
| 14) The horizontal and vertical permittivity of the buffer layer | 4 |
| 15) Thickness of the buffer layer | 0.3 μm |
| 16) The thickness of the developed electrode on the buffer layer | 4 μm |
| 17) Width of the first, second, and third electrodes | 50 μm, 26 μm, and 50 μm |
| 18) Gap between electrodes 1 and 2 | 6 μm |
| 19) Gap between electrodes 2 and 3 | 6 μm |
| 20) Spatial overlap Γ | 1 |
The experiment is performed according to the circuit in Figure 3. In the experiment, first water bath temperature was measured for four times increasing and decreasing mode using thermocouple. The measured data are in mV range as reported in Figure 4. The water bath temperature against thermocouple output voltages is shown in Figure 4(a). It shows linear behavior for the entire range of water bath temperature. The percentage deviation curve of four times increasing and decreasing water bath temperature is shown in Figure 4(b). The corresponding standard deviation curve and uncertainty curve are shown in Figures 4(c) and 4(d), respectively.

Static Characteristics of transducer. (a) Thermocouple output voltage against water bath temperature. (b) Its % Deviation curve four times increasing decreasing. (c) Standard Deviation curve. (d) Uncertainty curve.
The transducer voltages are very small, so they are passed through the signal conditioning circuit and then through the instrumentation amplifier. The signal conditioning circuit is adjusted in order to set the voltage range between 1.703V to 3.418V. In this range of voltage, the output of MZI at the port produces linear values. The static characteristics curves of the signal conditioning circuit are shown in Figure 5. The signal conditioning circuit's voltage, percentage deviation, standard deviation, and uncertainty curves are shown in Figures 5(a)–5(d), respectively. All the specific parameters of proposed transducer are within the range of HART protocol.

Static Characteristics of signal conditioning circuit. (a) Signal conditioning circuit output voltage against water bath temperature. (b) Its % Deviation curve four times increasing decreasing. (c) Standard Deviation curve. (d) Uncertainty curve.
The design parameters of MZI gives the phase voltage of 6.5V. The phase voltage is calculated from Eq. (4). The port 1 and port 2 output normalized power nature are shown in Eqs (8) and (9), respectively. The simulation has been performed in MATLAB-9 for port-1 and port-2 normalized power against applied voltages as shown in Figure 6. The normalized output power has a square of cosine in nature. So, it is not linear for the entire phase voltage range. The MZI produces linear normalized power against voltages between 1.703V to 3.418V. The static characteristics graphs, percentage deviation, standard deviation, and uncertainty curves of MZI are shown in Figures 7(a)–7(d), respectively.

Normalized Output power. (a) Normalized output at port-1. (b) Normalized output at port-2.

Static Characteristics of transmitter. (a) Thermocouple output voltage against water bath temperature. (b) Its % Deviation curve four times increasing decreasing. (c) Standard Deviation curve. (d) Uncertainty curve.
This paper proposed a temperature transmitter based on electro-optic effect. The temperature signal has been converted into an electrical signal using a thermowell head. The thermowell head is a combination of a K-type thermocouple, an IC AD590, a low-pass filter, and an instrumentation amplifier as shown in Figure 3. Figures 4(a)–4(d) reveal that the proposed transducer has very good linearity and repeatability. The converted electrical signal is applied to the middle electrode of the MZI, which converts the electrical signal into an optical signal. The normalized output power varies by the square of cosine in nature with respect to transducer voltage or temperature, which is shown in Eqs (10)–(12). The normalized output power at port-1 and port-2 of MZI is shown in Figures 6(a) and 6(b). The simulation has been performed on MATLAB. During simulation, it has been found that the normalized power linear voltage ranges from 1.703V to 3.418V. The structure of MZI with proper length in OptiBpm software is shown in Figure 8.

Simulation structure of MZI.
With the help of a signal conditioning circuit, we limited the transducer voltage in the linear region of normalized output power. Figures 7(a)–7(d) show that the proposed flow transmitter has very good linearity and repeatability.
The specific parameters such as sensitivity, hysteresis, and accuracy of the different parts of the proposed model are shown in Table 2.
Specific parameters of proposed model
| Sr. No. | Proposed | Sensitivity | Hysteresis (%) | Accuracy (%) |
|---|---|---|---|---|
| 1 | Transducer | 1. 54mV/lpm | 1.83 | 1.844 |
| 2 | Signal conditioning | 0.2214V/lpm | 2.26 | 2.97 |
| 3 | MZI output | 0.0316 Normalized power/lpm | 1.33 | 2.154 |
The uniqueness of the present work is the development of an optical temperature transmitter using the electro-optic concept so that the temperature sensor data can be transmitted through fiber optic cable. The proposed transmitter is suitable for fiber optic-based instrumentation systems and for applications in inflammable areas of industry. The optical system is free from measurement errors due to the electromagnetic induction effect, stray capacitance effect, etc.