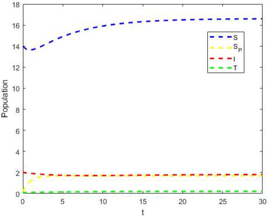
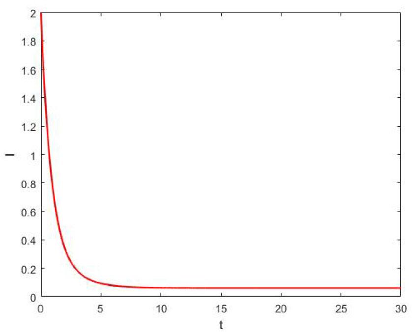
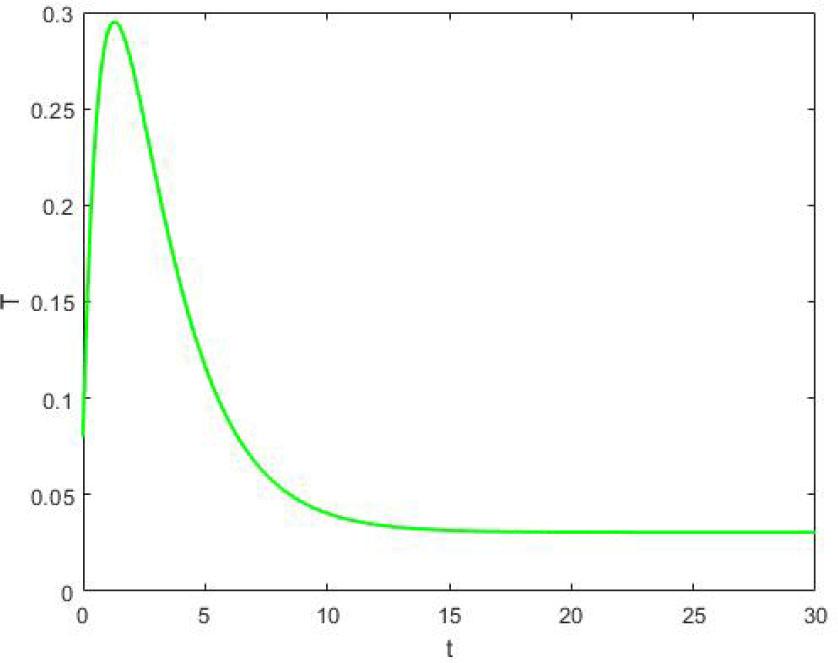
Fig. 1

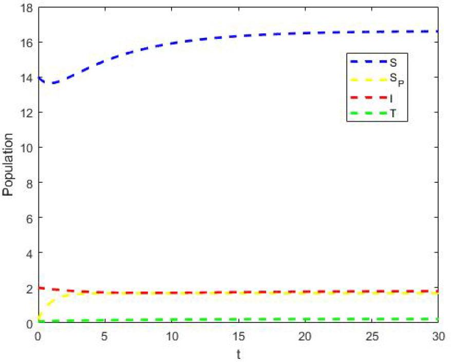
Fig. 2

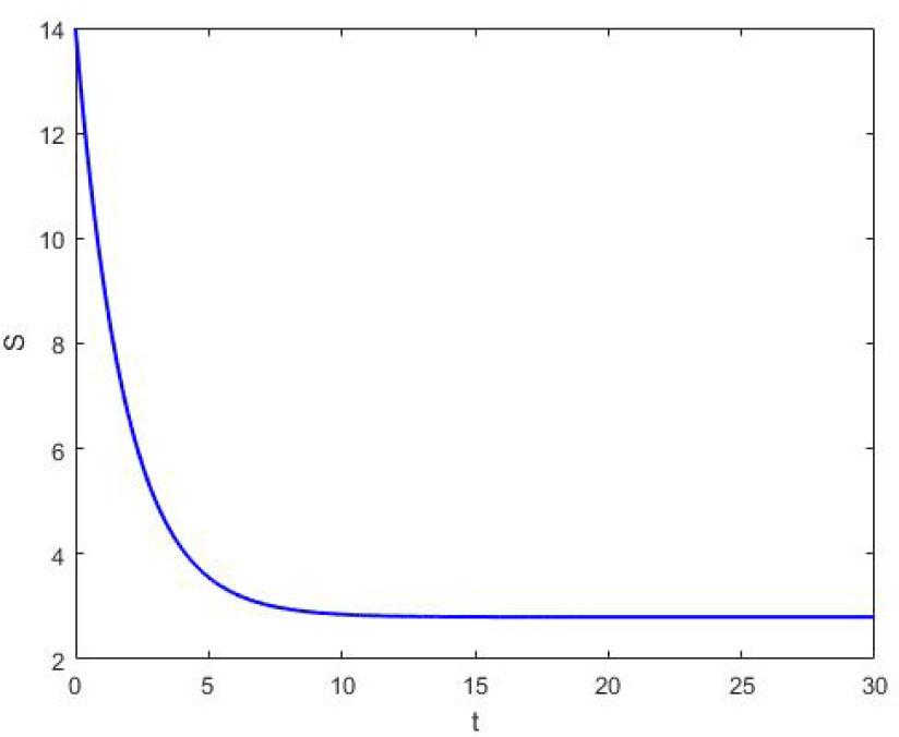
Fig. 3

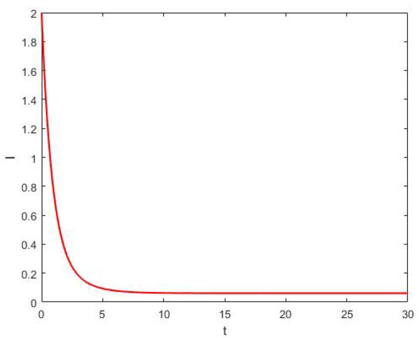
Fig. 4

Fig. 5

Fig. 6

Fig. 7

Fig. 8

Fig. 9

Interpretation of state variables and parameters for the HIV/AIDS model (2)_
| Compartment | Description |
|---|---|
| 𝒮 | Susceptible individuals |
| 𝒮P | HIV/AIDS Protected individuals |
| ℐ | Individuals infected with HIV/AIDS |
| 𝒯 | Individuals treated with HIV/AIDS |
Forward normalized sensitivity indices_
| Parameters | Indices |
|---|---|
| β | +1 |
| α | +0.12603 |
| π | −1.1703 |
| μ | −0.085673 |
| d | −0.38525 |
| γ | −0.20492 |
Numerical values for parameters of model (2)_
| Parameters | Parameters value | Source |
|---|---|---|
| Δ | 3.2millions humans/day | [34] |
| π | 0.5813/day | Assume |
| α | 0.039/day | Assume |
| μ | 0.5/day | [34] |
| d | 0.47/day | [34] |
| γ | 0.25/day | [35] |
| β | 0.4325/day | [36] |